提示点击↑上方"土木工程资源共享"关注加入
点我资料免费下
【重磅福利】-
自《政府投资条例》施行以来,截至目前,已有17省市自治区发文跟进,禁止“垫资施工”,政府投资项目不得由施工单位垫资建设。
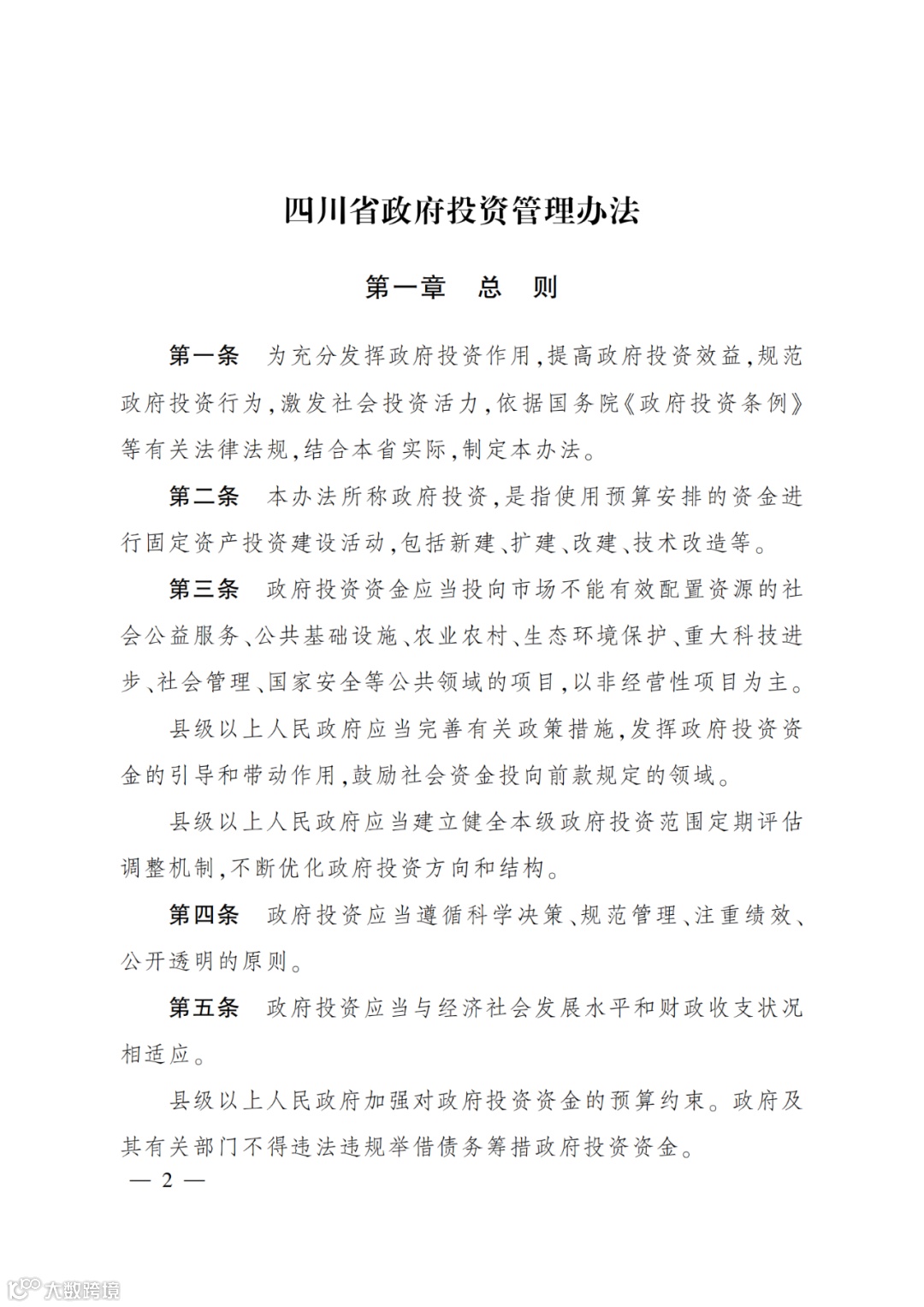
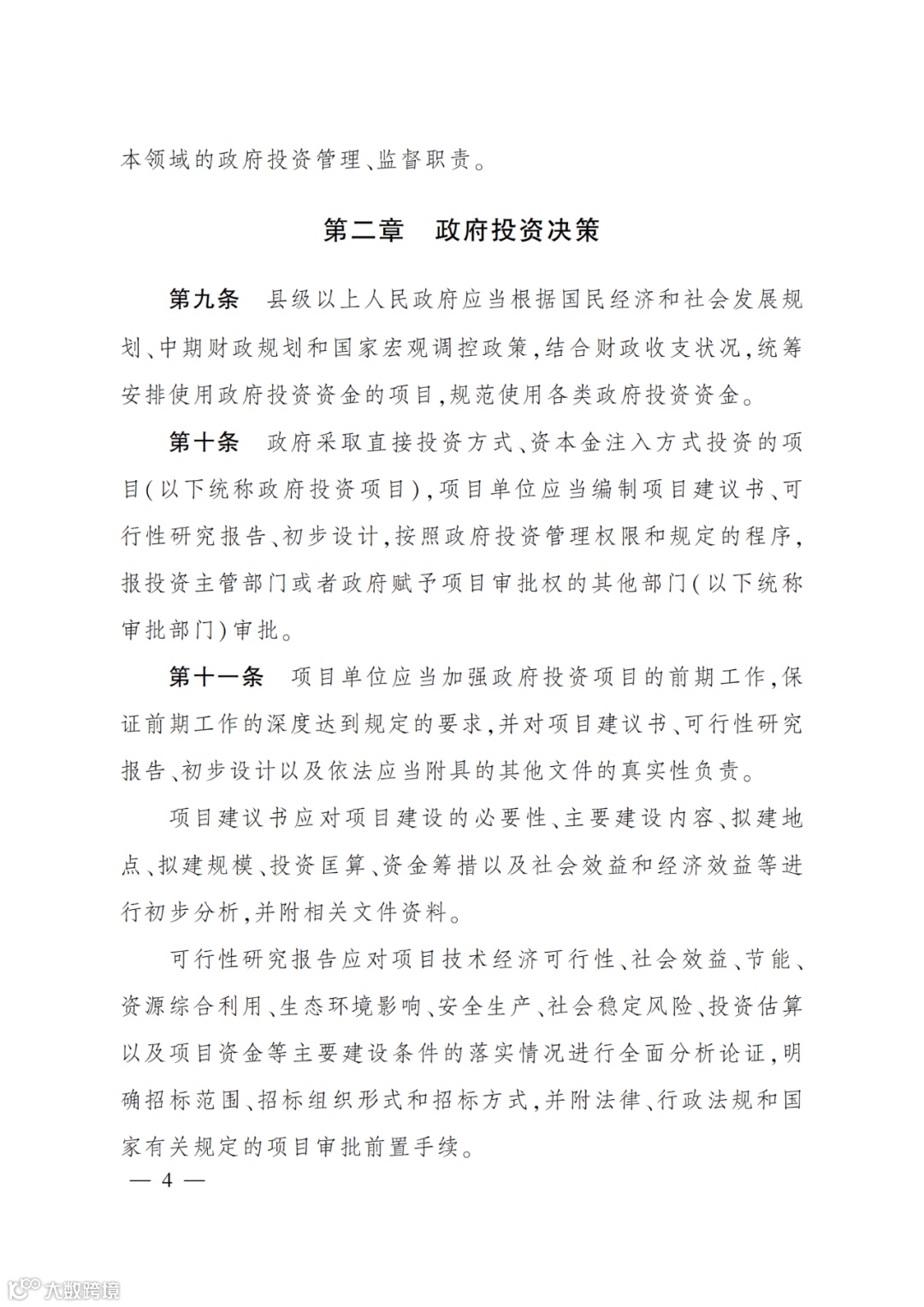
8月1日,四川省政府正式出台《四川省政府投资管理办法》,本办法自2022年10月1日起施行。


此外其他条款还提出:
未落实资金或者未明确资金来源的项目,不得列入政府投资年度计划。
不符合规定的建设条件的,不得开工建设。
重大政府投资项目按照规定办理开工报告审批手续后方可开工建设。
严格执行建设工期,任何单位和个人不得非法干预。


《政府投资条例》自2019年7月1日起正式施行,这个《条例》有多大的执行力?
1、要求施工单位对政府投资项目垫资建设、无正当理由不实施或者不按照建设工期实施已批准的政府投资项目,对负有责任的领导人员和直接责任人员依法给予处分。
2、违反本条例规定,构成犯罪的,依法追究刑事责任。
该《条例》专门规范政府投资行为,是我国政府投资领域第一部行政法规。第22条明确规定:“政府投资项目不得由施工单位垫资建设。”由国务院出台行政法规,明确政府工程禁止“施工单位垫资”,其效力不是部委的通知可比的。
1、禁止“垫资施工”:政府投资项目不得由施工单位垫资建设。
2、不得随意压缩工期:政府投资项目应当按照国家有关规定合理确定并严格执行建设工期,任何单位和个人不得非法干预。
3、及时竣工决算:应当按照国家有关规定进行竣工验收,并在竣工验收合格后及时办理竣工财务决算。
4、要求施工单位对政府投资项目垫资建设、无正当理由不实施或者不按照建设工期实施已批准的政府投资项目,对负有责任的领导人员和直接责任人员依法给予处分。
5、违反本条例规定,构成犯罪的,依法追究刑事责任。
阅读全文:7月起,强迫施工单位垫资、不合理赶工期,将对主管领导追责!


贵州省政府印发《贵州省政府投资项目管理办法》 ,自2021年10月8日起施行,与四川省类似,其处罚措施也很重。
第五条 政府及有关部门不得违法违规举借债务筹措政府投资资金。政府投资项目确需通过政府举债的,只能在限额内通过发行地方政府债券的方式举借。严禁地方政府以建设—移交、带资承包、垫资施工、不动产虚假登记抵押等方式建设政府投资项目。
严禁违法分包、转包政府投资项目,严禁拖欠工程款和农民工工资。
第三十六条 政府投资项目所需资金应当按照国家有关规定落实到位,不得通过第三方借资或者由施工单位垫资、借资建设。项目单位应当按照合同约定及时拨付工程款,并督促施工单位将已拨付或者已落实的资金优先保障农民工工资。
第四十五条 政府及其有关部门有下列情形之一的,责令改正,对负有责任的领导人员和直接责任人员依法给予处分。按照干部管理权限,由相关部门按程序对责任单位及责任人进行追责问责。按规定需要给予组织处理的,应当向组织人事部门提出处理建议;存在违纪违法行为的,移交相关纪检监察机关(机构)或者司法机关处置:
(一)超越审批权限审批政府投资项目;
(二)未履行决策评估程序,或者不按规定程序报经政府同意,就进行立项批复、开工建设、安排预算、拨付资金;
(三)对不符合规定的政府投资项目予以批准;
(四)未按规定核定或者调整政府投资项目的投资概算;
(五)为不符合规定的项目安排投资补助、贷款贴息等政府投资资金;
(六)对决策评估的有关要件、数据等弄虚作假;
(七)要求施工单位对政府投资项目垫资建设或者拖欠工程款和农民工工资;
(八)因决策失误导致项目停建、缓建、烂尾、遗留且造成损失的;
(九)必须进行项目招标而未进行招标,或者违规以任何方式规避公开招标;
(十)履行政府投资管理职责中其他玩忽职守、滥用职权、徇私舞弊、骗取截留、挤占挪用的情形。
第四十七条 项目单位有下列情形之一的,责令改正,根据具体情况,暂停、停止拨付资金或者收回已拨付的资金,暂停或者停止建设活动,对负有责任的领导人员和直接责任人员依法给予处分:
(一)未经批准或者不符合规定的建设条件开工建设政府投资项目;
(二)弄虚作假骗取政府投资项目审批或者投资补助、贷款贴息等政府投资资金;
(三)未经批准变更政府投资项目的建设地点或者对建设规模、建设内容等作较大变更;
(四)擅自增加投资概算;
(五)要求施工单位对政府投资项目垫资建设;
(六)无正当理由不实施或者不按照建设工期实施已批准的政府投资项目。
原文链接:
https://www.guizhou.gov.cn/zwgk/zfxxgk/zc/gz/202111/t20211125_71795773.html

江西省政府印发《江西省政府投资管理办法》,自2021年10月1日起施行。
第三十四条 政府投资项目所需资金应当按照国家有关规定确保落实到位、按时支付。
项目单位不得要求施工单位垫资建设,不得强制或者变相强制要求以国家审计结果作为工程结算依据,不得以未完成决算审计为由,拒绝或者拖延办理工程结算和工程款支付。
第四十六条 投资主管部门、其他有关部门、项目单位及其工作人员有违反本办法规定的,依据国务院《政府投资条例》及其他法律、行政法规追究法律责任。
原文链接:
http://www.jiangxi.gov.cn/art/2021/8/23/art_4990_3542079.html?xxgkhide=1

《重庆市政府投资管理办法》已经2020年11月13日市第五届人民政府第118次常务会议审议通过,现予公布,自2021年1月1日起施行。
第三十九条 政府投资项目所需资金应当按照国家有关规定确保落实到位。
项目单位应当严格按照合同约定和法定结算程序开展资金结算,对具备条件的项目,财政资金应当采取国库集中支付方式办理支付。
政府投资项目不得由施工单位垫资建设。
第五十三条 项目单位有下列情形之一的,责令改正,根据具体情况,暂停、停止拨付资金或者收回已拨付的资金,暂停或者停止建设活动,对负有责任的领导人员和直接责任人员依法给予处分:
(一)未经批准或者不符合规定的建设条件开工建设政府投资项目;
(二)弄虚作假骗取政府投资项目审批或者投资补助、贷款贴息等政府投资资金;
(三)未经批准变更政府投资项目的建设地点或者对建设规模、建设内容等作较大变更;
(四)擅自增加投资概算;
(五)要求施工单位对政府投资项目垫资建设;
(六)无正当理由不实施或者不按照建设工期实施已批准的政府投资项目;
(七)未按照规定开展政府投资项目前期工作;
(八)未按照规定实施项目法人责任制和建设管理代理制;
(九)未按照规定及时办理竣工验收或者财务决算手续;
(十)未及时报告项目实施中出现的重大问题。
原文链接:
http://www.cq.gov.cn/zwgk/zfxxgkml/lwlb/cqzxd/zcwj/202012/t20201203_8838228.html



原文链接:
http://www.shanxi.gov.cn/sxszfxxgk/sxsrmzfzcbm/sxszfbgt/flfg_7203/szfl_7204/202012/t20201201_867261.shtml
原文链接:
http://www.shandong.gov.cn/art/2020/11/13/art_107851_109341.html
2021年6月3日,山东省住房和城乡建设厅、省财政厅等12部门出台了《关于促进建筑业高质量发展的十条措施》。明确:
全面推行施工过程结算,规范工程结算行为,切实缩短结算周期。不得由施工单位垫资建设,不得将未完成审计作为延期工程结算、拖欠工程款的理由。
相关阅读:住建厅:不得由施工单位垫资建设!不得将未完成审计作为延期结算/拖欠工程款的理由!

《陕西省政府投资管理办法》已经2020年10月15日省人民政府第22次常务会议审议通过,现予公布,自2020年12月1日起施行。
第二十七条 政府投资项目所需资金应当按照国家和本省有关规定确保落实到位。
政府投资项目建设单位应当按时足额支付工程款,不得由施工单位垫资建设。
第四十条 项目单位有下列情形之一的,责令改正,根据具体情况,暂停、停止拨付资金或者收回已拨付的资金,暂停或者停止建设活动,对负有责任的领导人员和直接责任人员依法给予处分:
(一)未经批准或者不符合规定的建设条件开工建设政府投资项目;
(二)弄虚作假骗取政府投资项目审批或者投资补助、贷款贴息等政府投资资金;
(三)未经批准变更政府投资项目的建设地点或者对建设规模、建设内容等作较大变更;
(四)擅自增加投资概算;
(五)要求施工单位对政府投资项目垫资建设;
(六)无正当理由不实施或者不按照建设工期实施已批准的政府投资项目。
原文链接:
http://www.shaanxi.gov.cn/zfxxgk/zfgb/2020/d22q/202012/t20201203_2132115.html

2020年10月20日,宁夏印发《宁夏回族自治区政府投资管理办法》,自2020年12月1日起施行。
第二十九条 政府投资项目所需资金应当按照批准的资金来源确保落实到位。项目单位应当按照有关规定和工程施工合同,根据施工进度及时拨付建设资金,不得由施工单位垫资建设。
第四十条 项目单位有下列情形之一的,责令改正,根据具体情况,暂停、停止拨付资金或者收回已拨付的资金,暂停或者停止建设活动,对负有责任的领导人员和直接责任人员依法依规给予处分:
(一)未经批准或者不符合规定的建设条件开工建设政府投资项目;
(二)弄虚作假骗取政府投资项目审批或者投资补助、贷款贴息等政府投资资金;
(三)未经批准变更政府投资项目的建设地点或者对建设规模、建设内容等作较大变更;
(四)擅自增加投资概算;
(五)要求施工单位对政府投资项目垫资建设;
(六)无正当理由不实施或者不按照建设工期实施已批准的政府投资项目。
原文链接:
http://www.nx.gov.cn/zwgk/gfxwj/202011/t20201104_2276719.html

《河南省政府投资管理办法》已经2020年4月8日省政府第82次常务会议通过,现予公布,自2020年10月1日起施行。
第三十一条 政府投资项目所需资金应当按照国家有关规定确保落实到位。上级人民政府与下级人民政府或者其他出资人共同投资建设的项目,各方资金应当按照国家有关规定以及各方签订的合同同步到位。
政府投资项目不得由施工单位垫资建设。
第四十六条 项目单位有下列情形之一的,责令改正,根据具体情况,暂停、停止拨付资金或者收回已拨付的资金,暂停或者停止建设活动,对负有责任的领导人员和直接责任人员依法给予处分:
(一)未经批准或者不符合规定的建设条件开工建设政府投资项目;
(二)弄虚作假骗取政府投资项目审批或者投资补助、贷款贴息等政府投资资金;
(三)未经批准变更政府投资项目的建设地点或者对建设规模、建设内容等作较大变更;
(四)擅自增加投资概算;
(五)要求施工单位对政府投资项目垫资建设;
(六)无正当理由不实施或者不按照建设工期实施已批准的政府投资项目。
原文链接:
https://www.henan.gov.cn/2020/08-26/1759947.html
2020年8月4日,江苏省政府印发《江苏省政府投资管理办法》,自印发之日起施行。
第三十七条 政府投资项目所需资金应当按照国家有关规定确保落实到位。
政府投资项目不得由施工单位垫资建设。
原文链接:
http://www.jiangsu.gov.cn/art/2020/8/18/art_46143_9456643.html

2020年8月3日,云南印发《云南省政府投资管理办法》,自2020年9月1日起施行。
第二十七条 政府投资项目所需资金应当按照国家有关规定确保落实到位,按时足额支付工程款,不得由施工单位垫资建设。
原文链接:
http://yn.gov.cn/zwgk/zfgb/2020/2020d19q/szfwj/202008/t20200807_208578.html

2020年3月24日,吉林省印发《吉林省政府投资管理办法》自2020年5月1日起施行。
第十九条 政府投资项目所需资金应当按照国家有关规定确保落实到位。项目单位应当按工程进度、合同约定等及时拨付建设资金,不得违规举债、不得增加政府隐性债务、不得由施工单位垫资建设。
原文链接:
http://xxgk.jl.gov.cn/szf/gkml/202003/t20200325_6926205.html

2020年3月6日,甘肃印发《甘肃省政府投资管理办法》本办法自印发之日起施行,有效期5年。
第四十四条 政府投资项目所需资金应当按照国家有关规定确保落实到位,不得因资金筹集责任不落实造成政府拖欠工程款。政府投资项目不得由施工单位垫资建设。
项目法人(单位)应当严格按照合同约定和法定结算程序开展资金结算,对具备条件的项目,财政资金应当采取国库集中支付方式办理支付。
第六十条 项目单位有下列情形之一的,责令改正,根据具体情况,暂停、停止拨付资金或者收回已拨付的资金,暂停或者停止建设活动,对负有责任的领导人员和直接责任人员依法给予处分:
(一)未经批准或者不符合规定的建设条件开工建设政府投资项目;
(二)弄虚作假骗取政府投资项目审批或者投资补助、贷款贴息等政府投资资金;
(三)未经批准变更政府投资项目的建设地点或者对建设规模、建设内容等作较大变更;
(四)擅自增加投资概算;
(五)要求施工单位对政府投资项目垫资建设;
(六)无正当理由不实施或者不按照建设工期实施已批准的政府投资项目;
(七)未按照规定将政府投资项目审批和实施过程中的有关文件、资料存档备查,或者转移、隐匿、篡改、毁弃项目有关文件、资料;
(八)其他违反国家法律法规和本办法规定的行为。
原文链接:
http://www.gansu.gov.cn/art/c103795/c103796/c103810/202004/211651.shtml

《河北省政府投资管理办法》已经2019年12月29日省政府第74次常务会议审议通过,自2020年3月1日起施行。
第三十条 政府投资项目建设单位应按照有关规定和工程施工协议,按时足额支付工程款,不得由施工单位垫资建设。同时,在合法合规使用资金前提下,加快支付进度。结转2年以上的资金,由同级财政收回统筹使用。
第四十三条 项目单位有下列情形之一的,责令改正,根据具体情况,暂停、停止拨付资金或者收回已拨付的资金,暂停或者停止建设活动,对负有责任的领导人员和直接责任人员依法依规给予处分:
(一)未经批准或者不符合规定的建设条件开工建设政府投资项目;
(二)弄虚作假骗取政府投资项目审批或者投资补助、贷款贴息等政府投资资金;
(三)未经批准变更政府投资项目的建设地点或者对建设规模、建设内容等作较大变更;
(四)擅自增加投资概算;
(五)要求施工单位对政府投资项目垫资建设;
(六)无正当理由不实施或者不按照建设工期实施已批准的政府投资项目。
原文链接:
http://info.hebei.gov.cn//eportal/ui?pageId=6809997&articleKey=6903912&columnId=6855605

第二十四条 政府投资项目应当依法办理相关手续,在具备国家规定的各项开工条件后,方可开工建设。
项目开工建设前,项目单位应当依法取得环境影响评价文件审批意见或者履行环境影响登记表备案手续。
政府投资项目建设过程中必须要按照有关规定确保资金落实到位,不得由施工单位垫资建设。
项目实施过程中不得任意压缩或随意延长合理工期。
项目单位应当通过在线平台如实报送政府投资项目开工建设、建设进度、竣工的基本信息。
第三十一条 项目单位有下列情形之一的,纳入不良信用记录,责令其限期改正,根据具体情况,暂停、停止拨付资金或者收回已拨付的资金,暂停或停止项目建设,并对负有责任的领导人员和直接责任人员依照《政府投资条例》追究相关责任:
(一)违反国家有关规定擅自开工建设的;
(二)提供虚假情况骗取项目审批或者政府投资资金的;
(三)未经批准擅自调整建设标准或者投资规模、改变建设地点或者建设内容的;
(四)擅自增加概算的;
(五)要求施工单位对政府投资项目垫资建设的;
(六)无正当理由不实施或者不按照建设工期实施已批准的政府投资项目的;
(七)未按规定将政府投资项目审批和实施过程中的有关文件、资料存档备查,或者转移、隐匿、篡改、毁弃项目有关文件、资料的。
第三十五条 本办法自公布之日起30日以后施行。
原文链接:
https://www.hainan.gov.cn/hainan/szfwj/202001/504b28056d5c4d30ac90ab8b4cf58734.shtml
安徽暂未印发《省政府投资管理办法》,但在其他文件多次提及此内容。
修订后的《条例》明确:
建设单位应当按照合同约定按时足额支付工程进度款。
政府投资的工程建设项目不得由施工单位垫资建设。
不得以工程未审计为由拖欠工程款。
二
《安徽省建筑工程招标投标管理办法》,自2021年3月1日起施行。
政府投资项目招标文件不得要求中标的施工单位垫资建设。
相关阅读:安徽新修订《建筑工程招标投标管理办法》,3月1日起正式施行!
三
2021年2月,安徽省住建厅发布了《关于加快落实工程保函示范文本有关工作的通知》,提出加快制定工程款支付担保制度:
政府投资项目所需资金,应当按照国家有关规定落实到位,不得由施工单位垫资建设。
相关阅读:安徽明确政府项目不得要求施工单位垫资!建设单位应向施工单位提供工程款支付担保!
*本文系建筑管理整理
编辑:度川管理研究部
附四川原文:














12、检验批的划分、容量及抽样总结!附76个常用检验批验收表!
猜你喜欢:
3、助力2018安全生产月,这100份安全资料合集值得入手(可下载)
来源:中国政府网、发改委、四川省政府 、各省市政府,整理:度川管理研究部,转载请注明!
加入我们
投稿展示或者分享资料
一起交流一起成长
扫一扫下方二维码,灵感即刻进
官方微信或qq:483972950
官方qq群:343778875 或648915172



