提示点击↑上方"土木工程资源共享"关注加入
点我资料免费下
【重磅福利】
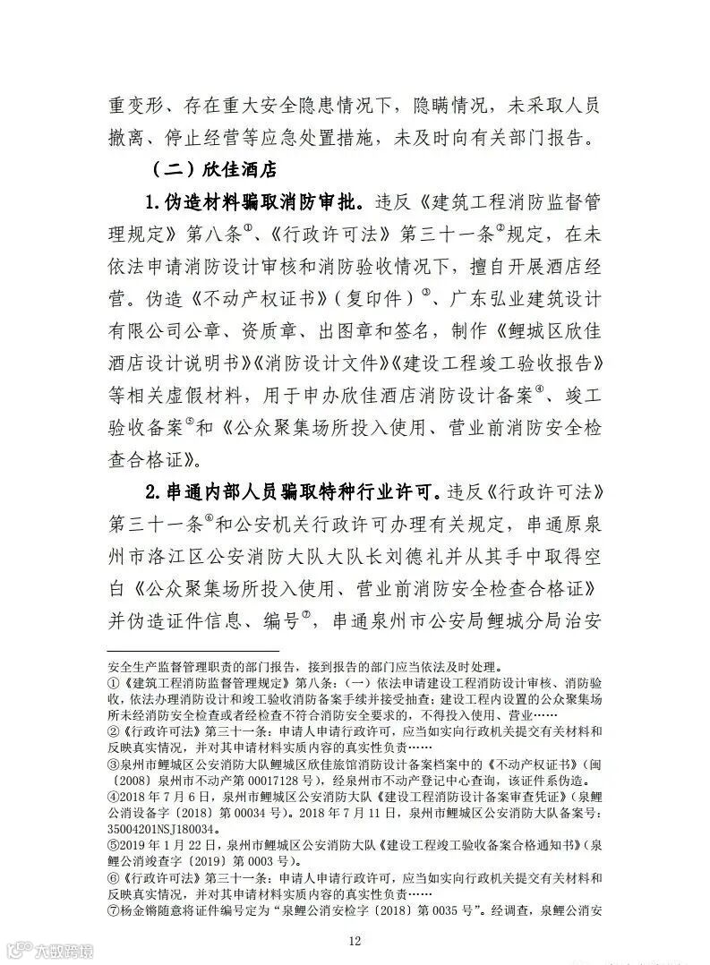
案情回顾
泉州市欣佳酒店违法增加夹层,将四层改建成七层,导致建筑失稳,整体坍塌,造成29人死亡、50人受伤!

2021年10月17日,法院对泉州市欣佳酒店“3·7”坍塌事故涉及人员进行公开宣判,依法对杨某锵等13名被告人和7名失职渎职、受贿公职人员判处刑罚,根据各被告人犯罪的事实、情节、危害结果及认罪悔罪表现等,依法判处二十年至二年不等的有期徒刑。
设计院和检测单位等相关责任人员分别判处十三年至二年六个月不等有期徒刑
其中责任设计及图纸审查单位:
1.福建省亚厦装饰设计有限公司(酒店施工图、消防工程设计等图纸修改设计出图)
违反《建设工程勘察设计管理条例》第八条规定,在无相关资质情况下,承接欣佳酒店施工图、消防工程设计等图纸修改业务,组织人员绘制相关图纸,并将图框中的设计单位由湖南大学设计研究院修改为广东弘业建筑设计有限公司。
2018 年 6 月,杨金锵伙同黄志图等人,伪造《不动产权 证书》复印件和广东弘业建筑设计有限公司公章、资质章、 出图章、签名,假冒该公司为欣佳酒店装修工程设计单位、 施工单位,分别委托福建省亚厦装饰设计有限公司法定代表 人龚慧真、福建超平建筑设计有限公司和 福建省泰达消防检测有限公司进行 装修施工设计图纸修改、图纸审查和消防设 施检测,制作鲤城区欣佳酒店设计说明书、消防设计文件、 建设工程竣工验收报告等虚假材料,用于申办欣佳酒店消防设计备案 、竣工 验收备案 和《公众聚集场所投入使用、营业前消防安全检 查合格证》。
处罚:
依照《建设工程勘察设计管理条例》(国务院令第 293 号,第 687 号令修订)第三十五条规定,予以罚款。
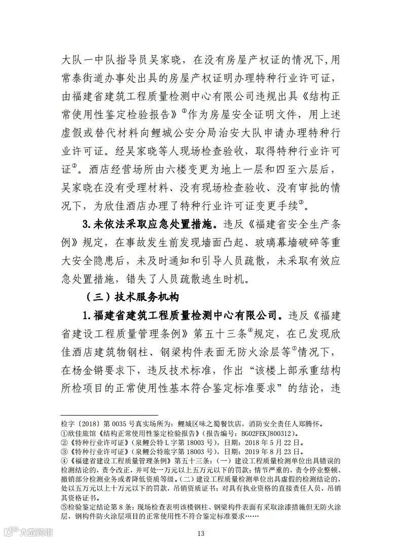
2.福建超平建筑设计有限公司(酒店装修工程施工图、消防设计图纸审核)
违反《建筑业企业资质管理规定》《房屋建筑和市政基础设施工程施工图设计文件审查管理办法》《福建省房屋建筑和市政基础设施工程施工图设计文件审查管理实施细则》有关规定,在未取得欣佳酒店提供的政府有关部门关于该酒店装修工程的批准文件、全套施工图等资料情况下,违规承接欣佳酒店装修工程施工图、消防设计图纸审核业务,并出具《施工图设计文件审查报告》,报告中法定代表人、技术负责人等5 人签字均由晋江市分公司负责人林燕清冒签。
处罚:
(1)依照《房屋建筑和市政基础设施工程施工图设计 文件审查管理办法》(住房和城乡建设部令第 13 号,第 24 号令、第 46 号令修订)第二十四条规定,予以罚款,并记 入信用档案。
(2)依照《住房城乡建设部关于印发建筑市场信用管 理暂行办法的通知》(建市〔2017〕241 号)第十四条规定,列入建筑市场主体“黑名单”。
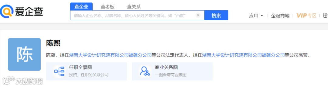
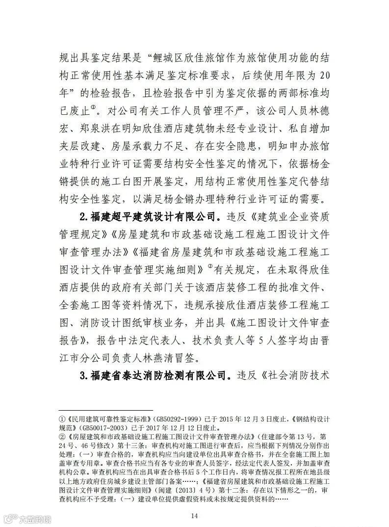
3.湖南大学设计研究院有限公司
违反《建设工程质量管理条例》第十八条规定,对其福建分公司疏于管理,明知福建分公司私刻公章并以该院名义从事相关经营活动,未及时制止;明知福建分公司工商营业执照被吊销,但未督促负责人及时注销,未出具解除与福建分公司及其负责人陈熙关系的法律文件。
处罚:
依照《建设工程质量管理条例》(国务院令第 279 号, 第 687 号令、第 714 号令修订)第六十一条规定,建议对该 公司及其分公司予以责令停业整顿并降低其工程设计建筑 行业(建筑工程)甲级资质等级。
建议对福建省有关技术服务机构的处理由福建省政府负责落实,对湖南大学设计研究院有限公司的处理由住房和城乡建设部负责落实,并将落实情况向国务院安委会办公室报告。
责任单位处罚方面,湖大设计院备受关注,分公司负责人陈某伪造公司印章罪被刑,调查报告建议住建部将总公司湖大设计院设计资质(建筑工程)由甲级降为乙级,住建部作出处罚书后,湖大设计院提出听证要求,期间提交了申辩意见书,并提交了请求不予处罚的报告,均被不予采纳及驳回。

▲坍塌后现场照片

住房与城乡建设部




















































12、检验批的划分、容量及抽样总结!附76个常用检验批验收表!
猜你喜欢:
3、助力2018安全生产月,这100份安全资料合集值得入手(可下载)

加入我们
投稿展示或者分享资料
一起交流一起成长
扫一扫下方二维码,灵感即刻进
官方微信或qq:483972950
官方qq群:343778875 或648915172



