提示点击↑上方"土木工程资源共享"关注加入
点我资料免费下
【重磅福利】、

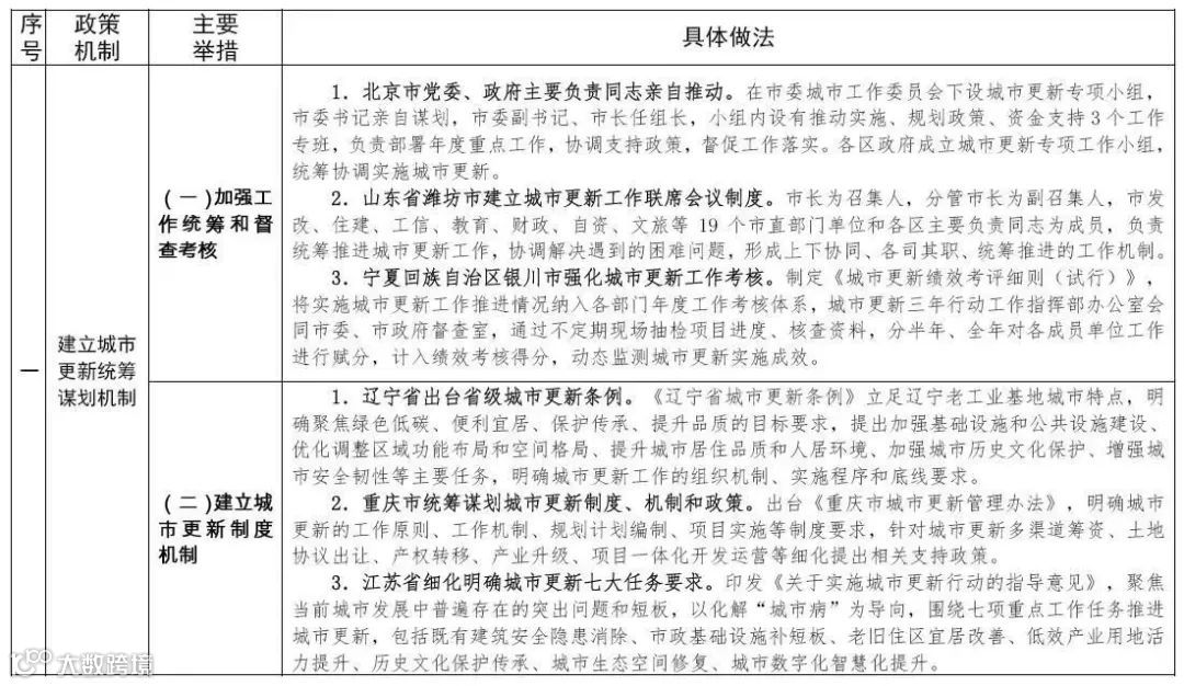
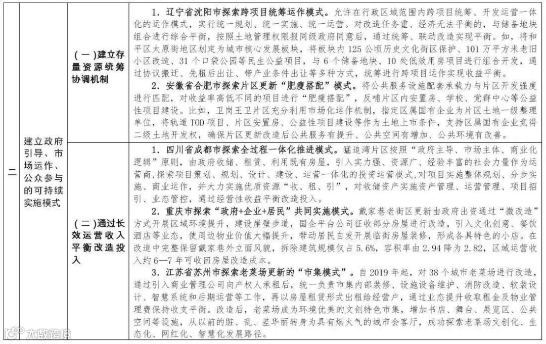
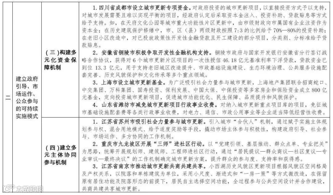
为贯彻落实党中央、国务院关于实施城市更新行动的决策部署,各地积极探索城市更新统筹谋划机制、可持续模式和配套支持政策等,取得较好成效。近期,住房和城乡建设部总结城市更新试点城市和各地经验做法,印发《实施城市更新行动可复制经验做法清单(第一批)》。
实施城市更新行动
可复制经验做法清单(第一批)






12、检验批的划分、容量及抽样总结!附76个常用检验批验收表!
15、资料员、施工员、技术员请注意!三分钟搞懂施工技术资料编制重难;
17、建筑工程现行常用施工质量验收规范汇总-每一位建筑工程从业者的必备工具!
猜你喜欢:
3、助力2018安全生产月,这100份安全资料合集值得入手(可下载)
来源:住房和城乡建设部。版权归原作者及原出处所有

加入我们
投稿展示或者分享资料
一起交流一起成长
扫一扫下方二维码,灵感即刻进
官方微信或qq:483972950
官方qq群:343778875 或648915172



