提示点击↑上方"土木工程资源共享"关注加入
点我资料免费下
【重磅福利】

(转自小木匠实操)

新型工具式液压爬升卸料平台相较于传统的型钢悬挑卸料平台,安全性更高,操作更加方便,更利于于爬架体系的配套使用。北京市最新版《施工现场悬挑式钢平台安全技术导则》提供详细的使用要求,供参考使用:
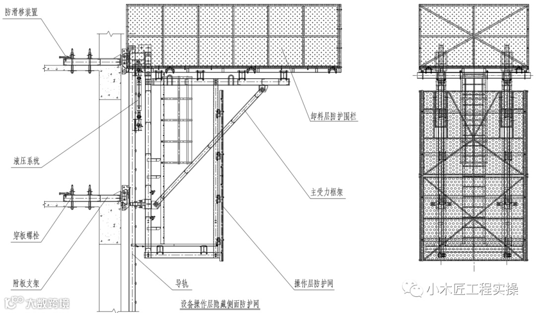
一、工具式液压爬升悬挑卸料平台做法示意

参数性能要求:
1.附板支架、平台板、防护栏、防护体系等平台主要组成部件,其原材料等级不应低于《碳素结构钢》(GB/T700)中规定的 Q235B级。
2.每个附板支架固定不少于2个穿板螺栓组件,所用螺栓规格不低于M36。
3.穿板螺栓应预紧充分并用双螺母紧固,拧紧力矩不得低于830N·m,且穿板螺栓伸出螺母长度不得小于3扣;穿板螺栓下部应采用200×200×10mm垫片。
4.穿板螺栓拧紧后锁止附板支架上防滑移装置。
5.液压爬升装置的运动机构应灵敏、可靠,复位弹簧正常工作,弹簧弹力不足应及时更换。
6.平台与结构相邻处应设置有定型防护设施,施工工况时防止坠物;爬升工况时定型防护设施应能以推拉、翻转等方式,退出至平台与结构间安全爬升距离以外。
二、现场安装技术要求

1.工具式液压爬升悬挑钢平台卸料层长度不大于5m,宽度不小于2.5m,承载面积不大于20㎡;平台限制载荷不大于1.5t,安全系数不小于3。
2.工具式液压爬升悬挑钢平台安装前应准确设置穿板螺栓孔,误差不得超过±5mm;混凝土强度应大于15Mpa方可进行爬升作业。
3.工具式液压爬升悬挑钢平台导轨长度应大于连续两层结构总高度的最大值。
4.工具式液压爬升悬挑钢平台铰接处销轴均需经过调质处理,其部件组装、防护栏杆、防护网连接处选用螺栓规格不应低于8.8级。

5.工具式液压爬升悬挑钢平台应配备爬升防坠装置,额定顶升力与爬升荷载之比应在3~4之间。
6.工具式液压爬升悬挑钢平台应配备爬升同步控制装置,机位间升差值大于15mm时,应自动停机。
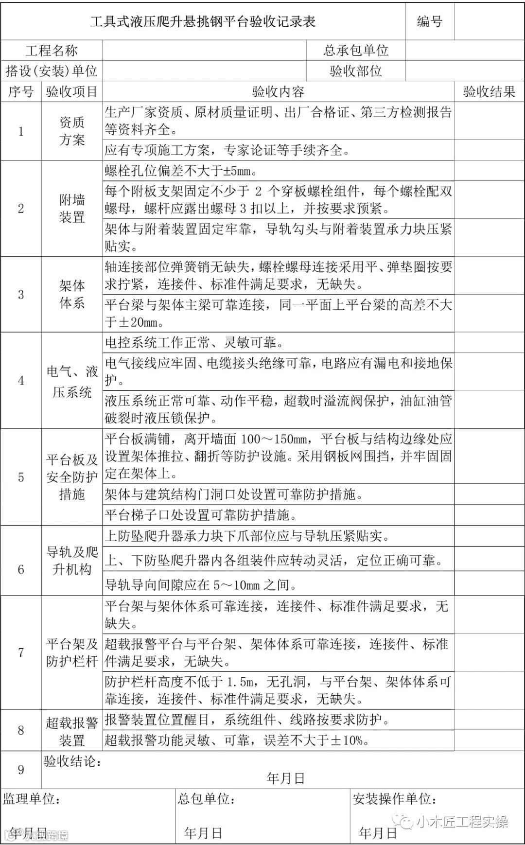
三、验收记录表

12、检验批的划分、容量及抽样总结!附76个常用检验批验收表!
猜你喜欢:
3、助力2018安全生产月,这100份安全资料合集值得入手(可下载)

加入我们
投稿展示或者分享资料
一起交流一起成长
扫一扫下方二维码,灵感即刻进
官方微信或qq:483972950
官方qq群:343778875 或648915172



