大数跨境
0
0

【施工技术】建筑面积、建筑高度计算有新国标,全文强制!

【施工技术】建筑面积、建筑高度计算有新国标,全文强制! AI土木通
2022-10-26
2
导读:专注为工程人共享建筑业精品资料 欢迎关注下载更多资源工作技能提升I软件及使用教程I注册类考试课件I图集规范下载资料有任何疑问,欢迎添加小tomu微信号:TomuArc咨询交流。

提示点击上方"土木工程资源共享"关注加入

点我资料免费下【重磅福利】

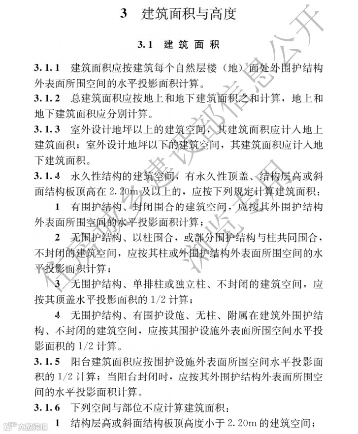
2022年8月25日,住建部批准《民用建筑通用规范》为国家标准,编号为GB 55031-2022,自2023年3月1日起实施。
原《标准》无建筑面积的规定,主要规定依据《建筑工程建筑面积计算规范》GB/T 50353-2013 (后简称“面积计算规范”)。按照现行工程建设标准中有关规定与本规范不一致的,以本规范的规定为准”,则《建筑工程建筑面积计算规范》GB/T 50353-2013 同样,在本规范约束的范围。

一、《建筑工程建筑面积计算规范》GB/T 50353-2013:
3.0.1 建筑物的建筑面积应按自然层外墙结构外围水平面积之和计算。结构层高在2.20m及以上的,应计算全面积;结构层高在2.20m以下的,应计算1/2面积。
条文说明3.0.1 建筑面积计算,在主体结构内形成的建筑空间,满足计算面积结构层高要求的均应按本条规定计算建筑面积。主体结构外的室外阳台、雨篷、檐廊、室外走廊、室外楼梯等按相应条款计算建筑面积。当外墙结构本身在一个层高范围内不等厚时,以楼地面结构标高处的外围水平面积计算。 
《建筑工程建筑面积计算规范》GB/T 50353-2013 住建部答疑
请教《GBT50353-2013建筑工程建筑面积计算规范》中,以下几个关于建筑面积的理解。
(1)对于3.0.1条款中,“建筑物的建筑面积应按自然层外墙结构外围水平面积之各计算。”的定义,是否可以等同于“建筑物整栋楼的基底面积”的数值?
(2)对于(1)中的“建筑物整栋楼的基底面积”,如果这栋楼为N标准层,并且每层的建筑户型设计是完全相同。那么,每一层楼分摊的基底面积是不是应该等于N分之一的(1)中定义的建筑面积?
(3)在3.0.21条款中,“在主体结构内的阳台,应按其结构外围水平面积计算全面积”。此定义中的“阳台在主体结构内”,与阳台是否被封闭,是否有关?
2021-09-23 回复:
1.自然层外墙结构外围面积不能够等同于基底面积;
2.《GBT50353-2013建筑工程建筑面积计算规范》中没有关于面积分摊的规定;
3.主体结构内阳台与阳台是否封闭没有直接关系。
可以看到:
1、建筑面积的由原来的面积计算规范(GBT50353)表述“自然层外墙结构外围水平面积之和计算”,调整为新规范表述“每个自然层楼(地)面处围护结构外表面所围空间的水平投影面积计算”。
 2、明确总建筑面积按地上和地下建筑面积之和计算。
《GB55031-2022 民用建筑通用规范》最新规定:


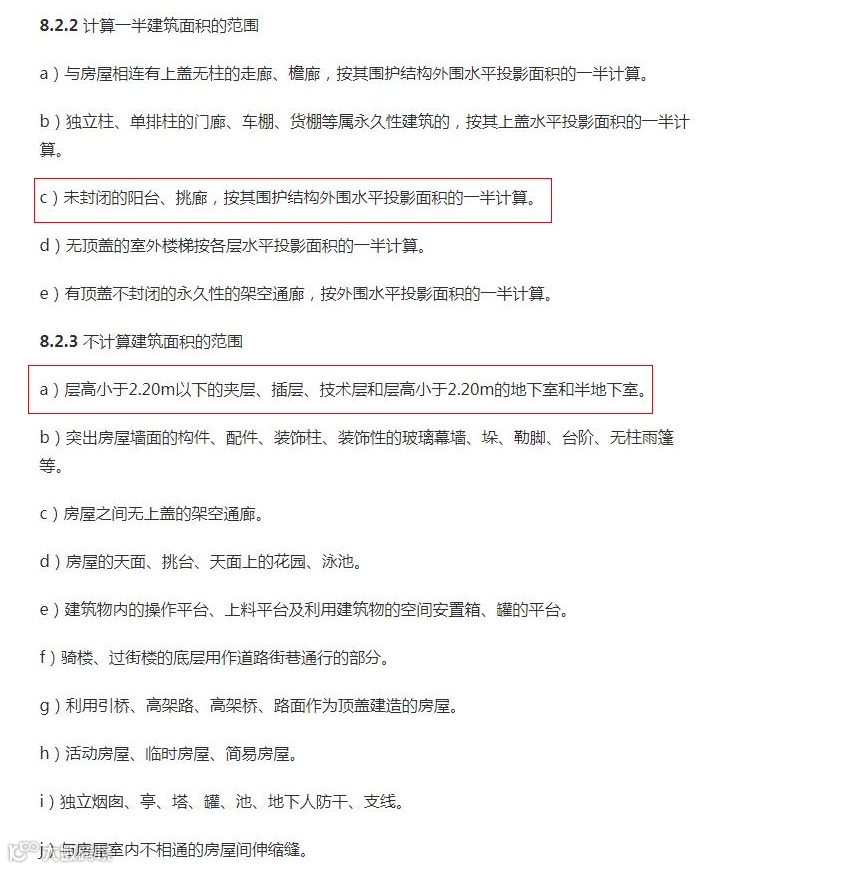
 二、关于阳台建筑面积:
属于“现行工程建设标准中有关规定与本规范不一致的,以本规范的规定为准”约束的范围。
可以看到:
关于阳台的建筑面积计算规则已经发生改变,单看3.1.5条表述为“围护设施”,后款表述为“阳台封闭”情形,实则应结合3.1.4的规定来理解。可以预知的是,“阳台封闭”的状态、时点认定又将成为争议焦点。但,值得注意的是与房产测量规范进行了有效衔接。
GBT50353-2013建筑工程建筑面积计算规范》3.0.21 在主体结构内的阳台,应按其结构外围水平面积计算全面积;在主体结构外的阳台,应按其结构底板水平投影面积计算1/2  面积。条文说明3.0.21 建筑物的阳台,不论其形式如何,均以建筑物主体结构为界分别计算建筑面积。
《建筑工程建筑面积计算规范》GB/T 50353-2013 住建部答疑
3)在3.0.21条款中,“在主体结构内的阳台,应按其结构外围水平面积计算全面积”。此定义中的“阳台在主体结构内”,与阳台是否被封闭,是否有关?
2021-09-23 回复:3.主体结构内阳台与阳台是否封闭没有直接关系。
而行业内知道的《房产测量规范GB/T17986-2000》,规定阳台就是按封闭状态来计算。

GB55031-2022 民用建筑通用规范》最新规定:
同时,还应继承GBT50353-2013建筑工程建筑面积计算规范》对于围护结构”、“围护设施的定义:
2.0.4 围护结构 building enclosure    围合建筑空间的墙体、门、窗。
2.0.7 围护设施 enclosure facilities    为保障安全而设置的栏杆、栏板等围挡。

三、关于室外设计地坪:
属于“现行工程建设标准中有关规定与本规范不一致的,以本规范的规定为准”约束的范围。
可以看到:
3.1.3条首次将“室外设计地坪”作为,衡量地上与地下的分界,表述为“室外设计地坪”情形,应结合3.1.4的规定来理解。可以预知的是,“室外地坪”的错层设计、时点认定又将成为争议焦点。
 《GBT50353-2013建筑工程建筑面积计算规范》
2.0.8 地下室 basement    室内地平面低于室外地平面的高度超过室内净高的1/2的房间。2.0.9 半地下室 semi-basement    室内地平面低于室外地平面的高度超过室内净高的1/3,且不超过1/2的房间。


四、关于不应计算建筑面积情形:
属于“现行工程建设标准中有关规定与本规范不一致的,以本规范的规定为准”约束的范围。
可以看到:《GB55031-2022 民用建筑通用规范》最新规定:

《GBT50353-2013建筑工程建筑面积计算规范》
3.0.27 下列项目不应计算建筑面积:   
1 与建筑物内不相连通的建筑部件;   
2 骑楼、过街楼底层的开放公共空间和建筑物通道;   
3 舞台及后台悬挂幕布和布景的天桥、挑台等;   
4 露台、露天游泳池、花架、屋顶的水箱及装饰性结构构件;  
5 建筑物内的操作平台、上料平台、安装箱和罐体的平台;   
6 勒脚、附墙柱、垛、台阶、墙面抹灰、装饰面、镶贴块料面层、装饰性幕墙,主体结构外的空调室外机搁板(箱)、构件、配件,挑出宽度在2.10m以下的无柱雨篷和顶盖高度达到或超过两个楼层的无柱雨篷;   
7 窗台与室内地面高差在0.45m以下且结构净高在2.10m以下的凸(飘)窗,窗台与室内地面高差在0.45m及以上的凸(飘)窗;   
8 室外爬梯、室外专用消防钢楼梯;   
9 无围护结构的观光电梯;   
10 建筑物以外的地下人防通道,独立的烟囱、烟道、地沟、油(水)罐、气柜、水塔、贮油(水)池、贮仓、栈桥等构筑物。
条文说明3.0.27 本条规定了不计算建筑面积的项目:
本款指的是依附于建筑物外墙外不与户室开门连通,起装饰作用的敞开式挑台()、平台,以及不与阳台相通的空调室外机搁板()设备平台部件 
骑楼见图11,过街楼见图12

本款指的是影剧院的舞台及为舞台服务的可供上人维修、悬挂幕布、布置灯光及布景等搭设的天桥和挑台等构件设施;
建筑物内不构成结构层的操作平台、上料平台(工业厂房、搅拌站和料仓等建筑中的设备操作控制平台、上料平台等),其主要作用为室内构筑物或设备服务的独立上人设施,因此不计算建筑面积;
附墙柱是指非结构性装饰柱;
室外钢楼梯需要区分具体用途,如专用于消防的楼梯,则不计算建筑面积,如果是建筑物唯一通道,兼用于消防,则需要按本规范第3020条计算建筑面积。

五、关于结构层高小于2.20m的建筑空间
其中:对应GB55031-2022 民用建筑通用规范》最新规定:
3.1.6第一款:结构层高小于2.20m的建筑空间,列为不应计算建筑面积的范围。
属于“现行工程建设标准中有关规定与本规范不一致的,以本规范的规定为准”约束的范围。
对应条文《GBT50353-2013建筑工程建筑面积计算规范》3.01、3.02、3.03、3.04、3.05,均有有关结构层高以2.20米为分界的规定,且普遍明确:“结构层高在2.20m以下的,应计算1/2面积。”应视为作废。
3.0.1 建筑物的建筑面积应按自然层外墙结构外围水平面积之和计算。结构层高在2.20m及以上的,应计算全面积;结构层高在2.20m以下的,应计算1/2面积。
3.0.2 建筑物内设有局部楼层时,对于局部楼层的二层及以上楼层,有围护结构的应按其围护结构外围水平面积计算,无围护结构的应按其结构底板水平面积计算。
结构层高在2.20m及以上的,应计算全面积;结构层高在2.20m以下的,应计算1/2  面积。
3.0.3 形成建筑空间的坡屋顶,结构净高在2.10m及以上的部位应计算全面积;结构净高在1.20m及以上至2.10m以下的部位应计算1/2面积;结构净高在1.20m以下的部位不应计算建筑面积。
3.0.4 场馆看台下的建筑空间,结构净高在2.10m及以上的部位应计算全面积;结构净高在1.20m及以上至2.10m以下的部位应计算1/2面积;结构净高在1.20m以下的部位不应计算建筑面积。
室内单独设置的有围护设施的悬挑看台,应按看台结构底板水平投影面积计算建筑面积。有顶盖无围护结构的场馆看台应按其顶盖水平投影面积的1/2计算面积。
3.0.5 地下室、半地下室应按其结构外围水平面积计算。结构层高在2.20m及以上的,应计算全面积;结构层高在2.20m以下的,应计算1/2面积。


源自 | 中建八局科技、中建八局工程研究院、中建八局一公司

1、史上最全市政工程竣工资料归档内容整理,这个必须收藏!

2、超全面的施工单位报验资料全集,值得收藏!

3、建筑资料员的辛酸,看下女汉子是怎么说的;

4、验收资料,建设监理签字用语规范大全,收藏备用!

5、从资料员到工程师的打怪升级之路,值得一看!

6、验收资料,监理签字用语规范大全,就是这么专业!

7、监理从开工至竣工,需要收集整理哪些资料?

8、40条工程资料审批意见,史上最标准版!

9、基础及主体结构验收的这些资料,记得要准备好!

10、工地施工资料不会做?看这里,做资料不在迷茫!

11、工程部资料归档、保管、移交、整理……超齐全

12、检验批的划分、容量及抽样总结!附76个常用检验批验收表!

13、安全内业资料最强总结,看完就用!

14、超牛!看资料员新手怎样做出一项漂亮的工程资料!

15、资料员、施工员、技术员请注意!三分钟搞懂施工技术资料编制重难

16、合格资料员的4个阶段工作流程,有了它做起来事半功倍


您的转发是对我们最大的支持

猜你喜欢:

1、工程葵花辞典(微信版),工程人100%需要,人手必备!

2、土木工程资源共享,一个土建类职业快速提升的平台!

3、助力2018安全生产月,这100份安全资料合集值得入手(可下载)

4、【公路工程】公路工程施工作业标准化,有这一套就够了!

5、【安全月】你可能急需的32套安全高清挂图

6、施工技术小动画视频134个,有需要的可以来下!skr!

7、做好安全技术交底,用这个靠谱!想看哪个工种点哪个,so easy!

8、史上最全质量通病防治措施攻略大全,你的工程一定需要!




加入我们

投稿展示或者分享资料

一起交流一起成长

扫一扫下方二维码,灵感即刻进

官方微信或qq:483972950  

官方qq群:343778875 或648915172


【声明】内容源于网络
0
0
AI土木通
作为深耕土木行业10年的权威资源平台,构建了覆盖建筑工程、道路桥梁、水利工程等领域规范图集与资料的共享​,以​“让每个土木人都能零门槛驾驭AI”​为使命,开启智能建造新纪元!
内容 5703
粉丝 0
AI土木通 作为深耕土木行业10年的权威资源平台,构建了覆盖建筑工程、道路桥梁、水利工程等领域规范图集与资料的共享​,以​“让每个土木人都能零门槛驾驭AI”​为使命,开启智能建造新纪元!
总阅读9.5k
粉丝0
内容5.7k