提示点击↑上方"土木工程资源共享"关注加入
点我资料免费下
【重磅福利】
近期,中山市住建局发布《关于进一步落实房屋市政工程建设单位施工质量安全首要责任的通知》。
本通知印发之日起,全市所有房屋市政工程建设单位必须签订《中山市房屋市政工程建设单位落实质量安全首要责任承诺书》(详见附件1)
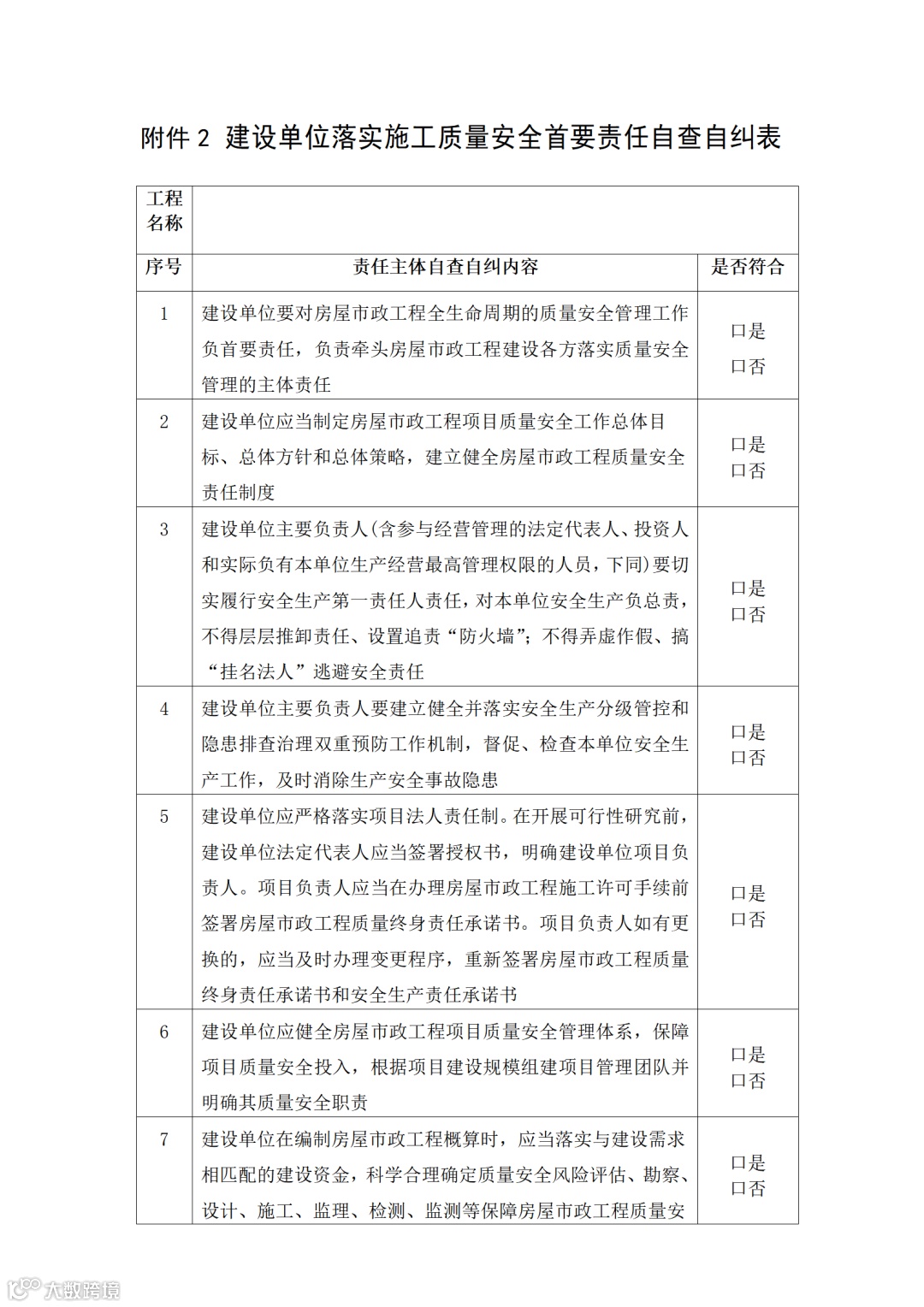
本通知印发之日起,全市所有房屋市政工程建设单位必须严格落实质量安全首要责任,定期依据《建设单位落实施工质量安全首要责任自查自纠表》(详见附件2)开展自查自纠。
1、建设单位要对房屋市政工程全生命周期的质量安全管理工作负首要责任。
2、建设单位主要负责人要切实履行安全生产第一责任人责任,对本单位安全生产负总责。
3、现浇混凝土主体结构施工周期不得低于规范标准要求,不宜少于7天/层。
4、建设单位应确保施工工期不少于施工标准工期的80%。
近日,广东省住建厅印发《房屋市政工程建设单位落实质量安全首要责任管理规定(试行)》,自2022年8月1日起施行。
继浙江省之后,广东省是第二个在管理规定中对现浇混凝土主体结构施工周期提出要求的,文件明确:
现浇混凝土主体结构施工周期不得低于规范标准要求,不宜少于7天/层。
违反规定的,责令限期改正;逾期未改正的,按规定记入单位信用档案;情节严重的,依法对其相关责任人员单处或者并处记入个人信用档案、暂停项目职务、提请有关部门撤销注册许可。
2021年8月,东莞市住建局发布《关于加强建设工程混凝土质量管理的通知》,明确:
混凝土主体结构施工周期不得少于5天/层。
经工程各方确认需按5天/层实施的,应制定保证工程质量和安全的施工方案,并经专家论证通过后方可实施。
2021年8月,深圳市《关于进一步加强建设工程混凝土质量管理的通知》明确:
混凝土主体结构施工周期原则上不得少于6天/层,少于等于5天/层的需经专家论证同意,严禁少于4天/层。
附原文:

各镇、街住房城乡建设主管部门,各建设单位:
为贯彻落实党中央、国务院和省委、省政府关于安全生产工作的决策部署,切实加强我市房屋市政工程质量安全管理工作,进一步落实建设单位的工程质量安全首要责任,根据《住房和城乡建设部关于落实建设单位工程质量首要责任的通知》(建质规〔2020〕9号)、《广东省住房和城乡建设厅关于房屋市政工程建设单位落实质量安全首要责任管理规定(试行)》《建设工程质量管理条例》《建设工程安全生产管理条例》等文件要求,全市所有房屋市政工程建设单位必须高度重视,切实履行质量安全主体责任,落实各项质量安全必要措施。现将有关工作要求通知如下:
一、建设单位要对房屋市政工程全生命周期的质量安全管理工作负首要责任,负责牵头房屋市政工程建设各方落实质量安全管理的主体责任。
二、建设单位应当制定房屋市政工程项目质量安全工作总体目标、总体方针和总体策略,建立健全房屋市政工程质量安全责任制度。
三、建设单位主要负责人(含参与经营管理的法定代表人、投资人和实际负有本单位生产经营最高管理权限的人员,下同)要切实履行安全生产第一责任人责任,对本单位安全生产负总责,不得层层推卸责任、设置追责“防火墙”;不得弄虚作假、搞“挂名法人”逃避安全责任。
四、建设单位主要负责人要建立健全并落实安全生产分级管控和隐患排查治理双重预防工作机制,督促、检查本单位安全生产工作,及时消除生产安全事故隐患。
五、建设单位应严格落实项目法人责任制。在开展可行性研究前,建设单位法定代表人应当签署授权书,明确建设单位项目负责人。项目负责人应当在办理房屋市政工程施工许可手续前签署房屋市政工程质量终身责任承诺书。项目负责人如有更换的,应当及时办理变更程序,重新签署房屋市政工程质量终身责任承诺书和安全生产责任承诺书。
六、建设单位应健全房屋市政工程项目质量安全管理体系,保障项目质量安全投入,根据项目建设规模组建项目管理团队并明确其质量安全职责。
七、建设单位在编制房屋市政工程概算时,应当落实与建设需求相匹配的建设资金,科学合理确定质量安全风险评估、勘察、设计、施工、监理、检测、监测等保障房屋市政工程质量安全所需的费用。
八、建设单位在委托设计时,不得设定降低工程质量标准的构件配筋率、单位建筑面积钢筋用量上限等要求;不得迫使设计单位降低工程结构安全和使用功能标准;不得委托第三方单位以“优化设计”名义变相降低标准,改变原设计单位确定的涉及结构安全和重要使用功能的内容。
九、建设单位应当按照有关规定将施工图设计文件(含勘察文件)送审查机构审查。经审查合格的施工图设计文件如需要作出修改,凡涉及审查内容的,建设单位应当将修改后的施工图设计文件送原审查机构重新审查。
十、建设单位应当采取必要措施预防施工单位出现转包、违法分包或者挂靠等违法行为,有权要求施工总承包单位按照合同约定提供工程建设资金流向证明,发现上述违法行为应当及时制止和抵制;对于制止无效的,应当及时向建设行政主管部门报告,其中属于市财政投资项目的,径向市住房城乡建设局报告;其余项目,向属地镇街建设行政主管部门报告。
十一、对房屋市政工程施工现场及毗邻区域内供水、排水、供电、供气、供热、通信、广播电视等地下管线资料、设施、地质、气象、水文等进行调查,并向勘察、设计、施工、监理、咨询等单位提供真实、准确、完整的有关原始资料。
十二、建设单位应科学确定工程建设工期,不得随意压缩勘察、设计周期和施工工期,确保施工工期不少于施工标准工期的80%;严禁为赶工期、抢进度而迫使工程其他参建单位简化工序、降低质量安全标准;现浇混凝土主体结构施工周期不得低于规范标准要求,不宜少于7天/层。
十三、建设单位应当建立房屋市政工程质量安全管理标准化制度和评价体系,执行保障房屋市政工程质量安全的国家标准、行业标准和地方标准,完善房屋市政工程质量安全管控体系。
十四、建设单位应当强化房屋市政工程质量安全检查,全面落实隐患排查治理,建立月质量安全检查、季度质量安全检查、复工复产前质量安全检查等制度,重点对下列质量安全情况进行检查:
(一)工程质量安全管理责任制度和保证体系的落实情况;
(二)参建单位各类管理人员质量安全工作履职情况;
(三)施工单位等定期自查自评情况;
(四)工程实体质量安全管理情况;
(五)工程质量安全问题整改要求的落实情况;
(六)工程质量安全控制资料的收集、整理情况。
十五、建设单位要督促勘察、设计、施工、监理、咨询、检测、监测等单位履行合同约定的工程质量安全责任,并进行履约评价。
十六、建设单位应当督促勘察、设计、施工、监理等单位严格遵守房屋市政工程建设强制性标准,不得明示或暗示设计、施工等单位违反工程建设强制性标准或使用不合格的建筑材料、构配件和设备,降低工程质量;不得与设计单位约定钢筋混凝土工程中不合理的配筋率上限等可能降低工程质量的内容。
十七、建设单位应当督促有关单位落实工程质量安全手册、工程质量标准化管理有关要求,督促有关单位严格执行工程质量责任标识制度,对关键工序、隐蔽工程实施举牌验收,实现质量责任可追溯。督促施工单位购买、租赁、使用符合设计要求或者施工安全要求的建筑材料、构配件和设备。
十八、建设单位应当严格质量检测管理,委托具有相应资质的检测机构进行检测。按有关规定编制检测计划,明确项目检测负责人,与被委托方签订书面合同。发现检测机构伪造检测数据或出具虚假检测报告的,应当及时报告工程质量监督机构。
十九、建设单位应当按照规定组织实施住宅工程质量通病控制,督促设计、施工、监理单位执行住宅工程质量通病控制有关标准规定,有效防控质量常见问题。
二十、建设单位应当在招标文件中列出危险性较大的分部分项工程清单,要求施工单位在投标时补充完善危大工程清单并明确相应的安全管理措施。
二十一、建设单位应当在施工合同中明确安全生产、文明施工措施费总费用,以及费用支付计划、使用要求、调整方式等条款,按合同约定及时支付危大工程施工技术措施费以及相应的安全防护文明施工措施费,保障危大工程施工安全。
二十二、建设单位应督促施工单位的项目负责人和监理单位的总监理工程师在岗履职,并将其在岗履职情况作为检查与考核的重要内容。要督促施工单位严格落实重大危险源安全包保责任制,切实按照危大工程“六不施工”和重要时段提级管控的要求推进工程建设。
二十三、建设单位在接到监理单位对施工单位拒不按危大工程专项施工方案施工的报告后,应当督促监理单位立即责令施工单位停工整改;施工单位仍不停工整改的,督促监理单位及时向有关主管部门报告。
二十四、建设单位应当督促施工单位编制房屋市政工程质量安全事故应急预案。在接到事故报告后,立即启动相应等级的事故应急处置,采取措施防止事故扩大,并及时、准确、完整地向有关主管部门和应急管理部门报告。
二十五、建设单位应当及时对监理、施工、设计等单位已完成的危险性较大的分部分项工程验收情况进行检查,重点检查分部分项工程质量安全是否符合国家有关房屋市政工程施工验收规范、标准及合同约定。住宅工程竣工验收前,建设单位应组织施工、监理单位进行分户验收,未组织分户验收或分户验收不合格的不得组织竣工验收。
二十六、建设单位是住宅工程质量保修的第一责任人,应建立住宅工程质量回访和质量投诉处理机制,及时组织处理保修期和保修范围内出现的质量问题,并对造成的损失先行赔偿。建设单位对所有权人的质量保修期限自交付之日起计算,经维修合格的部位可重新约定保修期限。房屋市政工程保修完成后,建设单位应当组织验收。房地产开发企业应当在商品房买卖合同中明确企业发生注销情形下由其他房地产开发企业或具有承接能力的法人承接质量保修责任。
二十七、对于涉及工程主体结构安全和主要使用功能且质量缺陷原因复杂、处理难度较大的质量投诉,建设单位应牵头成立调查处理工作小组。建设单位负责统筹组织应急处理、原因调查、聘请技术机构或专家出具处理意见和方案、负责落实整改措施等各项工作。
二十八、建设单位应当严格按照国家有关档案管理的规定,及时收集、整理房屋市政工程项目各环节的文件资料,建立健全房屋市政工程项目档案和建设、勘察、设计、施工、监理单位项目负责人质量终身责任信息档案。
二十九、建设单位应当将拆除工程发包给具有相应资质等级的施工单位。建设单位应当在拆除工程施工15日前,将下列资料报送建设工程所在地的镇街建设行政主管部门或者其他有关部门备案:
(一)施工单位资质等级证明;
(二)拟拆除建筑物、构筑物及可能危及毗邻建筑的说明;
(三)拆除施工组织方案;
(四)堆放、清除废弃物的措施。
实施爆破作业的,应当遵守国家有关民用爆炸物品管理的规定。
三十、本通知印发之日起,全市所有房屋市政工程建设单位必须签订《中山市房屋市政工程建设单位落实质量安全首要责任承诺书》(详见附件1),新开工项目在施工前将承诺书盖章版报送属地住房城乡建设主管部门,已开工项目补报承诺书盖章版至属地住房城乡建设主管部门。市建设工程安全事务中心负责收集市财政投资项目,其余项目由属地住房城乡建设主管部门负责收集。项目建设过程中参建单位发生变化的,建设单位应及时组织重新签订,并重新报送。
三十一、本通知印发之日起,全市所有房屋市政工程建设单位必须严格落实质量安全首要责任,定期依据《建设单位落实施工质量安全首要责任自查自纠表》(详见附件2)开展自查自纠,及时消除质量安全管理风险隐患。
特此通知。
附件: 1.中山市房屋市政工程建设单位落实质量安全首要责任承诺书
2.建设单位落实施工质量安全首要责任自查自纠表
中山市住房和城乡建设局
2022年9月20日












http://jsj.zs.gov.cn/zwgk/gggs/content/post_2165038.html

12、检验批的划分、容量及抽样总结!附76个常用检验批验收表!
15、资料员、施工员、技术员请注意!三分钟搞懂施工技术资料编制重难;
17、建筑工程现行常用施工质量验收规范汇总-每一位建筑工程从业者的必备工具!
猜你喜欢:
3、助力2018安全生产月,这100份安全资料合集值得入手(可下载)
源自 | 中山市住建局等,整理:度川管理研究部,转载请注明!
加入我们
投稿展示或者分享资料
一起交流一起成长
扫一扫下方二维码,灵感即刻进
官方微信或qq:483972950
官方qq群:343778875 或648915172



