
现批准《民用建筑通用规范》为国家标准,编号为GB 55031-2022,自2023年3月1日起实施。本规范为强制性工程建设规范,全部条文必须严格执行。现行工程建设标准中有关规定与本规范不一致的,以本规范的规定为准。同时废止下列现行工程建设标准相关强制性条文...

敲黑板:国家标准《民用建筑通用规范》GB 55031-2022全文强制,自2023年3月1日起实施!
不要问:住建部的规范还执行不执行?这是国家标准!
不要问:《建筑工程建筑面积计算规范》GB/T 50353-2013是否继续有效,带T(推荐)规范还有人看吗?这是全文强制!
不要问:只废止《民用建筑设计统一标准》GB 50352-2019四条强制性条文吗?只用对比看这四条就行了吗?
一、原相关强制性条文废止,新规范全文强制。
废止《民用建筑设计统一标准》(后简称“原《标准》”)GB 50352-2019第4.3.1、6.7.4、6.8.6、6.8.9条。
·废止第4.3.1条

4.3.1除骑楼、 建筑连接体、地铁相关设施及连接城市的管线、管沟、管廊等市政公共设施以外,建筑物及其附属的下列设施不应突出道路红线或用地红线建造:
1、地下设施,应包括支护桩、地下连续墙、地下室底板及其基础、化粪池、各类水池、处理池、沉淀池等构筑物及其他附属设施等;
2、地上设施,应包括门廊、连廊、阳台、室外楼梯、凸窗、空调机位、雨篷、挑檐、装饰构架、固定遮阳板、台阶、坡道、花池、围墙、平台、散水明沟、地下室进风及排风口、地下室出入口、集水井、采光井、烟囱等。
&《GB55031-2022 民用建筑通用规范》最新规定:


4.2 建筑控制
4.2.1 除建筑连接体、地铁相关设施以及管线、管沟、管廊等市政设施外,建筑物及其附属设施不应突出道路红线或用地红线。
4.2.2 除地下室、地下车库出入口,以及窗井、台阶、坡道、雨篷、挑檐等设施外,建(构)筑物的主体不应突出建筑控制线。
4.2.3 骑楼、建筑连接体、沿道路红线的悬挑建筑等,不应影响交通、环保及消防安全。
2、废止第6.7.4条

6.7.4 住宅、托儿所、幼儿园、中小学及其他少年儿童专用活动场所的栏杆必须采取防止攀爬的构造。当采用垂直杆件做栏杆时,其杆件净间距不应大于0. 11m。
&《GB55031-2022 民用建筑通用规范》最新规定:
6.6.3 少年儿童专用活动场所的栏杆应采取防止攀滑措施,当采用垂直杆件做栏杆时,其杆件净间距不应大于0. 11m。
3、废止第6.8.6条
6.8.6 楼梯平台上部及下部过道处的净高不应小于2.0m,梯段净高不应小于2. 2m。
&《GB55031-2022 民用建筑通用规范》最新规定:
5.3.7 公共楼梯休息平台上部及下部过道处的净高不应小于2.00m,楼梯段净高不应小于2.2m。
4、废止第6.8.9条
6.8.9 托儿所、幼儿园、中小学校及其他少年儿童专用活动场所,当楼梯井净宽大于0.2m时,必须采取防止少年儿童坠落的措施。
&《GB55031-2022 民用建筑通用规范》最新规定:
5.3.11 当少年儿童专用活动场所的公共楼梯井净宽大于0.2m时,应采取防止少年儿童坠落的措施。
二、建筑高度
原有关建筑高度的规定(不属于强制性条文,但可能属于“现行工程建设标准中有关规定与本规范不一致的,以本规范的规定为准”被废止):



《GB55031-2022 民用建筑通用规范》最新规定:


三、建筑面积
原《标准》无建筑面积的规定,主要规定依据《建筑工程建筑面积计算规范》GB/T 50353-2013 (后简称“面积计算规范”)。按照“现行工程建设标准中有关规定与本规范不一致的,以本规范的规定为准”,则《建筑工程建筑面积计算规范》GB/T 50353-2013 同样,在本规范约束的范围。
《建筑工程建筑面积计算规范》GB/T 50353-2013:
3.0.1 建筑物的建筑面积应按自然层外墙结构外围水平面积之和计算。结构层高在2.20m及以上的,应计算全面积;结构层高在2.20m以下的,应计算1/2面积。
条文说明3.0.1 建筑面积计算,在主体结构内形成的建筑空间,满足计算面积结构层高要求的均应按本条规定计算建筑面积。主体结构外的室外阳台、雨篷、檐廊、室外走廊、室外楼梯等按相应条款计算建筑面积。当外墙结构本身在一个层高范围内不等厚时,以楼地面结构标高处的外围水平面积计算。
《建筑工程建筑面积计算规范》GB/T 50353-2013 住建部答疑:
请教《GBT50353-2013建筑工程建筑面积计算规范》中,以下几个关于建筑面积的理解。(1)对于3.0.1条款中,“建筑物的建筑面积应按自然层外墙结构外围水平面积之各计算。”的定义,是否可以等同于“建筑物整栋楼的基底面积”的数值?(2)对于(1)中的“建筑物整栋楼的基底面积”,如果这栋楼为N标准层,并且每层的建筑户型设计是完全相同。那么,每一层楼分摊的基底面积是不是应该等于N分之一的(1)中定义的建筑面积?(3)在3.0.21条款中,“在主体结构内的阳台,应按其结构外围水平面积计算全面积”。此定义中的“阳台在主体结构内”,与阳台是否被封闭,是否有关?
2021-09-23 回复:
1.自然层外墙结构外围面积不能够等同于基底面积;
2.《GBT50353-2013建筑工程建筑面积计算规范》中没有关于面积分摊的规定;
3.主体结构内阳台与阳台是否封闭没有直接关系。
可以看到:
1、建筑面积的由原来的面积计算规范(GBT50353)表述“按自然层外墙结构外围水平面积之和计算”,调整为新规范表述“每个自然层楼(地)面处围护结构外表面所围空间的水平投影面积计算”。
2、明确总建筑面积按地上和地下建筑面积之和计算。
《GB55031-2022 民用建筑通用规范》最新规定:


四、关于阳台建筑面积:
属于“现行工程建设标准中有关规定与本规范不一致的,以本规范的规定为准”约束的范围。
可以看到:
关于阳台的建筑面积计算规则已经发生改变,单看3.1.5条表述为“围护设施”,后款表述为“阳台封闭”情形,实则应结合3.1.4的规定来理解。可以预知的是,“阳台封闭”的状态、时点认定又将成为争议焦点。但,值得注意的是与房产测量规范进行了有效衔接。
《GBT50353-2013建筑工程建筑面积计算规范》3.0.21 在主体结构内的阳台,应按其结构外围水平面积计算全面积;在主体结构外的阳台,应按其结构底板水平投影面积计算1/2 面积。条文说明3.0.21 建筑物的阳台,不论其形式如何,均以建筑物主体结构为界分别计算建筑面积。
《建筑工程建筑面积计算规范》GB/T 50353-2013 住建部答疑:
(3)在3.0.21条款中,“在主体结构内的阳台,应按其结构外围水平面积计算全面积”。此定义中的“阳台在主体结构内”,与阳台是否被封闭,是否有关?
2021-09-23 回复:3.主体结构内阳台与阳台是否封闭没有直接关系。
而行业内知道的《房产测量规范GB/T17986-2000》,规定阳台就是按封闭状态来计算。


《GB55031-2022 民用建筑通用规范》最新规定:

同时,还应继承《GBT50353-2013建筑工程建筑面积计算规范》对于“围护结构”、“围护设施”的定义:
2.0.4 围护结构 building enclosure 围合建筑空间的墙体、门、窗。
2.0.7 围护设施 enclosure facilities 为保障安全而设置的栏杆、栏板等围挡。
五、关于室外设计地坪:
属于“现行工程建设标准中有关规定与本规范不一致的,以本规范的规定为准”约束的范围。
可以看到:
3.1.3条首次将“室外设计地坪”作为,衡量地上与地下的分界,表述为“室外设计地坪”情形,应结合3.1.4的规定来理解。可以预知的是,“室外地坪”的错层设计、时点认定又将成为争议焦点。
《GBT50353-2013建筑工程建筑面积计算规范》
2.0.8 地下室 basement 室内地平面低于室外地平面的高度超过室内净高的1/2的房间。2.0.9 半地下室 semi-basement 室内地平面低于室外地平面的高度超过室内净高的1/3,且不超过1/2的房间。

六、关于不应计算建筑面积情形:
属于“现行工程建设标准中有关规定与本规范不一致的,以本规范的规定为准”约束的范围。
可以看到:《GB55031-2022 民用建筑通用规范》最新规定:

《GBT50353-2013建筑工程建筑面积计算规范》
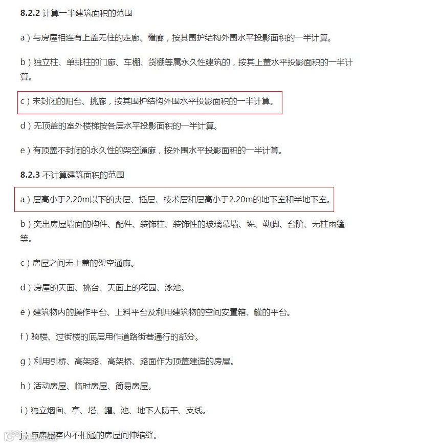
3.0.27 下列项目不应计算建筑面积: 1 与建筑物内不相连通的建筑部件; 2 骑楼、过街楼底层的开放公共空间和建筑物通道; 3 舞台及后台悬挂幕布和布景的天桥、挑台等; 4 露台、露天游泳池、花架、屋顶的水箱及装饰性结构构件; 5 建筑物内的操作平台、上料平台、安装箱和罐体的平台; 6 勒脚、附墙柱、垛、台阶、墙面抹灰、装饰面、镶贴块料面层、装饰性幕墙,主体结构外的空调室外机搁板(箱)、构件、配件,挑出宽度在2.10m以下的无柱雨篷和顶盖高度达到或超过两个楼层的无柱雨篷; 7 窗台与室内地面高差在0.45m以下且结构净高在2.10m以下的凸(飘)窗,窗台与室内地面高差在0.45m及以上的凸(飘)窗; 8 室外爬梯、室外专用消防钢楼梯; 9 无围护结构的观光电梯; 10 建筑物以外的地下人防通道,独立的烟囱、烟道、地沟、油(水)罐、气柜、水塔、贮油(水)池、贮仓、栈桥等构筑物。
条文说明3.0.27 本条规定了不计算建筑面积的项目:1 本款指的是依附于建筑物外墙外不与户室开门连通,起装饰作用的敞开式挑台(廊)、平台,以及不与阳台相通的空调室外机搁板(箱)等设备平台部件;2 骑楼见图11,过街楼见图12;


3 本款指的是影剧院的舞台及为舞台服务的可供上人维修、悬挂幕布、布置灯光及布景等搭设的天桥和挑台等构件设施;5 建筑物内不构成结构层的操作平台、上料平台(工业厂房、搅拌站和料仓等建筑中的设备操作控制平台、上料平台等),其主要作用为室内构筑物或设备服务的独立上人设施,因此不计算建筑面积;6 附墙柱是指非结构性装饰柱;7 室外钢楼梯需要区分具体用途,如专用于消防的楼梯,则不计算建筑面积,如果是建筑物唯一通道,兼用于消防,则需要按本规范第3.0.20条计算建筑面积。
七、关于结构层高小于2.20m的建筑空间
其中:对应《GB55031-2022 民用建筑通用规范》最新规定:

3.1.6第一款:结构层高小于2.20m的建筑空间,列为不应计算建筑面积的范围。
属于“现行工程建设标准中有关规定与本规范不一致的,以本规范的规定为准”约束的范围。
对应条文《GBT50353-2013建筑工程建筑面积计算规范》3.01、3.02、3.03、3.04、3.05,均有有关结构层高以2.20米为分界的规定,且普遍明确:“结构层高在2.20m以下的,应计算1/2面积。”应视为作废。
3.0.1 建筑物的建筑面积应按自然层外墙结构外围水平面积之和计算。结构层高在2.20m及以上的,应计算全面积;结构层高在2.20m以下的,应计算1/2面积。
3.0.2 建筑物内设有局部楼层时,对于局部楼层的二层及以上楼层,有围护结构的应按其围护结构外围水平面积计算,无围护结构的应按其结构底板水平面积计算。结构层高在2.20m及以上的,应计算全面积;结构层高在2.20m以下的,应计算1/2 面积。
3.0.3 形成建筑空间的坡屋顶,结构净高在2.10m及以上的部位应计算全面积;结构净高在1.20m及以上至2.10m以下的部位应计算1/2面积;结构净高在1.20m以下的部位不应计算建筑面积。
3.0.4 场馆看台下的建筑空间,结构净高在2.10m及以上的部位应计算全面积;结构净高在1.20m及以上至2.10m以下的部位应计算1/2面积;结构净高在1.20m以下的部位不应计算建筑面积。室内单独设置的有围护设施的悬挑看台,应按看台结构底板水平投影面积计算建筑面积。有顶盖无围护结构的场馆看台应按其顶盖水平投影面积的1/2计算面积。
3.0.5 地下室、半地下室应按其结构外围水平面积计算。结构层高在2.20m及以上的,应计算全面积;结构层高在2.20m以下的,应计算1/2面积。