提示点击↑上方"土木工程资源共享"关注加入
点我资料免费下
【重磅福利】

现批准《建筑与市政工程防水通用规范》为国家标准,编号为GB55030-2022,自2023年4月1日起实施。本规范为强制性工程建设规范,全部条文必须严格执行。现行工程建设标准中有关规定与本规范不一致的,以本规范的规定为准。同时废止下列工程建设标准相关强制性条文:
一、《地下工程防水技术规范》GB 50108-2008第3.1.4、3.2.1、3.2.2、4.1.22、4.1.26(1、2)、5.1.3条(款)。
二、《屋面工程质量验收规范》GB 50207-2012第3.0.6、3.0.12、5.1.7、7.2.7条。
三、《地下防水工程质量验收规范》GB 50208-2011第4.1.16、4.4.8、5.2.3、5.3.4、7.2.12条。
四、《屋面工程技术规范》GB 50345-2012第3.0.5、4.5.1、4.5.5、4.5.6、4.5.7、4.8.1、4.9.1、5.1.6条。
五、《坡屋面工程技术规范》GB 50693-2011第3.2.10、3.2.17、3.3.12、10.2.1条。
六、《金属与石材幕墙工程技术规范》JGJ 133-2001第3.2.2、3.5.2、3.5.3、4.2.3、4.2.4、5.2.3、5.5.2、5.6.6、5.7.2、5.7.11、6.1.3、6.3.2、6.5.1、7.2.4、7.3.4、7.3.10条。
七、《种植屋面工程技术规程》JGJ 155-2013第3.2.3、5.1.7条。
八、《倒置式屋面工程技术规程》JGJ 230-2010第3.0.1、4.3.1、5.2.5、7.2.1条。
九、《采光顶与金属屋面技术规程》JGJ 255-2012第3.1.6、4.6.4条。
十、《住宅室内防水工程技术规范》JGJ 298-2013第4.1.2、5.2.1、5.2.4、7.3.6条。
本规范在住房和城乡建设部门户网站(www.mohurd.gov.cn)公开,并由住房和城乡建设部标准定额研究所组织中国建筑出版传媒有限公司出版发行。
住房和城乡建设部
2022年9月27日
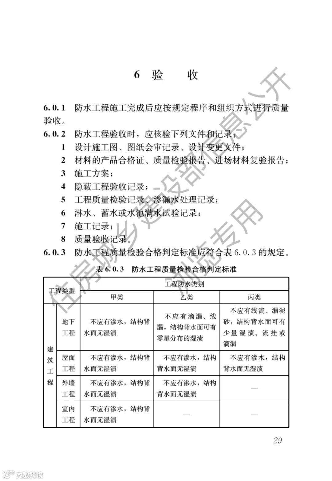
规范全文如下:









































12、检验批的划分、容量及抽样总结!附76个常用检验批验收表!
15、资料员、施工员、技术员请注意!三分钟搞懂施工技术资料编制重难;
17、建筑工程现行常用施工质量验收规范汇总-每一位建筑工程从业者的必备工具!
猜你喜欢:
3、助力2018安全生产月,这100份安全资料合集值得入手(可下载)
源自 | 住建部官网
加入我们
投稿展示或者分享资料
一起交流一起成长
扫一扫下方二维码,灵感即刻进
官方微信或qq:483972950
官方qq群:343778875 或648915172



