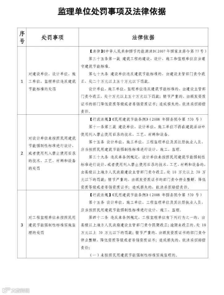
在建筑工程施工过程中,监理单位应当按照相关规定及合同约定,认真履职尽责,严格管理、严格控制、严格把关,有效规范工程建设行为。今年以来,昆山市住建局结合行业监督管理,突出工程质量安全管控,对违反相关规定未认真履行监理职责的12家监理单位及7名责任人员进行了行政处罚。
2022年6月7日,市住建局执法人员对我市某厂房工程进行现场检查,并通过查看苏州市建筑业从业人员管理服务平台的实名制考勤系统,发现该工程的监理单位某工程建设咨询有限公司派驻上述工程现场的监理人员人数不足。

▲苏州市建筑业从业人员管理服务平台实名制考勤系统截图,红圈表示考勤异常。
2022年6月10日,市住建局对该公司的上述违法行为予以立案调查。经调查核实,该单位派驻工程现场的监理人员人数不符合《监理规划》要求,该行为违反了《苏州市建筑市场管理办法》第三十条第二款的规定。2022年6月28日,市住建局依据《苏州市建筑市场管理办法》第五十二条第(二)项的规定,按照《昆山市住房和城乡建设局重点违法行为行政处罚裁量基准》,对该公司作出处罚款人民币10000元的行政处罚。

▲调查询问现场 ▲行政处罚决定书
《苏州市建筑市场管理办法》
监理单位派驻工程现场的监理人员的专业和人数应当符合监理业务的要求。
监理单位有下列行为之一的,由建设行政主管部门责令改正,予以警告,并处以5千元以上3万元以下罚款:(二)派驻工程现场的监理人员人数和专业不符合监理合同或者《监理规划》要求的。
市住建局执法人员对我市某住宅楼工程进行现场检查,发现该工程施工单位在基坑支护、降水及土方开挖工程(危大工程)施工过程中未及时处理深基坑边坡堆载,基坑内外积水存在滑坡。该项目管理有限公司在实施监理过程中未对上述危大工程施工实施专项巡视检查。
执法人员收集上述工程施工许可证、施工合同、危大工程专项施工方案等证据材料,并对相关人员制作调查询问笔录。经调查核实,某项目管理有限公司作为上述工程监理单位,未对危大工程施工实施专项巡视检查,该行为违反了《危险性较大的分部分项工程安全管理规定》第十八条的规定。2022年3月22日,市住建局依据《危险性较大的分部分项工程安全管理规定》第三十七条第(二)项的规定,按照《昆山市住房和城乡建设局重点违法行为行政处罚裁量基准》,对某项目管理有限公司作出处罚款人民币12000元的行政处罚。

▲工程现场照片 ▲行政处罚决定书
《危险性较大的分部分项工程安全管理规定》
(住建部令37号)
第十八条
监理单位应当结合危大工程专项施工方案编制监理实施细则,并对危大工程施工实施专项巡视检查。
第三十七条第(二)项
监理单位有下列行为之一的,责令限期改正,并处1万元以上3万元以下的罚款;对直接负责的主管人员和其他直接责任人员处1000元以上5000元以下的罚款:(二)未对危大工程施工实施专项巡视检查的。
实行监理的建筑工程,由建设单位委托具有相应资质条件的工程监理单位监理。建设单位与其委托的工程监理单位应当订立书面委托监理合同。
建筑工程监理应当依照法律、行政法规及有关的技术标准、设计文件和建筑工程承包合同,对承包单位在施工质量、建设工期和建设资金使用等方面,代表建设单位实施监督。
工程监理人员认为工程施工不符合工程设计要求、施工技术标准和合同约定的,有权要求建筑施工企业改正。工程监理人员发现工程设计不符合建筑工程质量标准或者合同约定的质量要求的,应当报告建设单位要求设计单位改正。
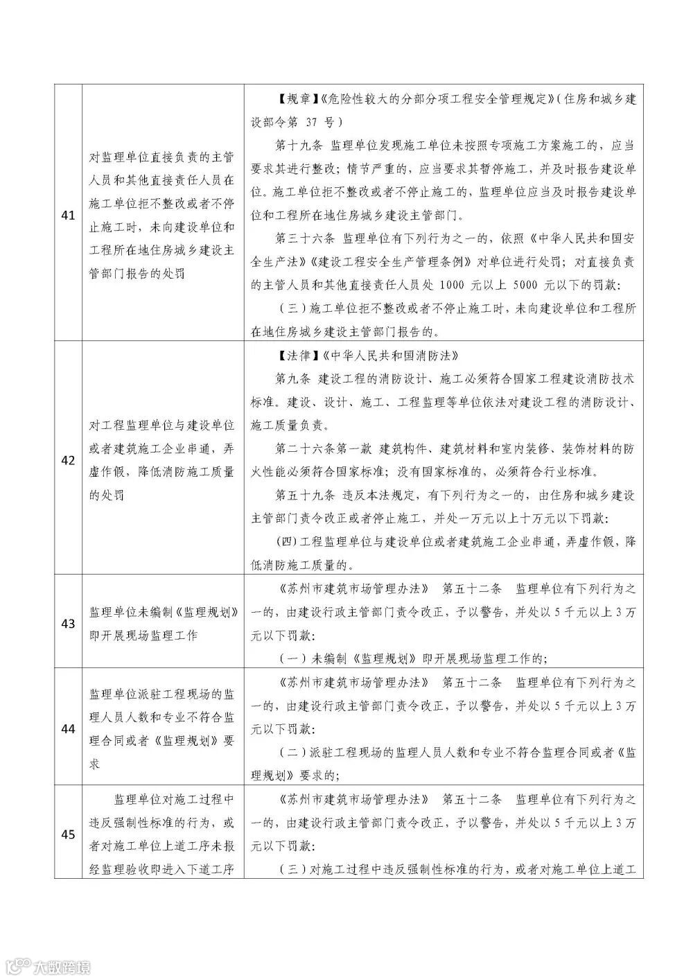
50个行政处罚事项及法律依据
(点击图片可放大)
















1、史上最全市政工程竣工资料归档内容整理,这个必须收藏!
2、超全面的施工单位报验资料全集,值得收藏!
3、建筑资料员的辛酸,看下女汉子是怎么说的;
4、验收资料,建设监理签字用语规范大全,收藏备用!
5、从资料员到工程师的打怪升级之路,值得一看!
6、验收资料,监理签字用语规范大全,就是这么专业!
7、监理从开工至竣工,需要收集整理哪些资料?
8、40条工程资料审批意见,史上最标准版!
9、基础及主体结构验收的这些资料,记得要准备好!
10、工地施工资料不会做?看这里,做资料不在迷茫!
11、工程部资料归档、保管、移交、整理……超齐全;
12、检验批的划分、容量及抽样总结!附76个常用检验批验收表!
13、安全内业资料最强总结,看完就用!
14、超牛!看资料员新手怎样做出一项漂亮的工程资料!
15、资料员、施工员、技术员请注意!三分钟搞懂施工技术资料编制重难;
16、合格资料员的4个阶段工作流程,有了它做起来事半功倍