大数跨境
0
0

【工地资讯】住建厅:相近资质互通互认,这类证件不再上传!

【工地资讯】住建厅:相近资质互通互认,这类证件不再上传! AI土木通
2023-02-07
3
导读:专注为工程人共享建筑业精品资料 欢迎关注下载更多资源工作技能提升I软件及使用教程I注册类考试课件I图集规范下载资料有任何疑问,欢迎添加小tomu微信号:TomuArc咨询交流。

提示点击上方"土木工程资源共享"关注加入

点我资料免费下【重磅福利

朋友们,播报一条建工行业资讯:去年年底,湖南省住建厅印发《深化建设工程企业资质管理改革促进建筑业高质量发展的十条措施》,明确:
企业申请公路工程或市政公用工程总承包资质的,市政道路(桥梁、隧道)业绩与公路工程业绩互认。

2月1日,湖南省住建厅再发布关于明确《深化建设工程企业资质管理改革促进建筑业高质量发展的十条措施》有关事项的通知,提出:

企业按“推行相近资质互通互认”有关要求申请公路工程或市政工程总承包资质的,企业业绩或个人业绩应在“建筑市场监管公共服务平台”和“湖南省公路建设市场信用信息管理系统”等行业服务平台可查。

技术负责人(或注册建造师)完成的个人业绩指作为项目经理或项目技术负责人主持完成的工程项目,其中考核指标为累计指标的,技术负责人(或注册建造师)主持完成的业绩不做累计考核。

企业在申请表中填写职称人员、技术工人情况后,还要上传职称人员和技术工人真实性承诺(内容自拟),不再上传和提供职称人员、技术工人相关证件。

原文如下:

各市州住房和城乡建设局、有关企业:

为尽快落实《深化建设工程企业资质管理改革促进建筑业高质量发展的十条措施》,现就有关事项通知如下:

一、企业按“推行相近资质互通互认”有关要求申请公路工程或市政工程总承包资质的,企业业绩或个人业绩应在建筑市场监管公共服务平台”和“湖南省公路建设市场信用信息管理系统”等行业服务平台可查。技术负责人(或注册建造师)完成的个人业绩指作为项目经理或项目技术负责人主持完成的工程项目,其中考核指标为累计指标的,技术负责人(或注册建造师)主持完成的业绩不做累计考核。企业在申请表中填写职称人员、技术工人情况后,还要上传职称人员和技术工人真实性承诺(内容自拟),再上传和提供职称人员、技术工人相关证件。

二、企业按“支持特级企业在湘设子公司”有关要求直接申请省级权限内最高等级资质的,应提供该特级企业在湘承揽工程合同额达到3亿元以上的工程项目清单(见附件1),并提供工程合同。子公司在申请表中填写职称人员、技术工人情况后,还要上传职称人员和技术工人真实性承诺(内容自拟),不再上传和提供职称人员、技术工人相关证件。子公司以母公司业绩作为代表工程业绩的,应提供工程合同、中标通知书、图纸、竣工验收单、结算单等申报材料,并由母公司对真实性作出承诺。

三、企业按“支持总承包企业取得专业承包资质”有关要求申请省级权限内相应类别最高等级资质的,应提供近三年增值税税额汇总表(附件2)和用于佐证的增值税发票,近三年增值税每年均达到1000万元以上的企业可享受此政策。企业在申请表中填写业绩和人员情况后,还要上传业绩和人员真实性承诺(内容自拟),不再上传和提供业绩证明材料和人员相关证件。业绩可使用总承包企业施工的该专业的总承包工程项目。

四、工程业绩类型不属于平台管理范围或其他特殊原因,造成平台无法录入业绩的,可由申报企业提供工程项目增值税发票核验业绩真实性(建筑工程、市政工程总承包业绩除外)。增值税发票应体现申报业绩的工程项目名称。

#附件请进入原文链接下载:
1.xxx公司 在湘承揽工程项目清单
2.xxx公司 增值税税额汇总表

原文链接:
http://zjt.hunan.gov.cn/zjt/xxgk/xinxigongkaimulu/tzgg/yssm/202302/t20230201_29237111.html

2022年12月20日,湖南省住建厅和省交通运输厅联合发布关于印发《深化建设工程企业资质管理改革促进建筑业高质量发展的十条措施》的通知,本文件自发布之日开始执行。


相近资质互通互认:

企业申请公路工程或市政公用工程总承包资质的,市政道路(桥梁、隧道)业绩与公路工程业绩互认。

支持特级企业在湘设子公司:

近三年在湘承揽工程合同额达到3亿元以上的施工总承包特级企业在湘设立全资子公司的,该全资子公司可直接申请省级权限内相应最高等级资质。

支持总承包企业取得专业承包资质:

除三年内发生过较大以上安全事故或两起以上一般安全事故的企业外,具有建筑工程(市政公用工程、公路工程)施工总承包特级、一级资质且近三年相应类别增值税均达到1000万元以上的企业,可按告知承诺制申请该类别省级权限内相应最高等级专业承包资质。

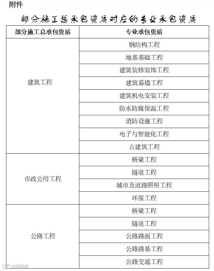
#部分施工总承包资质对应专业承包资质见附件:


支持施工和设计企业相向申请资质:

工程设计甲级企业申请相应类别施工总承包二级资质和施工总承包一级企业申请相应类别工程设计乙级资质的,工程总承包项目可作为申请施工总承包二级或工程设计乙级资质的代表业绩。

工程总承包项目中的专业技术人员从事施工或设计的,其工作经历可计入设计或施工工作年限。

加强人员真实性核验:

开发人脸识别功能,实现人证合一。企业可聘用已办理退休手续但不超过65岁的注册建造师用于申请资质,退休人员不超过注册人员总数的三分之一,企业提供聘用合同、退休证明和工资银行流水证明材料。

专业技术人员因事业单位改制改革等原因保留事业编制,实际在该事业单位下属企业工作,且其社会保险由该事业单位缴纳的,一般不认定为“挂证”行为,可作为有效人员予以认定。

原文如下:


各市州住房城乡建设局、交通运输局,有关企业:

现将《深化建设工程企业资质管理改革促进建筑业高质量发展的十条措施》印发给你们,请认真抓好贯彻落实。

深化建设工程企业资质管理改革促进建筑业高质量发展的十条措施:

为深入学习贯彻党的二十大精神,坚决落实党中央、国务院关于稳住经济大盘的决策部署及省委省政府工作要求,持续深化建设工程企业资质“放管服”改革,进一步优化营商环境,促进建筑业高质量发展,制定如下措施。

一、实施“综合”、“特级”企业培育工程。根据近三年增值税缴纳情况,从省内有意愿且基本符合综合资质申请条件的工程设计甲级企业和有意愿且基本符合特级资质申请条件的施工总承包一级企业中选取若干企业作为“综合”、“特级”培育企业。建立设计综合企业、施工总承包特级企业和“综合”、“特级”培育企业的厅级领导联点机制,组建专家服务团队,搭建资质交流平台,提供业务咨询服务。

鼓励设计综合企业、施工总承包特级企业和“综合”、“特级”培育企业单独或联合省外优势企业依法参与公路水运、轨道交通、机场设施、水利枢纽、综合管廊等方面的大型项目建设,支持“综合”、“特级”企业培育对象参与各类试点及创优评奖。

二、推行相近资质互通互认。企业申请公路工程或市政公用工程总承包资质的,市政道路(桥梁、隧道)业绩与公路工程业绩互认。具有市政公用工程施工总承包特级、一级企业申请公路工程施工总承包二级资质和具有公路工程施工总承包特级、一级企业申请市政公用工程施工总承包二级资质的,职称人员、技术工人可由企业承诺真实性。

三、支持特级企业在湘设子公司。近三年在湘承揽工程合同额达到3亿元以上的施工总承包特级企业在湘设立全资子公司的,该全资子公司可直接申请省级权限内相应最高等级资质。申请施工专业承包一级资质的,母公司业绩可作为代表工程业绩;申请施工总承包、专业承包二级资质的,职称人员、技术工人可由企业承诺真实性。

四、支持总承包企业取得专业承包资质。除三年内发生过较大以上安全事故或两起以上一般安全事故的企业外,具有建筑工程(市政公用工程、公路工程)施工总承包特级、一级资质且近三年相应类别增值税均达到1000万元以上的企业,可按告知承诺制申请该类别省级权限内相应最高等级专业承包资质。(部分施工总承包资质对应专业承包资质见附件)

五、放宽资质申请起步级别限制。企业资产、技术负责人工作经历、专业职称或执业资格满足《建筑业企业资质标准》(建市〔2014〕159号)相应类别二级资质标准要求,同时技术负责人(注册建造师)业绩和注册建造师、职称人员、技术工人、技术装备满足相应类别三级资质标准要求的,可按新申请或增项方式直接申请施工总承包、专业承包二级资质。

六、支持施工和设计企业相向申请资质。工程设计甲级企业申请相应类别施工总承包二级资质和施工总承包一级企业申请相应类别工程设计乙级资质的,工程总承包项目可作为申请施工总承包二级或工程设计乙级资质的代表业绩。工程总承包项目中的专业技术人员从事施工或设计的,其工作经历可计入设计或施工工作年限。

七、完善工程业绩认定方式。统筹开展线上线下业绩核查,充分利用“建筑市场监管公共服务平台”及“湖南省公路建设市场信用信息管理系统”等行业服务平台核查业绩,平台无法查询的业绩或技术指标纳入线下核查。优化线下核查方式,招投标、税务等官方网站可核查真实性的,不再发函核查。企业隐瞒真实情况或提供虚假业绩申请资质的,由资质许可机关按资质管理规定予以处罚。

鼓励建筑业企业创建高品质绿色建造项目,良好级以上高品质绿色建造项目可按建筑面积1.3倍计算代表业绩。境外工程经驻外使领馆商务部门出具真实性证明后,可作为申请资质代表工程业绩,不再开展业绩核查,不考核是否超越资质承包工程范围。

八、加强人员真实性核验。开发人脸识别功能,实现人证合一。企业可聘用已办理退休手续但不超过65岁的注册建造师用于申请资质,退休人员不超过注册人员总数的三分之一,企业提供聘用合同、退休证明和工资银行流水证明材料。

专业技术人员因事业单位改制改革等原因保留事业编制,实际在该事业单位下属企业工作,且其社会保险由该事业单位缴纳的,一般不认定为“挂证”行为,可作为有效人员予以认定。

企业隐瞒真实情况、盗用人员信息或提供虚假人员证件申请资质的,由资质许可机关按资质管理规定予以处罚。

九、加强资质变更管理。企业申请更名或变更法定代表人的,注册人员应当达到该类别最低等级资质标准要求。企业申请资质重组、合并、分立的,人员应达到该类别最低等级资质标准要求。省内企业资质重组、合并、分立或工商注册地变更至省外的,经市级住房城乡建设部门提出书面报告,由省级住房城乡建设部门办理资质变更手续。

企业通过支持政策取得的各类资质不得重组、合并、分立,也不能变更至省外。对倒卖、出租、出借或其他非法转让资质证书的行为,依法从严从重予以处罚。

十、优化资质审批服务。优化资质审批系统,推动企业资质审批事项线上办理,推行企业资质“电子证照”,实现企业资质审批“一网通办”。加快推进人员身份、学历、社保、营业执照、执业注册等数据实现系统共享,逐步推行智慧审批。精简申请材料,能够通过信息共享获取的信息,不再要求企业提供相关证明材料。压缩审批时间,扩大即办件类别,提高审批效率。积极回应企业关切,不断提升资质审批服务水平。

本文件自发布之日开始执行。住房城乡建设部对资质管理有新规定的,从其规定。

#附件:部分施工总承包资质对应的专业承包资质




1、史上最全市政工程竣工资料归档内容整理,这个必须收藏!

2、超全面的施工单位报验资料全集,值得收藏!

3、建筑资料员的辛酸,看下女汉子是怎么说的;

4、验收资料,建设监理签字用语规范大全,收藏备用!

5、从资料员到工程师的打怪升级之路,值得一看!

6、验收资料,监理签字用语规范大全,就是这么专业!

7、监理从开工至竣工,需要收集整理哪些资料?

8、40条工程资料审批意见,史上最标准版!

9、基础及主体结构验收的这些资料,记得要准备好!

10、工地施工资料不会做?看这里,做资料不在迷茫!

11、工程部资料归档、保管、移交、整理……超齐全

12、检验批的划分、容量及抽样总结!附76个常用检验批验收表!

13、安全内业资料最强总结,看完就用!

14、超牛!看资料员新手怎样做出一项漂亮的工程资料!

15、资料员、施工员、技术员请注意!三分钟搞懂施工技术资料编制重难

16、合格资料员的4个阶段工作流程,有了它做起来事半功倍

17、筑工程现行常用施工质量验收规范汇总-每一位建筑工程从业者的必备工具!


您的转发是对我们最大的支持

猜你喜欢:

1、工程葵花辞典(微信版),工程人100%需要,人手必备!

2、土木工程资源共享,一个土建类职业快速提升的平台!

3、助力2018安全生产月,这100份安全资料合集值得入手(可下载)

4、【公路工程】公路工程施工作业标准化,有这一套就够了!

5、【安全月】你可能急需的32套安全高清挂图

6、施工技术小动画视频134个,有需要的可以来下!skr!

7、做好安全技术交底,用这个靠谱!想看哪个工种点哪个,so easy!

8、史上最全质量通病防治措施攻略大全,你的工程一定需要




加入我们

投稿展示或者分享资料

一起交流一起成长

扫一扫下方二维码,灵感即刻进

官方微信或qq:483972950  

官方qq群:343778875 或648915172

【声明】内容源于网络
0
0
AI土木通
作为深耕土木行业10年的权威资源平台,构建了覆盖建筑工程、道路桥梁、水利工程等领域规范图集与资料的共享​,以​“让每个土木人都能零门槛驾驭AI”​为使命,开启智能建造新纪元!
内容 5703
粉丝 0
AI土木通 作为深耕土木行业10年的权威资源平台,构建了覆盖建筑工程、道路桥梁、水利工程等领域规范图集与资料的共享​,以​“让每个土木人都能零门槛驾驭AI”​为使命,开启智能建造新纪元!
总阅读8.5k
粉丝0
内容5.7k