提示点击↑上方"土木工程资源共享"关注加入
点我资料免费下
【重磅福利】
针对目前工地常用四种脚手架形式:扣件式、碗扣式、承插型盘扣式、直插型盘扣式,总结对比各自技术要点,以供大家参考。
一
四种模板支架形式及参考规范
1、钢管扣件式
参考规范:JGJ130-2011《建筑施工扣件式钢管脚手架安全技术规程》
2、碗扣式
参考规范:JGJ166-2016《建筑施工碗扣式钢管脚手架安全技术规程》
3、承插型盘扣式
参考规范:JGJ231-2010《建筑施工承插型盘扣式钢管支架安全技术规程》
4、直插型盘扣式
参考规范:T/CCIAT0003-2019中国建筑业协会团体标准《建筑施工承插型轮扣式模板支架安全技术规程》
二
四种形式架体技术要点进行对比
· 扫地杆及顶部水平杆设置位置

· U托设置技术要点

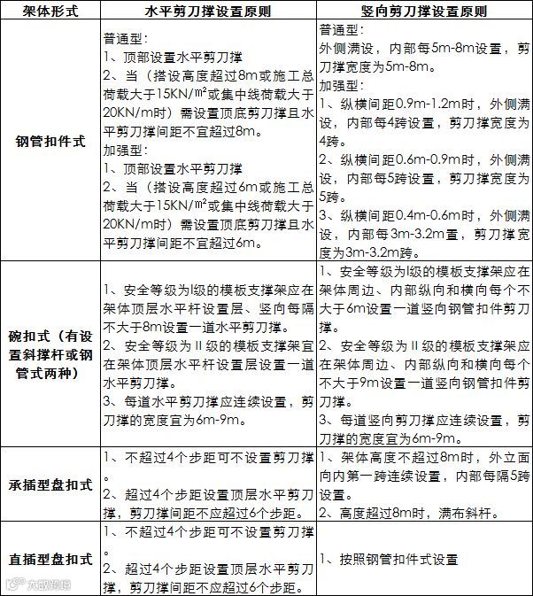
· 剪刀撑设置要点

· 常规架体参数


12、检验批的划分、容量及抽样总结!附76个常用检验批验收表!
15、资料员、施工员、技术员请注意!三分钟搞懂施工技术资料编制重难;
猜你喜欢:
3、助力2018安全生产月,这100份安全资料合集值得入手(可下载)
加入我们
投稿展示或者分享资料
一起交流一起成长
扫一扫下方二维码,灵感即刻进
官方微信或qq:483972950
官方qq群:343778875 或648915172

源自 | 建筑工程鲁班联盟


