提示点击↑上方"土木工程资源共享"关注加入
点我资料免费下
【重磅福利】
去年7月,重庆市住建委等七部门联合印发《重庆市培育新时代建筑企业自有工人队伍试点工作方案》,明确:试点项目全面取消劳务分包,总包、专包必须采用自有工人施工,或分包给自有专业作业企业。同时公布了第一批试点企业名单。
-
对于超过一定规模的危大工程项目,截至2023年12月1日前,要全部实现自有工人施工; -
对于全市所有危大工程项目,截至2024年2月1日前,要全面实现自有工人施工。
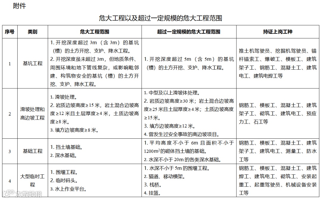
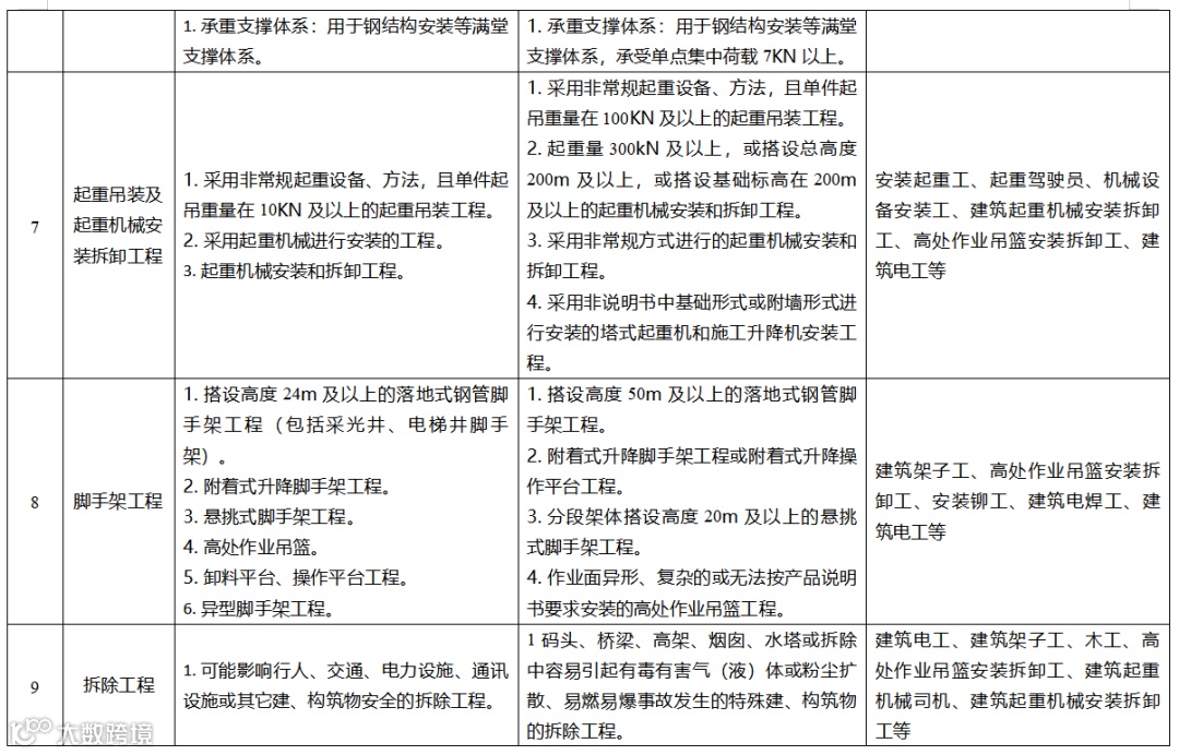
《关于在房屋市政项目危险性较大的分部分项工程中全面推行自有工人施工的通知》

危大工程全面施行自有工人施工方式,项目上自有工人的认定按《关于培育新时代建筑企业自有工人进一步加大试点企业及自有工人激励力度的通知》(渝建管〔2023〕152号)要求执行。
施工单位没有自有工人或自有工人不能满足危大工程施工需要的,应将危大工程依法专业分包给具有自有工人的企业,或将劳务作业依法分包给具备作业资格且有自有工人的专业作业企业。
将自有工人施工落实在危大工程专项方案编制、审查、论证、审批、验收等各个环节,明确自有工人配备数量及工种类别,做好施工现场相应文字、数据及现场照片等记录。
危大工程采用自有工人施工的,危大工程分部分项安全文明施工费在原计费基础上费率调增15%,超过一定规模的危大工程分部分项安全文明施工费在原计费基础上费率调增20%。
自有工人应经技能培训考核合格并持有我市相关行业主管部门颁发的职业技能等级证书后,方可允许进入危大工程现场作业。
未经教育培训或者教育培训考核不合格人员,不得上岗作业。
施工单位应依法与自有工人签订劳动合同,缴纳社会保险。
建设单位作为工程建设活动的总牵头单位,是工程质量第一责任人。
针对危大工程,建设单位应在招投标前,组织勘察、设计等单位在施工招标文件中列出危大工程清单,明确危大工程应全面施行自有工人施工方式,并要求施工单位进一步完善相应的安全管理措施和细化自有工人的工种、人数等内容。在招投标文件中,建设单位应将安全文明施工费、职工教育经费单列,作为非竞争性费用,不得参与下浮。
建设单位、监理单位在审批危大工程专项施工方案时,发现自有工人相关内容缺项或自有工人配备数量不能满足危大工程施工要求的,不予审批(签字)通过;
在施工现场如发现危大工程作业人员不是自有工人或未持证上岗,应当要求施工单位立即整改;情节严重的,应当要求其暂停施工,并及时报告建设单位。



《重庆市培育新时代建筑企业自有工人队伍试点工作方案》
重庆市住建委等七部门联合联合印发的《重庆市培育新时代建筑企业自有工人队伍试点工作方案》(渝建〔2022〕21号),明确:


一是转型为总承包和专业承包。支持有一定规模和管理能力的劳务企业通过整合、重组等方式向总承包和专业承包企业转型发展。
二是转型为专业作业企业。引导小型劳务企业转型为专业作业企业,做专做精专项业务,成为建筑用工主力军。鼓励支持现有劳务企业加强与总承包、专业承包企业的合作,通过划、转、并、购等多种方式转型为总承包、专业承包企业控股或独资的自有专业作业子公司。

《企业自有工人配备数量》如下图:

2、工资保证金
试点企业承接我市房屋建筑和市政基础设施工程,全部免交农民工工资保证金,已交的农民工工资保证金可以申请退还。
企业自有工人数量符合《企业自有工人配备数量》要求的,所有新建项目全部免交农民工工资保证金。
对专业作业企业以及建筑工人的不良行为、不落实安全责任、发生质量安全事故等违法违规行为情况,纳入“黑名单”记录在案,给予诚信扣分,直至取消专业作业企业备案,撤销人员技能等级证书等处罚。
查看文件全文:《重庆市培育新时代建筑企业自有工人队伍试点工作方案》
配套文件:《关于开展建筑施工专业作业企业备案试点工作的通知》
http://zfcxjw.cq.gov.cn/zwxx_166/gsgg/202207/t20220726_10952908.html
重庆市住建委发布《关于印发培育新时代建筑企业自有工人队伍第2批试点企业的通知》(渝建管〔2023〕96号)

2023年5月24日,重庆市住建委发布《关于印发培育新时代建筑企业自有工人队伍第2批试点企业的通知》。
决定将33家企业纳入我市培育新时代建筑企业自有工人第2批试点企业。


通知要求:
一、各试点企业要严格按照《试点工作方案》要求,积极开展专业作业企业备案,加强自有工人培育,大力推行自有工人施工,不断提升质量安全水平。
二、针对400万元限额以下项目,鼓励区县大胆改革创新,出台相关激励政策,支持试点企业承建,全面推行自有工人施工,确保质量安全。
三、按照《试点工作方案》要求,在试点项目招标文件及合同中明确推行自有工人施工和优质优价相关要求。
查看文件全文:《关于印发培育新时代建筑企业自有工人队伍第2批试点企业的通知》
http://zfcxjw.cq.gov.cn/zwgk_166/zfxxgkmls/zcwj/qtwj/202305/t20230524_11994161.html
延伸阅读
2020年12月,住房和城乡建设部、发改委等12部门发布《关于加快培育新时代建筑产业工人队伍的指导意见》。
值得注意的是,文件提出“当前我国建筑产业工人队伍仍存在无序流动性大、老龄化现象突出、技能素质低、权益保障不到位等问题,制约建筑业持续健康发展。”
特别提出,加快自有建筑工人队伍建设。
1、劳务企业转型方向。改革建筑施工劳务资质,大幅降低准入门槛。
鼓励有一定组织、管理能力的劳务企业引进人才、设备等向总承包和专业承包企业转型;
鼓励大中型劳务企业充分利用自身优势搭建劳务用工信息服务平台;
引导小微型劳务企业向专业作业企业转型发展,进一步做专做精。
鼓励建筑企业优先选择当地专业作业企业,促进建筑工人就地、就近就业。
2、加快自有建筑工人队伍建设。
-
鼓励建筑企业通过培育自有建筑工人、吸纳高技能技术工人和职业院校(含技工院校,下同)毕业生等方式,建立相对稳定的核心技术工人队伍。
-
项目发包时,鼓励发包人在同等条件下优先选择自有建筑工人占比大的企业;
-
评优评先时,同等条件下优先考虑自有建筑工人占比大的项目。
3、引导和支持大型建筑企业与建筑工人输出地区建立合作关系,建设新时代建筑工人培育基地,建立以建筑工人培育基地为依托的相对稳定的建筑工人队伍。
4、加大对装配式建筑、建筑信息模型(BIM)等新兴职业(工种)建筑工人培养。
-
制定施工现场技能工人基本配备标准,明确施工现场各职业(工种)技能工人技能等级的配备比例要求。
-
将施工现场技能工人基本配备标准达标情况纳入相关诚信评价体系。
5、社保缴费等:
-
用人单位应依法为建筑工人缴纳社会保险。
-
探索适应建筑业特点的公积金缴存方式,推进建筑工人缴存住房公积金。
-
对不能按用人单位参加工伤保险的建筑工人,由施工总承包企业负责按项目参加工伤保险,确保工伤保险覆盖施工现场所有建筑工人。
为什么说包工头、劳务公司将告别历史舞台?
以下群体如果不尝试转型,可能面临失业风险!
1包工头
包工头是在特殊历史条件下应运而生的。
城市发展需要大量外来务工人员,而农村剩余劳动力迫切需要进城找工作,包工头作为一种满足供求双方需求的职业介绍,应运而生。
中国建筑法律一直没有给包工头一个明确的法律地位,现在要革新这个行业是大势所趋。按法律规定,民工直接受雇于施工企业,与施工企业是劳动关系,但实际情况是,施工企业很少与民工直接发生关系,大多数情况下,都是包工头与施工企业签订劳务合同,再由包工头与民工签订劳务合同(实际上大多数情况下为口头协议)。
因此前几年,农民工讨薪、包工头讨薪极端事件不绝于耳,引发了很多社会问题。建筑工人实名制之后,施工企业将逐渐通过全国建筑工人管理服务信息平台数据库,直接获取建筑工人的从业记录、培训情况、职业技能、工作水平等信息。包工头这个中介,或许会慢慢退出舞台中央。
建议有实力的包工头,抓紧成立自己的专业作业企业。
2劳务单位
从2016年起,就有不少省份试点取消建筑施工劳务企业资质,设立专业作业资质;
2022年资质标准(征求意见稿)明确,劳务资质改为专业作业资质,实行备案制。

主要变化:

目前,多地开展专业作业备案。
重申一遍,未来的用工将是以专业作业企业为主,逐步实现建筑工人公司化、专业化管理。所以不管是农民工,包工头还是劳务公司,如果不想被社会淘汰,最好顺应趋势,提前布局,谋划转型!
12、检验批的划分、容量及抽样总结!附76个常用检验批验收表!
猜你喜欢:
3、助力2018安全生产月,这100份安全资料合集值得入手(可下载)

加入我们
投稿展示或者分享资料
一起交流一起成长
扫一扫下方二维码,灵感即刻进
官方微信或qq:483972950
官方qq群:343778875 或648915172
来源:重庆市住建委,整理:度川管理研究部,转载请注明!




