提示点击↑上方"土木工程资源共享"关注加入
点我资料免费下
【重磅福利】
今日起!住建部行业标准《建筑与市政工程施工现场临时用电安全技术标准》(JGJ/T46-2024)正式施行,原标准(2005版本)同时废止。
此外,住建部于12月30日发布国家标准《建设工程工程量清单计价标准》(GB/T50500-2024)。至此,住建部已公布10项工程量清单计价国家标准,分别为建设工程、房屋建筑与装饰工程、仿古建筑工程、通用安装工程、市政工程、园林绿化工程、矿山工程、构筑物工程、城市轨道交通工程和爆破工程,全部自2025年9月1日起实施,原标准(2013版本)同时废止。
一、临时用电新规!
现批准《建筑与市政工程施工现场临时用电安全技术标准》为行业标准,编号为JGJ/T46-2024,自2025年1月1日起实施。原行业标准《施工现场临时用电安全技术规范》(JGJ46-2005)同时废止。
本标准在住房城乡建设部门户网站(www.mohurd.gov.cn)公开,并由住房城乡建设部标准定额研究所组织中国建筑出版传媒有限公司出版发行。
住房城乡建设部
2024年9月9日
全文如下(45页):
▲上下滑动查看全部
官方原文链接(可下载):
在第3章"临时用电管理"中,新标准对施工现场临时用电组织设计内容进行了补充。其中最值得注意的是增加了剩余电流动作保护器的安装及检查内容。这一变化将有效提高用电安全性,降低触电风险。
第6章"配电线路"部分对钢索配线内容进行了完善。这一调整将使得配电线路的铺设更加规范,减少因线路问题引发的安全隐患。
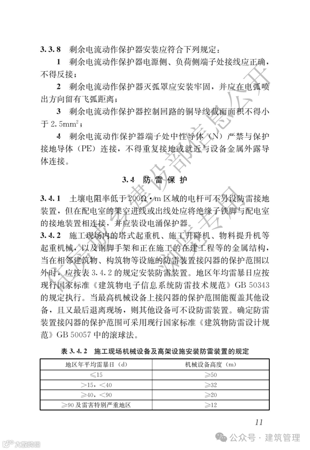
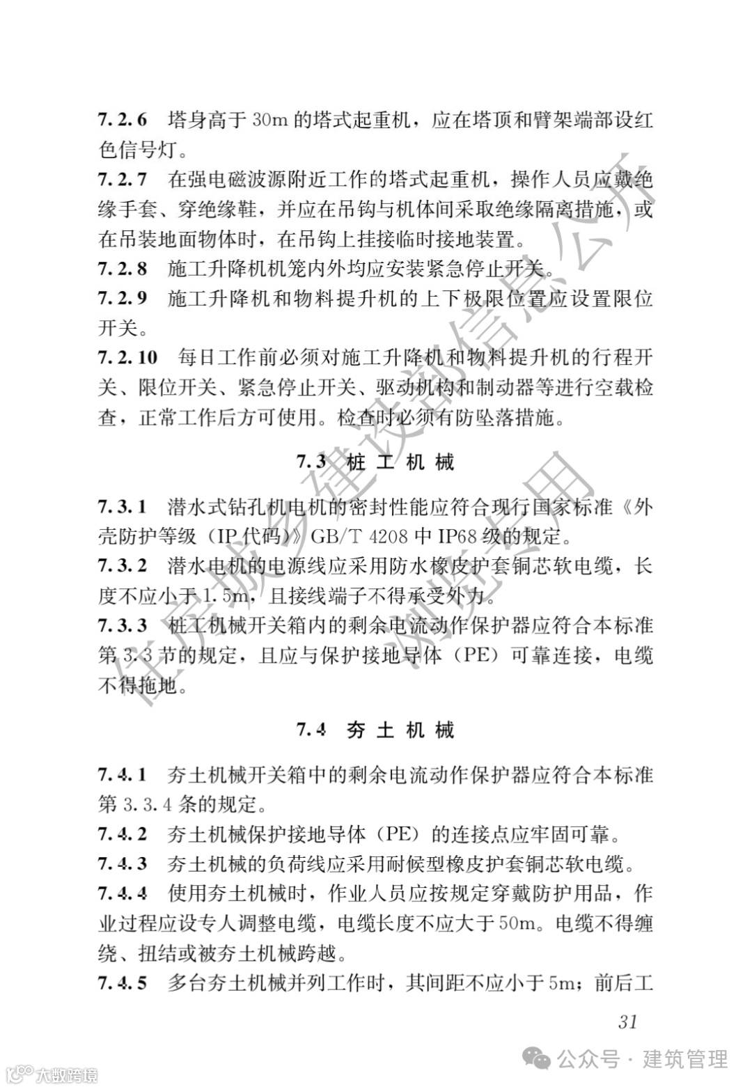
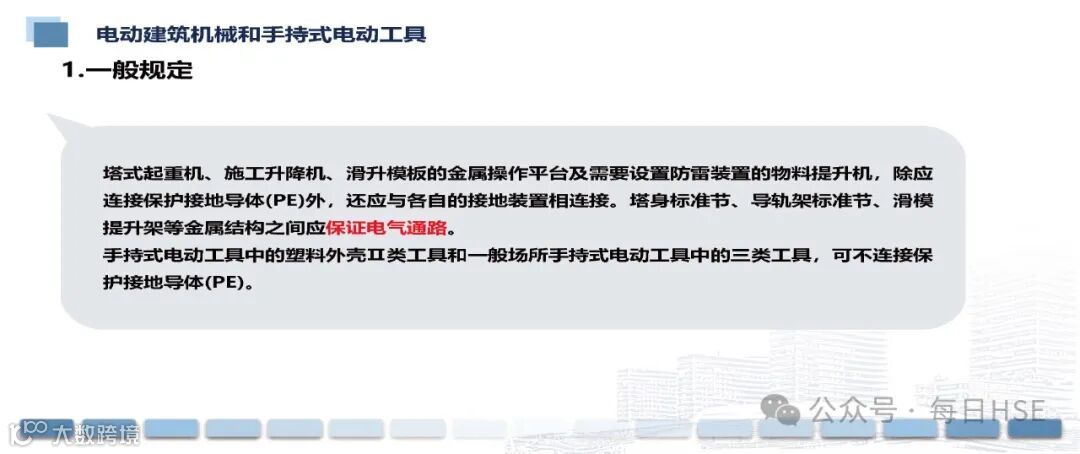
在第7章"电动建筑机械和手持式电动工具"中,新标准特别增加了塔式起重机供电电缆敷设方式及其固定内容。这一变化将为塔吊等大型机械设备的用电安全提供更明确的指导。
第10章"临时用电工程管理"新增了多项重要规定:
明确要求临时用电工程应经总承包单位和分包单位共同验收,合格后方可使用。
增加了临时用电工程的检查与拆除内容。
对临时用电工程安全技术档案资料的检查内容进行了补充。
这些变化将使得临时用电工程的全生命周期管理更加规范和严格,有利于提高整体安全水平。
新标准中,部分条文需要严格执行。这些条文涉及临时用电的多个关键环节,我们逐条进行解读:
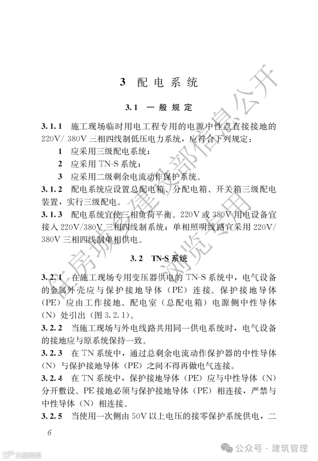
3.2.10 保护接地导体(PE)和保护接地中性导体(PEN)上严禁装设开关、断路器或熔断器;保护接地导体(PE)严禁通过工作电流,且严禁断线。
这一规定强调了保护接地系统的完整性和可靠性。禁止在PE和PEN导体上安装任何可能导致其断开的装置,确保接地保护的持续有效。同时,PE导体不得用于传输工作电流,以免影响其保护功能。
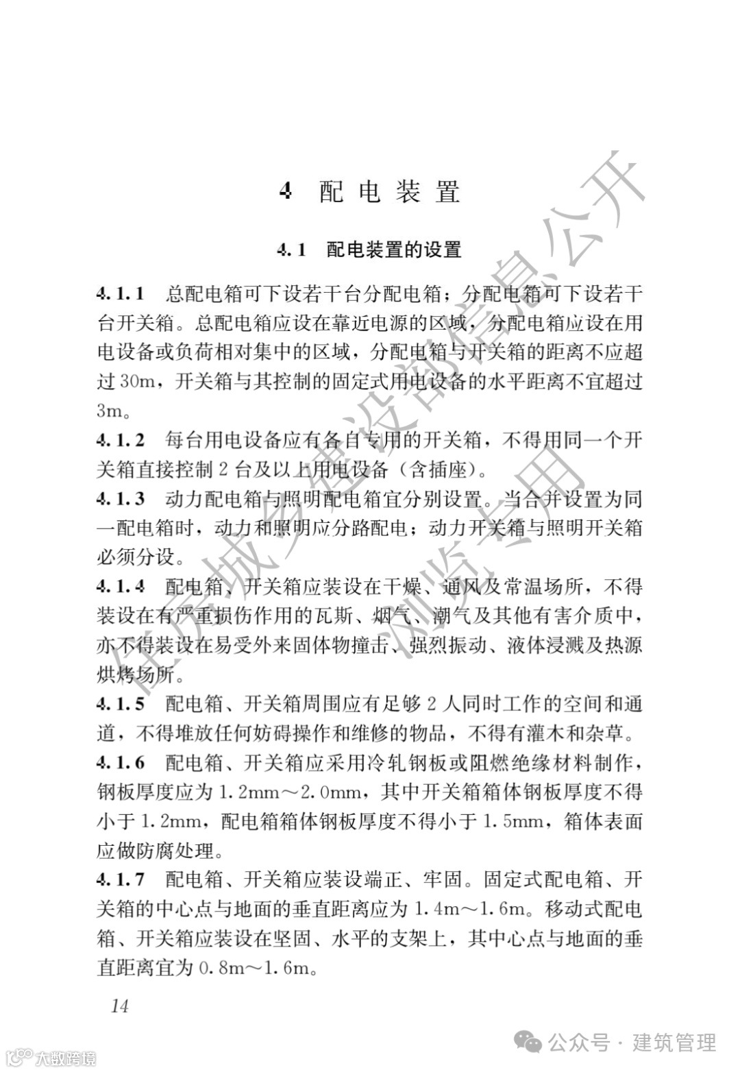
4.1.2 施工现场每台用电设备应有各自专用的开关箱,严禁同一个开关箱直接控制2台及2台以上用电设备。
这一规定旨在实现用电设备的精细化管理和控制。每台设备配备专用开关箱,可以更好地监控和保护单个设备,同时便于故障排查和紧急断电操作。
5.2.3 发电机组电源与市电线路电源严禁并列运行。
这条规定防止因电源并列运行可能导致的电网紊乱、设备损坏或安全事故。施工现场应明确划分发电机供电区域和市电供电区域,并设置可靠的切换装置。
6.2.1电缆线路必须符合下列要求:
电缆芯线必须包含全部工作导体和保护接地导体(PE):
2 TN-S系统采用三相四线供电时必须选用五芯电缆,采用单相供电时必须选用三芯电缆;
3 中性导体(N)必须是淡蓝色绝缘线,保护接地导体(PE)必须是黄/绿相间绝缘线,严禁混用。
这些规定确保了电缆线路的安全性和规范性:
要求电缆包含所有必要的导体,包括工作导体和保护接地导体。
明确了不同供电系统下电缆芯数的选择标准。
规定了特定导体的颜色标识,防止误接和混用。
9.2.5 照明变压器必须使用双绕组型安全隔离变压器。
这一规定旨在提高照明系统的安全性。双绕组型安全隔离变压器可以有效隔离初级和次级电路,降低触电风险,特别适用于潮湿或导电性较强的施工环境。
以下视频来源于
深圳市建设工程标准学会
以下视频来源于
深圳市建设工程标准学会
以下视频来源于
深圳市建设工程标准学会
以下视频来源于
深圳市建设工程标准学会
▲上下滑动查看全部
二、10项工程量清单计价国家标准!

现批准《建设工程工程量清单计价标准》为国家标准,编号为GB/T50500-2024,自2025年9月1日起实施。原国家标准《建设工程工程量清单计价规范》(GB50500-2013)同时废止。
本标准在住房城乡建设部门户网站(www.mohurd.gov.cn)公开,并由住房城乡建设部标准定额研究所组织中国计划出版社有限公司出版发行。
住房城乡建设部
2024年11月26日
官方原文链接(可下载):
https://www.mohurd.gov.cn/gongkai/zc/wjk/art/2024/art_6186304e164c4c4982904f8734983235.html
文件共95页,全部内容如下:
▲上下滑动查看全部

现批准《房屋建筑与装饰工程工程量计算标准》为国家标准,编号为GB/T50854-2024,自2025年9月1日起实施。原国家标准《房屋建筑与装饰工程工程量计算规范》(GB50854-2013)同时废止。
本标准在住房城乡建设部门户网站(www.mohurd.gov.cn)公开,并由住房城乡建设部标准定额研究所组织中国计划出版社有限公司出版发行。
住房城乡建设部
2024年11月12日
官方原文链接(可下载):
https://www.mohurd.gov.cn/gongkai/zc/wjk/art/2024/art_c713a0ba3ee241de91d00ba70a031312.html
文件共100页,部分内容如下:
▲上下滑动查看全部

现批准《仿古建筑工程工程量计算标准》为国家标准,编号为GB/T50855-2024,自2025年9月1日起实施。原国家标准《仿古建筑工程工程量计算规范》(GB50855-2013)同时废止。
本标准在住房城乡建设部门户网站(www.mohurd.gov.cn)公开,并由住房城乡建设部标准定额研究所组织中国计划出版社有限公司出版发行。
住房城乡建设部
2024年11月12日
官方原文链接(可下载):
https://www.mohurd.gov.cn/gongkai/zc/wjk/art/2024/art_a21d0e895f504ffe944b913d78b7f9de.html

现批准《通用安装工程工程量计算标准》为国家标准,编号为GB/T50856-2024,自2025年9月1日起实施。原国家标准《通用安装工程工程量计算规范》(GB50856-2013)同时废止。
本标准在住房城乡建设部门户网站(www.mohurd.gov.cn)公开,并由住房城乡建设部标准定额研究所组织中国计划出版社有限公司出版发行。
住房城乡建设部
2024年11月12日
官方原文链接(可下载):
https://www.mohurd.gov.cn/gongkai/zc/wjk/art/2024/art_d4d841f262b5415dae61fc9aa11da9d4.html

现批准《市政工程工程量计算标准》为国家标准,编号为GB/T50857-2024,自2025年9月1日起实施。原国家标准《市政工程工程量计算规范》(GB50857-2013)同时废止。
本标准在住房城乡建设部门户网站(www.mohurd.gov.cn)公开,并由住房城乡建设部标准定额研究所组织中国计划出版社有限公司出版发行。
住房城乡建设部
2024年11月12日
官方原文链接(可下载):
https://www.mohurd.gov.cn/gongkai/zc/wjk/art/2024/art_0d63562f682f4e90a16dbcd055e0817a.html
部分内容如下:
▲上下滑动查看全部

现批准《园林绿化工程工程量计算标准》为国家标准,编号为GB/T50858-2024,自2025年9月1日起实施。原国家标准《园林绿化工程工程量计算规范》(GB50858-2013)同时废止。
本标准在住房城乡建设部门户网站(www.mohurd.gov.cn)公开,并由住房城乡建设部标准定额研究所组织中国计划出版社有限公司出版发行。
住房城乡建设部
2024年11月12日
官方原文链接(可下载):
https://www.mohurd.gov.cn/gongkai/zc/wjk/art/2024/art_a9c91b1c7f0e4aa8ac5f95ff0a5dcaa9.html

现批准《矿山工程工程量计算标准》为国家标准,编号为GB/T50859-2024,自2025年9月1日起实施。原国家标准《矿山工程工程量计算规范》(GB50859-2013)同时废止。
本标准在住房城乡建设部门户网站(www.mohurd.gov.cn)公开,并由住房城乡建设部标准定额研究所组织中国计划出版社有限公司出版发行。
住房城乡建设部
2024年11月12日
官方原文链接(可下载):
https://www.mohurd.gov.cn/gongkai/zc/wjk/art/2024/art_9c9ba240235c445788a6359f66da5963.html

现批准《构筑物工程工程量计算标准》为国家标准,编号为GB/T50860-2024,自2025年9月1日起实施。原国家标准《构筑物工程工程量计算规范》(GB50860-2013)同时废止。
本标准在住房城乡建设部门户网站(www.mohurd.gov.cn)公开,并由住房城乡建设部标准定额研究所组织中国计划出版社有限公司出版发行。
住房城乡建设部
2024年11月12日
官方原文链接(可下载):
https://www.mohurd.gov.cn/gongkai/zc/wjk/art/2024/art_b5cc22b675504315bc042280fdbfa3a1.html

现批准《城市轨道交通工程工程量计算标准》为国家标准,编号为GB/T50861-2024,自2025年9月1日起实施。原国家标准《城市轨道交通工程工程量计算规范》(GB50861-2013)同时废止。
本标准在住房城乡建设部门户网站(www.mohurd.gov.cn)公开,并由住房城乡建设部标准定额研究所组织中国计划出版社有限公司出版发行。
住房城乡建设部
2024年11月12日
官方原文链接(可下载):
https://www.mohurd.gov.cn/gongkai/zc/wjk/art/2024/art_68cfa7ce889f4790a4f71263512e3a52.html

现批准《爆破工程工程量计算标准》为国家标准,编号为GB/T50862-2024,自2025年9月1日起实施。原国家标准《爆破工程工程量计算规范》(GB50862-2013)同时废止。
本标准在住房城乡建设部门户网站(www.mohurd.gov.cn)公开,并由住房城乡建设部标准定额研究所组织中国计划出版社有限公司出版发行。
住房城乡建设部
2024年11月12日
官方原文链接(可下载):
https://www.mohurd.gov.cn/gongkai/zc/wjk/art/2024/art_9c9b3973e81d406483039dec4731361c.html
12、检验批的划分、容量及抽样总结!附76个常用检验批验收表!
猜你喜欢:
3、助力2018安全生产月,这100份安全资料合集值得入手(可下载)

加入我们
投稿展示或者分享资料
一起交流一起成长
扫一扫下方二维码,灵感即刻进
官方微信或qq:483972950
官方qq群:343778875 或648915172









































































































































































































































































































































