提示点击↑上方"土木工程资源共享"关注加入
点我资料免费下
【重磅福利】
10月10日,广东省住建厅发布通知,开通“挂证”专项治理系统,可以查询是否存在“挂证”情况。
编者注:
近日,广东省建设执业资注册格服务平台发布《关于调整强制注销业务办理方式的通知》。
从2024年10月8日起,可线上办理一级注册建造师、二级注册建造师、二级注册结构工程师、二级注册建筑师、二级注册造价工程师强制注销注册业务,无需提交书面材料。
9月,广东省住建厅、人社厅联合发布《关于开展工程建设领域专业技术人员违规“挂证”行为专项治理的通知》。
11月起全面排查“挂证”,对本地区工程建设领域专业技术人员进行全面比对排查,重点核查注册单位与社保缴纳、住房公积金缴存单位不一致等情况。
广东最强三板斧,让“挂证”成为历史
原文如下:

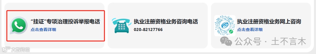
为提升工作效率,方便广大企业、个人查询了解是否存在疑似“挂证”情况,我厅在“三库一平台”中增设工程建设领域专业技术人员违规“挂证”行为专项治理系统(以下简称“挂证”专项治理系统,网址:https://skypt.gdcic.net/)。
即日起,请各相关企业、人员及时登录系统查询相关信息,严格按照有关要求进行自查整改,及时办理注销注册业务(咨询电话:020-82127766),于10月底前完成信息核实和整改任务,并通过“挂证”专项治理系统上传整改佐证材料(附后),提交注册所在地级以上市住房城乡建设主管部门核查。办理进度请及时登录系统查询。
广东省住房和城乡建设厅
2024年10月10日
整改佐证材料参考目录如下:

10月8日起,可线上办理注册建造师强制注销业务!无需提交书面材料!

各有关企业、相关专业技术人员:
为了更好地服务广大办事群众,自2024年10月8日起,我中心对强制注销业务办理方式进行调整。现将有关事项通知如下:
一、可办理强制注销业务的专业类型
一级注册建造师、二级注册建造师、二级注册结构工程师、二级注册建筑师、二级注册造价工程师。
二、业务办理方式
申请人登录“广东省建设执业资格注册管理信息系统(网址:https://szjt05.gdcic.net/)”按专业申报强制注销业务,无需提交书面材料。申请材料符合强制注销要求的,将在“广东省建设执业资格注册服务平台(网址:http://gdzczx.gdcic.net/)”进行公示。公示无异议的,我中心将在相应注册系统进行办理。
三、操作指引
申请人在办理强制注销业务过程中有疑问的,可查看“强制注销操作指引”(见附件)。
广东省住房城乡建设高质量发展研究与安全监测中心
2024年9月30日
















▲上下滑动查看全文
广东省住建厅:11月起全面排查“挂证”!全面比对排查社保、公积金!

9月6日,广东省住建厅、人社厅联合发布《关于开展工程建设领域专业技术人员违规“挂证”行为专项治理的通知》(粤建许〔2024〕209号)。
(一)自查自纠阶段。(2024年8月至10月)
相关专业技术人员和单位要对照有关法律法规,对是否存在“挂证”等违法违规行为进行自查,存在相关问题的,应及时办理注销等手续。
对在自查自纠期间及时整改到位的人员和单位,可视情况不再追究其相关责任。
(二)排查处理阶段。(2024年11月至2025年1月)
1.全面排查。
各地级以上市住房城乡建设、人力资源社会保障部门组织开展全面排查,结合社保缴费、住房公积金缴存等信息对本地区工程建设领域专业技术人员进行全面比对排查,重点核查注册单位与社保缴纳、住房公积金缴存单位不一致等情况。
2.严肃处理。
各地级以上市住房城乡建设、人力资源社会保障部门对排查出的问题要及时调查核实。对存在“挂证”等违法违规行为的,依法依规予以处罚。
对排查中发现人员挂靠问题突出的单位,要依据有关法律法规,对其承建项目的主要管理、技术人员到岗履职情况进行排查,并依法严肃处理。
各地级以上市住房城乡建设部门要按照全覆盖、零容忍、严执法、重实效的原则,依法从严查处工程建设领域专业技术人员“挂证”等违法违规行为。
对违规“挂证”人员依法依规撤销其注册许可,3年内不得再次申请注册;
对违规使用“挂证”人员的单位予以公开,并纳入资质动态核查;
对违规的中介服务机构要依法严肃查处,责令限期整改,情节严重的,依法给予行政处罚。
对发现存在“挂证”等违法违规行为的国家机关和事业单位工作人员,告知其实际工作单位。
12、检验批的划分、容量及抽样总结!附76个常用检验批验收表!
猜你喜欢:
3、助力2018安全生产月,这100份安全资料合集值得入手(可下载)

加入我们
投稿展示或者分享资料
一起交流一起成长
扫一扫下方二维码,灵感即刻进
官方微信或qq:483972950
官方qq群:343778875 或648915172

源自 | 广东省住建厅、土不言木


