提示点击↑上方"土木工程资源共享"关注加入
点我资料免费下
【重磅福利】
据金乡县政府12月3日消息:
山东济宁金乡县住房和城乡建设局通报,12月3日15时许,中储粮金乡县一项目在拆除仓顶伞型桁架过程中发生倒塌。该项目由中建七局第二建筑有限公司承建。事故发生后,有关方面立即开展救援救治。目前,事故共造成6人死亡、1人重伤,1人被困正在救援中。事故原因调查和善后处置工作正在进行。

拆除工程哪些属于重大事故隐患类型?
住建部《房屋市政工程生产安全重大事故隐患判定标准(2022版)》明确:
第十二条 拆除工程方面,拆除施工作业顺序不符合规范和施工方案要求的,应判定为重大事故隐患。
今年7月,住建部发布关于《房屋市政工程生产安全重大事故隐患判定标准(2024版)(征求意见稿)》公开征求意见的通知,距离上一版本有2年时间,2024版增加了多种隐患情形。
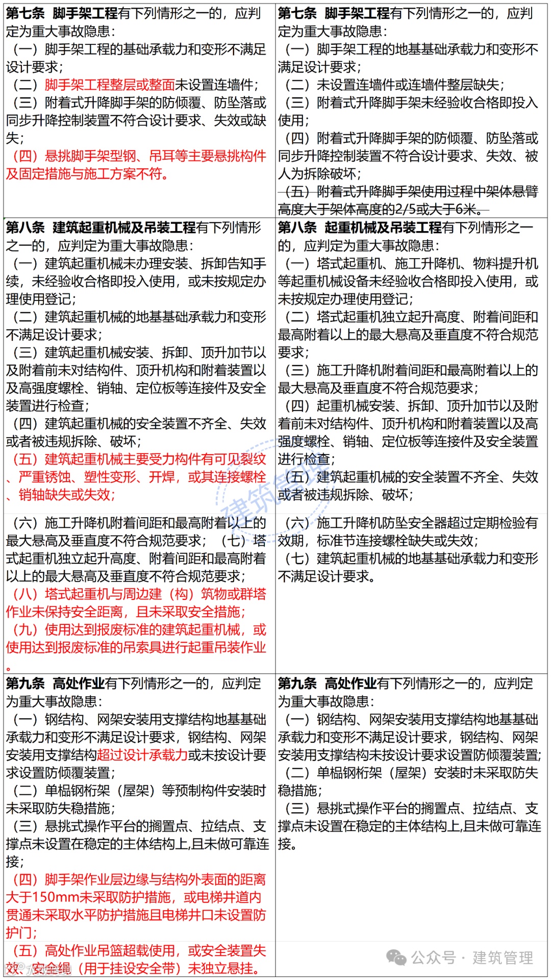
第十二条 拆除工程有下列情形之一的,应判定为重大事故隐患:
(一)装饰装修工程拆除承重结构未经原设计单位或具有相应资质条件的设计单位进行结构复核;
(二)拆除施工作业顺序不符合规范和施工方案要求。
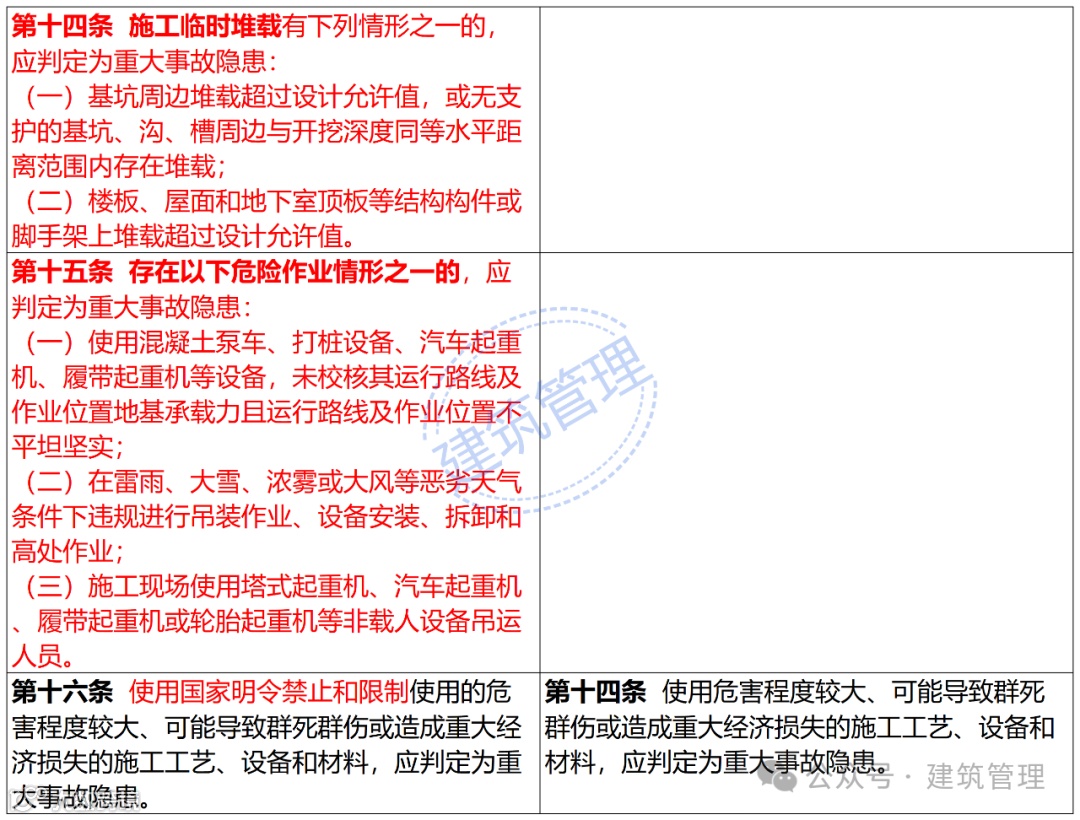
以下内容为2024版本(征求意见稿)与2022版本对比,增加了施工临时堆载和危险作业两大块内容,并且内容细化,增加了隐患情形。





12、检验批的划分、容量及抽样总结!附76个常用检验批验收表!
15、资料员、施工员、技术员请注意!三分钟搞懂施工技术资料编制重难;
猜你喜欢:
3、助力2018安全生产月,这100份安全资料合集值得入手(可下载)
加入我们
投稿展示或者分享资料
一起交流一起成长
扫一扫下方二维码,灵感即刻进
官方微信或qq:483972950
官方qq群:343778875 或648915172

来源:金乡县人民政府网、住建部、建筑管理等


