
第一章 总 则
第一条 为了加强工程监理企业资质管理,规范建设工程监理活动,维护建筑市场秩序,根据《中华人民共和国建筑法》、《中华人民共和国行政许可法》、《建设工程质量管理条例》等法律、行政法规,制定本规定。
第二条 在中华人民共和国境内从事建设工程监理活动,申请工程监理企业资质,实施对工程监理企业资质监督管理,适用本规定。
第三条 从事建设工程监理活动的企业,应当按照本规定取得工程监理企业资质,并在工程监理企业资质证书(以下简称资质证书)许可的范围内从事工程监理活动。
第四条 国务院住房城乡建设主管部门负责全国工程监理企业资质的统一监督管理工作。国务院铁路、交通、水利、信息产业、民航等有关部门配合国务院住房城乡建设主管部门实施相关资质类别工程监理企业资质的监督管理工作。
省、自治区、直辖市人民政府住房城乡建设主管部门负责本行政区域内工程监理企业资质的统一监督管理工作。省、自治区、直辖市人民政府交通、水利、信息产业等有关部门配合同级住房城乡建设主管部门实施相关资质类别工程监理企业资质的监督管理工作。
第五条 工程监理行业组织应当加强工程监理行业自律管理。
鼓励工程监理企业加入工程监理行业组织。
第二章 资质等级和业务范围
第六条 工程监理企业资质分为综合资质、专业资质和事务所资质。其中,专业资质按照工程性质和技术特点划分为若干工程类别。
综合资质、事务所资质不分级别。专业资质分为甲级、乙级;其中,房屋建筑、水利水电、公路和市政公用专业资质可设立丙级。
第七条 工程监理企业的资质等级标准如下:
(一)综合资质标准
1.具有独立法人资格且具有符合国家有关规定的资产。
2、企业技术负责人应为注册监理工程师,并具有15年以上从事工程建设工作的经历或者具有工程类高级职称。
3、具有5个以上工程类别的专业甲级工程监理资质。
4、注册监理工程师不少于60人,注册造价工程师不少于5人,一级注册建造师、一级注册建筑师、一级注册结构工程师或者其它勘察设计注册工程师合计不少于15人次。
5、企业具有完善的组织结构和质量管理体系,有健全的技术、档案等管理制度。
6、企业具有必要的工程试验检测设备。
7、申请工程监理资质之日前一年内没有本规定第十六条禁止的行为。
8、申请工程监理资质之日前一年内没有因本企业监理责任造成重大质量事故。
9、申请工程监理资质之日前一年内没有因本企业监理责任发生三级以上工程建设重大安全事故或者发生两起以上四级工程建设安全事故。
(二)专业资质标准
1、甲级
(1)具有独立法人资格且具有符合国家有关规定的资产。
(2)企业技术负责人应为注册监理工程师,并具有15年以上从事工程建设工作的经历或者具有工程类高级职称。
(3)注册监理工程师、注册造价工程师、一级注册建造师、一级注册建筑师、一级注册结构工程师或者其它勘察设计注册工程师合计不少于25人次;其中,相应专业注册监理工程师不少于《专业资质注册监理工程师人数配备表》(附表1)中要求配备的人数,注册造价工程师不少于2人。
(4)企业近2年内独立监理过3个以上相应专业的二级工程项目,但是,具有甲级设计资质或一级及以上施工总承包资质的企业申请本专业工程类别甲级资质的除外。
(5)企业具有完善的组织结构和质量管理体系,有健全的技术、档案等管理制度。
(6)企业具有必要的工程试验检测设备。
(7)申请工程监理资质之日前一年内没有本规定第十六条禁止的行为。
(8)申请工程监理资质之日前一年内没有因本企业监理责任造成重大质量事故。
(9)申请工程监理资质之日前一年内没有因本企业监理责任发生三级以上工程建设重大安全事故或者发生两起以上四级工程建设安全事故。
2、乙级
(1)具有独立法人资格且具有符合国家有关规定的资产。
(2)企业技术负责人应为注册监理工程师,并具有10年以上从事工程建设工作的经历。
(3)注册监理工程师、注册造价工程师、一级注册建造师、一级注册建筑师、一级注册结构工程师或者其它勘察设计注册工程师合计不少于15人次。其中,相应专业注册监理工程师不少于《专业资质注册监理工程师人数配备表》(附表1)中要求配备的人数,注册造价工程师不少于1人。
(4)有较完善的组织结构和质量管理体系,有技术、档案等管理制度。
(5)有必要的工程试验检测设备。
(6)申请工程监理资质之日前一年内没有本规定第十六条禁止的行为。
(7)申请工程监理资质之日前一年内没有因本企业监理责任造成重大质量事故。
(8)申请工程监理资质之日前一年内没有因本企业监理责任发生三级以上工程建设重大安全事故或者发生两起以上四级工程建设安全事故。
3、丙级
(1)具有独立法人资格且具有符合国家有关规定的资产。
(2)企业技术负责人应为注册监理工程师,并具有8年以上从事工程建设工作的经历。
(3)相应专业的注册监理工程师不少于《专业资质注册监理工程师人数配备表》(附表1)中要求配备的人数。
(4)有必要的质量管理体系和规章制度。
(5)有必要的工程试验检测设备。
(三)事务所资质标准
1、取得合伙企业营业执照,具有书面合作协议书。
2、合伙人中有3名以上注册监理工程师,合伙人均有5年以上从事建设工程监理的工作经历。
3、有固定的工作场所。
4、有必要的质量管理体系和规章制度。
5、有必要的工程试验检测设备。
第八条 工程监理企业资质相应许可的业务范围如下:
(一)综合资质
可以承担所有专业工程类别建设工程项目的工程监理业务。
(二)专业资质
1、专业甲级资质
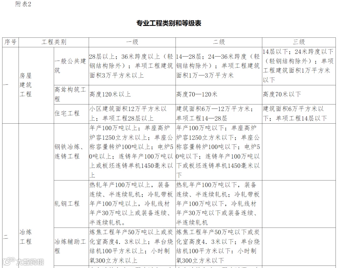
可承担相应专业工程类别建设工程项目的工程监理业务(见附表2)。
2、专业乙级资质:
可承担相应专业工程类别二级以下(含二级)建设工程项目的工程监理业务(见附表2)。
3、专业丙级资质:
可承担相应专业工程类别三级建设工程项目的工程监理业务(见附表2)。
(三)事务所资质
可承担三级建设工程项目的工程监理业务(见附表2),但是,国家规定必须实行强制监理的工程除外。
工程监理企业可以开展相应类别建设工程的项目管理、技术咨询等业务。
第三章 资质申请和审批
第九条 申请综合资质、专业甲级资质的,可以向企业工商注册所在地的省、自治区、直辖市人民政府住房城乡建设主管部门提交申请材料。
省、自治区、直辖市人民政府住房城乡建设主管部门收到申请材料后,应当在5日内将全部申请材料报审批部门。
国务院住房城乡建设主管部门在收到申请材料后,应当依法作出是否受理的决定,并出具凭证;申请材料不齐全或者不符合法定形式的,应当在5日内一次性告知申请人需要补正的全部内容。逾期不告知的,自收到申请材料之日起即为受理。
国务院住房城乡建设主管部门应当自受理之日起20日内作出审批决定。自作出决定之日起10日内公告审批结果。其中,涉及铁路、交通、水利、通信、民航等专业工程监理资质的,由国务院住房城乡建设主管部门送国务院有关部门审核。国务院有关部门应当在15日内审核完毕,并将审核意见报国务院住房城乡建设主管部门。
组织专家评审所需时间不计算在上述时限内,但应当明确告知申请人。
第十条 专业乙级、丙级资质和事务所资质由企业所在地省、自治区、直辖市人民政府住房城乡建设主管部门审批。
专业乙级、丙级资质和事务所资质许可。延续的实施程序由省、自治区、直辖市人民政府住房城乡建设主管部门依法确定。
省、自治区、直辖市人民政府住房城乡建设主管部门应当自作出决定之日起10日内,将准予资质许可的决定报国务院住房城乡建设主管部门备案。
第十一条 工程监理企业资质证书分为正本和副本,每套资质证书包括一本正本,四本副本。正、副本具有同等法律效力。
工程监理企业资质证书的有效期为5年。
工程监理企业资质证书由国务院住房城乡建设主管部门统一印制并发放。
第十二条 企业申请工程监理企业资质,在资质许可机关的网站或审批平台提出申请事项,提交专业技术人员、技术装备和已完成业绩等电子材料。
第十三条 资质有效期届满,工程监理企业需要继续从事工程监理活动的,应当在资质证书有效期届满60日前,向原资质许可机关申请办理延续手续。
对在资质有效期内遵守有关法律、法规、规章、技术标准,信用档案中无不良记录,且专业技术人员满足资质标准要求的企业,经资质许可机关同意,有效期延续5年。
第十四条 工程监理企业在资质证书有效期内名称、地址、注册资本、法定代表人等发生变更的,应当在工商行政管理部门办理变更手续后30日内办理资质证书变更手续。
涉及综合资质、专业甲级资质证书中企业名称变更的,由国务院住房城乡建设主管部门负责办理,并自受理申请之日起3日内办理变更手续。
前款规定以外的资质证书变更手续,由省、自治区、直辖市人民政府住房城乡建设主管部门负责办理。省、自治区、直辖市人民政府住房城乡建设主管部门应当自受理申请之日起3日内办理变更手续,并在办理资质证书变更手续后15日内将变更结果报国务院住房城乡建设主管部门备案。
第十五条 申请资质证书变更,应当提交以下材料:
(一)资质证书变更的申请报告;
(二)企业法人营业执照副本原件;
(三)工程监理企业资质证书正、副本原件。
工程监理企业改制的,除前款规定材料外,还应当提交企业职工代表大会或股东大会关于企业改制或股权变更的决议、企业上级主管部门关于企业申请改制的批复文件。
第十六条 工程监理企业不得有下列行为:
(一)与建设单位串通投标或者与其他工程监理企业串通投标,以行贿手段谋取中标;
(二)与建设单位或者施工单位串通弄虚作假、降低工程质量;
(三)将不合格的建设工程、建筑材料、建筑构配件和设备按照合格签字;
(四)超越本企业资质等级或以其他企业名义承揽监理业务;
(五)允许其他单位或个人以本企业的名义承揽工程;
(六)将承揽的监理业务转包;
(七)在监理过程中实施商业贿赂;
(八)涂改、伪造、出借、转让工程监理企业资质证书;
(九)其他违反法律法规的行为。
第十七条 工程监理企业合并的,合并后存续或者新设立的工程监理企业可以承继合并前各方中较高的资质等级,但应当符合相应的资质等级条件。
工程监理企业分立的,分立后企业的资质等级,根据实际达到的资质条件,按照本规定的审批程序核定。
第十八条 企业需增补工程监理企业资质证书的(含增加、更换、遗失补办),应当持资质证书增补申请及电子文档等材料向资质许可机关申请办理。遗失资质证书的,在申请补办前应当在公众媒体刊登遗失声明。资质许可机关应当自受理申请之日起3日内予以办理。
第四章 监督管理
第十九条 县级以上人民政府住房城乡建设主管部门和其他有关部门应当依照有关法律、法规和本规定,加强对工程监理企业资质的监督管理。
第二十条 住房城乡建设主管部门履行监督检查职责时,有权采取下列措施:
(一)要求被检查单位提供工程监理企业资质证书、注册监理工程师注册执业证书,有关工程监理业务的文档,有关质量管理、安全生产管理、档案管理等企业内部管理制度的文件;
(二)进入被检查单位进行检查,查阅相关资料;
(三)纠正违反有关法律、法规和本规定及有关规范和标准的行为。
第二十一条 住房城乡建设主管部门进行监督检查时,应当有两名以上监督检查人员参加,并出示执法证件,不得妨碍被检查单位的正常经营活动,不得索取或者收受财物、谋取其他利益。
有关单位和个人对依法进行的监督检查应当协助与配合,不得拒绝或者阻挠。
监督检查机关应当将监督检查的处理结果向社会公布。
第二十二条 工程监理企业违法从事工程监理活动的,违法行为发生地的县级以上地方人民政府住房城乡建设主管部门应当依法查处,并将违法事实、处理结果或处理建议及时报告该工程监理企业资质的许可机关。
第二十三条 工程监理企业取得工程监理企业资质后不再符合相应资质条件的,资质许可机关根据利害关系人的请求或者依据职权,可以责令其限期改正;逾期不改的,可以撤回其资质。
第二十四条 有下列情形之一的,资质许可机关或者其上级机关,根据利害关系人的请求或者依据职权,可以撤销工程监理企业资质:
(一)资质许可机关工作人员滥用职权、玩忽职守作出准予工程监理企业资质许可的;
(二)超越法定职权作出准予工程监理企业资质许可的;
(三)违反资质审批程序作出准予工程监理企业资质许可的;
(四)对不符合许可条件的申请人作出准予工程监理企业资质许可的;
(五)依法可以撤销资质证书的其他情形。
以欺骗、贿赂等不正当手段取得工程监理企业资质证书的,应当予以撤销。
第二十五条 有下列情形之一的,工程监理企业应当及时向资质许可机关提出注销资质的申请,交回资质证书,国务院住房城乡建设主管部门应当办理注销手续,公告其资质证书作废:
(一)资质证书有效期届满,未依法申请延续的;
(二)工程监理企业依法终止的;
(三)工程监理企业资质依法被撤销、撤回或吊销的;
(四)法律、法规规定的应当注销资质的其他情形。
第二十六条 工程监理企业应当按照有关规定,向资质许可机关提供真实、准确、完整的工程监理企业的信用档案信息。
工程监理企业的信用档案应当包括基本情况、业绩、工程质量和安全、合同违约等情况。被投诉举报和处理、行政处罚等情况应当作为不良行为记入其信用档案。
工程监理企业的信用档案信息按照有关规定向社会公示,公众有权查阅。
第五章 法律责任
第二十七条 申请人隐瞒有关情况或者提供虚假材料申请工程监理企业资质的,资质许可机关不予受理或者不予行政许可,并给予警告,申请人在1年内不得再次申请工程监理企业资质。
第二十八条 以欺骗、贿赂等不正当手段取得工程监理企业资质证书的,由县级以上地方人民政府住房城乡建设主管部门或者有关部门给予警告,并处1万元以上2万元以下的罚款,申请人3年内不得再次申请工程监理企业资质。
第二十九条 工程监理企业有本规定第十六条第七项、第八项行为之一的,由县级以上地方人民政府住房城乡建设主管部门或者有关部门予以警告,责令其改正,并处1万元以上3万元以下的罚款;造成损失的,依法承担赔偿责任;构成犯罪的,依法追究刑事责任。
第三十条 违反本规定,工程监理企业不及时办理资质证书变更手续的,由资质许可机关责令限期办理;逾期不办理的,可处以1千元以上1万元以下的罚款。
第三十一条 工程监理企业未按照本规定要求提供工程监理企业信用档案信息的,由县级以上地方人民政府住房城乡建设主管部门予以警告,责令限期改正;逾期未改正的,可处以1千元以上1万元以下的罚款。
第三十二条 县级以上地方人民政府住房城乡建设主管部门依法给予工程监理企业行政处罚的,应当将行政处罚决定以及给予行政处罚的事实、理由和依据,报国务院住房城乡建设主管部门备案。
第三十三条 县级以上人民政府住房城乡建设主管部门及有关部门有下列情形之一的,由其上级行政主管部门或者监察机关责令改正,对直接负责的主管人员和其他直接责任人员依法给予处分;构成犯罪的,依法追究刑事责任:
(一)对不符合本规定条件的申请人准予工程监理企业资质许可的;
(二)对符合本规定条件的申请人不予工程监理企业资质许可或者不在法定期限内作出准予许可决定的;
(三)对符合法定条件的申请不予受理或者未在法定期限内初审完毕的;
(四)利用职务上的便利,收受他人财物或者其他好处的;
(五)不依法履行监督管理职责或者监督不力,造成严重后果的。
第六章 附 则
第三十四条 本规定自2007年8月1日起施行。2001年8月29日建设部颁布的《工程监理企业资质管理规定》(建设部令第102号)同时废止。
附件:1.专业资质注册监理工程师人数配备表
2.专业工程类别和等级表











>>><<<

源自 | 住房和城乡建设部

