提示:点击↑上方"土木工程资源共享"关注加入
点我资料免费下
【重磅福利】
现批准《城市道路交通工程项目规范》为国家标准,编号为GB 55011-2021,自2022年1月1日起实施。本规范为强制性工程建设规范,全部条文必须严格执行。现行工程建设标准相关强制性条文、国家标准《城市道路工程技术规范》(GB 51286–2018)同时废止。现行工程建设标准中有关规定与本规范不一致的,以本规范的规定为准。
本规范在住房和城乡建设部门户网站(www.mohurd.gov.cn)公开,并由住房和城乡建设部标准定额研究所组织中国建筑出版传媒有限公司出版发行。
附件:1.城市道路交通工程项目规范
2.废止的现行工程建设标准相关强制性条文
住房和城乡建设部2021年4月9日
附件2
废止的现行工程建设标准相关强制性条文
1.《预应力混凝土路面工程技术规范》GB50422-2017第3.0.5、4.2.5、4.3.1条
2.《盾构法隧道施工及验收规范》GB50446-2017第3.0.3、7.8.6条
3.《城市道路交通设施设计规范》GB50688-2011(2019版)第5.1.5、7.1.2、7.1.3、8.2.8、10.3.2(3)、11.1.1条(款)
4.《城市道路交通标志和标线设置规范》GB51038-2015第3.1.1、4.1.6、12.9.6条
5.《沉管法隧道施工与质量验收规范》GB51201-2016第8.1.7、10.1.4、14.1.4、14.2.3条
6.《城镇道路工程施工与质量验收规范》CJJ1-2008第3.0.7、3.0.9、6.3.3、6.3.10、8.1.2、8.2.20、10.7.6、11.1.9、17.3.8条
7.《城市桥梁工程施工与质量验收规范》CJJ2-2008第2.0.5、2.0.8、5.2.12、6.1.2、6.1.5、8.4.3、10.1.7、13.2.6、13.4.4、14.2.4、16.3.3、17.4.1、18.1.2条
8.《城市桥梁设计规范》CJJ11-2011(2019版)第3.0.8、3.0.14、3.0.19、8.1.4、10.0.2、10.0.3、10.0.7条
9.《城镇道路养护技术规范》CJJ36-2016第4.2.7、4.4.1、10.4.1、11.1.1、11.1.6、11.2.1、14.1.1条
10.《城市道路工程设计规范》CJJ37-2012(2016版)第3.4.2、3.4.3、13.3.4条
11.《城市道路照明设计标准》CJJ45-2015第7.1.2条
12.《城市人行天桥与人行地道技术规范》CJJ69-95第2.3.1(1、3、4、5)、2.3.2(1、2)、2.3.3(1)、2.5.1(1)、2.5.2、2.5.4、2.5.7、2.6.1、2.6.4、2.6.6、2.6.8、3.1.11、3.4.5(1、2)、3.7.2、3.9.1、3.9.5、4.2.4(2)、4.5.1、5.1.2、5.1.4、5.1.5、5.1.6、5.2.1、5.2.2、5.2.5、5.4.2、5.4.3、5.5.4条(款)
13.《城市道路照明工程施工及验收规程》CJJ89-2012第4.3.2、5.2.4、5.3.3、6.1.2、6.2.3、6.2.11、7.1.1、7.1.2、7.2.2、7.3.2、7.3.3、8.4.7条
14.《城市桥梁养护技术标准》CJJ99-2017第4.3.17、5.3.10、5.9.8、11.2.1、11.3.4条
15.《城市快速路设计规程》CJJ129-2009第3.0.5、3.0.9、5.4.1、9.3.1、9.3.4条
16.《快速公共汽车交通系统设计规范》CJJ136-2010第4.3.3、5.1.8、5.2.1、7.1.4条
17.《城市桥梁桥面防水工程技术规程》CJJ139-2010第3.0.1条
18.《城市道路交叉口设计规程》CJJ152-2010第3.4.1、4.3.3、5.5.1、6.2.9条
19.《城镇道路路面设计规范》CJJ169-2012第6.2.5条
20.《城市道路路线设计规范》CJJ193-2012第6.6.1、10.2.1条
21.《城市道路路基设计规范》CJJ194-2013第3.0.7条
22.《城市地下道路工程设计规范》CJJ221-2015第3.5.3、4.3.2、4.3.4、5.3.3条
23.《城市道路与轨道交通合建桥梁设计规范》CJJ242-2016第3.0.9、3.0.12条
24.《城市梁桥拆除工程安全技术规范》CJJ248-2016第3.0.5、6.1.3条
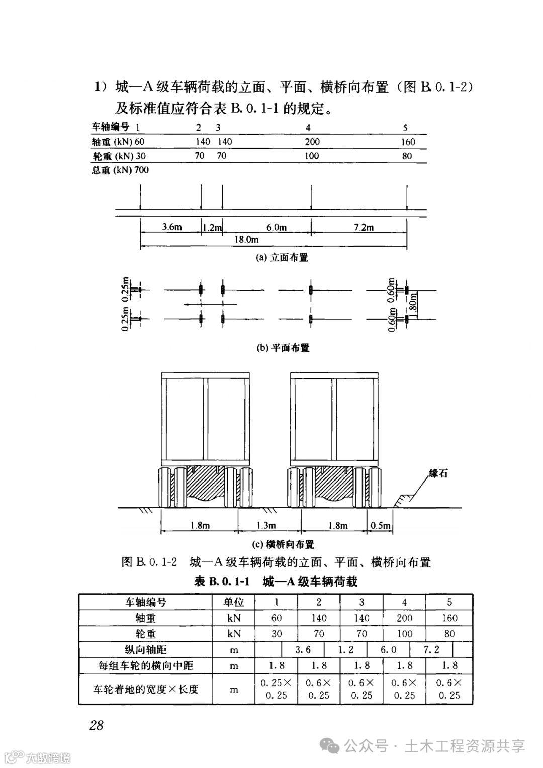
规范正文
特别声明:
本资料来源于网络,由公众号土木工程资源共享收集整理,如需下载PDF版本,请添加小编微信领取下载。资源取之于网络,用之于网络,为土木工行业的发展尽一份力。版权归原作者所有,请读者勿用作商业用途,否则后果自负。
土木工程资源共享一土木莘莘学子学术交流的平台,希望广大科研工作者、土木从业者,学者来土木工程资源共享平台进行交流合作!




