提示:点击↑上方"土木工程资源共享"关注加入
点我资料免费下
【重磅福利】
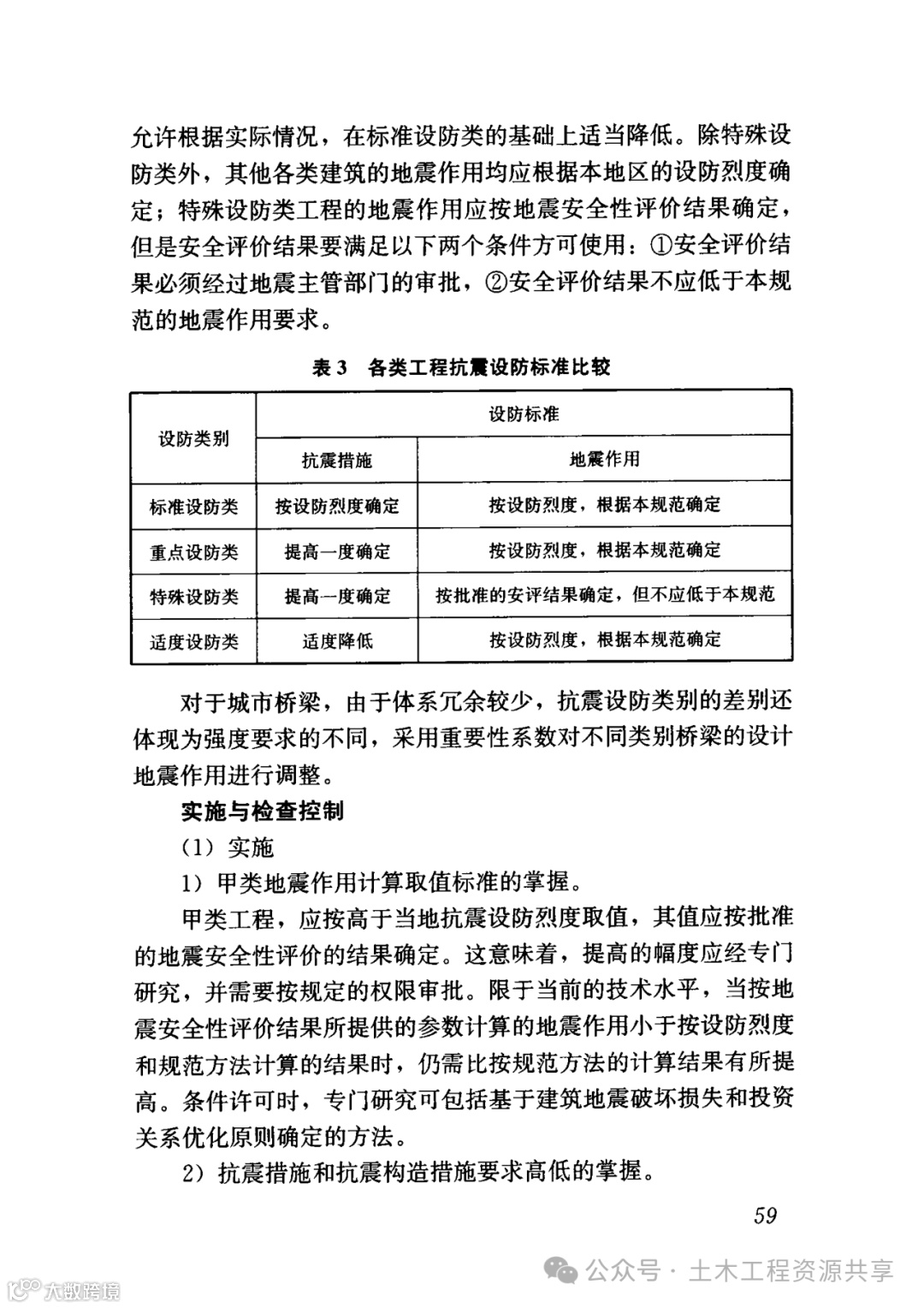
现批准《建筑与市政工程抗震通用规范》为国家标准,编号为GB55002-2021,自2022年1月1日起实施。本规范为强制性工程建设规范,全部条文必须严格执行。现行工程建设标准相关强制性条文同时废止。现行工程建设标准中有关规定与本规范不一致的,以本规范的规定为准。
本规范在住房和城乡建设部门户网站(www.mohurd.gov.cn)公开,并由住房和城乡建设部标准定额研究所组织中国建筑出版传媒有限公司出版发行。
附件:1.建筑与市政工程抗震通用规范
2.废止的现行工程建设标准相关强制性条文
住房和城乡建设部
2021年4月9日
附件2
废止的现行工程建设标准相关强制性条文
1.《建筑抗震设计规范》GB 50011-2010(2016年版)第1.0.2、1.0.4、3.1.1、3.3.1、3.3.2、3.4.1、3.5.2、3.7.1、3.7.4、3.9.1、3.9.2、3.9.4、3.9.6、4.1.6、4.1.8、4.1.9、4.2.2、4.3.2、4.4.5、5.1.1、5.1.3、5.1.4、5.1.6、5.2.5、5.4.1、5.4.2、5.4.3、6.1.2、6.3.3、6.3.7、6.4.3、7.1.2、7.1.5、7.1.8、7.2.4、7.2.6、7.3.1、7.3.3、7.3.5、7.3.6、7.3.8、7.4.1、7.4.4、7.5.7、7.5.8、8.1.3、8.3.1、8.3.6、8.4.1、8.4.2、8.5.1、10.1.3、10.1.12、10.1.15、12.1.5、12.2.1、12.2.9条
2.《建筑工程抗震设防分类标准》GB 50223-2008第1.0.3、3.0.2、3.0.3条
3.《室外给水排水和燃气热力工程抗震设计规范》GB 50032-2003第1.0.3、3.4.4、3.4.5、3.6.2、3.6.3、4.1.1、4.1.4、4.2.2、4.2.5、5.1.1、5.1.4、5.1.10、5.1.11、5.4.1、5.4.2、5.5.2、5.5.3、5.5.4、6.1.2、6.1.5、7.2.8、9.1.5、10.1.2条
4.《建筑机电工程抗震设计规范》GB 50981-2014第1.0.4、5.1.4、7.4.6条
5.《城市桥梁抗震设计规范》CJJ 166-2011第3.1.3、3.1.4、4.2.1、6.3.2、6.4.2、8.1.1、9.1.3条
6.《镇(乡)村建筑抗震技术规程》JGJ 161-2008第1.0.4、1.0.5条
7.《非结构构件抗震设计规范》JGJ 339-2015第3.3.1、3.3.2条
8.《建筑消能减震技术规程》JGJ 297-2013第4.1.1、7.1.6条
9.《底部框架-抗震墙砌体房屋抗震技术规程》JGJ 248-2012第3.0.2、3.0.6、3.0.9、5.1.15、5.5.28、6.2.1、6.2.3、6.2.5、6.2.8、6.2.13、6.2.15条
规范正文
特别声明:
本资料来源于网络,由公众号土木工程资源共享收集整理,如需下载PDF版本,请复制下方链接至浏览器里下载。取之于网络,用之于网络,为土木工行业的发展尽一份力。版权归原作者所有,请读者勿用作商业用途,否者后果自负。
土木工程资源共享一土木莘莘学子学术交流的平台,希望广大科研工作者、土木从业者,学者来土木工程资源共享平台进行交流合作!
链接:https://pan.quark.cn/s/1c6d53f4d4d3




