提示:点击↑上方"土木工程资源共享"关注加入
点我资料免费下
【重磅福利】
中国工程建设标准化协会公告
第2185号
关于发布《岩土锚杆技术规程》的公告
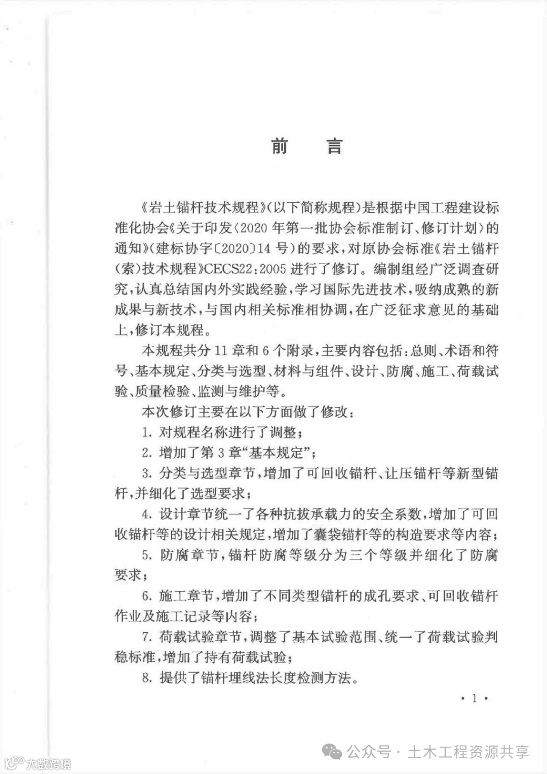
根据中国工程建设标准化协会《关于印发(2020年第一批协会标准制订、修订计划)的通知》(建标协字(2020114号)的要求,由中冶建筑研究总院有限公司、深圳市工期岩土集团有限公司等单位编制的《岩土锚杆技术规程》,经协会地基基础专业委员会组织审查,现批准发布,编号为T/CECS22-2024,自2025年4月1日起施行。原《岩土锚杆(索)技术规程》CECS22:2005同时废止。
中国工程建设标准化协会
二〇二四年十一月十二日
修订说明
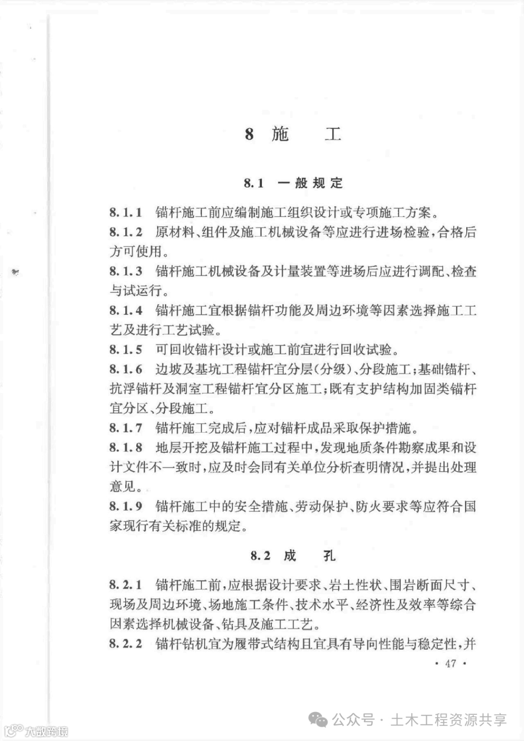
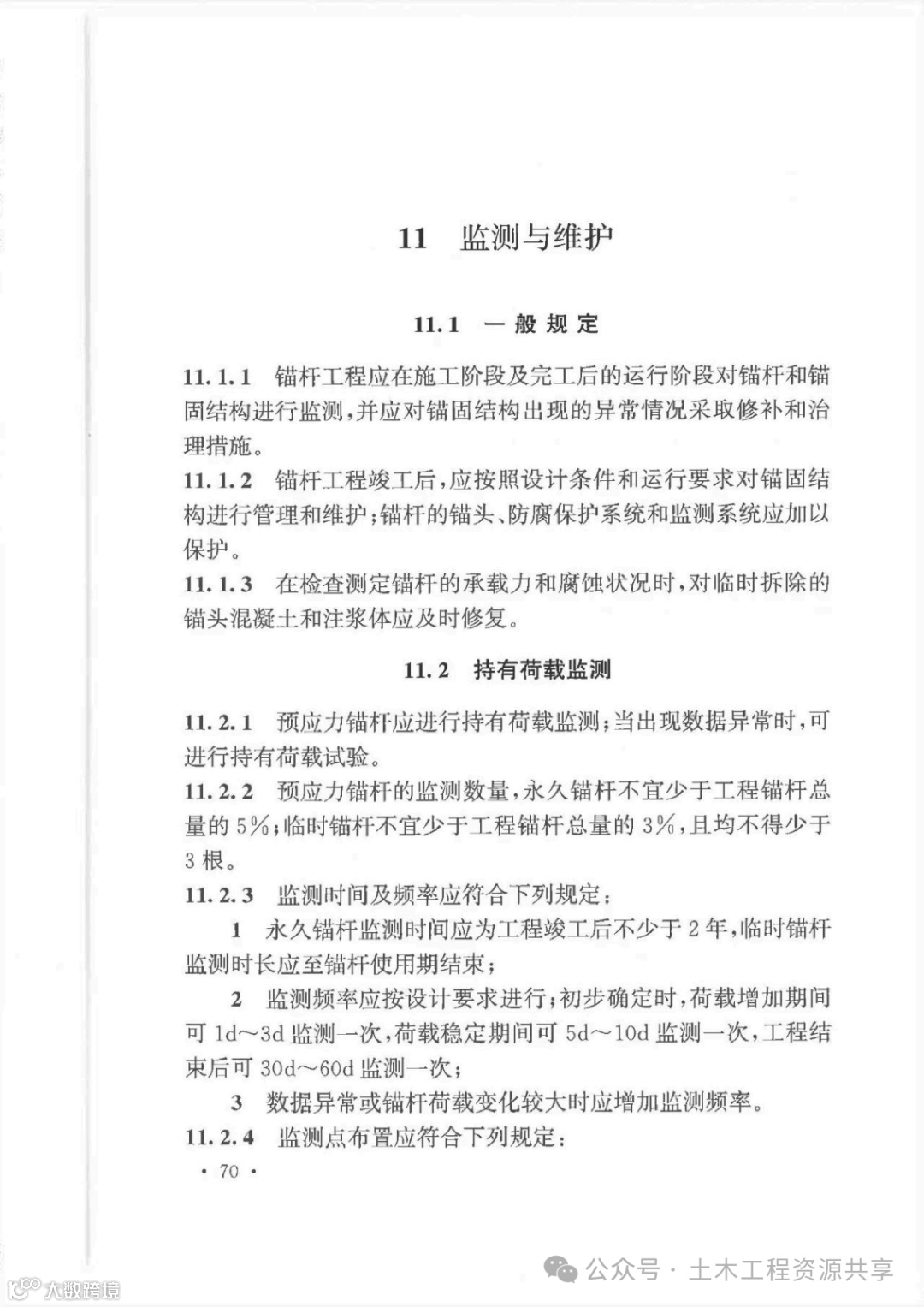
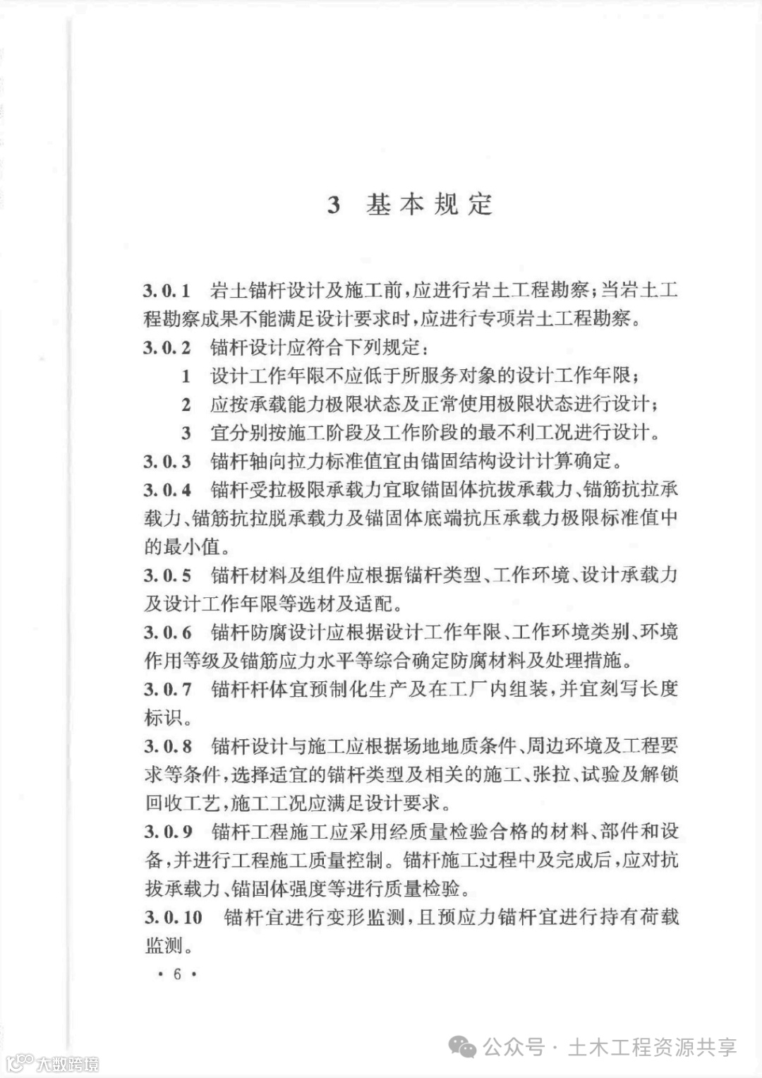
本规程共分11章和6个附录,主要内容包括:总则、术语和符号、基本规定、分类与选型、材料与组件、设计、防腐、施工、荷载试验、质量检验、监测与维护等;
本次修订主要在以下方面做了修改:
1.对规程名称进行了调整;
2.增加了第3章“基本规定”;
3.分类与选型章节,增加了可回收锚杆、让压锚杆等新型锚杆,并细化了选型要求;
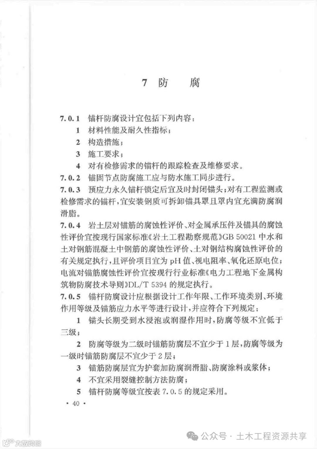
4.设计章节统一了各种抗拔承载力的安全系数,增加了可回收锚杆等的设计相关规定,增加了囊袋锚杆等的构造要求等内容:5.防腐章节,锚杆防腐等级分为三个等级并细化了防腐要求;
6.施工章节,增加了不同类型锚杆的成孔要求、可回收锚杆作业及施工记录等内容;
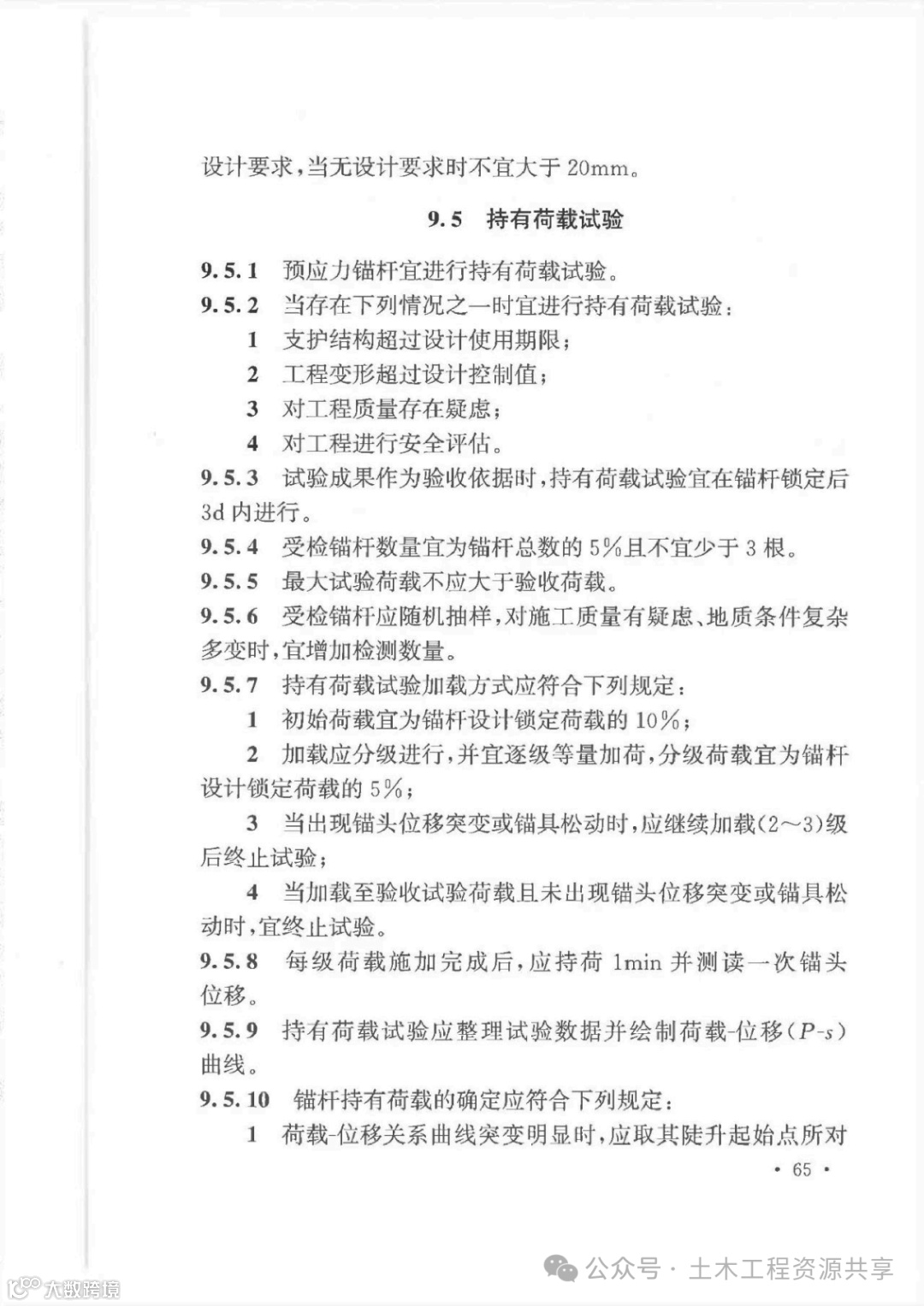
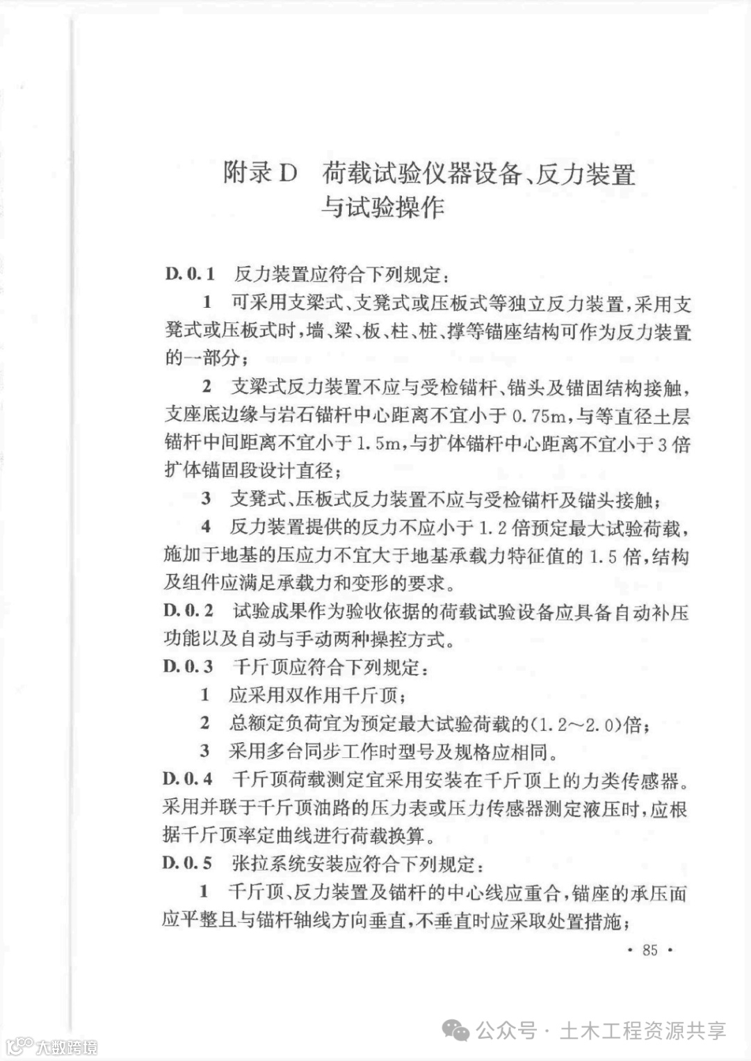
7.荷载试验章节,调整了基本试验范围、统一了荷载试验判稳标准,增加了持有荷载试验;
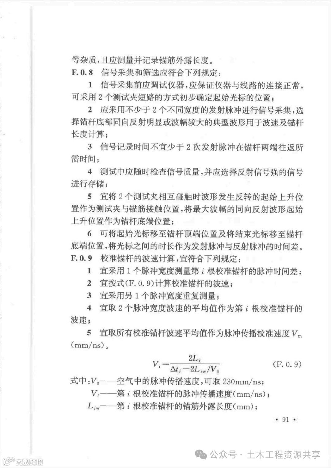
8.提供了锚杆埋线法长度检测方法,
规范正文
特别声明:
1、因篇幅有限,该文章中未提供条文说明,如需完整版,请扫描下方二维码即可获取;
2、本资料来源于网络,由公众号土木工程资源共享收集整理,如需下载PDF版本,请添加小编微信领取下载。资源取之于网络,用之于网络,为土木工行业的发展尽一份力。版权归原作者所有,请读者勿用作商业用途,否则后果自负。
3、土木工程资源共享一土木莘莘学子学术交流的平台,希望广大科研工作者、土木从业者,学者来土木工程资源共享平台进行交流合作!




