由于早期结直肠癌类器官(Colorectal cancer organoids, CRCOs)体外培养成功建立了CRCOs培养体系,并对这些类器官进行了组织病理学、遗传学和致瘤性等多方面的评估。通过考虑微环境信号和保持肿瘤特征的信号通路,一种含有Wnt通路激动剂(Wnt3a和R-spondin 1)、BMP抑制剂(Noggin)、EGFR通路激活剂(EGF)和成纤维细胞生长因子(FGF10)的CRCOs培养体体系已被建立。尽管大多数CRCO培养系统在保留肿瘤异质性的情况下始终能够成功构建类器官,但它们往往忽略了肿瘤异质性和纯度的保存。因此建立一种能够更好地保留原始肿瘤特征的CRCOs最佳培养体系是非常重要的。
2024年2月,陈晔光院士团队在《Cancer Letters》上发表了题为《A growth factor-reduced culture system for colorectal cancer organoids》的文章,他们探索类器官培养配方来捕捉结直肠癌的肿瘤特征,发现Wnt和EGF信号的激活以及BMP信号的抑制对于大多数结直肠癌类器官(CRCOs)的存活并不是必需的。他们设计了一种含有FGF10、A83 -01 (TGF- β I型受体抑制剂)、SB202190 (p38 MAPK抑制剂)、胃泌素和烟酰胺的生长因子减少培养基。通过组织病理学、遗传稳定性、致瘤性和临床治疗反应,该培养基可以在CRCO长期培养中保持肿瘤特征。
首先,他们发现外源性生长因子对CRCOs不是必需的。虽然EGF、Noggin和R-spondin (R-spol)对大多数正常的类器官培养至关重要,但各种突变可以促进癌细胞在没有这些生态位银子的情况下存活。为评估CRCO培养的最低要求是什么,作者团队测试了不同生长因子组合的培养条件。结果显示,大多数肿瘤样本可以在没有Wnt3a、R-spol、EGF和BMP拮抗剂Noggin的培养基中建立类器官并维持较长的存活时间,由于该培养基中含有FGF10、A83-01、SB202190 胃泌素和烟酰胺,作者团队将这一新的培养体系命名为“FASGN”,在FASGN系统的基础上,他们分别取出不同成分,探讨其是否会影响CRCO存活。虽然去除单个成分可以支持CRCOs的初始生长,但随培养时间的延长,类器官状态开始恶化。这些数据表明,这些成分对于维持CRCOs的长期培养至关重要。同时,他们通过评估更多原始样本所构建的类器官的形成速率和生长状态,来比较FASGN系统和广泛使用的培养基的效果,结果证明,不同代次中类器官的形成、形态和生长速度均无显著差异。此外,他们还检测了不同代次CRCOs中结直肠癌干细胞标志物(CD133、CD44、CD168和CD24)、干性基因(LGR5、ASCL2和AXIN2)增殖和细胞周期相关基因(MKI67和MYC)和结直肠癌特异性基因(CDX2和CK20)的表达水平。这些结果共同表明,FASGN体系足以支持CRCO的建立和长期维持。
图1.R-spondin、EGF和Noggin对于维持大多数CRCOs不是必须的
随后,他们检测了CRCOs的形态多样性,并通过对原发组织和CRCO进行H&E染色观察其组织病理学特征,证明了在FASGN培养基中培养的CRCOs保存了结直肠癌组织的病理特征。
图2.FASGN培养的CRCOs病理特征。
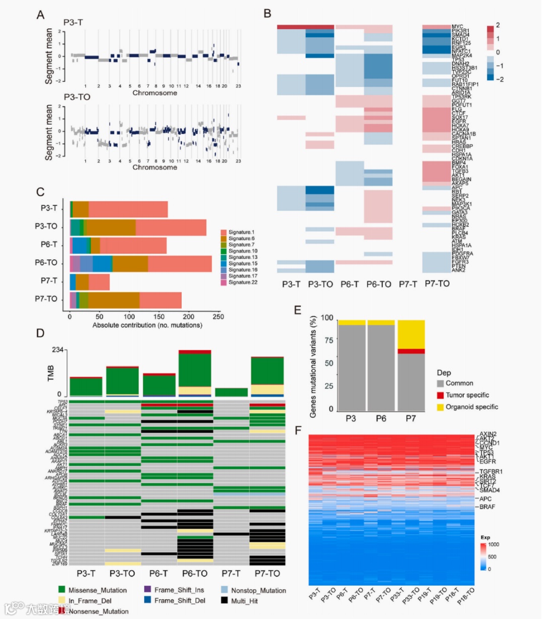
接下来,为探索FASGN培养的CRCOs是否会发生新的遗传改变,他们使用全外显子组测序(WES)在第十代时检测了三对原发结直肠组织及其肿瘤来源类器官,不出所料,与COSMIC数据库相比,FASGN培养的CRCOS突变特征在类型上与其对应的组织非常一致,此外,CRCOs在配对肿瘤中保留了最常突变的结直肠癌基因突变谱,重叠率超过80%。这些数据表明,FASGN培养的CRCOs在长时间培养过程中保留了原代组织的基因组特征。此外,他们还发现FASGN培养的CRCOs与原发组织的基因表达模式高度一致,尤其是结直肠癌相关的关键通路基因。
图3.FASGN培养的CRCOs的遗传特征
之后,为了验证FASGN培养基中培养的CRCOs的致瘤性,他们将3例患者的类器官细胞皮下注射到免疫缺陷NCG小鼠的侧腹,观察肿瘤形成的时间,结果表明CRCOs的异质性保持不变。他们还将这些器官异种移植物(PDOX)进行H&E染色,原代组织、类器官和PDOX在细胞形态和组织结构上表现出高度一致。此外,结直肠癌相关标志物在这三者之间也表现出较高的一致性。综上所述,FASGN培养的CRCOs可以保留原组织的致瘤性和肿瘤特征。
图4.通过PDOX模型测试CRCOs 的致瘤性
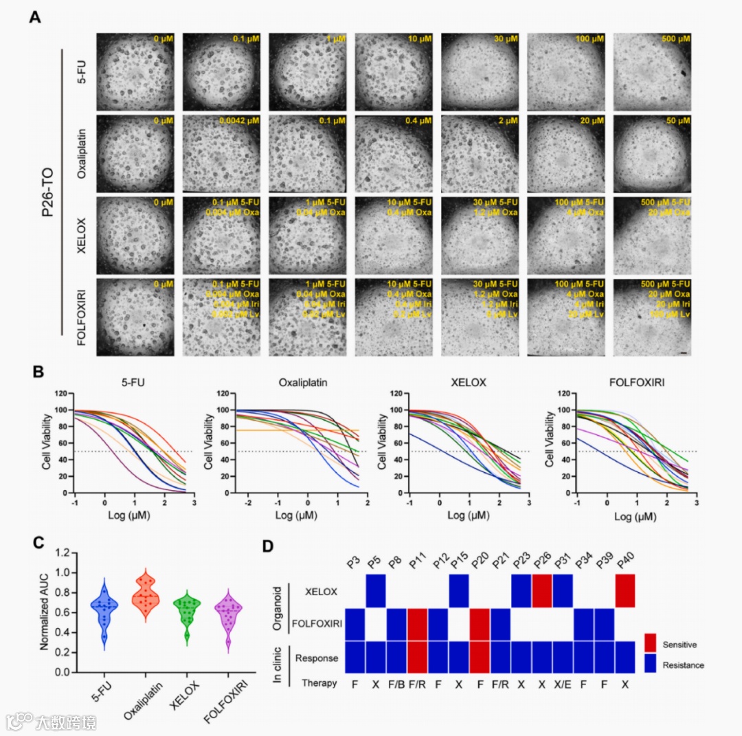
随后,他们检查了用标准化疗方案的类器官的敏感性,当暴露于不同药物时,随着药物浓度的增加,类器官的活性表现出明显的抑制作用。而且,来自不同患者的类器官对药物的敏感性存在差异,联合使用的效果优于单独使用,说明类器官可以反应患者之间的差异性。为进一步探讨类器官药物敏感性与临场反应的一致性,他们回顾性地比较了类器官药物敏感性与临床反应的差异。总体而言,10个CRCOs中有8个具有与临床结果相同的反应。这些结果进一步表明,类器官保留了肿瘤特征,并模拟了临床药物敏感性。
图5.CRCOs的药物敏感性与临床化疗相关
最后,通过基因检测,蛋白验证的方式证明了FASGN培养的CRCOs能通过特定方式激活Wnt信号以维持生存。并且通过常见的Wnt抑制剂进一步验证发现,FASGN培养的类器官能普遍抵抗Wnt抑制剂的抑制作用。
图6.Wnt信号的激活是FASGN培养基中细胞生长的关键
1
END
1
更多精彩内容推荐
D. newyorkensis通过L-赖氨酸激活的AhR-IDO1-Kyn通路调节肠道免疫耐受
小红书@伯桢生物
视频号@伯桢生物
bilibili@伯桢生物
官网@伯桢生物
知乎@伯桢生物
抖音@伯桢生物
伯桢生物成立于2021年3月,2022年9月完成集团重组,总部立足苏州工业园区。致力提供类器官标准化产品和一体化技术服务,覆盖基础研究、精准医疗、药物研发三大细分应用场景。公司创始团队深耕类器官行业底层技术创新,先后搭建全球首例人源类器官新冠感染模型、母细胞瘤发生模型等多疾病模型与新药研发平台,国际首台首制类器官场景设备及AI药物筛选平台,及基于组织及肿瘤微环境解析的创新类器官模型构建平台。拥有覆盖多谱系、多癌种类器官的全链条试剂、试剂盒产品,及全流程CDMO、CRO技术服务。伯桢生物秉承“引领医药创新,共享模型价值”的愿景,以国际一流的研发科技人才为核心,以“全球领先类器官模型平台”为使命,坚持优质和高效的服务,切实提升客户新药研发效率和基础研究能力,让好药更早惠及大众。
扫码添加小助手微信加入
「播种类器官交流群」
Tel : 400-600-8315
Web : www.biogenous.cn
E-mail : info@biogenous.cn
<驻地类器官应用工程师联系方式>

