肠道菌群,作为寄居在人体肠道内微生物群落的总称,是近年来微生物学、医学、基因学等领域最引人关注的研究焦点之一。 近年来的研究逐渐揭示了肠道菌群的构成、数量、如何进入人体、如何辅助消化、如何影响肠道发育,以及肠道菌群失衡如何影响人体健康。 但肠道菌群如此庞大,与人体的交互关系如此复杂,关于肠道菌群仍有诸多悬而未解的难题。
2024年2月13日,来自浙江大学动物科学学院朱书研究团队在Nature Communications杂志上发表了题为 Dubosiella newyorkensis modulates immune tolerance in colitis via the L-lysine-activated AhR-IDO1-Kyn pathway 的文章。在该文章中,研究者发现一种名为Dubosiella newyorkensis的肠道菌群及其人类同源菌Clostridium innocuum,可以通过产生短链脂肪酸和赖氨酸改善粘膜屏障损伤,从而减轻野生型小鼠、抗生素灌胃小鼠和无菌小鼠在肠炎模型中的患病程度。进一步的机制研究发现,Dubosiella newyorkensis产生的L-赖氨酸通过激活树突细胞中的AhR-IDO1-Kyn代谢回路进而平衡Treg / Th17反应,建立Treg介导的免疫抑制微环境。这种代谢回路可能成为炎症性肠病的治疗靶点。
图1 D. newyorkensis通过L-赖氨酸激活的AhR-IDO1-Kyn通路调节肠道免疫耐受
首先,研究者分别使用氨苄西林、万古霉素、新霉素和甲硝唑以及四种抗生素联用的形式(Abx)给野生型C57BL/6J(B6)小鼠灌胃以去除小鼠肠道菌群,然后通过DSS诱导结肠炎。他们发现新霉素处理组的小鼠具有较好的结肠炎缓解效果,表现为体重下降最少,结肠长度最长,促炎因子的表达水平降低。接着,研究者将新霉素预处理小鼠的粪便通过粪菌移植(fecal microbiota transplantation, FMT)的方法移植给Abx处理组小鼠,同样观察到小鼠的结肠炎表型显著改善。随后,通过对不同处理组造模后的肠道粪便的16S rRNA测序分析,研究者发现新霉素组小鼠结肠内富集了一种鲜为研究的菌属——杜氏菌属(Dubosiella)。因此,研究者选择该属的典型代表菌株——纽约杜氏杆菌(Dubosiella newyorkensis,后文简称Dub)对常规小鼠和抗生素处理的野生型B6小鼠进行单菌定植,证实该菌可减轻炎症并改善粘膜屏障损伤。进一步研究发现,Dub的保护效应与其代谢产物有关,而非来自于菌体成分(图2)。
图2 D. newyorkensis减轻小鼠在DSS模型中的肠道炎性反应和肠道粘膜屏障损伤
在机制研究方面,研究者通过对造模后的肠道组织的RNA-seq数据分析发现Dub定植组小鼠肠道炎症信号下调。并且在灌胃Dub组小鼠的结肠固有层、肠系膜淋巴结中CD25+Foxp3+Treg细胞增多,IL-17+CD4+T细胞数量减少。进一步的实验发现Dub的代谢产物丙酸盐可以通过与细胞膜上的G蛋白偶联受体43(G protein receptor 43, GPR43)结合调控肠道中的cTreg细胞数量。但是当研究者分别给Gpr43-/-小鼠定植Dub和丙酸盐再造模时,尽管两组小鼠患病程度相近,但Dub定植的小鼠仍具有部分上调cTreg细胞比例的能力,这表明Dub能够通过其他代谢产物或(及)非GPR43依赖性途径诱导cTreg介导的免疫抑制。
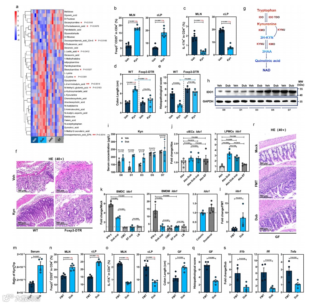
为了进一步探寻能够促进CD25+Foxp3+Treg上调的Dub代谢产物,研究者对Dub小鼠的结肠样本进行了非靶向代谢组学分析,发现色氨酸(Trp)代谢中的犬尿氨酸(Kyn)途径显著增强。研究者发现犬尿氨酸灌胃小鼠可以减轻小鼠的肠道炎症,并伴随CD25+Foxp3+Treg细胞数量增多。色氨酸在肠道上皮细胞或免疫细胞中可以通过IDO1(吲哚胺-2,3-二氧化酶1)代谢形成犬尿氨酸。研究者发现在造模的第1天、第3天、第5天,与对照组相比,IDO1表达量在定植Dub组小鼠结肠中更高,且血液中的犬尿氨酸含量也更高。进一步检测到Ido1在定植Dub小鼠的肠道固有层中表达更高,在上皮细胞中无差别。体内外试验证实Dub能上调结肠固有层单核细胞(colonic lamina propria mononuclear cells, cLPMCs)中树突状细胞内IDO1的表达,不影响其在肠道上皮类器官中的表达。以上研究表明,Dub定植促进树突细胞中IDO1表达,增强色氨酸代谢,使树突细胞产生更多的犬尿氨酸,调控Treg/Th17平衡,减轻小鼠炎症反应(图3)。
图3 D. newyorkensis通过促进树突细胞中IDO1介导的Trp代谢增加肠道中CD25+ Foxp3+ Treg细胞数量
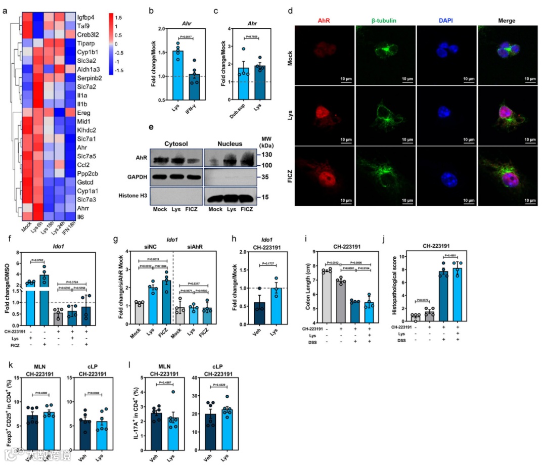
那么,Dub的代谢产物如何影响树突细胞中IDO1表达呢?通过对Dub培养上清的非靶向代谢组学分析,研究者发现N-乙酰基-L-天冬氨酸(NAA)、L-赖氨酸(Lys)、L-乳酸(Lac)、L-α-氨基丁酸(Abu)和酮亮氨酸(4-MOV)5种代谢产物在上清中浓度较高。体外实验发现Lys和4-MOV促进BMDC表达Ido1。Lys和4-MOV灌胃能够引起WT小鼠结肠中Ido1表达升高。Lys和Lac可显著减轻WT小鼠肠炎。但Lys不能促进Ido1-/-小鼠BMDC中犬尿氨酸/色氨酸比例,也不能减轻Ido1-/-小鼠和Foxp3-DTR的肠炎(图4)。
图4 L-赖氨酸通过促进树突细胞中IDO1表达增强色氨酸代谢,建立Treg介导的免疫抑制微环境
在对Lys处理后的BMDC的转录组学分析中,研究者发现AhR(芳烃受体)信号通路上调,包括Ahr及下游基因表达升高。他们发现Lys促进AhR入核及在细胞核中的累积,而Lys促进Ido1表达的作用可被AhR受体拮抗剂(CH-223191)所抑制。在小鼠实验中,研究者发现同时使用Lys和CH-223191处理小鼠不能促进小鼠结肠固有层中Ido1的表达,小鼠肠炎不会被减轻,CD25+Foxp3+Treg细胞数量也不会增加。以上的实验结果表明,L-赖氨酸通过激活AhR受体促进IDO1表达,减轻小鼠肠炎(图5)。
图5 L-赖氨酸通过激活树突细胞中的AhR-IDO1轴诱导Treg介导的免疫抑制作用
最后,研究者发现 D. newyorkensis 的人类同源菌C. innocuum(以下简称Clos)可通过上调人源树突细胞的IDO1,诱导免疫耐受。通过对已公开的IBD队列和健康对照组的肠道宏基因组数据集进行比对,研究者发现IBD患者尤其是UC患者的Clos明显降低。同时,研究者还发现Clos可以产生Lys,促进树突细胞表达Ido1。在动物实验中发现Clos定植或Clos上清灌胃均可减轻WT小鼠的肠炎,增加CD25+Foxp3+Treg细胞数量,而这种作用在Ido1-/-小鼠中不会出现。
综上,研究者发现Dubosiella newyorkensis及其人类同源菌Clostridium innocuum,可以通过代谢产物L-赖氨酸激活树突细胞中的AhR-IDO1-Kyn代谢回路,平衡Treg / Th17反应,建立Treg介导的免疫抑制微环境,减轻肠道炎性反应和肠道粘膜损伤。
伯桢生物,助力科学研究:
在本文的机制研究中,研究者利用伯桢小鼠肠道类器官培养试剂盒(K2001-MI, K2204-MC)成功构建出小鼠小肠和小鼠结肠类器官。在体外实验发现Dub的培养上清不能促进类器官中Ido1的表达,排除了是肠道上皮细胞中的色氨酸代谢途径增强影响肠道中CD25+ Foxp3+Treg细胞数量,从而使研究者将研究对象锁定在树突细胞上。
1
END
1
更多精彩内容推荐
Nature Communication | 人纤毛外翻型鼻类器官模型揭示基质金属蛋白酶在气道上皮分化中的重要作用
小红书@伯桢生物
视频号@伯桢生物
bilibili@伯桢生物
官网@伯桢生物
知乎@伯桢生物
抖音@伯桢生物
伯桢生物成立于2021年3月,2022年9月完成集团重组,总部立足苏州工业园区。致力提供类器官标准化产品和一体化技术服务,覆盖基础研究、精准医疗、药物研发三大细分应用场景。公司创始团队深耕类器官行业底层技术创新,先后搭建全球首例人源类器官新冠感染模型、母细胞瘤发生模型等多疾病模型与新药研发平台,国际首台首制类器官场景设备及AI药物筛选平台,及基于组织及肿瘤微环境解析的创新类器官模型构建平台。拥有覆盖多谱系、多癌种类器官的全链条试剂、试剂盒产品,及全流程CDMO、CRO技术服务。伯桢生物秉承“引领医药创新,共享模型价值”的愿景,以国际一流的研发科技人才为核心,以“全球领先类器官模型平台”为使命,坚持优质和高效的服务,切实提升客户新药研发效率和基础研究能力,让好药更早惠及大众。
扫码添加小助手微信加入
「播种类器官交流群」
Tel : 400-600-8315
Web : www.biogenous.cn
E-mail : info@biogenous.cn
<驻地类器官应用工程师联系方式>

