乳腺癌是女性最常见的恶性肿瘤。其中,雌激素受体阳性乳腺癌(ER positive)占乳腺癌70%的比例,因而是乳腺肿瘤最重要的亚型。
雌激素受体(ER)通过启动下游信号通路的转录,对于乳腺癌的发生发展发挥至关重要的作用。通过降低雌激素水平或使用选择性雌激素受体调节剂或降解剂来抑制ER功能是ER+乳腺癌的主要治疗方法,但是约有30-40%的患者出现了复发性功能获得突变,主要发生在ERα的雌激素结合域内,配体依赖性降低。针对与突变ERα相关的晚期乳腺癌的药物是一个未得到满足的主要医疗需求。
Shenghong Ma等为了弄清楚ESR1转录调控的相关机制,进行了系列研究,并于2022年5月在Nature communications 期刊上发表了文章——“Transcriptional repression of estrogen receptor alpha by YAP reveals the Hippo pathway as therapeutic target for ER+ breast cancer”。
在人类癌症中经常观察到Hippo通路的失调,Hippo通路由MST/LATS激酶模块和YAP/TAZ-TEAD转录模块组成。在不同的乳腺癌亚型中,TAZ被报道在ER、PR和HER2受体三阴性乳腺癌(TNBC)中高表达并作为致癌基因。然而,YAP在乳腺上皮细胞中的过度激活并没有诱导增生。相反,在乳腺癌中观察到YAP基因位点杂合性的丧失。此外,维持ESR1基因表达需要Hippo信号,而LATS缺失抑制ER+乳腺癌细胞生长。基于此,作者对Hippo通路在雌激素受体阳性乳腺癌中的调控机制展开研究。
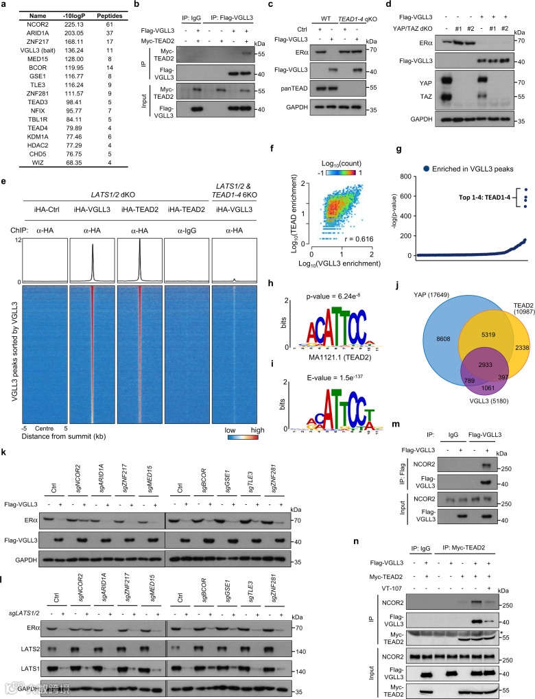
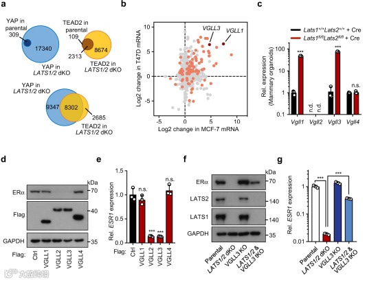
研究之初,作者对野生型和lats1/2敲除的乳腺癌细胞进行ChIP-seq,发现lats1/2的敲除也就是hippo通路的失活增加了yap以及tead2的结合峰,并且TEAD 是 MCF7 中主要的 YAP 靶转录因子。之后通过ATAC-seq,发现LATS1/2 dKO 增加了 YAP-TEAD 结合峰中染色质的可及性,从而刺激附近基因的转录。由于YAP与基因激活相关,作者推测,激活的YAP间接抑制了ER的转录,并进一步假设YAP靶基因可能负责ESR1转录抑制。作者比较了LATS1/2 dKO与MCF-7和T47D的野生型细胞这两种ER阳性乳腺癌细胞之间的差异表达基因(differentially expressed genes, DEG),其中VGLL家族基因VGLL1和VGLL3尤其值得注意,之后他们通过敲除LATS1/2和对VGLL家族基因进行qPCR,发现只有VGLL3在LATS1/2缺失后普遍上调。之后,他们对异位表达vgll的mcf-7细胞进行wb及qpcr,发现,VGLL2或VGLL3的异位表达,降低了ESR1的mRNA和蛋白水平。并且他们通过敲除VGLL3发现,内源性VGLL3的缺失对基础ESR1表达几乎没有影响,但强烈减弱了LATS1/2 dKO触发的ESR1下调。因此,VGLL3 在抑制ER表达方面发挥关键作用。(图1)
图1.VGLL3 在抑制ESR1表达方面发挥关键作用
随后,作者研究VGLL3是如何抑制ER表达的。通过CUT&Tag,作者发现YAP-TEAD 通过诱导局部染色质重塑来刺激VGLL3表达。接下来,他们构建了由VGLL3启动子驱动的荧光素酶报告基因,其中包含 YAP-TEAD 结合区域。YAP 和 TEAD4 的表达协同增加了VGLL3报告基因的活性,加强了 YAP-TEAD 在 VGLL3 诱导中的直接作用。总的来说,这些数据提供了支持VGLL3作为乳腺癌 YAP-TEAD 靶基因的证据。(图2)
图2.VGLL3是乳腺癌 YAP-TEAD 靶基因
考虑到YAP-TEAD上调的VGLL3转录与局部染色质重塑相关,包括几个活性组蛋白标记的诱导,作者使用多个小分子靶向不同的表观遗传修饰因子进行了小规模筛选,后发现组蛋白去乙酰化酶抑制剂,TSA、Entinostat和CORIN能够显著增加了VGLL3的表达,而靶向组蛋白甲基化或DNA甲基化的分子则几乎没有这个效果。与VGLL3诱导一致,TSA、Entinostat和CORIN强抑制ESR1表达,揭示了组蛋白去乙酰化酶抑制剂药物在ER+乳腺癌中的潜在作用机制。(图3)
图3.VGLL3介导组蛋白脱乙酰酶抑制剂在ER+乳腺癌症中的抗肿瘤活性
基于这个结果,为了深入了解 VGLL3 对ESR1的抑制,他们通过 VGLL3 TurboID 结合质谱来寻找 VGLL3 相互作用蛋白。他们通过co-ip和wb验证了TEAD和VGLL3之间的相互作用,并且发现失去VG结构域的VGLL3蛋白,将无法与TEAD相互作用,并且无法抑制ESR1的表达,这表明TEAD在VGLL3抑制ESR1的过程中可能发挥作用。作者推测TEAD在VGLL3抑制ESR1的过程中可能发挥作用。YAP和VGLL3都结合到TEAD的YBD结构域,他们通过co-ip发现,VGLL3与YAP竞争TEAD结合,但是VGLL3与YAP没有相互作用。这些数据表明,TEAD可以与YAP或VGLL3形成两个相互排斥的复合体,YAP激活转录,VGLL3抑制转录。(图4)
图4.TEAD可以与YAP或VGLL3形成两个相互排斥的复合体
接下来,作者研究了TEAD在VGLL3依赖的ER抑制中的功能相关性和YAP是否可以直接调控ESR1的表达。结果表明,VGLL3通过与TEAD结合抑制ESR1的表达,无需YAP/TAZ的直接参与,而YAP/TAZ的作用是刺激VGLL3的表达。之后通过co-ip,他们发现VGLL3 招募 NCOR2 对于Hippo 信号传导的ESR1下调至关重要。他们进一步分析CUT&Tag-seq(VGLL3)和ATAC-seq等数据,发现LATS1/2 dKO 改变局部染色质状态并关闭ESR1超级增强子,而VGLL3 通过结合 TEAD 和募集 NCOR2 来抑制 ESR1 转录。(图5)
图5.VGLL3 通过结合 TEAD 和募集 NCOR2 来抑制 ESR1 转录
作者为了在乳腺癌中验证Hippo-YAP-VGLL3- ESR1轴,作者从手术切除的肿瘤中建立了ER+乳腺肿瘤类器官(BTO)。组织学评估证实了BTOs和相应肿瘤之间的形态学相似性和ERα表达。进一步研究表明Hippo-YAP-VGLL3-ESR1轴在患者来源的BTO中是完整的。随后,作者通过三维(3D)生长实验来测试Hippo通路在BTO中的功能。敲除LATS1/2显著降低了ER+ BTOs的细胞生长。重要的是,ERα的异位表达减弱了LATS1/2 dKO对BTO生长的抑制作用。综上所述,LATS1/2通过维持ERα的表达来促进ER+ BTO的生长。(图6)
图6.LATS1/2通过维持ERα的表达来促进ER+ BTO的生长
最后,作者研究了药物阻断LATS激酶活性是否可以抑制ER+乳腺癌细胞的生长。作者使用建立的主要ER+ BTO进行了3D药物杀伤试验。BTOs的生长对VT02956敏感。表明VT02956靶向LATS-YAP/TAZ-ERα轴,从而抑制ER+肿瘤细胞的生长。接下来,作者评估了LATS抑制剂在ERα突变细胞中的抗肿瘤作用,并观察到VT02956在抑制具有激素疗法耐药热点突变(包括ESR1-Y537S和ESR1-D538G)的乳腺癌细胞方面优于4-OHT和氟维司群。因此,靶向hipo -ERα轴(例如使用LATS抑制剂)代表了激素耐药乳腺癌的潜在治疗方法。(图7)
图7.药物LATS抑制抑制ER+乳腺癌症生长
总体而言,这项研究报道了YAP 与 TEAD 结合可增加局部染色质的可及性,从而刺激附近基因的转录。且YAP 靶基因VGLL3与 YAP/TAZ 竞争与 TEAD 转录因子的结合,并将 NCOR2/SMRT 阻遏蛋白招募到 ESR1 基因的超级增强子上,从而导致表观遗传改变和转录沉默。该研究还报道了一种LATS 抑制剂 VT02956。VT02956 靶向 Hippo 通路可抑制ESR1表达并抑制 ER +乳腺癌细胞以及患者来源的肿瘤类器官的生长。揭示了LATS 是意想不到的癌症治疗靶点,尤其是内分泌耐药性乳腺癌。
1
END
1
更多精彩内容推荐
Nat Commun|肺SORT LNPs能够在囊性纤维化模型中实现精确的同源性定向修复介导的CRISPR/Cas基因组校正
小红书@伯桢生物
视频号@伯桢生物
bilibili@伯桢生物
官网@伯桢生物
知乎@伯桢生物
抖音@伯桢生物
伯桢生物成立于2021年3月,2022年9月完成集团重组,总部立足苏州工业园区。致力提供类器官标准化产品和一体化技术服务,覆盖基础研究、精准医疗、药物研发三大细分应用场景。公司创始团队深耕类器官行业底层技术创新,先后搭建全球首例人源类器官新冠感染模型、母细胞瘤发生模型等多疾病模型与新药研发平台,国际首台首制类器官场景设备及AI药物筛选平台,及基于组织及肿瘤微环境解析的创新类器官模型构建平台。拥有覆盖多谱系、多癌种类器官的全链条试剂、试剂盒产品,及全流程CDMO、CRO技术服务。伯桢生物秉承“引领医药创新,共享模型价值”的愿景,以国际一流的研发科技人才为核心,以“全球领先类器官模型平台”为使命,坚持优质和高效的服务,切实提升客户新药研发效率和基础研究能力,让好药更早惠及大众。
扫码添加小助手微信加入
「播种类器官交流群」
Tel : 400-600-8315
Web : www.biogenous.cn
E-mail : info@biogenous.cn
<驻地类器官应用工程师联系方式>

