引言
胃癌是全球第五大常见癌症和第四大癌症相关死亡原因,每年新发病例超100万例。幽门螺杆菌作为I类致癌物,感染全球超50%人口,是胃癌发生的主要诱因。其通过慢性非萎缩性胃炎→萎缩性胃炎→肠上皮化生→异型增生→胃癌的级联过程推动胃粘膜癌变,机制涉及诱导氧化应激、DNA损伤、抑制修复及触发炎症反应等。
ACVR1(激活素A受体1)是转化生长因子β(TGFβ)家族成员,在多种肿瘤中作为致癌“启动子”促进细胞增殖;POLD1编码DNA聚合酶δ催化亚基,是同源重组(HR)修复双链断裂(DSB)的关键分子;IRF3(干扰素调节因子3)参与基因转录调控,与免疫应答相关。然而,三者在幽门螺杆菌感染诱导胃癌发生中的关联及机制尚未明确。本研究旨在揭示ACVR1在该过程中的作用及分子机制,为幽门螺杆菌相关胃病的防治提供新靶点。
2025年2月9日,江西省南昌市南昌大学第一附属医院祝荫教授团队在Gut Microbes期刊上在线发表题为“Helicobacter pylori infection induces DNA double-strand breaks through the ACVR1/IRF3/ POLD1 signaling axis to drive gastric tumorigenesis”的研究性论文。该研究发现 ACVR1 可通过抑制IRF3对POLD1的转录激活,导致DNA双链断裂积累,从而促进幽门螺杆菌感染诱导的胃癌发生。
研究团队使用伯桢生物的胃癌类器官试剂盒 Gastric Cancer Organoid Kit (Serum-free)(K2179-GC)、肿瘤类器官基础培养基 Cancer Organoid Basal Medium (Serum-free)(B213152)、类器官传代消化液 Organoid Dissociation Solution(E238001),成功构建了人胃癌类器官,基于胃癌类器官模型,作者发现H. pylori感染导致胃上皮类器官中ACVR1表达上调,并进一步使用模型验证H. pylori感染通过ACVR1/IRF3/POLD1信号轴介导DNA损伤。
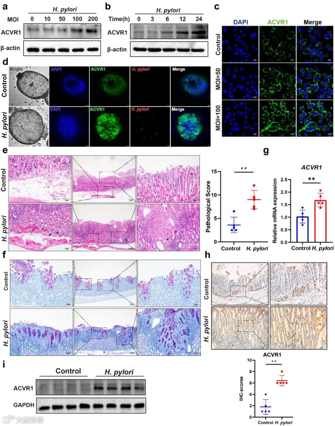
H. pylori感染导致各类胃上皮模型中ACVR1表达上调
在先前的研究中,研究人员观察到胃癌组织中ACVR1表达升高,且与胃癌患者不良预后相关,为了更深入地探究ACVR1与H. pylori感染之间的相互作用,研究人员使用各类体内体外模型探究其关联。结果显示,AGS细胞系及患者来源的胃类器官模型均发现,与未感染的对照组相比,H. pylori感染后ACVR1表达显著升高。在体内小鼠模型,同样发现感染后ACVR1表达上调,同时AB/PAS染色显示H. pylori感染小鼠胃组织中蓝色染色的杯状细胞大量存在,表明H. pylori感染促进了胃黏膜病变的发展。总之,H. pylori感染不仅在体外和体内引发病变,还导致ACVR1表达异常上调。(图1)
图1 H. pylori感染导致各类胃上皮模型中ACVR1表达
ACVR1下调POLD1表达,导致DNA双链断裂积累
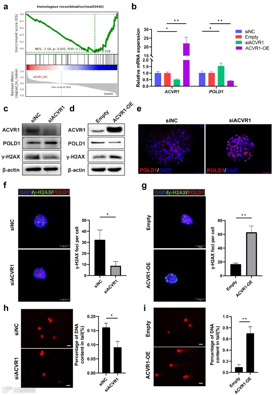
为探究ACVR1在胃癌发生中的潜在作用,基于先前研究,研究人员对ACVR1敲除的AGS细胞系进行了转录组分析。基因集富集分析(GSEA)显示,ACVR1敲除后同源重组(HR)修复通路被显著激活,DNA聚合酶(POLD1和POLD2)在ACVR1敲除细胞中表达显著上调,故推测ACVR1可能通过调控POLDs来阻碍DNA修复。为验证猜测,研究人员在胃上皮AGS细胞中进行了ACVR1沉默和过表达实验,ACVR1上调显著抑制了细胞系和胃类器官中POLD1的mRNA和蛋白水平,DNA损伤关键因子γ-H2AX表达显著增加。综上所述,ACVR1激活会抑制POLD1表达,并在幽门螺杆菌感染过程中诱导DSB。(图2)
图2 ACVR1下调POLD1表达,导致DNA双链断裂积累
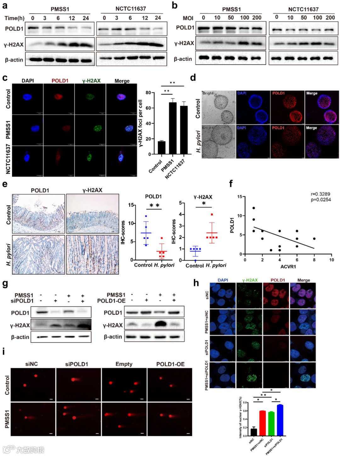
H. pylori感染下调POLD1表达,导致DNA双链断裂积累
鉴于POLD1在DNA损伤修复机制中的关键作用,研究人员推测H. pylori可能通过下调POLD1促进DSBs的发生。首先,研究人员检测了H. pylori感染对POLD1表达的抑制作用,通过WB、免疫荧光等方法,在AGS细胞系及胃类器官模型中均发现H. pylori感染导致POLD1表达下降,γ-H2AX水平显著升高,对H. pylori感染的INS-GAS小鼠胃组织免疫组化分析得到相同结果。为探明POLD1抑制是否介导H. pylori诱导的DNA损伤,研究人员检测了POLD1敲除或过表达对γ-H2AX的影响,POLD1敲除加剧了H. pylori诱导的γ-H2AX升高,而POLD1过表达则消除了这种效应。综上,H. pylori感染通过下调POLD1表达来促进DSBs的发生。这一发现为阐明H. pylori致癌的分子机制提供了新的理论依据。(图3)
图3 H. pylori感染下调POLD1表达,导致DSBs积累
H.pylori感染通过激活ACVR1,介导POLD1导致DNA双链断裂积累
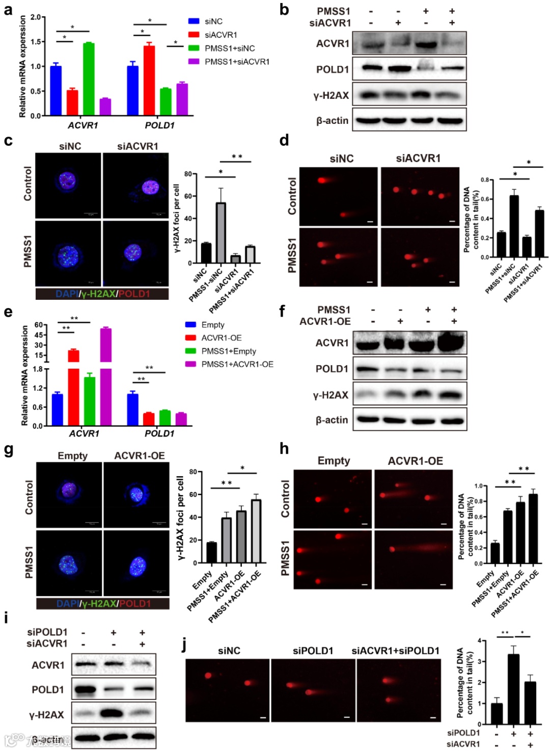
基于上述发现,研究人员进一步探究H. pylori感染是否通过ACVR1依赖性途径促进POLD1介导的DSBs。实验数据显示,在AGS细胞中,敲低ACVR1能显著提升H. pylori感染后POLD1的mRNA和蛋白水平。为验证ACVR1对POLD1和DSBs的调控作用,研究人员在AGS细胞中瞬时过表达ACVR1。正如预期,ACVR1过表达增强了H. pylori感染对POLD1表达的抑制效应。综上,H. pylori感染通过激活ACVR1表达促进POLD1介导的DSBs积累。该发现揭示了ACVR1-POLD1调控轴在H. pylori致基因组不稳定性中的特异性作用机制。(图4)
图4 H.pylori感染通过激活ACVR1,介导POLD1导致DSBs
IRF3直接结合POLD1启动子诱导其表达
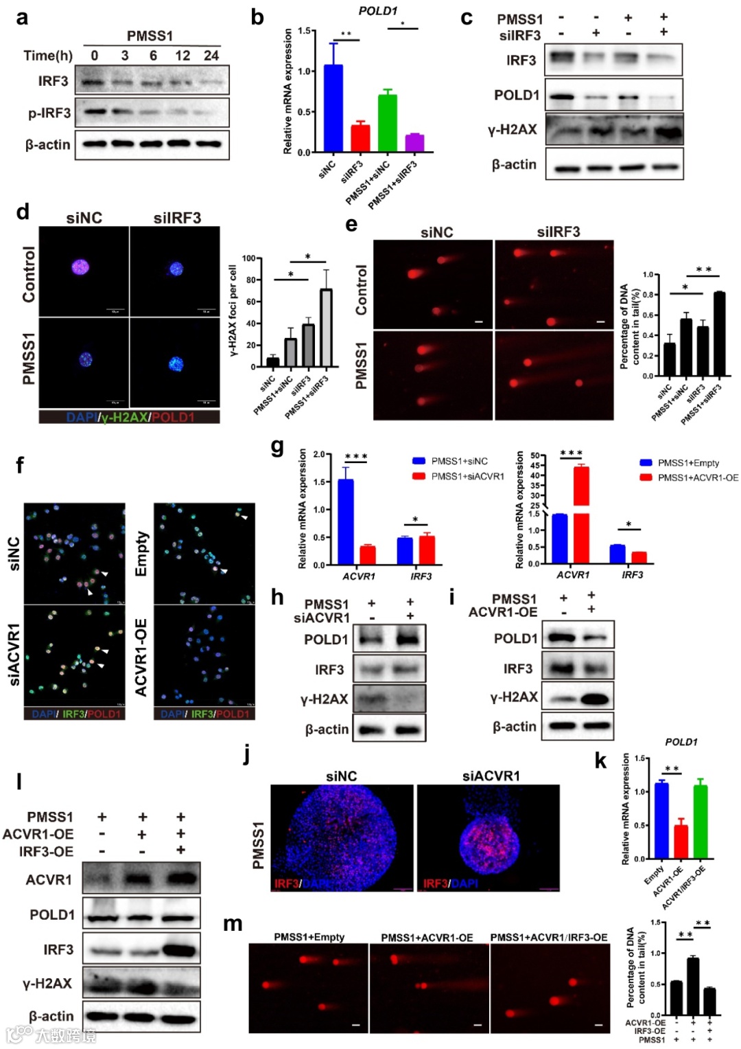
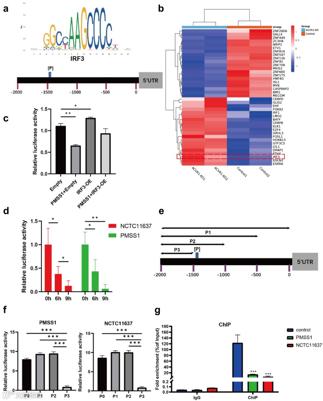
为深入探究H. pylori感染中ACVR1介导POLD1抑制的分子机制,研究人员发现ACVR1定位于细胞膜,而POLD1存在于细胞核内,鉴于ACVR1能在mRNA和蛋白水平调控POLD1,推测特定转录因子可能介导了这一调控过程。生物信息学分析在POLD1启动子区鉴定出IRF3结合位点,且ACVR1敲除显著上调IRF3表达。CHIP及荧光素酶报告等功能实验证实:H. pylori感染通过抑制IRF3活性,使其与POLD1启动子P位点结合能力降低,从而导致POLD1转录抑制。该发现揭示了ACVR1-IRF3-POLD1调控轴在H. pylori诱导DNA损伤中的关键作用。(图5)
图5 IRF3直接结合POLD1启动子诱导其表达
H. pylori感染通过ACVR1抑制IRF3/POLD1轴并触发DNA损伤
为阐明IRF3与H. pylori的关联,研究人员首先检测了H. pylori 感染对IRF3活性的影响。结果显示,感染显著降低IRF3总蛋白及磷酸化蛋白水平。通过IRF3敲除和过表达实验证实,IRF3沉默导致AGS细胞中POLD1表达下调,同时H. pylori感染对POLD1的抑制作用可被IRF3敲除增强,免疫荧光和彗星实验显示,IRF3沉默加剧H. pylori诱导的γ-H2AX核焦点形成和DNA损伤。为探究ACVR1在信号轴中的作用机制,共定位分析发现,ACVR1敲除促进IRF3与POLD1的共定位,而过表达ACVR1则削弱此效应。机制上,ACVR1沉默上调IRF3表达,而过表达则下调IRF3。值得注意的是,ACVR1过表达加剧的γ-H2AX焦点和彗星尾形成可被IRF3过表达质粒转染所缓解。本结果表明,H. pylori感染通过诱导ACVR1表达,抑制IRF3/POLD1信号通路,最终导致DSBs的累积。(图6)
图6 H. pylori感染通过ACVR1抑制IRF3/POLD1轴并触发DNA损伤
ACVR1抑制剂显著改善H. pylori感染诱导的胃黏膜病理损伤
为评估ACVR1在H. pylori感染所致胃黏膜病变中的作用,研究人员对H. pylori感染的INS-GAS小鼠给予ACVR1抑制剂DM3189治疗。组织学评估显示,H. pylori感染组小鼠出现明显胃部炎症和部分腺体化生,DM3189治疗组胃黏膜病理损伤显著改善,值得注意的是DM3189显著抑制感染小鼠胃黏膜中细胞增殖标志物Ki67及DNA损伤标志物γ-H2AX的表达,免疫荧光证实DM3189减少感染小鼠胃黏膜细胞中Ki67与γ-H2AX的共定位。综上,ACVR1抑制剂DM3189通过上调IRF3/POLD1表达,显著改善H. pylori感染所致的胃黏膜损伤和DNA损伤,且不影响细菌清除,展现出良好的治疗潜力。(图7)
图7 ACVR1抑制剂显著改善H. pylori感染诱导的胃黏膜病理损伤
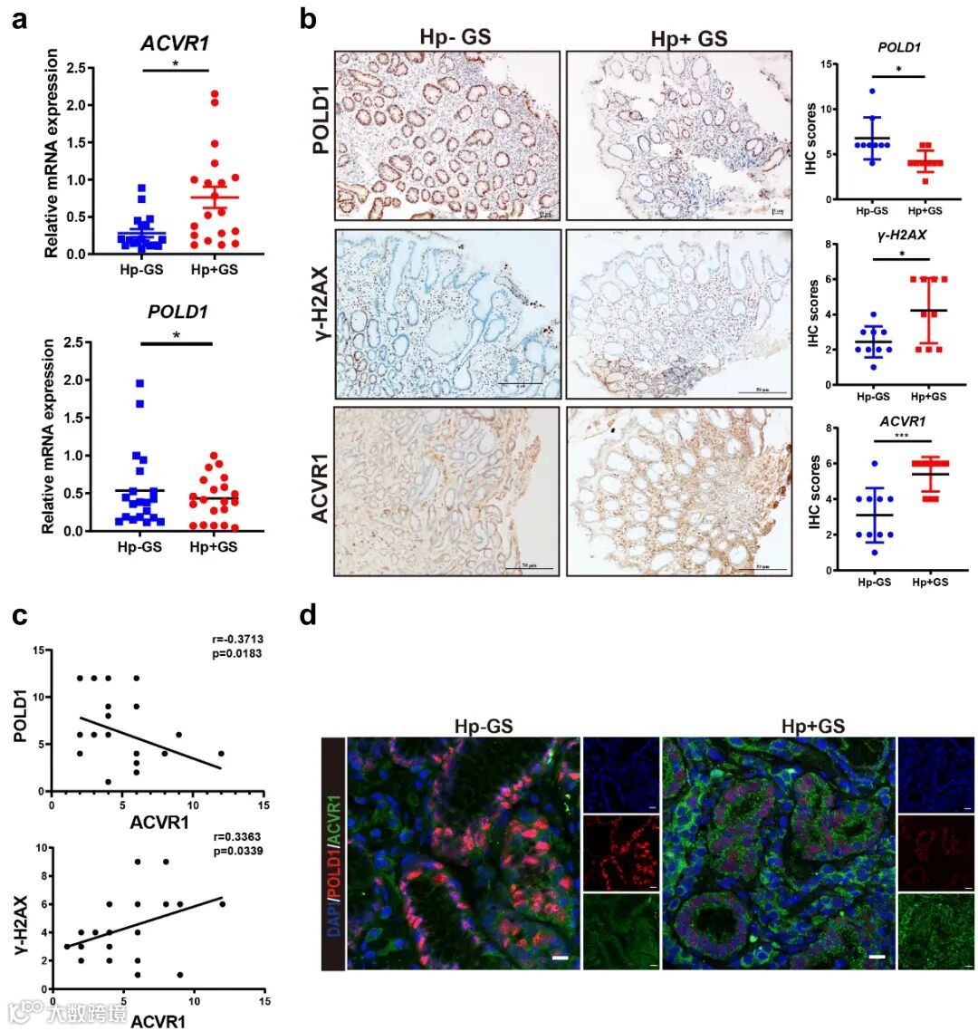
ACVR1、POLD1和γ-H2AX在人类胃组织中的临床意义及其与H. pylori感染的关系
在完成体外和体内实验的基础上,研究人员进一步评估了ACVR1、POLD1和γ-H2AX在人胃组织中的临床意义。通过qRT-PCR、IHC、IF等方法,进一步表明,H.pylori阳性胃炎患者的胃组织中ACVR1表达显著增加,同时伴有POLD1表达的明显降低。这些临床组织研究结果证实了ACVR1激活与DNA损伤在H.pylori诱导胃癌发生过程中的相关性,为前期实验发现提供了临床证据支持。(图8)
图8 ACVR1、POLD1和γ-H2AX在人类胃组织中的临床意义及其与H. pylori感染的关系
总结
本研究通过细胞实验(HFE145、AGS)、类器官模型(人胃癌类器官)、动物模型(INS-GAS小鼠)及临床样本等多层面实验方法,证实了 ACVR1 在幽门螺杆菌感染诱导胃癌发生中的关键作用:其通过抑制 IRF3 对 POLD1 的转录激活,减弱 DNA 修复能力,导致 DNA 损伤积累,同时影响菌群平衡及胃粘膜屏障功能,最终促进癌变进程。ACVR1 抑制剂 DM3189 的有效性为幽门螺杆菌相关胃病的防治提供了新的靶点和策略,具有重要的临床转化价值。
1
END
1
更多精彩内容推荐
小红书@伯桢生物
视频号@伯桢生物
bilibili@伯桢生物
官网@伯桢生物
知乎@伯桢生物
抖音@伯桢生物
伯桢生物科技集团深耕类器官行业底层技术创新,拥有全球领先、自主知产类器官及疾病模型,和GMP医药级生产技术体系。主营产品包括覆盖23种正常组织、18种肿瘤的类器官培养试剂,适配类器官构建-培养-检测全流程、多环节的智能场景设备,及可为医药客户灵活定制的CRDMO技术平台。伯桢生物秉承“引领医药创新,共享模型价值”的企业愿景,致力于为全球生物医药行业提供标准化、医药级类器官上游解决方案,已服务500余家国际、国内先进创新药企、科研院所、医学单位,产品远销欧美,累计销售过亿。
集团总部位于上海市杨浦区,拥有上海、香港、英国剑桥三地研发中心,在北京、广州、武汉、南京、苏州(技术服务基地)、德州(北方生产基地)、南昌、天津等多地设立分子公司。获阿斯利康、国家先进制造产业基金(国投招商)等战略投资。
当今,借助类器官资源深度建设与AI数据模型开发,伯桢生物正在成为推动创新模型方法从科研级突破向医药级应用跃迁的领军企业。
扫码添加小助手微信加入
「播种类器官交流群」
Tel : 400-600-8315
Web : www.biogenous.cn
E-mail : info@biogenous.cn
<驻地类器官应用工程师&技术服务销售经理联系方式>
<可上下滑动查看>

