搜索
首页
大数快讯
大数活动
服务超市
文章专题
出海平台
流量密码
出海蓝图
产业赛道
物流仓储
跨境支付
选品策略
实操手册
报告
跨企查
百科
导航
知识体系
工具箱
更多
找货源
跨境招聘
DeepSeek
首页
>
步进驱动器介绍
>
0
0
步进驱动器介绍
奥特维技术服务
2021-08-31
1
导读:步进驱动器介绍
1
步进驱动器介绍
内容
1、产品介绍
2、硬件规格
3、电机连接
4、输入输出
5、报警查询
1
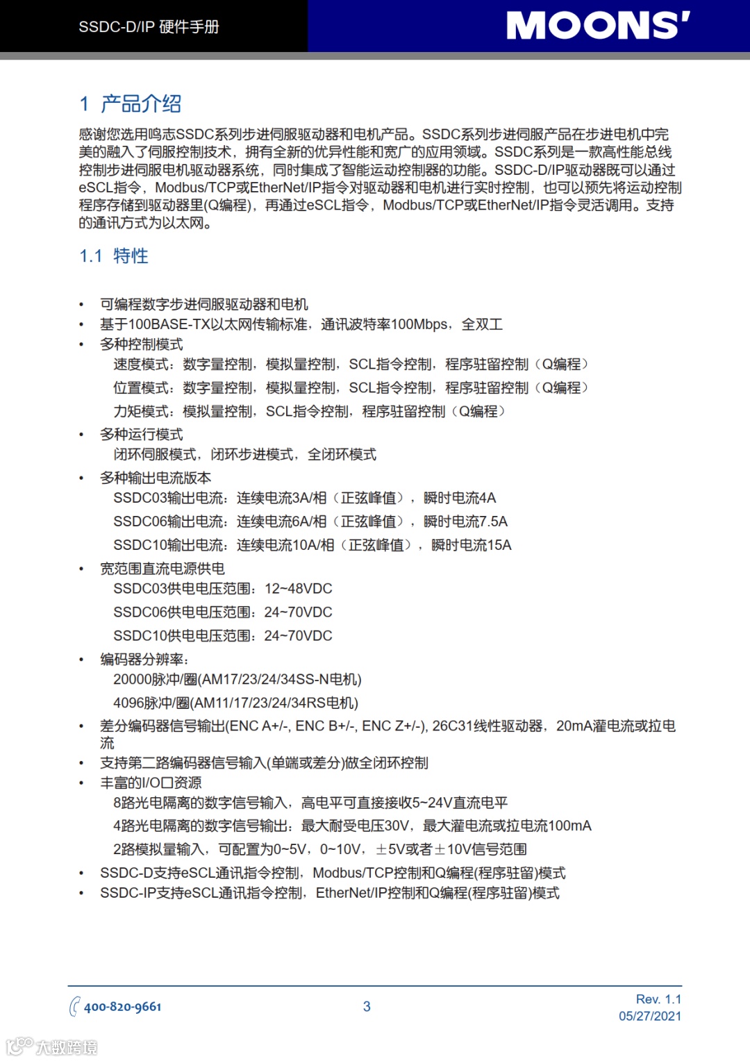
产品介绍
2
硬件规格
3
电机连接
4
输入输出
5
报警查询
—
END
—
关注我们!
【声明】内容源于网络
0
0
奥特维技术服务
无锡奥特维自动化设备使用说明包括但不限于操作,调试,维护等。 同时提供售前售后技术服务支持!
内容
142
粉丝
0
关注
在线咨询
奥特维技术服务
无锡奥特维自动化设备使用说明包括但不限于操作,调试,维护等。 同时提供售前售后技术服务支持!
总阅读
92
粉丝
0
内容
142
在线咨询
关注