提示:点击↑上方"土木工程资源共享"关注加入
点我资料免费下
【重磅福利】
正文
想快速看懂消防工程图,首先要对消防系统分类组成有一定的了解,仔细看清楚总平面图,然后把图纸设计说明和图例浏览一遍,其中有各种符号标示需要熟记,然后再去看系统图,只要多花点时间就没问题,自然而然就能看下去了,当然,看消防图纸也是有方法的,下面详解!点我:送工程实用干货。

消防图纸识图方法:
(1)消防图纸分:消防水、消防电、还有气体消防;
(2)不管是什么,任何一份图纸,都要先看设计说明、图例;
(3)设计说明是图纸的提纲,读懂它能把握设计意图、内容等;
(4)不同的设计可能图例不一样;
(5)然后是系统图他是一本书的目录,读懂它就知道他整个系统的工作状态及连接方式;
(6)最后才是平面图,他事实是对系统图的进一步细化,表明设备的安装方式、位置及连接方式等;
(7)注意:读图时平面图与系统图要进行对照,用以将整个系统联系起来。
先简要了解下消防系统的分类与组成:

自动喷水灭火系统:

自动喷水灭火系统根据所使用喷头的型式,可分为闭式自动喷水灭火系统和开式自动喷水灭火系统两大类。

根据系统的用途和配置状况,自动喷水灭火系统又分为湿式系统、干式系统、预作用系统、雨淋系统、水幕系统、自动喷水-泡沫联用系统等。自动喷水灭火系统的分类见图。

湿式自动喷水灭火系统(以下简称湿式系统)由闭式喷头、湿式报警阀组、水流指示器或压力开关、供水与配水管道以及供水设施等组成,在准工作状态下,管道内充满用于启动系统的有压水。

干式自动喷水灭火系统(以下简称干式系统)由闭式喷头、干式报警阀组、水流指示器或压力开关、供水与配水管道、充气设备以及供水设施等组成,在准工作状态下,配水管道内充满用于启动系统的有压气体。
干式系统的启动原理与湿式系统相似,只是将传输喷头开放信号的介质由有压水改为有压气体。

预作用自动喷水灭火系统(以下简称预作用系统)由闭式喷头、雨淋阀组、水流报警装置、供水与配水管道、充气设备和供水设施等组成,在准工作状态时配水管道内不充水,由火灾报警系统自动开启雨淋阀后,转换为湿式系统。
预作用系统与湿式系统、干式系统的不同之处,在于系统采用雨淋阀,并配套设置火灾自动报警系统。

雨淋系统由开式喷头、雨淋阀组、水流报警装置、供水与配水管道以及供水设施等组成。点我:送工程实用干货。
与前几种系统的不同之处在于:
雨淋系统采用开式喷头,由雨淋阀控制喷水范围,由配套的火灾自动报警系统或传动管系统启动雨淋阀。
雨淋系统有电动、液动和气动控制方式。

水幕系统由开式洒水喷头或水幕喷头、雨淋报警阀组或感温雨淋阀、供水与配水管道、控制阀以及水流报警装置(水流指示器或压力开关)等组成。
与前几种系统不同的是:水幕系统不具备直接灭火的能力,是用于挡烟阻火和冷却分隔物。
配置供给泡沫混合液的设备后,组成既可喷水又可以喷泡沫的自动喷水-泡沫联用系统。
气体灭火系统分类和组成:
按应用方式进行分类,可分为两种:
1、全淹没灭火系统;
2、局部应用灭火系统。
下面我们来分别介绍这两种灭火系统各自的特点:
1、全淹没灭火系统

全淹没灭火系统是指在规定的时间内,向防护区喷射一定浓度的气体灭火剂,并使其均匀地充满整个防护区的灭火系统。全淹没灭火系统的喷头均匀布置在防护区的顶部,火灾发生时,喷射的灭火剂与空气的混合气体,迅速在此空间内建立有效扑灭火灾的灭火浓度,并将灭火剂浓度保持一段所需要的时间,即通过灭火剂气体将封闭空间淹没实施灭火。
2、局部应用灭火系统

局部应用灭火系统指在规定的时间内向保护对象以设计喷射率直接喷射气体,在保护对象周围形成局部高浓度,并持续一定时间的灭火系统。
局部应用灭火系统的喷头均匀布置在保护对象的四周,火灾发生时,将灭火剂直接而集中地喷射到保护对象上,使其笼罩整个保护对象外表面,即在保护对象周围局部范围内达到较高的灭火剂气体浓度实施灭火。
按加压方式分类:
灭火系统按加压方式进行分类,可分为三种:
1、自压式气体灭火系统
自压式气体灭火系统是指灭火剂无须加压而是依靠自身饱和蒸气压力进行输送的灭火系统。
2、内储压式气体灭火系统
内储压式气体灭火系统是指灭火剂在瓶组内用惰性气体进行加压储存,系统动作时灭火剂靠瓶组内的充压气体进行输送的灭火系统。
3、外储压式气体灭火系统
最后我们讲解下外储压式气体灭火系统:
外储压式气体灭火系统是指系统动作时灭火剂由专设的充压气体瓶组按设计压力对其进行充压的灭火系统。
系统的组成:
上面我们讲了灭火系统的分类,接下来我们来学习灭火系统的组成,灭火系统组成分为五种,分别为:
(一)高压二氧化碳灭火系统、内储压式七氟丙烷灭火系统
(二)外储压式七氟丙烷灭火系统
(三)惰性气体灭火系统
(四)低压二氧化碳灭火系统
(五)无管网灭火系统
下面我们会具体介绍这五种组成系统:
(一)高压二氧化碳灭火系统、内储压式七氟丙烷灭火系统
首先我们来介绍高压二氧化碳灭火系统、内储压式七氟丙烷灭火系统:

这类系统由灭火剂瓶组、驱动气体瓶组(可选)、单向阀、选择阀、驱动装置、集流管、连接管、喷头、信号反馈装置、安全泄放装置、控制盘、检漏装置、管道管件及吊钩支架等组成。
(二)外储压式七氟丙烷灭火系统

该系统由灭火剂瓶组、加压气体瓶组、驱动气体瓶组(可选)、单向阀、选择阀、减压装置、驱动装置、集流管、连接管、喷头、信号反馈装置、安全泄放装置、控制盘、检漏装置、管道管件及吊钩支架等组成。
(三)惰性气体灭火系统

惰性气体灭火系统由灭火剂瓶组、驱动气体瓶组(可选)、单向阀、选择阀、减压装置、驱动装置、集流管、连接管、喷头、信号反馈装置、安全泄放装置、控制盘、检漏装置、管道管件及吊钩支架等组成。
(四)低压二氧化碳灭火系统

该系统由灭火剂储存装置、总控阀、驱动器、喷头、管道超压泄放装置、信号反馈装置、控制器等组成。
(五)无管网灭火系统

无管网灭火系统又分为两种装置系统,分别是:
1、柜式气体灭火装置;
2、悬挂式气体灭火装置。
下面我们来分别介绍这两种灭火系统的特点;
1、柜式气体灭火装置
该装置一般由灭火剂瓶组、驱动气体瓶组(可选)、容器阀、减压装置(针对惰性气体灭火装置)、驱动装置、集流管(只限多瓶组)、连接管、喷头、信号反馈装置、安全泄放装置、控制盘、检漏装置、管道管件等组成。
2、悬挂式气体灭火装置
该装置由灭火剂储存容器、启动释放组件、悬挂支架等组成。
看消防图纸,如何一眼秒懂?
消防工程图纸一般分给排水(自动喷淋、消火栓、气体灭火)和电气(火灾自动报警),有的建设方也会让消防公司来做防排烟部分,消防预算根据专业分类,特定的设备安装费用在消防安装定额里都能找到。
(1)比如喷头、水喷淋管道、支吊架、消火栓、报警阀、探头、模块、报警设备等,其它通用部分就套相应专业定额,
(2)比如消火栓管道安装套给排水管道定额,泵房的管道安装套工业管道定额,消防泵的安装套机械设备安装定额,阀门法兰安装套工业管道定额,报警部分的线管安装套电气安装定额等等。
(3)材料的算法:设备数量按图数就行了,管道,线管也要靠自己来完善。
火灾探测器、报警器特征表示法:
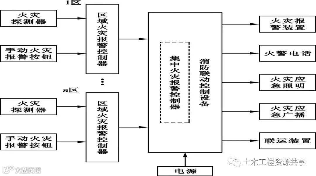
区域报警系统:

集中报警系统:

控制中心报警系统:

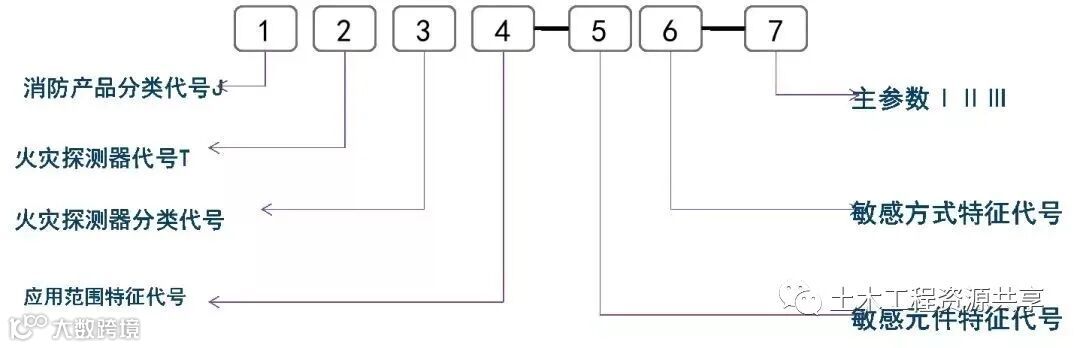
GA/T227-1999火灾探测器产品型号编制方法:

火灾探测器分类代号:

应用范围特征:

感温火灾探测器敏感方式:

感温火灾探测器敏感元件特征:

感烟火灾探测器、感光大灾探测器、 可燃气体探测器传感器特征表示法:

复合式火灾探测器传感器特征表示法:

火灾探测器产品型号编制示例:
a.JTW一JD-Ⅰ易熔合金定温火灾探测器,Ⅰ级灵敏度;
b.JTW-SC双金属差温火灾探测器;
c.JTW-ZCD-Ⅲ热敏电阻差定温火灾探测器,Ⅲ级灵敏度;
d.JTYC-LZ 船用离子感烟火灾探测器。
e.JTGB-ZW 防爆型紫外感光火灾探测器;
f.JTF-YM 复合式感烟感温火灾探测器;
g.JTF-YW-HS复合式红外光束感烟感温火灾探测器;
h.JTY-LZ-C离子感烟火灾探测器(第三次改型)。
火灾报警器产品型号:

应用范围特征:

分类特征代号:

结构特征代号:



系统图:


消防工程基本图形符号及工程图例:
(1)消防工程灭火器符号

(2)消防工程固定灭火器系统符号

(3)消防工程自动报警设备符号

(4)消防工程灭火设备安装处符号

(5)消防工程基本图形符号

(6)消防工程辅助符号

(7)消防管路及配件符号

在消防图纸中XL、WL、TL、JL、FL、PL、GL、NL是什么意思?
在消防图纸中,XL代表消防立管、WL代表污水立管、TL代表通气立管、JL代表给水立管、FL代表废水立管(排粪立管)、PL代表排水立管(或GL)、NL代表空调凝结水立管。
例如:XL-1、XL-2、XL-3是指第几条的意思。
XL代表的意思是X代表消防;
L代表立管,以此类推WL,W代表污不水;假如图纸上标识着XL-45标识编号45的消防立管。
想快速看懂消防工程图,首先要对消防系统分类组成有一定的了解,仔细看清楚总平面图,然后把图纸设计说明和图例浏览一遍,其中有各种符号标示需要熟记,然后再去看系统图,只要多花点时间就没问题,自然而然就能看下去了,当然,看消防图纸也是有方法的,下面详解!点我:送工程实用干货。











局部应用灭火系统指在规定的时间内向保护对象以设计喷射率直接喷射气体,在保护对象周围形成局部高浓度,并持续一定时间的灭火系统。
局部应用灭火系统的喷头均匀布置在保护对象的四周,火灾发生时,将灭火剂直接而集中地喷射到保护对象上,使其笼罩整个保护对象外表面,即在保护对象周围局部范围内达到较高的灭火剂气体浓度实施灭火。
灭火系统按加压方式进行分类,可分为三种:
1、自压式气体灭火系统
自压式气体灭火系统是指灭火剂无须加压而是依靠自身饱和蒸气压力进行输送的灭火系统。
2、内储压式气体灭火系统
内储压式气体灭火系统是指灭火剂在瓶组内用惰性气体进行加压储存,系统动作时灭火剂靠瓶组内的充压气体进行输送的灭火系统。
3、外储压式气体灭火系统
最后我们讲解下外储压式气体灭火系统:
外储压式气体灭火系统是指系统动作时灭火剂由专设的充压气体瓶组按设计压力对其进行充压的灭火系统。
系统的组成:
上面我们讲了灭火系统的分类,接下来我们来学习灭火系统的组成,灭火系统组成分为五种,分别为:
(一)高压二氧化碳灭火系统、内储压式七氟丙烷灭火系统
(二)外储压式七氟丙烷灭火系统
(三)惰性气体灭火系统
(四)低压二氧化碳灭火系统
(五)无管网灭火系统

这类系统由灭火剂瓶组、驱动气体瓶组(可选)、单向阀、选择阀、驱动装置、集流管、连接管、喷头、信号反馈装置、安全泄放装置、控制盘、检漏装置、管道管件及吊钩支架等组成。

该系统由灭火剂瓶组、加压气体瓶组、驱动气体瓶组(可选)、单向阀、选择阀、减压装置、驱动装置、集流管、连接管、喷头、信号反馈装置、安全泄放装置、控制盘、检漏装置、管道管件及吊钩支架等组成。

惰性气体灭火系统由灭火剂瓶组、驱动气体瓶组(可选)、单向阀、选择阀、减压装置、驱动装置、集流管、连接管、喷头、信号反馈装置、安全泄放装置、控制盘、检漏装置、管道管件及吊钩支架等组成。

该系统由灭火剂储存装置、总控阀、驱动器、喷头、管道超压泄放装置、信号反馈装置、控制器等组成。

1、柜式气体灭火装置;
2、悬挂式气体灭火装置。
下面我们来分别介绍这两种灭火系统的特点;
1、柜式气体灭火装置
该装置一般由灭火剂瓶组、驱动气体瓶组(可选)、容器阀、减压装置(针对惰性气体灭火装置)、驱动装置、集流管(只限多瓶组)、连接管、喷头、信号反馈装置、安全泄放装置、控制盘、检漏装置、管道管件等组成。
2、悬挂式气体灭火装置
该装置由灭火剂储存容器、启动释放组件、悬挂支架等组成。
看消防图纸,如何一眼秒懂?
消防工程图纸一般分给排水(自动喷淋、消火栓、气体灭火)和电气(火灾自动报警),有的建设方也会让消防公司来做防排烟部分,消防预算根据专业分类,特定的设备安装费用在消防安装定额里都能找到。
(1)比如喷头、水喷淋管道、支吊架、消火栓、报警阀、探头、模块、报警设备等,其它通用部分就套相应专业定额,
(2)比如消火栓管道安装套给排水管道定额,泵房的管道安装套工业管道定额,消防泵的安装套机械设备安装定额,阀门法兰安装套工业管道定额,报警部分的线管安装套电气安装定额等等。
(3)材料的算法:设备数量按图数就行了,管道,线管也要靠自己来完善。










火灾探测器产品型号编制示例:
a.JTW一JD-Ⅰ易熔合金定温火灾探测器,Ⅰ级灵敏度;
b.JTW-SC双金属差温火灾探测器;
c.JTW-ZCD-Ⅲ热敏电阻差定温火灾探测器,Ⅲ级灵敏度;
d.JTYC-LZ 船用离子感烟火灾探测器。
e.JTGB-ZW 防爆型紫外感光火灾探测器;
f.JTF-YM 复合式感烟感温火灾探测器;
g.JTF-YW-HS复合式红外光束感烟感温火灾探测器;
h.JTY-LZ-C离子感烟火灾探测器(第三次改型)。















在消防图纸中XL、WL、TL、JL、FL、PL、GL、NL是什么意思?
在消防图纸中,XL代表消防立管、WL代表污水立管、TL代表通气立管、JL代表给水立管、FL代表废水立管(排粪立管)、PL代表排水立管(或GL)、NL代表空调凝结水立管。
例如:XL-1、XL-2、XL-3是指第几条的意思。
XL代表的意思是X代表消防;
L代表立管,以此类推WL,W代表污不水;假如图纸上标识着XL-45标识编号45的消防立管。
您的转发是对我们最大的支持
猜你喜欢:
3、助力2018安全生产月,这100份安全资料合集值得入手(可下载)

加入我们
投稿展示或者分享资料
一起交流一起成长
扫一扫下方二维码,灵感即刻进
官方微信或qq:483972950
官方qq群:343778875 或648915172



