提示:点击↑上方"土木工程资源共享"关注加入
点我资料免费下
【重磅福利】
近日,江苏、天津、合肥、内蒙古通报4起事故:
2020年8月15日下午14时50分左右,江苏省连云港市灌南恒基广场商业区项目-商业综合体ABCD区、商业综合体E区、地下室(商业区)项目工程工地,发生一起模板支架坍塌生产安全事故,致1人死亡、4人受伤。
施工总承包单位自通报之日起在江苏省内不得承揽新的工程项目。
8月15日17时38分接北辰区应急局报告,坐落于天津市北辰区西堤头镇陆路港的工地发生了一起亡人事故,造成1人死亡。
2020年8月17日15时20分许,内蒙古通辽市霍林郭勒市大庆金磊园林景观有限公司发生一起机械伤害一般事故,造成1人死亡。
2020年8月18日,安徽省合肥市庐阳区一项目发生高处坠落事故,一名工人不慎从15层脚手架上坠落,造成1人死亡。推荐阅读:脚手架上踩空掉落!又是脚手架上坠落!你以为安全带是麻烦,但命是自己的!
模板支撑坍塌和脚手架坍塌是最容易导致群死群伤的事故,已有多地发文,危大工程模板支撑架工程和脚手架工程不得采用扣件式钢管,理由为整体性差,存在安全隐患,应使用承插型盘扣式钢管支架!
7月8日,温州市住建局发布通知,全面实施《危险性较大的分部分项工程安全管理规定》。危大工程应符合以下规定:
2、2021年1月1日起推广到所有的模板支撑架工程。
8月4日,南通市住建局发布《关于在建筑施工现场推广应用承插型盘扣式钢管支架的通知》,本通知自印发之日起施行。
1、国有资金投资的新开工房屋建筑及轨道交通工程中属于超危大工程的模板支撑工程应使用承插型盘扣式钢管支架。
7月14日,苏州市住建局发布《关于加强建筑施工现场模板支架和脚手架工程安全管理的通知》。
1、2020年9月1日起,政府投资的新开工房屋建筑及市政基础设施工程必须使用承插型盘扣式钢管支架。
2、2021年1月1日起,所有新开工的房屋建筑及市政基础设施工程应使用承插型盘扣式钢管支架。
实施范围为:
外环线以内,10000平方米及以上的房屋建筑施工项目;
申报创建市级文明工地的房屋建筑施工项目;
施工作业点距离住宅、医院、学校等敏感建筑物15米及以内的房屋建筑施工项目。
在重庆市最新发布的《重庆市建设领域禁止、限制使用落后技术通告(2019年版)》,也对扣件式钢管脚手架的使用作了限制。
具体来讲,根据《通告规定》,扣件式钢管悬挑脚手架严禁用于全市建设工程,理由是整体性差,存在安全隐患,建议采用符合标准要求的其他脚手架,如全钢爬架等。此外,通告还对扣件重量作了具体要求:
1.自重<13.2N/个的直角型全铸铁扣件;
2.自重<14.6N/个的旋转型全铸铁扣件;
3.自重<18.4N/个对接型全铸铁扣件
对不符合这些要求的扣件,将禁止用于全市建设工程。
总的来说,承插型盘扣式钢管支架是大势所趋,或会全面推广。
针对目前工地常用四种脚手架形式:扣件式、碗扣式、承插型盘扣式、直插型盘扣式,总结对比各自技术要点,以供大家参考。
一
四种模板支架形式及参考规范
1、钢管扣件式
参考规范:JGJ130-2011《建筑施工扣件式钢管脚手架安全技术规程》
2、碗扣式
参考规范:JGJ166-2016《建筑施工碗扣式钢管脚手架安全技术规程》
3、承插型盘扣式
参考规范:JGJ231-2010《建筑施工承插型盘扣式钢管支架安全技术规程》
4、直插型盘扣式
参考规范:T/CCIAT0003-2019中国建筑业协会团体标准《建筑施工承插型轮扣式模板支架安全技术规程》
二
四种形式架体技术要点进行对比
· 扫地杆及顶部水平杆设置位置

· U托设置技术要点

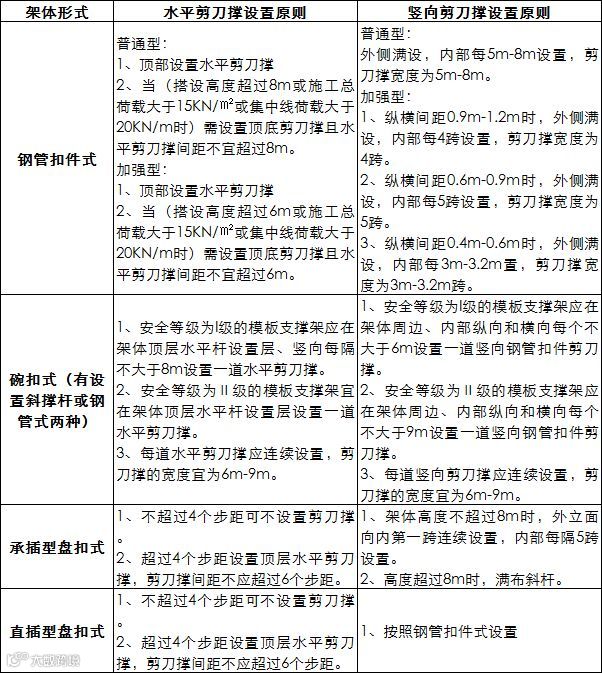
· 剪刀撑设置要点

· 常规架体参数

针对外墙承插型盘扣式钢管脚手架
上海建工二建集团视频演示教学片
解读的全面详细又清晰易懂
工艺原理及组件详解
☟
立杆采用套管承插连接,水平杆和斜杆采用接头卡住连接插盘,用新型插销连接,形成几何不变的结构体系,在其上铺设挂扣式脚手板,外侧挂安全网封闭。
再分别来看看悬挑架和落地架的施工流程
(悬挑架)施工流程详解
☟
(落地架)施工流程详解
☟
猜你喜欢:
3、助力2018安全生产月,这100份安全资料合集值得入手(可下载)
来源:建筑工程鲁班联盟
如有侵权,请联系删除

加入我们
投稿展示或者分享资料
一起交流一起成长
扫一扫下方二维码,灵感即刻进
官方微信或qq:483972950
官方qq群:343778875 或648915172



