提示:点击↑上方"土木工程资源共享"关注加入
点我资料免费下
【重磅福利】
据江西省应急管理厅官方微信通报,2020年8月4日上午10时10分左右,丰城市公安局特巡警大队、警务技能训练基地业务用房及剑南派出所新建项目施工工地,在拆除塔吊施工过程中,发生一起高处坠落事故,造成3人重伤,1人在送往医院途中死亡,2人在医院抢救无效死亡。
经专家现场勘查,初步分析事故原因是:
-
拆卸工未按操作流程操作,违规拆除顶升套架与下支座连接销轴; -
实际拆卸操作人员未接受安全技术交底; -
拆卸方案及安全技术交底无针对性; -
施工单位安全员及监理单位安全员未在施工现场进行旁站监督。
事故发生后,省委、省政府高度重视,省长易炼红等省领导立即作出批示指示,要求组织事故调查,查明原因,厘清责任,提出处理意见。
通报中指出,立即组织开展一次预防危大工程、高处坠落和建筑起重机械等建筑施工安全隐患大排查大整治。
1、凡是没有依据标准规范编 制安全专项施工方案、或者安全专项施工方案未进行论证审核审批、或者现场施工未进行技术交底和不落实的,由施工单位负责 进行整治整改,未整改到位,一律不得进行施工。
2、凡是施工单位主要负责人、项目负责人、安全生产管理人员持证情况,建设施工起重机械司机、安装拆卸工、司索工、架子工等特种设备操作人员、特殊工种从业人员、监理人员持证情况不符合法律法规、标准规范的,由建设单位督促监理单位牵头组织各参建单位整治整改,未整改到位,一律停止施工。
3、特别要严厉查处不履行法定建设手续、不办理施工许可证、无资质的施工队伍从事建筑施工活动等严重违法违规行为。
近期,已发生多起塔吊使用过程中坠亡事故。
2020年7月5日,淮南市凤台县经济开发区凤凰湖片区凤台双创产业园项目在施工现场塔吊顶升加节过程中,发生倒塌事故,造成5人坠落死亡。
2020年7月29日,芜湖市三山区芜湖枫丹壹号22号楼在拆除塔吊降标准节过程中, 2人坠落死亡。
工地建筑起重机械在安拆、加节、顶升或使用过程中,如果操作不当极易发生一般或重大安全事故。近期,江苏、浙江、广东等省市连续发文,要求加强建筑起重机械的安全监管。
-
江苏:将原“起重机械监管系统”进行调整,并入江苏省建筑施工安全管理系统成为起重机械模块,于2020年8月1日开始启用。10月31日前未进行关联操作,将无法完成拆卸告知。 -
浙江:自2020年10月1日起,全省所有新开工工地现场使用的塔式起重机,均应自行安装安全监控系统;到2021年3月底,对没有安装安全监控系统的,一律禁止使用。 -
广东:从7月起至12月,开展建筑起重机械抽检检测,重点是内业资料和现场实体进行检查。不另发通知,由检查组直奔现场。 -
广州:新装施工升降机必须安装人脸识别系统,通过生物识别技术防止无关人员违规操作,禁止使用钥匙启动梯笼。塔式起重机司机室必须安装监控摄像头。
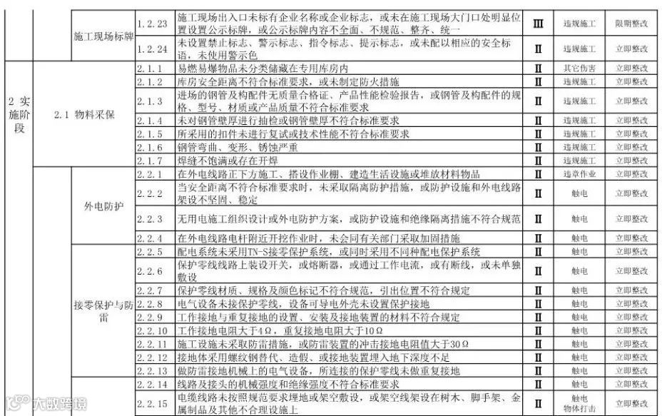
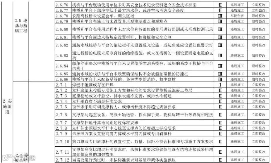
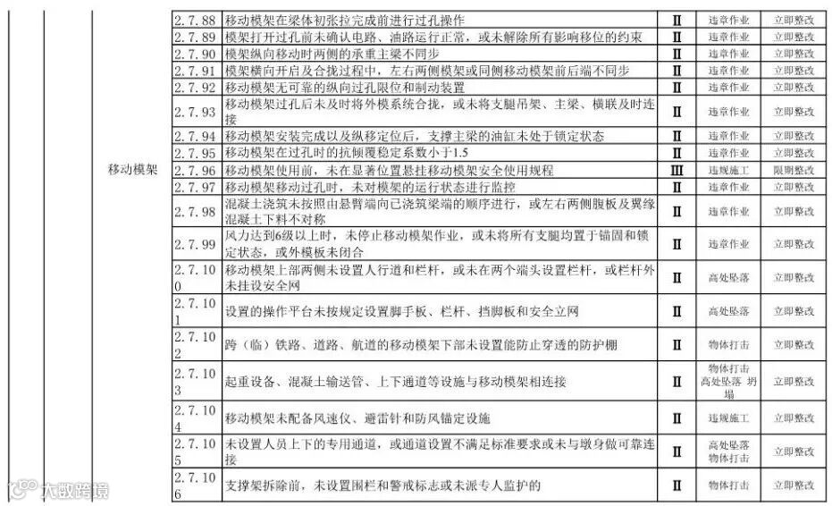
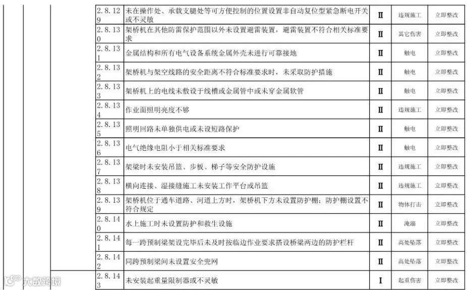
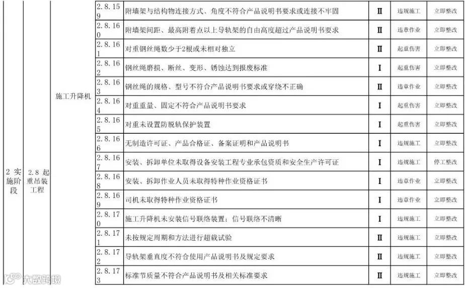
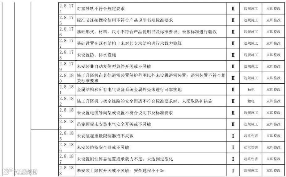
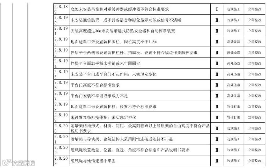
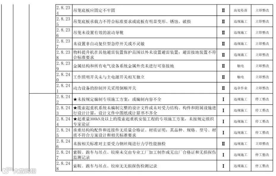
附:建筑施工安全生产风险清单 | 500项
(点击查看大图)
附:员工入场安全教育视频 |十分钟
猜你喜欢:
3、助力2018安全生产月,这100份安全资料合集值得入手(可下载)

加入我们
投稿展示或者分享资料
一起交流一起成长
扫一扫下方二维码,灵感即刻进
官方微信或qq:483972950
官方qq群:343778875 或648915172












































































