提示:点击↑上方"土木工程资源共享"关注加入
点我资料免费下
【重磅福利】
1、安全管理资料是一种以文字、图像等手段记录安全生产管理过程所形成的一系列文件的组合;
2、施工现场安全管理活动必然会形成大量的安全管理资料,它既是一种有效的安全管理手段,又是安全管理结果;
3、施工现场安全管理资料的收集、整理、归档工作,是专职安全管理人员的基本职责;
4、安全管理资料的好与差,从侧面体现出施工现场的安全管理水平和安全管理人员的自身素质。
安全管理资料的意义
2、安全管理资料为安全生产管理工作提供有价值的参考。
3、安全分析、安全评价、事故处理、事故报告离不开各类安全生产资料。
4、安全管理资料是编写安全生产工作意见、制定安全目标责任书、编写各类安全生产总结和报告的基础。
5、真实、完善的安全管理资料,能最大限度地规避或降低企业和相关人员因生产事故带来法律后果的风险,是区分和追究安全生产事故法律责任最直接的证据之一。
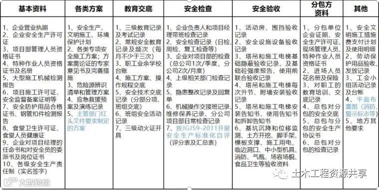
附:安全内业资料最强总结
1、工程概况表 《工程概况表》是对工程基本情况的简要描述,应包括工程的基本信息、相关单位情况和主要安全管理人员情况。 2、项目重大危险源控制措施 项目经理部应根据项目施工特点,对作业过程中可能出现的重大危险源进行识别和评价,确定重大危险源控制措施。 3、项目重大危险源识别汇总表 项目经理部应依据项目重大危险源控制措施的内容,对施工现场存在的重大危险源进行汇总,按照要求逐项填写,并由项目技术负责人批准发布。 4、危险性较大的分部分项工程专家论证表和危险性较大的分部分项工程汇总表 按照国务院建设行政主管部门或其他部门规定,必须编制专项施工方案的危险性较大的分部分项工程和其它必须经过专家论证的危险性较大的分部分项工程,项目经理部应在表中进行记录。对应当组织专家组进行论证审查的工程,项目经理部必须组织不少于5人的专家组,对安全专项施工方案进行论证审查。专家组应按照表的内容提出书面论证审查报告,并作为安全专项施工方案的附件。经项目监理部确认、项目经理部盖章后,报项目所在地区(县)建委安全监督机构。 5、施工现场检查表 项目经理部和项目监理部每月至少两次对施工现场安全生产状况进行联合检查,检查内容应按照施工现场检查表的要求进行,对安全管理、生活区管理、现场料具管理、环境保护、脚手架、安全防护、施工用电、塔吊和起重吊装、机械安全、消防保卫的十项内容进行评价。对所发现的问题在表中应有记录,并履行整改复查手续。 6、项目经理部安全生产责任制 项目经理部对各级管理人员、分包单位负责人、施工作业人员及各职能部门均应明确相应的安全生产责任,保障施工人员在作业中的安全和健康。 7、项目经理部安全管理机构设置 项目经理部应成立由项目经理负责的安全生产领导机构,并按照有关文件要求,根据施工规模配备相应的专职安全管理人员或成立安全生产管理机构,并形成项目正式文件记录。 8、项目经理部安全生产管理制度 项目经理部应依据现场实际情况制定各项安全管理制度,明确各项管理要求,落实各级安全责任。 9、总分包安全管理协议书 总包单位不得将工程分包给不具备相应资质等级和没有安全生产许可证的企业,并应与分包单位签订安全生产管理协议书,明确双方的安全管理责任,分包单位的资质等级证书、安全生产许可证等相关证照的复印件应作为协议附件存档。 10、施工组织设计、各类专项安全技术方案和冬雨季施工方案 施工组织设计应在正式施工前编制完成,对危险性较大的分部分项工程应制定专项安全技术方案,对冬季、雨季的特殊施工季节,应编制具有针对性的施工方案,并须履行相应的审核、审批手续。 11、安全技术交底汇总表 工程项目应将各项安全技术交底按照作业内容汇总,并按照要求填表,以备查验。 12、作业人员安全教育记录表 项目经理部对新入场、转场及变换工种的施工人员必须进行安全教育,经考试合格后方准上岗作业;同时应对施工人员每年至少进行两次安全生产教育培训,并对被教育人员、教育内容、教育时间等基本情况进行记录。 13、安全资金投入记录 应在工程开工前制定安全资金投入计划,并以月度为单位对项目安全资金使用情况进行记录。 14、施工现场安全事故登记表 凡发生安全生产事故的工程,应按照表格要求进行记载。事故原因及责任分析应从技术和管理两方面加以分析,明确事故责任。 15、特种作业人员登记表 电工、焊(割)工、架子工、起重机械作业(包括司机、信号指挥等)、场内机动车驾驶等特种作业人员,应按照规定经过专门的安全教育培训,并取得特种作业操作证后,方可上岗作业。特种作业人员上岗前,项目经理部应审查特种作业人员的上岗证,核对资格证原件后在复印件上盖章并由项目部存档,并将情况汇总填入表格,报项目监理部复核批准。 16、地上、地下管线保护措施验收记录表 地上、地下管线保护措施方案印在槽、坑、沟土方开挖前编制,地上、地下管线保护措施完成后,由工程项目技术负责人组织相关人员进行验收,并填写表格,报项目监理部核查,项目监理部应签署书面意见。17、安全防护用品合格证及检测资料 项目经理部对采购和租赁的安全防护用品及涉及施工现场安全的重要物资(包括:脚手架钢管、扣件、安全网、安全带、安全帽、灭火器、消火栓、消防水龙带、漏电保护器、空气开关、施工用电电缆、配电箱等)应认真审核生产许可证、产品合格证、检测报告等相关文件,并予以存档。 18、生产安全事故应急预案 项目经理部应当编制生产安全事故应急预案,成立应急救援组织,配备必要的应急救援器材和物资。定期组织演练,并对全体施工人员进行培训。 19、安全标识 对施工现场各类安全标识的采购、发放、使用情况应进行登记,绘制施工现场安全标识布置平面图,有效控制安全标识的使用。 20、违章处理记录 对施工现场的违章作业、违章指挥及处理情况进行记录,建立违章处理记录台帐。
1、现场、生活区卫生设施布置图 施工现场、生活区设施布置平面图应明确各个区域、设施及卫生责任人。 2、办公室、生活区、食堂等各项卫生管理制度 办公区、生活区、食堂等各类场所应制定相应的卫生管理制度。 3、应急药品、器材的登记及使用记录应 配备必要的急救药品和器材,并对药品、器材的使用情况进行登记。 4、项目急性职业中毒应急预案 必须编制急性职业中毒应急预案,发生中毒事故时,应能有效启动。 5、食堂及炊事人员的证件 施工现场设置食堂时,必须办理卫生许可证和炊事人员的健康合格证,并将相关证件在食堂明示,复印件存档备案。
1、居民来访记录 施工现场应设置居民来访接待室,对居民来访内容进行登记,并记录处理结果。 2、各阶段现场存放材料堆放平面图及责任划分 施工现场应绘制材料堆放平面图,现场内各种材料应按照平面图统一布置,明确各责任区的划分,确定责任人。 3、材料保存、保管制度 应根据各种材料特性建立材料保存、保管制度和措施,制定材料保存、领取、使用的各项制度。 4、成品保护措施 应制定施工现场各类成品、半成品的保护措施,并将措施落实到相关管理和作业人员。 5、现场各种垃圾存放、消纳管理资料 项目经理部应对垃圾、建筑渣土运输和处理单位的相关资料进行备案。
1、项目环境保护管理措施 应根据项目施工特点,对作业过程中可能出现的环境危害因素进行识别和评价,确定环境污染控制措施,编制项目环境保护管理措施。 2、环境保护管理机构及职责划分 应成立由项目经理负责的环境保护管理机构,制定相关责任制度,明确责任人。 3、施工噪声监测记录 施工现场作业过程中,各类设备产生的噪声在场界边缘应符合国家有关标准,项目经理部应定期在施工场地边界对噪音进行监测,并将结果记入表格。
1、脚手架、卸料平台和支撑体系的设计及施工方案 落地式钢管扣件式脚手架、工具式脚手架、卸料平台及支撑体系等应在施工前编制相应专项施工方案。2、钢管扣件式支撑体系验收表 水平混凝土构件模板或钢结构安装使用的钢管扣件式支撑体系搭设完成后,工程项目部应依据相关规范、施工组织设计、施工方案及相关技术交底文件,由总承包单位项目技术负责人组织相关部门和搭设、使用单位进行验收,填写《钢管扣件式支撑体系验收表》,项目监理部对验收资料及实物进行检查并签署意见。其他结构形式的支撑体系也应参照此表根据施工方案及有关规定进行验收。 3、落地式(或悬挑)脚手架搭设验收表 落地式(或悬挑)脚手架应根据实际情况分段、分部位,由工程项目技术负责人组织相关单位验收。六级以上大风及大雨后、停用超过一个月后均要进行相应的检查验收,检查验收内容应按照表格进行,相关单位参加。每次验收项目监理部对验收资料及实物进行检查并签署意见,合格后方可使用。 4、工具式脚手架安装验收表 外挂脚手架、吊篮脚手架、附着式升降脚手架、卸料平台等搭设完成后,应由工程项目技术负责人组织有关单位按照格所列内容进行验收,合格后方可使用,验收时可根据进度分段、分部位进行。每次验收时项目监理部对验收资料及实物进行检查并签署意见。
1、基坑、土方及护坡方案、模板施工方案 基坑、土方、护坡和模板施工必须按有关规定做到有方案、有审批。 2、基坑支护验收表 基坑支护完成后施工单位应组织相关单位按照设计文件、施工组织设计、施工专项方案及相关规范进行验收,验收内容应按表进行。 3、基坑支护沉降观测记录表、基坑支护水平位移观测记录表 总承包单位和专业承包单位应按有关规定对支护结构进行监测,并按相关表格要求进行记录,项目监理部对监测的程序进行审核并签署意见。如发现监测数据异常的,应立即督促项目经理部采取必要的措施。4、人工挖孔桩防护检查表 项目经理部应每天对人工挖孔桩作业进行安全检查,项目监理部对检查表及实物进行检查并签署意见。5、特殊部位气体检测记录 对人工挖孔桩和密闭空间施工,应在每班作业前进行气体检测,确保施工人员安全,并将检测结果记录到表。
1、临时用电施工组织设计及变更资料 临时用电设备在5台及5台以上或设备总容量在50KW或50KW以上者,均应编制临时用电施工组织设计,并按照部颁《施工现场临时用电安全技术规范》(JGJ46)的要求进行相关审核、审批手续。 2、施工现场临时用电验收表 施工现场临时用电工程必须由总包单位组织验收,合格后方可使用,验收时可根据施工进度分项、分回路进行。项目监理部对验收资料及实物进行检查并签署意见。 3、总、分包临电安全管理协议 总包单位、分包单位必须订立临时用电管理协议,明确各方相关责任,协议必须履行签字、盖章手续。4、电气设备测试、调试记录 电气设备的测试、检验凭单和调试记录应由设备生产者或专业维修者提供,项目经理部应将相关技术资料存档。 5、电气线路绝缘强度测试记录 主要包括临时用电动力、照明线路及其它必须进行的绝缘电阻测试,工程项目应将测量结果按系统回路填入表后报项目监理部审核。 6、临时用电接地电阻测试记录表 主要包括临时用电系统、设备的重复接地、防雷接地、保护接地以及设计有要求的接地电阻测试,工程项目应将测量结果填入表后报项目监理部审核。 7、电工巡检维修记录 施工现场电工应按有关要求进行巡检维修,并由值班电工每日填写表格,每月送交项目安全管理部门存档。
1、塔式起重机租赁、使用、安装的管理资料 对施工现场租赁的塔式起重机,出租和承租双方应签订租赁合同,并签订安全管理协议书,明确双方责任和义务。委托安装单位拆装塔式起重机时,还应签订拆装合同。塔式起重机的拆装单位资质、相关人员的资格证等材料及设备统一编号、检测报告等应一并存档。 2、塔式起重机拆装统一检查验收表格 塔式起重机安装过程中,安装单位或施工单位应根据施工进度分别认真填表。塔式起重机安装完毕后,应当由施工总承包单位、分包单位、出租单位和安装单位共同进行验收。塔式起重机每次顶升、锚固时,均应填表。塔式起重机安装验收完毕、使用前,还应当经有相应资质的检验检测机构检测,检测合格后,总承包单位应按照表相关表格的要求报项目监理部。塔式起重机拆卸时,拆装单位应填表。 3、起重机械拆装方案及群塔作业方案、起重吊装作业的专项施工方案 塔式起重机安装与拆除、起重吊装作业等必须编制专项施工方案,涉及群塔(2台或2台以上)作业时必须制定相应的方案和措施。群塔作业时,总承包单位应根据方案要求,合理布置塔式起重机的位置,确保各相邻塔式起重机之间的安全距离,并绘制平面布置图。 4、对塔机组和信号工安全技术交底 塔式起重机使用前,总承包单位与机械出租单位应共同对塔机组人员和信号工进行联合安全技术交底,对塔式起重机性能、安全使用、施工现场注意事项等内容对相关人员做出安全技术交底,并做好记录。 5、施工起重机械运行记录 塔式起重机、施工电梯、移动式起重机、物料提升机等起重机械操作人员应在每班作业后填表,运行中如发现设备有异常情况,应立即停机检查报修,排除故障后方可继续运行,同时将情况填入记录。起重机械运行记录应单独组卷,每本填写完后送交设备产权单位存档。
1、机械租赁合同;出租、承租双方安全管理协议书 对施工现场租赁的机械设备,出租和承租双方应签订租赁合同和安全管理协议书,明确双方责任和义务。 2、物料提升机、施工升降机、电动吊篮拆装方案 施工现场物料提升机、施工升降机、电动吊篮安装前,应编制设备的安装、拆除方案,经审核、审批后方可进行安装与拆卸工作。 3、施工升降机拆装统一检查验收表格 施工升降机安装过程中,安装单位或施工单位应根据施工进度分别认真填表。施工升降机安装完毕后,应当由施工总承包单位、分包单位、出租单位和安装单位,按照表格的内容共同进行验收,验收合格后方可使用。施工升降机每次接高及拆卸时,也均应填。 4、施工机械检查验收表(电动吊篮) 电动吊篮安装完成后,应由项目经理部组织分包单位、安装单位、出租单位相关人员对设备进行安装验收,并填表。 5、施工机械检查验收表 施工现场各类机械进场安装或组装完毕后,项目经理部应按照表格的要求组织相关单位进行验收,并将相关资料报送项目监理部。 6、施工起重机械运行记录 7、机械设备检查维护保养记录 项目经理部应建立机械设备的检查、维修和保养制度,编制设备保修计划。对设备的检查维修保养情况应有文字记录。
1、施工现场消防重点部位登记表 项目经理部应根据防火制度要求对施工现场消防重点部位进行登记。 2、保卫消防设备平面图 保卫消防设施、器材平面图应明确现场各类消防设施、器材的布置位置和数量。 3、保卫消防制度、方案、预案 项目经理部应制定施工现场的保卫消防制度、现场保卫消防管理方案、重大事件、重大节日管理方案、现场火灾应急救援预案、现场应急疏散预案等相关技术文件,并将文件对相关人员进行交底。 4、保卫消防协议 建设单位与总包单位、总包单位与分包单位必须签订现场保卫消防协议,明确各方相关责任,协议必须履行签字、盖章手续。 5、保卫消防组织机构及活动记录 施工现场应设立保卫消防组织机构,成立义务消防队,定期组织教育培训和消防演练,各项活动应有文字和图片记录。 6、施工项目消防审批手续 项目经理部应将消防安全许可证存档,以备查验。 7、施工用保温材料产品检测及验收资料 施工现场使用的施工用保温材料、密目式安全网、水平安全网等材料应为阻燃产品,进场有相关验收手续,其产品资料、检测报告等技术文件项目经理部应予存档保管。 8、消防设施、器材验收、维修记录 施工现场各类消防设施、器材的生产单位应具有公安部门颁发的生产许可证,各类设施、器材的相关技术资料项目经理部应进行存档。项目经理部应定期对消防设施、器材检查,按使用年限及时更换、补充、维修,验收、维修等工作应有文字记录。 9、防水作业安全技术措施和交底 施工现场防水作业施工时,应制定相关的防中毒、防火灾的安全防范技术措施,并对所有参与防水作业的施工人员进行书面交底,所有被交底人必须履行签字手续。 10、警卫人员值班、巡查工作记录 施工现场警卫人员应在每班作业后填写警卫人员值班、巡查工作记录,对当班期间主要事项进行登记。11、用火作业审批表 作业人员每次用火作业前,必须到项目经理部办理用火申请,并按要求填表,经项目经理部主管部门审批同意后方可用火作业。
十一、其他资料
1、安全技术交底 分部分项工程施工前及有特殊风险的作业前,应对施工作业人员进行书面安全技术交底,其内容应按照施工方案的要求,讲明操作者的安全注意事项,保证操作者的人身安全并按分部分项工程和针对作业条件的变化具体进行。项目经理部应将安全技术交底按照交底内容分类存档。 2、应知应会考核登记及试卷 施工现场各类管理人员、作业人员必须对其所从事工作安全生产知识进行必要的培训教育,考核合格后方可上岗,项目经理部应将考核情况造表登记,并按照考核内容分类存档。 3、施工现场安全日志 施工现场安全日志应由专职安全管理人员按照日常检查情况逐日记载,单独组卷,其内容应包括每日检查内容和安全隐患的处理情况。 4、班前讲话记录 各作业班组长于每班工作开始前必须对本班组全体人员进行班前安全活动交底,其内容应包括:本班组安全生产须知和个人应承担的责任;本班组作业中的危险点和采取的措施。 5、检查记录及隐患整改记录 工程项目安全检查人员在检查过程中,针对存在的安全隐患填写。其中应包括检查情况及安全隐患、整改要求、整改后复查情况等内容,并履行签字手续。
猜你喜欢:
3、助力2018安全生产月,这100份安全资料合集值得入手(可下载)
来源:网络
版权属于原作者

加入我们
投稿展示或者分享资料
一起交流一起成长
扫一扫下方二维码,灵感即刻进
官方微信或qq:483972950
官方qq群:343778875 或648915172



