提示:点击↑上方"土木工程资源共享"关注加入
点我资料免费下
【重磅福利】
-
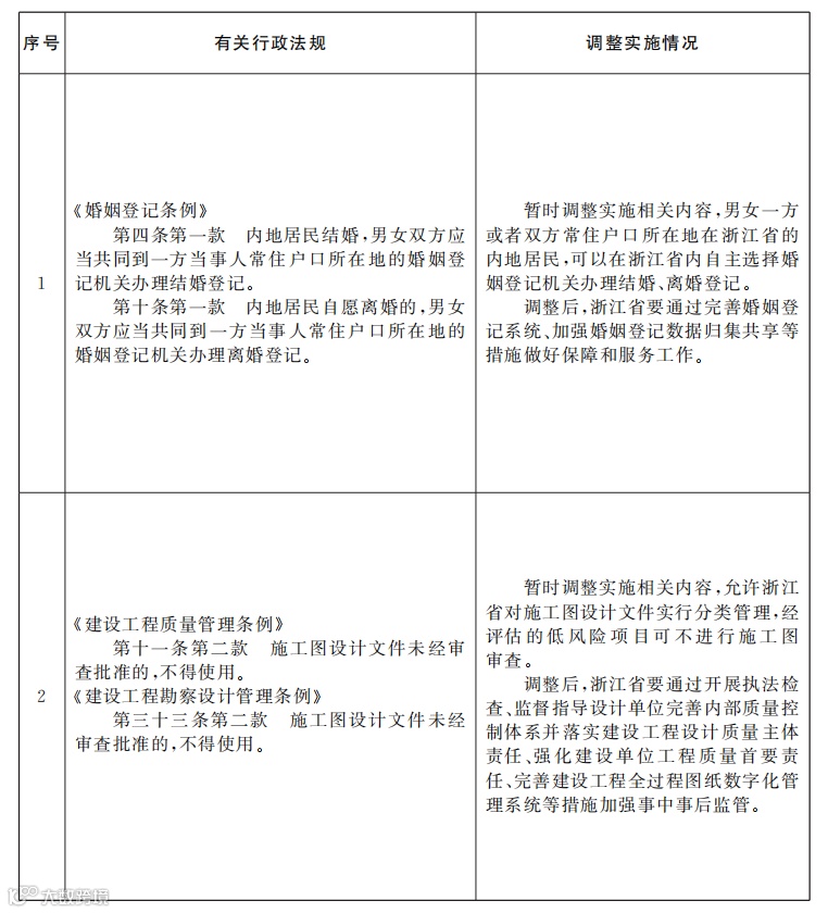
暂时调整实施相关内容,允许浙江省对施工图设计文件实行分类管理,经评估的低风险项目可不进行施工图审查。 -
调整后,浙江省要通过开展执法检查、监督指导设计单位完善内部质量控制体系并落实建设工程设计质量主体责任、强化建设单位工程质量首要责任、完善建设工程全过程图纸数字化管理系统等措施加强事中事后监管。
-
需要进行消防设计审查的特殊工程,施工图未经审查合格的,不得核发施工许可证。
-
单体建筑面积不大于5000平方米、建筑高度不超过24米、跨度小于12米、不超过3层,无地下室(为生产、消防需要建设的地下泵房、消防水池除外)且不属于气象部门依法需要进行防雷装置设计审核的工业建筑工程; -
不属于特殊工程的装饰装修工程; -
市、县(市、区)住房城乡建设部门根据本地实际评估确定的其他低风险工程。
-
在房屋建筑工程底板(承台)施工前完成施工图审查; -
城市桥梁工程和采用逆作法施工的房屋建筑工程在结构施工前完成施工图审查; -
市政基础设施工程(城市桥梁工程除外)自施工许可证核发之日起15日内完成施工图审查。
-
凡是法律、法规、规章和国务院及其有关部门文件没有明确要求作为施工图审查内容的要求,住建部门均不得要求施工图审查机构进行审查。 -
探索应用人工智能、BIM等方式辅助审查。 -
2020年12月底前建成全省工程建设全过程图纸数字化管理系统,实现从施工图设计、设计变更到竣工图编制全过程的数字化管理。 -
施工图审以政府购买形式进行,省住房城乡建设、人防、气象部门联合公布的施工图综合审查机构可以在全省范围内承接施工图审查业务。
目前,全国多地对施工图审查进行改革:
山东、山西、陕西渭南、南京取消图审,实行告知承诺制;
广东全面实行数字图审,其中深圳经住建部复函同意开展人工智能审图试点;
四川成都实行建设、勘察、设计单位三方进行自审!并每年抽查。
文件原文:

国务院关于同意在浙江省暂时调整实施
有关行政法规规定的批复
国函〔2020〕140号
浙江省人民政府、司法部:
你们关于在浙江省暂时调整实施有关行政法规规定的请示收悉。现批复如下:
一、为进一步深化“放管服”改革优化营商环境,同意自即日起至2023年12月31日,在浙江省暂时调整实施《婚姻登记条例》、《建设工程质量管理条例》、《建设工程勘察设计管理条例》、《中华人民共和国药品管理法实施条例》4部行政法规的有关规定(目录附后)。
二、国务院有关部门、浙江省人民政府要根据上述调整,及时对本部门、本省制定的规章和规范性文件作相应调整,建立与改革要求相适应的监督管理制度。
三、国务院将根据浙江省改革实施情况,适时对本批复的内容进行调整。
附件:国务院决定在浙江省暂时调整实施有关行政法规规定目录
国务院
2020年9月25日
(此件公开发布)
国务院决定在浙江省暂时调整实施有关行政法规规定目录



浙江省住房和城乡建设厅







猜你喜欢:
3、助力2018安全生产月,这100份安全资料合集值得入手(可下载)
来源:中国政府网、浙江省住建厅、工程质量。版权归原作者及原出处所有

加入我们
投稿展示或者分享资料
一起交流一起成长
扫一扫下方二维码,灵感即刻进
官方微信或qq:483972950
官方qq群:343778875 或648915172



