提示点击↑上方"土木工程资源共享"关注加入
点我资料免费下
【重磅福利】
前言
检验批定义
按相同的生产条件或按规定的方式汇总起来供抽样检验用的,由一定数量样本组成的检验体。
相关规范
GB50300-2013 建筑工程施工质量验收统一标准
检验批抽样样本及数量要求
检验批抽样样本应随机抽取,满足分布均匀、具有代表性的要求,抽样数量应符合有关专业验收规范的规定。当采用计数抽样时,最小抽样数量应符合表3.0.9的要求。

合格标准
计量抽样的错判概率 α 和漏判概率 β 可按下列规定采取:
1、主控项目:对应于合格质量水平的 α 和 β 均不宜超过 5%;
2、一般项目:对应于合格质量水平的 α 不宜超过 5%, β 不宜超过10%。
说明:关于合格质量水平的错判概率 α ,是指合格批被判为不合格的概率,即合格批被拒收的概率;漏判概率 β 为不合格批被判为合格批的概率,即不合格批被误收的概率。抽样检验必然存在这两类风险,通过抽样检验的方法使检验批100%合格是不合理的也是不可能的,在抽样检验中,两类风险一向控制范围是:
α = 1%~5%; β = 5%~10%。
对于主控项目,其 α 、 β 均不宜超过5%;对于一般项目,α 不宜超过 5%, β 不宜超过10%。
总结起来就是一句话,尽量别错判和漏判(别判断错了),但主控和一般的项目的合格率还是原来的那个按100%和80%来取!
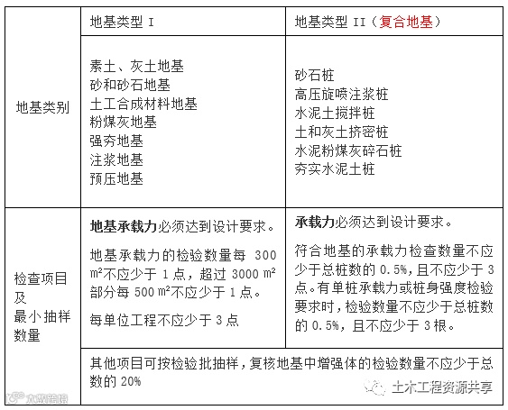
1、地基
1.1 检验批的划分
地基子分部可以按照基础类型划分为一个检验批,如果工程量很大或者施工组织设计与专项施工方案中要求分段施工的,可以按照施工段划分为若干个检验批。
相关规范
GB50202-2018 建筑地基基础工程施工质量验收标准
GB51004-2015 建筑地基基础工程施工规范
JGJ79-2012 建筑地基处理技术规范
GB50007-2011 建筑地基基础设计规范
1.2 检验批容量
检验批容量可以按地基面积,复合地基可以按桩数。
合格标准:主控项目的质量检验结果必须全部符合检验标准,一般项目的验收合格率不得低于80%。(GB50202-2018 3.0.6)
1.3 最小抽样数量

上述表格中所说的其他项目主控项目和一般项目可参考规范《GB50202-2018 建筑地基基础工程施工质量验收标准》 4 地基工程,具体有:
4.2 素土、灰土地基
4.3 砂和砂石地基
4.4 土工合成材料地基
4.5 粉煤灰地基
4.6 强夯地基
4.7 注浆地基
4.8 预压地基
4.9 砂石桩复合地基
4.10 高压喷射注浆复合地基
4.11 水泥土搅拌桩复合地基
4.12 土和灰土挤密桩复合地基
4.13 水泥粉煤灰碎石桩复合地基
4.14 夯实水泥土桩复合地基
2、桩基
2.1 检验批的划分
桩可按桩类型和混凝土强度等级划分为一个检验批。
2.2 检验批容量
桩基工程以按桩数。
2.3 最小抽样数量
| 桩类别 最小抽样数量 检查项目 |
混凝土灌注桩 | 混凝土预制桩 | 静力压桩 预应力桩 钢桩 |
| 承载力 | 对于地基基础设计等级为甲级或地质条件复杂,检验桩数不应少于总数的1%,且不应少于3根,当总桩数少于50根时,不应少于2根。 | ||
| 桩身质量 | 设计等级甲级或地质复杂:抽查30%,且不应少于20根; 地下水位以上且终孔后经过校验:抽查10%,且不少于10根 每个柱子承台下不得少于1根。 |
抽查10%,且不少于10根 | 抽查20%,且不少于10根 |
| 其他主控项目 | 全部检查 | 全部检查 | 全部检查 |
| 一般项目 | 全部检查 | 抽查20% | 抽查20% |
3、地下防水
3.1 检验批的划分
(1)主体结构防水工程和细部构造防水工程应按结构层、变形缝或后浇带等施工段划分检验批;
(2)特殊施工法结构防水工程应按隧道区间、变形缝等施工段划分检验批;
(3)排水工程和注浆工程应各为一个检验批。
3.2 检验批容量和最小抽样数量
| 项目 | 检验批容量 | 最小抽样数量 |
| 细部构造 | 全数检查 | |
| 防水混凝土分项 | 混凝土外露面积 | 按混凝土外露面积每l00㎡抽查1处,每处10㎡,且不得少于3处 |
| 水泥砂浆防水层分项 | 施工面积 | 按施工面积每100㎡抽查1处,每处10㎡,且不得少于3处 |
| 卷材防水层分项 | 铺贴面积 | 按铺贴面积每100㎡抽查1处,每处10㎡,且不得少于3处 |
| 涂料防水层分项 | 涂层面积 | 按涂层面积每100㎡抽查1处,每处10㎡,且不得少于3处 |
| 塑料防水板防水层分项 | 铺设面积、焊缝条数 | 按铺设面积每100㎡抽查量1处,每处10㎡,且不得少于3处;焊接检验应按焊缝条数抽查5%,每条焊缝为1处,且不得少于3处 |
| 金属板防水层分项 | 铺设面积、焊缝条数 | 按铺设面积每10㎡抽查1处,每处1㎡,且不得少于3处。焊缝表面缺陷检验应按焊缝的条数抽查5%,且不得少于1条焊缝;每条焊缝检查1处,总抽查数不得少于10处 |
| 锚喷支护分项 | 延米 | 按区间或小于区间断面结构每20延米抽查1处,车站每10延米抽查1处,每处10㎡,且不得少于3处 |
| 地下连续墙分项 | 槽段 | 按每连续5个槽段抽查1个槽段,且不得少于3个槽段 |
| 盾构隧道分项 | 环数 | 按每连续5环抽查1环,且不得少于3环 |
| 沉井分项 | 混凝土外露面积 | 按混凝土外露面积每100㎡抽查1处,每处10㎡,且不得少于3处 |
| 逆筑结构分项 | 混凝土外露面积 | 按混凝土外露面积每100㎡抽查1处,每处10㎡,且不得少于3处 |
| 渗排水、盲沟排水分项 | 延米 | 按10%抽查,其中按两轴线间或10延米为1处,且不得少于3处 |
| 隧道排水、坑道排水分项 | 延米 | 按10%抽查,其中按两轴线间或10延米为1处,且不得少于3处 |
| 塑料排水板排水分项 | 铺设面积 | 按铺设面积每100㎡抽查1处,每处10㎡,且不得少于3处 |
| 预注浆、后注浆分项 | 加固或堵漏面积 | 工按加固或堵漏面积每100㎡抽查1处,每处10㎡,且不得少于3处 |
| 结构裂缝注浆分项 | 裂缝条数 | 按裂缝的条数抽查10%,每条裂缝检查1处,且不得少于3处 |
4、混凝土结构
4.1 检验批的划分
各分项工程可根据与生产和施工方式相一致且便于控制施工质量的原则,按进场批次、工作班、楼层、结构缝或施工段划分为若干检验批。
4.2 检验批容量和最小抽样数量
最小抽样数量依据《混凝土结构工程施工质量验收规范》GB 50204-2015确定。
5、砌体结构
5.1 检验批的划分
(1)所用材料类型及同类型材料的强度等级相同;
(2)不超过250m³砌体;
(3)主体结构砌体一个楼层(基础砌体可按一个楼层计);填充墙砌体量少时可多个楼层合并。
5.2 检验批容量
砌筑的立方量
5.3 最小抽样数量
砌体结构分项工程中检验批抽检时,各抽检项目的样本最小容量除有特殊要求外,按不应少于5确定。
6、钢结构
6.1 检验批的划分
| 序号 | 分项工程 | 划分原则 |
| 1 | 原材料及成品 | 原则上应与各分项工程检验批一致,也可以根据工程规模及进料实际情况划分检验批 |
| 2 | 钢结构焊接工程 | 按相应的钢结构制作或安装工程检验批的划分原则划分为一个或若干个检验批 |
| 3 | 紧固件连接工程 | 按相应的钢结构制作或安装工程检验批的划分原则划分为一个或若干个检验批 |
| 4 | 钢零部件加工工程 | 可按相应的钢结构制作工程或钢结构安装工程检验批的划分原则划分为一个或若干个检验批 |
| 5 | 钢构件组装及预拼装工程 | 可按钢结构制作工程检验批的划分原则划分为一个或若干个检验批 |
| 6 | 单层钢结构安装工程 | 可按变形缝或空间刚度单元等划分成一个或若干个检验批。地下钢结构可按不同地下层划分检验批 |
| 7 | 多层及高层钢结构安装工程 | 可按楼层或施工段等划分为一个或若干个检验批。地下钢结构可按不同地下层划分检验批 |
| 8 | 钢网架结构安装工程 | 可按变形缝、施工段或空间刚度单元划分成一个或若干检验批 |
| 9 | 压型金属板工程 | 可按变形缝、楼层、施工段或屋面、墙面、楼面等划分为一个或若干个检验批 |
| 10 | 防腐涂料涂装、防火涂料涂装 | 可按钢结构制作或钢结构安装工程检验批的划分原则划分成一个或若干个检验批 |
6.2 最小抽样数量
依据《钢结构工程施工质量验收规范》GB 50205-2001确定。
7、钢管混凝土结构及型钢混凝土结构
7.1 检验批的划分
可参照混凝土和钢结构的划分原则
7.2 最小抽样数量
钢管混凝土结构依据《钢管混凝土工程施工质量验收规范》GB50628-2010确定;型钢混凝土结构可依据《钢-混凝土组合结构施工规范》GB50901-2013确定。
8 、铝合金结构
8.1 检验批的划分
| 序号 | 分项工程 | 划分原则 |
| 1 | 原材料及成品 | 应与各分项工程检验批一致,也可根据进料实际情况划分检验批 |
| 2 | 铝合金焊接工程 | 应按相应的铝合金结构制作或安装工程检验批的划分原则划分为一个或若干个检验批 |
| 3 | 紧固件连接工程 | 应按相应的铝合金结构制作或安装检验批的划分原则划分为一个或若干个检验批 |
| 4 | 铝合金零部件加工 | 可按相应的铝合金结构制作工程或铝合金结构安装工程检验批的划分原则及进料实际情况划分为一个或若干个检验批 |
| 5 | 铝合金构件组装 | 应按铝合金结构制作工程检验批的划分原则划分为一个或若干个检验批 |
| 6 | 铝合金构件预拼装 | 应按铝合金结构制作工程检验批的划分原则划分为一个或若干个检验批 |
| 7 | 铝合金框架结构安装 | 单层铝合金安装工程应按变形缝或空间刚度单元等划分一个或若干个检验批,多层铝合金结构安装工程应按楼层或施工段等划分为一个或若干个检验批 |
| 8 | 铝合金空间网格结构安装 | 应按变形缝、施工段或空间刚度单元划分为一个或若干个检验批 |
| 9 | 铝合金面板 | 应按变形缝、施工段、轴线等划分为一个或若干个检验批 |
| 10 | 铝合金幕墙结构安装 | (1)相同设计、材料、工艺和施工条件的幕墙工程每500m2~1000m2为一个检验批,不足500m2应划分为一个检验批。每个检验批每100m2抽查不应少于一处,每处不应小于10m2。 (2)同一单位工程的不连续的幕墙工程应单独划分检验批。 (3)异型或有特殊要求的幕墙检验批的划分,应根据幕墙的结构、工艺特点及幕墙工程规模,由监理单位(或建设单位)和施工单位协商确定。 |
| 11 | 防腐处理 | 应按铝合金结构制作检验批的划分原则划分成一个或若干个检验批 |
8.2 最小抽样数量
按《铝合金结构工程施工质量验收规范》GB 50576-2010确定。
9、铝合金结构
9.1 检验批的划分
| 序号 | 分项工程 | 划分原则 |
| 1 | 方木与原木结构 | 材料、构配件的质量控制应以一幢方木、原木结构房屋为一个检验批;构件制作安装质量控制应以整幢房屋的一楼层或变形缝间的一楼层为一个检验批 |
| 2 | 胶合木结构 | 材料、构配件的质量控制应以一幢胶合木结构房屋为一个检验批;构件制作安装质量控制应以整幢房屋的一楼层或变形缝间的一楼层为—个检验批 |
| 3 | 轻型木结构 | 轻型木结构材料、构配件的质量控制应以同一建设项目同期施工的每幢建筑面积不超过300㎡、总建筑面积不超过3000㎡的轻型木结构建筑为一检验批,不足3000㎡者应视为一检验批,单体建筑面积超过300㎡时,应单独视为一检验批;轻型木结构制作安装质量控制应以一幢房屋的一层为一检验批 |
| 4 | 木结构的防护 | 可分别按方木与原木结构、胶合木结构或轻型木结构的检验批划分 |
9.2 最小抽样数量
按《木结构工程施工质量验收规范》GB 50206-2012确定。
10、建筑地面
10.1 检验批的划分
应按每一层次或每层施工段(或变形缝)划分检验批,高层建筑的标准层可按每三层(不足三层按三层计)划分检验批。
10.2 最小抽样数量
抽查数量应随机检验不应少于3间;不足3间,应全数检查;有防水要求的建筑地面子分部工程的分项工程施工质量每检验批抽查数量应按其房间总数随机检验不应少于4间,不足4间,应全数检查。
10.3 检验批容量
按自然间(或标准间),其中走廊(过道)应以10延长米为1间,工业厂房(按单跨计)、礼堂、门厅应以两个轴线为1间计。
11、抹灰
11.1 检验批划分
(1)相同材料工艺和施工条件的室外抹灰工程每500~1000㎡应划分为一个检验批,不足500㎡也应划分为一个检验批。
(2)相同材料工艺和施工条件的室内抹灰工程每50 个自然间(大面积房间和走廊按抹灰面积30㎡为一间)应划分为一个检验批,不足50间也应划分为一个检验批。
11.2 最小抽样数量
(1)室内每个检验批应至少抽查10%,并不得少于3 间;不足3 间时应全数检查。
(2)室外每个检验批每100㎡应至少抽查一处,每处不得小于10㎡。
11.3 检验批容量
室内抹灰按自然间(或标准间),室外抹灰按房间。
12、外墙防水
12.1 检验批划分
应按照外墙面面积500㎡~1000㎡为一个检验,不足500㎡时也应划分为一个检验批。
12.2 最小抽样数量
每个检验批每100㎡应至少抽查一处,每处不得小于10㎡,且不得少于3处;节点构造应全部进行检查。
12.3 检验批容量
按外墙面面积。
13、门窗
13.1 检验批的划分
(1)同一品种、类型和规格的木门窗、金属门窗、塑料门窗及门窗玻璃每100 樘应划分为一个检验批,不足100 樘也应划分为一个检验批。
(2)同一品种、类型和规格的特种门每50 樘应划分为一个检验批,不足50 樘也应划分为一个检验批。
13.2 最小抽样数量
(1)木门窗、金属门窗、塑料门窗及门窗玻璃,每个检验批应至少抽查5%,并不得少于3 樘,不足3 樘时应全数检查;高层建筑的外窗每个检验批应至少抽查10%,并不得少于6 樘,不足6 樘时应全数检查。
(2)特种门每个检验批应至少抽查50%,并不得少于10 樘,不足10 樘时应全数检查。
13.3 检验批容量
按樘数计算。
14、吊顶
14.1 检验批划分
同一品种的吊顶工程每50 间(大面积房间和走廊按吊顶面积30㎡为一间)应划分为一个检验批,不足50 间也应划分为一个检验批。
14.2 最小抽样数量
每个检验批应至少抽查10% 并不得少于3 间,不足3 间时应全数检查。
14.3 检验批容量
按房间数。
15、轻质隔墙
15.1 检验批划分
同一品种的轻质隔墙工程每50 间(大面积房间和走廊按轻质隔墙的墙面30㎡为一间)应划分为一个检验批,不足50间也应划分为一个检验批。
15.2 最小抽样数量
(1)板材隔墙:每个检验批应至少抽查10% 并不得少于3 间,不足3 间时应全数检查。
(2)骨架隔墙:每个检验批应至少抽查10% 并不得少于3 间,不足3 间时应全数检查。
(3)活动隔墙:每个检验批应至少抽查20% 并不得少于6 间,不足6 间时应全数检查。
(4)玻璃隔墙:每个检验批应至少抽查20% 并不得少于6 间,不足6 间时应全数检查。
15.3 检验批容量
按房间数。
16、饰面板(砖)
16.1 检验批划分
(1)相同材料工艺和施工条件的室内饰面板(砖)工程每50 间(大面积房间和走廊按施工面积30㎡为一间)应划分为一个检验批,不足50间也应划分为一个检验批。
(2)相同材料工艺和施工条件的室外饰面板(砖)工程每500~1000㎡应划分为一个检验批,不足500㎡也应划分为一个检验批。
16.2 最小抽样数量
(1)室内每个检验批应至少抽查10% 并不得少于3 间,不足3 间时应全数检查。
(2)室外每个检验批每100㎡应至少抽查一处,每处不得小于10㎡。
16.3 最小抽样数量
室内按房间数计,室外按面积计。
17、幕墙
17.1 检验批划分
(1)相同设计、材料、工艺和施工条件的幕墙工程每500㎡~1000㎡应划分为一个检验批,不足500㎡也应划分为一个检验批;
(2)同一单位工程的不连续的幕墙工程应单独划分检验批;
(3)对于异型或有特殊要求的幕墙,检验批的划分应根据幕墙的结构、工艺特点及幕墙工程规模,由监理单位(或建设单位)和施工单位协商确定。
17.2 最小抽样数量
(1)每个检验批每100㎡应至少抽查一处每处不得小于10㎡。
(2)对于异型或有特殊要求的幕墙工程,应根据幕墙的结构和工艺特点由监理单位(或建设单位)和施工单位协商确定。
17.3 检验批容量
按面积计。
18、涂饰
18.1 检验批划分
(1)室外涂饰工程每一栋楼的同类涂料涂饰的墙面每500㎡~1000㎡应划分为一个检验批,不足500㎡也应划分为一个检验批;
(2)室内涂饰工程同类涂料涂饰的墙面每50间(大面积房间和走廊按涂饰面积30m2为一间)应划分为一个检验批,不足50间也应划分为一个检验批。
18.2 最小抽样数量
(1)室外涂饰工程每100㎡应至少检查一处,每处不得小于10㎡。
(2)室内涂饰工程每个检验批应至少抽查10% 并不得少于3 间,不足3 间时应全数检查。
18.3 检验批容量
室外按面积计,室内按房间数计。
19、裱糊与软包
19.1 检验批划分
同一品种的裱糊或软包工程每50间(大面积房间和走廊按施工面积30m2为一间)应划分为一个检验批,不足50间也应划分为一个检验批。
19.2 最小抽样数量
(1)裱糊工程每个检验批应至少抽查10% 并不得少于3 间,不足3 间时应全数检查。
(2)软包工程每个检验批应至少抽查20% 并不得少于6 间,不足6 间时应全数检查。
19.3 检验批容量
按房间数计。
20、细部
20.1 检验批划分
(1)同类制品每50间(处)应划分为一个检验批,不足50间(处)也应划分为一个检验批;
(2)每部楼梯应划分为一个检验批。
20.2 最小抽样数量
(1)橱柜制作与安装工程,每个检验批应至少抽查3 间(处),不足3 间(处)时应全数检查。
(2)窗帘盒、窗台板和散热器罩制作与安装工程,每个检验批应至少抽查3 间(处),不足3 间(处)时应全数检查。
(3)门窗套制作与安装工程,每个检验批应至少抽查3 间(处),不足3 间(处)时应全数检查。
(4)护栏和扶手制作与安装工程,每个检验批的护栏和扶手应全部检查。
(5)花饰制作与安装工程,室外每个检验批应全部检查;室内每个检验批应至少抽查3 间(处),不足3 间(处)时应全数检查。
20.3 检验批容量
按房间数或处计,楼梯按部计。
21、屋面
21.1 检验批的划分
各分项工程宜按屋面面积每500m2~1000m2划分为一个检验批,不足500m2应按一个检验批。
21.2 最小抽样数量
(1)基层与保护工程各分项工程每个检验批的抽检数量,应按屋面面积每100㎡抽查一处,每处应为10㎡,且不得少于3处。
(2)保温与隔热工程各分项工程每个检验批的抽检数量,应按屋面面积每100㎡抽查一处,每处应为10㎡,且不得少于3处。
(3)防水与密封工程各分项工程每个检验批的抽检数量,防水层应按屋面面积每100㎡抽查一处,每处应为10㎡,且不得少于3处;接缝密封防水应按每50m抽查一处,每处应为5m,且不得少于3处。
(4)瓦面与板面工程各分项工程每个检验批的抽检数量,应按屋面面积每100㎡抽查一处,每处应为10㎡,且不得少于3处。
(5)细部构造工程各分项工程每个检验批应全数进行检验。
21.3 检验批容量
按面积计。
22、建筑给水排水及供暖
22.1 检验批的划分
建筑给水、排水及采暖工程的分项工程,应按系统、区域、施工段或楼层等划分。分项工程应划分成若干个检验批进行验收。
23、通风与空调
23.1 检验批的划分
子分部中的各个分项,可根据施工工程的实际情况一次验收或数次验收。
23.2 最小抽样数量
依据《通风与空调工程施工质量验收规范》GB 50243-2002确定。
24、建筑电气
24.1 检验批的划分
(1)变配电室安装工程中分项工程的检验批,主变配电室应作为1个检验批;对于有数个分变配电室,且不属于子单位工程的子分部工程,应分别作为1个检验批,其验收记录应汇入所有变配电室有关分项工程的验收记录中;当各分变配电室属于各子单位工程的子分部工程时,所属分项工程应分别作为1个检验批,其验收记录应作为分项工程验收记录,且应经子分部工程验收记录汇总后纳入分部工程验收记录中。
(2)供电干线安装工程中分项工程的检验批,应按供电区段和电气竖井的编号划分。
(3)对于电气动力和电气照明安装工程中分项工程的检验批,其界区的划分应与建筑土建工程一致。
(4)自备电源和不间断电源安装工程中分项工程,应分别作为1个检验批。
(5)对于防雷及接地装置安装工程中分项工程的检验批,人工接地装置和利用建筑物基础钢筋的接地体应分别作为1个检验批,且大型基础可按区块划分成若个检验批;对于防雷引下线安装工程, 6 层以下的建筑应作为1个检验批,高层建筑中依均压环设置间隔的层数应作为1个检验批;接闪器安装同一屋面,应作为1个检验批;建筑物的总等电位联结应作为1个检验批,每个局部等电位联结应作为1个检验批,电子系统设备机房应作为1个检验批。
(6)对于室外电气安装工程中分项工程的检验批,应按庭院大小、投运时间先后、功能区块等进行划分。
24.2 最小抽样数量
依据《建筑电气工程施工质量验收规范》GB 50303-2015确定。
25、墙体节能
25.1 检验批的划分
(1)采用相同材料、工艺和施工做法的墙面,每500~1000㎡面积划分为—个检验批,不足500㎡也为—个检验批。
(2)检验批的划分也可根据与施工流程相一致且方便施工与验收的原则,由施工单位与监理工程师共同商定。
25.2 最小抽样数量
依据《建筑节能工程施工质量验收规范》GB 50411-2007确定。
26、幕墙节能
26.1 检验批的划分
(1)采用相同材料、工艺和施工做法的幕墙,按照幕墙面积每1000㎡划分为一个检验批,不足1000㎡也为一个检验批。
(2)检验批的划分也可根据与施工流程相一致且方便施工与验收的原则,由施工单位与监理工程师共同商定。
26.2 最小抽样数量
依据《建筑节能工程施工质量验收规范》GB50411-2007确定。
27、门窗节能工程
27.1 检验批的划分
(1)同一厂家的同材质、类型和型号的门窗每200樘划分为一个检验批,不足200樘也为一个检验批;
(2)同一厂家的同材质、类型和型号的特种门窗每50樘划分为一个检验批,不足50樘也为一个检验批;
(3)异形或有特殊要求的门窗检验批的划分也可根据其特点和数量,由施工单位与监理工程师协商确定。
27.2 最小抽样数量
依据《建筑节能工程施工质量验收规范》GB 50411-2007确定。
28、屋面节能工程
28.1 检验批的划分
(1)采用相同材料、工艺和施工做法的屋面,扣除天窗、采光顶后的屋面面积每1000㎡面积划分为一个检验批,不足1000㎡也应划分为一个检验批。
(2)检验批的划分也可根据与施工流程相一致且方便施工与验收的原则,由施工单位与监理工程师共同商定。
28.2 最小抽样数量
依据《建筑节能工程施工质量验收规范》GB50411-2007确定。
29、地面节能工程
29.1 检验批的划分
(1)检验批可按施工段或变形缝划分。
(2)当面积超过200㎡时,每200㎡可划分为一个检验批,不足200㎡也为一个检验批。
(3)不同构造做法的地面节能工程应单独划分检验批。
29.2 最小抽样数量
依据《建筑节能工程施工质量验收规范》GB 50411-2007确定。
30、采暖节能工程
30.1 检验批的划分
采暖系统节能工程的验收,可按系统、楼层等进行。
30.2 最小抽样数量
依据《建筑节能工程施工质量验收规范》GB 50411-2007确定。
31、通风与空调节能工程
31.1 检验批的划分
通风与空调节能工程的验收,可按系统、楼层等进行。
31.2 最小抽样数量
依据《建筑节能工程施工质量验收规范》GB 50411-2007确定。
32、空调与采暖系统冷热源及管网节能工程
32.1 检验批的划分
空调与采暖系统冷热源设备、辅助设备及其管道和管网系统节能工程的验收,可分别按冷源和热源系统及室外管网进行。
32.2 最小抽样数量
依据《建筑节能工程施工质量验收规范》GB 50411-2007确定。
33、配电与照明节能工程
33.1 检验批的划分
建筑配电与照明节能工程验收的检验批划分应按GB50411-2007规定执行。当需要重新划分检验批时,可按照系统、楼层、建筑分区划分为若干个检验批。
33.2 最小抽样数量
依据《建筑节能工程施工质量验收规范》GB 50411-2007确定。

12、检验批的划分、容量及抽样总结!附76个常用检验批验收表!
猜你喜欢:
3、助力2018安全生产月,这100份安全资料合集值得入手(可下载)
来源:上海广大基础工程有限公司
如有侵权,请联系删除

加入我们
投稿展示或者分享资料
一起交流一起成长
扫一扫下方二维码,灵感即刻进
官方微信或qq:483972950
官方qq群:343778875 或648915172



