提示:点击↑上方"土木工程资源共享"关注加入
点我资料免费下
【重磅福利】
对于参加2021一级建造师考试的考生们而言,考后最关注的问题莫过于考试成绩了。为方便考生及时了解自己的考试情况,做好进一步的工作或学习安排,小编将在一建考试结束后第一时间整理真题答案的最新信息,供大家参考。
现在要推荐给大家的是文字版2021一级建造师《项目管理》考试真题及答案,希望对考生估分有所帮助。
1安全生产管理预警体系运行中“找出诸多致灾因素中危险性最高、危险程度最严重的主要因素,并对其成因进行分析“属于()环节的工作。
A诊断
B.监测
C识别
D.评价
【参考答案】A
【考察考点】12205022安全生产管理预警体系的建立和运行
【解析】诊断是对已被识别的各种事故现象,进行成因过程的分析和发展趋势预测。诊断的主要任务是在诸多致灾因素中找出危险性最高、危险程度最严重的主要因素,并对其成因进行分析,对发展过程及可能的发展趋势进行准确定量的描述。诊断的工具是企业特性和行
2在进度控制中,缺乏动态控制观念的表现是0
A.同一项目不同进度计划之间的关联性不够
B.不重视进度计划的比选
C.不重视进度计划的调整
D.不注意分析影响进度的风险
[参考答案] C .
[考察考点] 1Z203042项目进度控制的管理措施,教材P147
[解析]缺乏动态控制的观念- -只重视计划的编制,而不重视及时地进行计划的动态调整。
3.关于固定单价合同的说法。正确的是( )。
A.当通货膨胀达到-定水平时,可对单价进行调整
B.当国家政策发生变化时,可对单价进行调整
C.当实际工程量发生较大变化时,可对单价进行调整
D.无论发生哪些影响价格的因素都不对单价进行调整
[参考答案] D
[解析]固定单价合同条件下,无论发生哪些影响价格的因素都不对单价进行调整,因而对承包商而言就存在一定的风险。当采用变动单价合同时,同双方可以约定一个估计的工程量,当实际工程量发生较大变化时可以对单价进行调整,同时还应该约定如何对单价进行调整;当然也可以约定,当通货膨胀达到一定水平或者国家政策发生变化时,可以对哪些工程
内容的单价进行调整以及如何调整等。因此,承包商的风险就相对较小。固定单价合同适用于工期较短、I 程量变化幅度不会太大的项目。
4某分项工程某月计划工程量为3200m2,计划单价为15元m2,月末核定实际完成工程量为2800m2,实际单价为20元m2。则该分项工程的已完工作预算费用(BCWP)是()元。
A.48000
B.42000com
C.56000
D.64000
【参考答案】B
【考察考点】12202032成本控制的方法
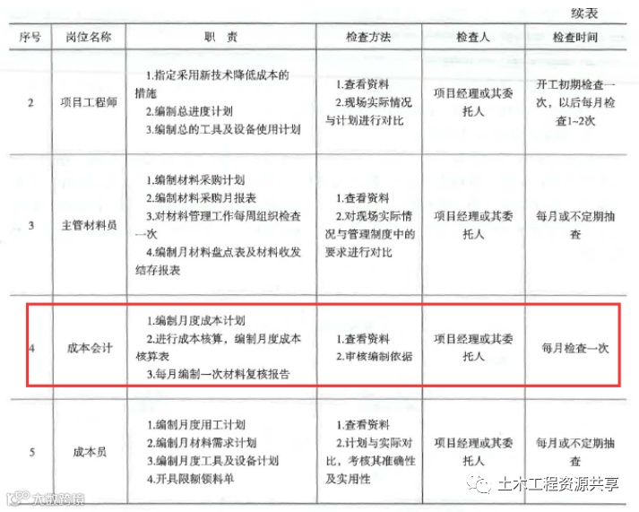
【解析】已完工作预算费用(BCWP)=已完成工作量x预算单价=2800x15-42000元
5与单价合同相比较,总价合同的特点是()
A发包人的协调工作量大
B.发包人可以缩短招标准备时间
C.承包人的风险较小
D.在施工进度上能调动承包人的积极性
【答案】D
【考察考点】12206032总价合同
【解析】
总价合同的特点是
(1)发包单位可以在报价竞争状态下确定项目的总造价,可以较早确定或者预测工程成本。
(2)业主的风险较小,承包人将承担较多的风险。
(3)评标时易于迅速确定最低报价的投标人。
(4)在施工进度上能极大地调动承包人的积极性。(5)发包单位能更容易、更有把握地对项目进行控制。
(6)必须完整而明确地规定承包人的工作。
(7)必须将设计和施工方面的变化控制在最小限度内。
6在领取施工许可证或者开工报告前,按照国家有关规定办理工程质量监督手续的是()
A.设计方
B业主方
C施工方
D监理方
【参考答案】B
【考察考点】12204011项目质量控制的目标、任务与责任教材P150;12204072政府对工程项目质量监督的内容与实施教材P204
【解析】在工程项目开工前,监督机构受理建设单位有关建设工程质量监督的申报手续,并对建设单位提供的关文件进行审查,审查合格签发有关质量监督文件工程质量监督手续可以与施工许可证或者开工报告合并办理。无论是采用开工许可证还是开工报告,办理工程质量监督手续的均是由建设单位办理,也就是业主方办理。
7根据安全生产教育培训制度,新上岗的施工企业从业人员,岗前培训时间的最少学时是()
学时。
A.12
B36
C.48
D.24
【参考答案】D
【考察考点】安全生产管理制度
【解析】企业新员工上岗前必须进行三级安全教育,企业新员工须按规定通过三级安全教育和实际操作训练,并经考核合格后方可上岗。企业新上岗的从业人员,岗前培训时间不得少于24学时。
8在工程项目质量监督的“双随机、一公开方法中,“双随机”是指0。
A.随机确定检查时间、随机抽取检查对象
B随机选派监督检查人员、随机确定检查时间
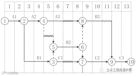
C.随机抽取检查对象、随机选派监督检查人员
D.随机选派监督检查人员、随机确定抽检部位
【参考答案】c
【考察考点】政府对工程项目质量监督的内容与实施
【解析】日常检查和抽查抽测相结合,采取"双随机、一公开"(随机抽取检查对象,随机选派监督检查人员,及时公开检查情况和查处结果)
的检查方式和"互联网-监管"的模式。
9施工质量事故的调查处理程序包括:0事故调查②事故原因分析:3事故处理④事故处理的鉴定验收⑤制定事故处理的技术方案。正确的程序是()。
A1.-2-3-4-5
B.2-1-3-4-5
C.4-2-5-1-3
D.1-2-5-3-4
【考察考点】12204053施工质量问题和质量事故的处理
【解析】

10.下列合同实施偏差的调整措施中,属于组织措施的是()。
A.变更技术方案
B.调整工作流程
C.增加投入
D.签订附加协议
【参考答案】B
【考察考点】1Z206053施王合同实施控制
【解析】
根据合同实施偏差分析的结果,承包商应该采取相应的调整措施,调整措施可以分为:
(1)组织措施,如增加人员投入,调整人员安排,调整工作流程和工作计划等。
(2)技术措施,如变更技术方案,采用新的高效率的施工方案等。
(3)经济措施,如增加投入,采取经济激励措施等。
(4)合同措施,如进行合同变更,签订附加协议,采取索赔手段等。
11.关于施工预算和施工图预算的说法,正确的是()。
A.施工预算的编制以预算定额为主要依据
B.施工图预算的编制以施工定额为主要依据
C.施工图预算只适用于建设单位,而不适用于施工单位
D.施工预算是施工企业内部管理用的一种文件,与建设单位无直接关系
【参考答案】D
【考察考点】成本计划的类型
【解析】施工预算是编制实施性成本计划的主要依据,是施工企业为了加强企业内部的经济核算,在施工图预算的控制下,依据企业内部的施工定额,以建筑安装单位工程为对象,根据施工图纸、施工定额、施工及验收规范、标准图集、施工组织设计(或施工方案)编制的单位工程(或分部分项工程)施工所需的人工、材料和施工机械台班用量的技术经济文件。它是施工企业的内部文件,同时也是施工企业进行劳动调配,物资技术供应,控制成本开支,进行成本分析和班组经济核算的依据。施工预算不仅规定了单位工程(或分部分项工程)所需人工、材料和施工机械台班用量,还规定了工种的类型,工程材料的规格、品种,所需各种机械的规格,以便有计划、有步骤地合理组织施工,从而达到节约人力、物力和财力的目的。
12.某承包单位在施工中有针对性地制定和落实施工质量保证措施来降低质量事故发生概率,这一行为属于质量风险应对的0策略。
A.减轻
B.规避
C.转移
D.自留
【参考答案】A
【考察考点】1Z204013项目质量风险分析和控制
【解析】质量风险对策中的减轻是针对无法规避的质量风险,研究制定有效的应对方案,尽量把风险发生的概率和损失量降到最低程度,从而降低风险量和风险等级。例如,在施工中有针对性地制定和落实有效的施工质量保证措施和质量事故应急预案,可以降低质量事故发生的概率和减少事故损失量。
13.绘制时间-成本累积曲线的步骤中,紧接计算规定时间t计划累计支出的成本额“之后的工作是()。
A.在时标网络图上,按时间编制成本支出计划
B.确定工程项目进度计划,编制进度计划的横道图
C.绘制S形曲线
D.计算单位时间的成本
【参考答案】C
【考察考点】1Z202025按工程实施阶段编制成本计划的方法教材
【考察考点】1Z202025按工程实施阶段编制成本计划的方法教材
【解析】时间一成本累积曲线的绘制步骤如下:
(1)确定工程项目进度计划,编制进度计划的横道图。
(2)根据每单位时间内完成的实物工程量或投入的人力、物力和财力,计算单位时间(月或旬)的成本,在时标网络图上按时间编制成本支出计划。
(3)计算规定时间t计划累计支出的成本额。
(4)按各规定时间的Qt值,绘制S形曲线。
14.某施工单位于2020年6月为订立某项目建造合同共发生差旅费、投标费50万元,该项目于2021年6月完成,工程完工时共发生人工费700万元,差旅费5万元,项目管理人员工资98万元,材料采购及保管费15万元。根据《财政部关于印发<企业产品成本核算制度(试行)》的通知》,应计入直接费用的是()万元。
A.770
B.765
C.798
D.813
【参考答案】B
【考察考点】1Z202041成本核算的原则、依据、范围和程序
【解析】直接费用包括:(1)耗用的材料费用;(2)耗用的人工费用;(3)耗用的机械使用费;(4)其他直接费用,指其他可以直接计入合同成本的费用。本题中,直接费用=50+700+15=765万元
15.根据工伤保险和社会保险相关法律规定,由建筑施工企业自主决定是否投保的险种是()。
A.意外伤害保险
B.养老保险
C.医疗保险
D.失业保险
【参考答案】A
【考察考点】安全生产管理制度
【解析】修正后的《中华人民共和国建筑法》与修订后的《社会保险法》和《工伤保险条例》等法律法规的规定保持一致,明确了建筑施工企业作为用人单位,为职工参加工伤保险并交纳工伤保险费是其应尽的法定义务,但为从事危险作业的职工投保意外伤害险并非强制性规定,是否投保意外伤害险由建筑施工企业自主决定。
16.下列工程总承包合同义务中,属于承包人义务的是()。
A.办理施工许可证
B.负责组织设计阶段审查会议,并承担会议费用C.提供与施工有关的现场障碍资料
D.按照行业工程建设标准规范规定的设计深度开展工程设计
【参考答案】D
【考察考点】工程总成包合同的内容
【解析】承包人有义务按照发包人提供的项目基础资料、现场障碍资料和国家有关部门行业工程建设标准规范规定的设计深度开展工问设计,并对其设计的工艺技术和(或)建筑功能,及工程的安全、环境保护、职业健康的标准,设备材料的质量、工程质量和完成时间负。
17.某工作有两个紧前工作,最早完成时间分别是第2天和第4天,该工作持续时间是5天,则其最早完成时间是第0天。
A.9
B.6
C.7
D.11
【参考答案】A
【解析】【考察考点】工程网络计划有关时间参数的计算
【解析】max{2+4.4+5}=9
18.下列分部分项工程中,应当组织专家论证、审查专项施工方案的是0。
A.起重吊装工程
B.拆除工程
C.爆炸工程
D.地下暗挖工程
【参考答案】D
【考察考点】安全生产管理制度
【解析】工程中涉及深基坑、地下暗挖工程、高大模板工程的专项施工方案,施工单位还应当组织专家进行论证、审查。
19.关于网络计划中节点的说法正确的是0。
A.节点内可以用工作名称代替编号
B.节点在网络计划中只表示事件,即前后工作的交接点
C.所有节点均既有向内又有向外的箭线D.所有节点编号不能重复
【参考答案】D
【考察考点】1Z203032工程网络计划的编制方法
【解析】A选项,双代号网络图中,节点应用圆圈表示,并在圆圈内标注编号。
B选项,节点是网络图中箭线之间的连接点。
C选项,中间节点即网络图中既有内向箭线,又有外向箭线的节点。
D选项,网络图节点的编号顺序应从小到大,可不连续,但不允许重复。
20.关于建筑施工企业劳动用工的说法,错误的是0。
A.建筑施工企业应当按照相关规定办理用工手续,不得使用零散工
B.劳动合同应一式三份,双方当事人各持一份,劳动者所在工地保留一份备查
C.建筑施工企业与劳动者应当自试用期满后,按照有关法规签订书面劳动合同
D.每个工程项目中作业人员的有关情况应按相关规定如实填报
【参考答案】C
【考察考点】1Z201095施工企业人力资源管理的任务
【解析】近年来,餐级政府主管部门陆续制定了许多有关建设工程劳动用工管理的规定,主要内容如下
(1)建筑施工企业应当按照相关规定办理用工手续,不得使用零散工,不得允许未与企业签订劳动合同的劳动者在施工现场从事施工活动。
(2)建筑施工企业与劳动者建立劳动关系,应当自用工之日起按照劳动合同法规的规定订立书面劳动合同。劳动合同中必须明确规定劳动合同期限,工作内容,工资支付的标准、项目、周期和日期,劳动纪律,劳动保护和劳动条件以及违约责任。劳动合同应一式三份,双方当事人各持一份,劳动者所在工地保留一份备查。
(3)施工总承包企业和专业承包企业应当加强对劳务分包企业与劳动者签订劳动合同的监督,不得允许劳务分包企业使用未签订劳动合同的劳动者。建筑施工企业与劳动者建立劳动关系,应当自用工之日起按照劳动合同法规的规定订立书面劳动合同。
(4)建筑施工企业应当将每个工程项目中的施工管理、作业人员劳务档案中有关情况在当地建筑业企业信息管理系统中按规定如实填报。人员发]。变更的,应当在变更后7个工作日内,在建筑业企业信息管理系统中作相应变更。
21.关于建设工程施工现场环境保护措施的说法,正确的是()。
A.工地茶炉不得使用烧煤茶炉
B.经无害化处理后的建筑废弃残渣用于士方回填
C.施工现场设置符合规定的装置用于熔化沥青
D.严格控制噪声作业,夜间作业将噪声控制在70dB(A)以下
【参考答案】B
【考察考点】1Z205042施工现场环境保护的要求
【解析】
工地茶炉应尽量采用电热水器。若只能使用烧煤茶炉和锅炉时,应选用消烟除尘型茶炉和锅炉,大灶应选用消烟节能回风炉灶,使烟尘降至允许排放范围为止,A选项错误;填埋是固体废物经过无害化、减量化处理的废物残渣集中到填埋场进行处置,经无害化处理后的建筑废弃残渣可以用于士方回填,B选项正确;
不得在施工现场熔化沥青和焚烧油毡、油漆,亦不得焚烧其他可产生有毒有害和恶臭气体的废弃物,C选项错误。
建筑施工场界噪声排放限值为昼间夜70dB(A),夜间55dB(A),D选项错误。
22.关于网络计划中箭线的说法,正确的是0。
A.箭线在网络计划中只表示工作
B.新线都要占用时间多数要消耗资源
C.箭线的长度表示工作的持续时间
D.箭线的水平投影方向不能从右往左
【参考答案】D
【考察考点】1Z203032工程网络计划的编制方法
【解析】A选项,双代号网络图中,每一条箭线表示一项工作。
B选项,在双代号网络图中,任意一条实箭线都要占用时间,并多数要消耗资源。虚箭线是实际工作中并不存在的一项虚设工作,故它们既不占用时间,也不消耗资源。
C选项,在无时间坐标的网络图中,箭线的长度原则上可以任意画,其占用的时间以下方标注的时间参数为准。在有时间坐标的网络图中,箭线的长度必须根据完成该工作所需持续时间的长短按比例绘制。
D选项,箭线可以为直线、折线或斜线,但其行进方向均应从左向右。
23.建设工程项目质量控制体系的建立过程包括:①制定质量控制制度;②编制质量控制计划;③建立系统质量控制网络;④分析质量控制界面。正确的程序是()。
A.①②-③-④
B.③-①-④-②
c.③-④-①-②
D.①-③-②-④
【参考答案】B
【考察考点】1Z204022项目质量控制体系的建立和运行
【解析】
项目质量控制体系的建立过程,一般可按以下环节依次展开工作:1)建立系统质量控制网络;2)制定质量控制制度;3)分析质量控制界面;4)编制质量控制计划。
24下列沟通过程的要素中,处于主导地位的是()。
A.沟通环境
B.沟通渠道
C.沟通主体
D.沟通客体
【考察考点】12201094项目各参与方之间的沟通方法
【解析】沟通主体可以选择和决定沟通客体、沟通介体、沟通环境和沟通渠道,在沟通过程中处于主导地位。
25关于建设工程现场文明施工措施的说法,正确的是()。
A.施工现场应设置排水系统,直接排入市政管网
B.一般工地围挡高度不得低于1.6m
C.施工现场严禁设置吸烟处,应设置于生活区
D.施工总平面图应随工程实施的不同阶段进行调整
【参考答案】D
【考察考点】12205041施工现场文明施工的要求
【解析】
选项A,施工现场应设置排水系统,不能直接排入市政管网
选项B,工地设置围挡的高度不低于2.5m,其他工地的围挡高度不低于1.8m,选项C,施工现场适当地方设置吸烟处,作业区内禁止随意吸烟。
选项D,施工总平面图是现场管理、实现文明施工的依据。施工总平面图应对施工机械设备、材料和构配件的堆场、现场加工场地,以及现场临时运输道路、临时供水供电线路和其他临时设施进行合理布置,并随工程实施的不同阶段进行场地布置和调整。
26施1项目年度成本分析的内容,除了月(季)度成本分析的六个方面以外,重点是0。
A.针对下一年度施工进展情况,制定切实可行的成本管理措施
B.通过对技术组织措施执行效果的分析,寻求更加有效的节约途径
C.通过实际成本与计划成本的对比,分析成本降低水平
D.通过实际成本与目标成本的对比,分析目标成本控制措施落实情况
【参考答案】A
【考察考点】12202052成本分析的方法
【解析】年度成本分析的依据是年度成本报表。年度成本分析的内容,除了月(季)度成本分析的六个方面以外,重点是针对下一年度的施工进展情况制定切实可行的成本管理措施,以保证施工项目成本目标的实现。
27建筑材料采购合同中应明确结算的()
A时间、方式和手续
B地点、时间和人员
C时间、方式和人员
D地点、人员和手续
【参考答案】A
【考察考点】1z206022物资采购合同的内容
【解析】建筑材料采购结算合同中应明确结算的时间、方式和手续。
28根据《职业健康安全管理体系要求及使用指南》,属于运行部分的内容是()
A.管理评审
B危险源辨识
C理解组织及其所处的环境
D应急准备和响应
【参考答案】D
【考察考点】1z205011职业健康安全管理体系与环境管理体系标准
【解析】

29下列施工项目综合成本的分析方法中,可以全面了解单位工程的成本构成和降低成本来源的是()。
A分部分项工程成本分析
B月(季)度成本分析
C竣工成本的综合分析
D年度成本分析
【参考答案】C
【考察考点】1z202052成本分析的方法
【解析】竣工成本的综合分析:
凡是有几个单位工程目单独进行成本核算即成本核算对象的施工项目,其竣工成本分析应以各单位工程竣工成本分析资料为基础,再加上项目管理层的经营效益(如资金调度、对外分包等所产生的效益)进行综合分析。如果施工项目只有一个成本核算对象单位工程),就以该成本核算对象的竣工成本资料作为成本分析的依据。
单位工程竣工成本分析,应包括以下三方面内容
(1)工成本分析。
庄要资源节超对比分析。
(3)主要技术节约措施及经济效果分析。
通过以上分析,可以全面了解单位工程的成本构成和降低成本的来源,对今后同类工程的成本管理提供参考。
30关于施工专业分包合同的说法,正确的是()
A分包合同约定的工程变更调整的合同价款应与工程进度款同期调整支付
B分包人须服从由发包人直接发出的与分包工程有关的指令
C承包人要求分包人采取特殊措施保护所增加的费用,由分包人负责
D分包人不得将劳务作业再分包给具有相应劳务分包资质的劳务分包企业
【参考答案】A
【考察考点】1z206023施工专业分包合同的内容
【解析】分包合同约定的工程变更调整的合同价款、合同价款的调整、索赔的价款或费用以及其他约定的追加合同价款,应与工程进度款同期调整支付,A选项正确;分包人不得以任何理由与发包人或工程师发牛直接工作联系,分包人不得直接致函发包人或工程师,也不得直接接受发包人或工程师的指令,B选项错误;“不越级、芾手又带脑¨是专业分包的原则。
承包人要求分包人采取特殊措施保护的工程部位和相应的追加合同价款,双方在合同专用条款内约定,C选项错误;分包人经承包人同意可以将劳务作业再分包给具有相应劳务分包资质的劳务分包企业,D选项错
31关于施工成本核算的说法,正确的是()。
A施工成本核算包括四个基本环节
B施工成本核算应按规定的会计周期进行
C施工成本核算对象只能是单位工程
D竣工工程现场成本应由企业财务部门进行核算
【参考答案】B
【考察考点】1z202011成本管理的任务和程序
【解析】
A选项,施工成本核算包括两个基本环节。
B选项,项目管理机构应按规定的会计周期进行项目成本核算。
C选项,施工成本核算一般以单位工程为对象,但也可以按照承包工程项目的规模、工期、结构类型、施工组织和施工现场等情况,结合成本管理要求,灵活划分成本核算对象。
D选项,对竣工工程的成本核算,应区分为竣工工程现场成本和竣工工程完全成本,分别由项目管理机构和企业财务部门进行核算分析,其目的在于分别考核项目管理绩效和企业经营效益。
32建设工程管理的核心任务是()
A项目的目标控制
B为工程建设和使用增值
C实现项目建设阶段的目标
D为项目建设的决策或实施提供依据
【参考答案】B
【考察考点】1Z201012建设工程管理的任务,P3
【解析】 建设工程管理工作是一种增值服务工作,其核心任务是为工程的建设和使用增值
33根据《建筑施工组织设计规范》,主持编制施工组织设计的应是0。
A施工单位技术负责人
B项目负责人
C项目总监理工程师
D项目技术负责人
【参考答案】B
【考察考点】1z201072施工组织设计的编制方法
【解析】
施工组织设计应由项目负责人主持编制,可根据需要分阶段编制和审批。
34建设工程项目决策阶段策划的主要任务是()
A.确定项目建设的指导思想
B定义建设项目的建设目标
C定义项目开发或建设的任务和意义
D.确定项目的开发或建设模式
【参考答案】C
【考察考点】12201041项目决策阶段策划的工作内容
【解析】建设工程项目决策阶段策划的主要任务是定义(指的是严格地确定)项目开发或建设的任务和意义。
35下列施工准备的质量控制工作中,属于现场施工准备工作的是()
A.组织设计交底
B细化施工方案
C复核测量控制点
D.编制作业指导书
【参考答案】C
【考察考点】1z204034施工准备的质量控制,P176
【解析】现场施工准备工作的质量控制:
(1)计量控制:(2)测量控制;(3)施工平面图。选项A、B、D属于施工技术准备工作的质量控制。这类工作内容繁多,主要在室内进行。
36下列成本管理的职责中,属于成本会计岗位的是()。
A.每月编制一次材料复核报告
B制定采用新技术降低成本的措施
C.编制月材料盘点表
D开具限额领料单
【参考答案】A
【考察考点】12202031成本控制的依据和程序
【解析】

37下列项目目标动态控制的纠偏措施中,属于技术措施的是()。
A.优化项目管理任务分工
B选用高效的施工机具
C.调整项目管理职能分工
D改变控制的方法和手段
【参考答案】B
【考察考点】1z201081项目目标动态控制的方法及其应用
【解析】A、C选项廛于组织措施,D选项属于管理措施。
38某单代号网络计划如下图实践单位天)计算工期是()天。

A.8
B.13
C.10
D.12
【参考答案】B
【考察考点】1z203033工程网络计划有关时间参数的计算
【解析】关键线路:B→E→G,2-6+5=13
39关于 FIDIC《施工合同条件》的说法,正确的是()
A合同计价方式采用单价合同,但也有些子项采用包干单价
B由业主或业主代表管理合同
C.新红皮书的应用范围比原“红皮书较小
D.“新红皮书适用于由承包商做绝大部分设计的工程项目
【参考答案】A
【考察考点】12206071国际常用的施工承包合同条件
【解析】
A选项,合同计价方式属于单价合同,但也有某些子项采用包干价格。
B选项,业主委派工程师管理合同,监督工程进度、质量,签发支付证书、接收证书和履约证书,处理合同管理中的有关事项。
C选项,"新红皮书"与原"红皮书"相对应,但其名称改变后合同的适用范围更大。
D选项,新黄皮书”适用于由承包商做绝大部分设计的工程项目。
40关于投标申请人资格预审的说法,正确的是().
A资格预审可以在招标开始之前或者初期进行
B公开招标只能采用资格预审方式
C资格预审结果不需要通知所有的投标意向者
D规定截止日期后,潜在投标人可以根据发包人要求修改资格预审文件
【参考答案】A
【考察考点】1z206011施工招标
【解析】资格预审是指招标人在招标开始之前或耆开始初期,由招标人对申请参加投标的潜在投标人进行资质条件、业绩、信蓍、技术资金等多方面的情况进行资格审查经认定合格的潜在投标人,才可以参加投标,A选项正确;为保证竞争的公平性,应使所有投标意向者获得的信息量相同,对于任何一个投标意向者问题的答复,均要求同时通知所有购买资格预审文件的技标意向者,C选项错误;投标意向者在规定的截止日期之前完成填报的内容,报送资格预审文件,所报送的文件在规定的截止日期后不能再进行修改,D选项错误。
41某双代号网络计划如下图所示,存在的不妥之处是()。

A.有多个起点节点
B工作表示方法不一致
C.节点编号不连续
D有多余时间参数
【参考答案】B
【考察考点】1Z203032工程网络计划的编制方法
【解析】B选项,⑦→⑧之间2应该用字母表示工作。
42关于横道图进度计划的说法,正确是()
A横道图中的工作均无机动时间
B横道图中工作的时间参数无法计算
C计划的资源需要量无法计算
D计划的关键工作无法确定
【参考答案】D
【考察考点】1z203031横道图进度计划的编制方法
【解析】
横道图进度计划法也存在一些问题,如:
(1)工序工作)之间的逻辑关系可以设法表达,但不易表达清楚。
(2)用于手工编制计划。
(3)没有通过严谨的进度计划时间参数计算,不能确定计划的关键工作、关键路线与时差。
(4)计划调整只能用手工方式进行,其工作量较大。
(5)难以适应大的进度计划系统。
43某网络计划执行情的检查结果分析如下表,对工作M的判断分析,正确的是()
A比G计划延迟4天,影响紧后工作2天,不影响工期
B比计划提前4天,不影响工期
C比计划延迟4天,不影响紧后工作,不影响工期
D比计划延迟4天,影响工期1天
【参考答案】A
【解析】【考察考点】12203033工程网络计划有关时间参数的计算
【解析】根据表格可知,M工作原有总时差为5天,还剩有1天,可以得知M工作比计划延误了4天,但是不影响总工期;M工作原有自由时差为2天,还剩0天,可以得知M工作影响紧后工作2天。
44关于进度控制的说法,正确的是()
A施工方必须在确保工程质量的前提下,控制工程进度
B进庋控制的目的是实现建设项目的总进度目标
C各项目管理方进度控制的目标和时间范畴应相同
D施工方对整个工程项目进度目标的实现具有决定性作用
【参考答案】A
【考察考点】1z203011项目进度控制的目的
【解析】
A选项,在工程施工实践中,必须树立和坚持二个最基本的工程管理原则,即在确保工程质量的前提下,控制工程的进度。
B选项,进度控制的目的是通过控制以实现工程的进度目标。
C选项,建设工程项目管理有多种类型,代表不同利益方的项目管理业主方和项目参与各方)都有进度控制的任务,但是,其控制的目标和时间范畴并不相同。
D选项,业主方进度控制的任务是控制整个项目实施阶段的进度。
45某工程的合同总额为1000万元,则发包人合理的支付担保额是()万元。
A.100
B.500
C.1000
D.200
【参考答案】D
【考察考点】12206043王程担保
【解析】发包人的支付担保实行分段滚动担保。支付担保的额度为工程合同总额的20%-25%。1000×20%=200万,1000×25%=250万,故合理的支付担保额为200-250万元,选项D最符合题意。
46根据《建筑市场诚信行为信息管理办法》不良行为记录信息公布期限最短不得少于()个月
A.3
B.6
C.12
D.24
【参考答案】A
【考察考点】1z206055施工合同履行过程中的诚信自律
【解析】不良行为记录信息的公布时间为行政处罚决定作出后7日内,公布期限一般为6个月至3年良好行为记录信息公布期限一般为3年,省、自治区和直辖市建设行政主管部门负责审查整改结果,对整改确有实效的,由企业提出申请,经批准,可缩短其不良行为记录信息公布期限,但公布期限最短不得少于3个月,同时将整改结果列于相应不良行为记录后,供有关部门和社会公众查询。
47关于建设工程项目总进度目标论证的说法,正确的是()
A已编制总进度规划的项目,可以不进行总进度目标论证
B总进度目标论证应涉及工程实施的条件分析及工程实施策划
C总进度目标论证时,应论证项目动用后的工作进度
D总进度目标论证就是论证施工进度目标实现的可能性
【参考答案】B
【考察考点】1Z203021项目总进度目标论证的工作内容
【解析】在建设工程项目总进度目标论证时,往往还没有掌握比较详细的设计资料,也缺乏比较全面的有关工程发包的组织、施工组织和施工技术等方面的资料,以及其他有关项目实施条件的资料,因此,总进度目标论证并不是单纯的总进度规划的编制工作,它涉及许多工程实施的条件分析和工程实施策划方面的问题。
48某防水工程施工中出现了设计变更,导致工程量由1600平方米增加到了2400平方米,原定施工工期60天,合同约定工程量增减10%为承包商应承担的风险,则承包商可索赔工期()天
A.12
B.30
C.24
D.60
【参考答案】C
【考察考点】1z206064工期索赔计算
【解析】(2400-1600*1.1)/(160060)天
49下列项目管理工具中,服务于项目所有参与单位的是0
A管理信息系统
B项目信息门户
C项目管理信息系统
D设施管理信息系统
【参考答案】B
【考察考点】1z207031工程管理信息化
【解析】

50第三方认证机构对认证合格单位质量管理体系维持情况进行定期检查的频次通常是()
A.每年两次
B两年一次
C每年一次
D.一季度一次
【参考答案】C
【考察考点】1z204023施工企业质量管理体系的建立与认证
【解析】认证机构对认证合格单位质量管理体系维持情况进行监督性现场检查,包括定期和不定期的监督检查。定期检查通常是每年次,不定期检查视需要临时安排。
51.下列建设工程项目信息中,属于技术类信息的是()
A进度控制信息
B投资控制信息
C质量控制信息
D.工作量控制信息
【参考答案】C
【考察考点】1Z207021项目信息的分类
【解析】

52根据《建筑工程施工质量验收统一标准》
单位工程竣工预验收的组织方式是0。
A施工单位项目负责人组织各专业负责人进行
B建设单位项目负责人组织总监理工程师、专业监理工程师进行
C总监理工程师组织各专业监理工程师进行
D总监理工程师组织施工单位项目负责人、专业负责人进行
【参考答案】C
【考察考点】1z204042竣工质量验收
【解析】单位工程完工后,施工单位应组织有关人员进行自检。总监理工程师应组织各专业监理工程师对工程质量进行竣工预验收。存在施工质量问题时,应由施工单位及时整改。
53建设工程项目,风险有多种类型,承包方技术管理人员能力欠缺属于()
A组织风险
B技术风险
C.工程环境风险
D经济与管理风险
【参考答案】A
【考察考点】1z201101项目的风险类型
【解析】组织风险,如(1)组织结构模式。(2)工作流程组织。(3)任务分工和管理职能分工。(4)业主方(包括代表业主利益的项目管理方)
人员的构成和能力。(5)设计人员和监理工程师的能力。(6)承包方管理人员和一般技工的能力。(7)施工机械操作人员的能力和经验。(8)损失控制和安全管理人员的资历和能力等。
54下列组织工具中,反映一个组织系统各项工作之间逻辑关系的是()。
A项目结构图
B组织分工图
C.工作流程图
D组织结构图
【参考答案】C
【考察考点】1z201030建设工程项目的组织
【解析】工作流程组织则可反映一个组织系统中各项工作之间的逻辑关系,是一种动态关系。
55某工程混凝士浇筑过程中,因工人直接浇筑高度超出施工方案要求造成质量事故,该事故按照事故责任分类属于()
A.操作责任事故
B指导责任事故
C技术责任事故
D.管理责任事故
【参考答案】A
【考察考点】1z204051工程质量问题和质量事故的分类
【解析】操作责任事故指在施工过程中,由于实施操作者不按规程和标准实施操作而造成的质量事故。
56某工程在地基施工过程中,遇到大量不可预见的地下水承包人处理地下水的费用应该向()索赔
A勘察单位
B设计人
C保险公司
D发包人
【参考答案】D
【考察考点】1z206061索赔依据
【解析】索赔是一种正当的权利要求,它是合同当事人之间一项正常的而且普遍存在的合同管理业务,是一种以法律和合同为依据的合情合理的行为。本题中,与承包人有合同关系的是发包人。
57在建设工程项目施工成本管理的程序中,进行项目过程成本分析的紧后工作是()。
A编制成本计划
B确定项目合同价
C.编制项目成本报告
D进行项目过程成本考核
【参考答案】D
【考察考点】1z202011成本管理的任务和程序
【解析】项目成本管理应遵循下列程序
(1)掌握生产要素的价格信息。
(2)确定项目合同价
(3)编制成本计划,确定成本实施目标
(4进行成本控制
(5)进行项目过程成本分析。
(6)进行项目过程成本考核
(7)编制项目成本报告
(8)项目成本管理资料归档。
58下列直方图中,标明施工生产过程处于正常、稳定状态的是()




【参考答案】C
【解析】
选项A,质量特性数据的分布竞度边界达到质量标准的上下界限,其质量能力处于临界状态;易出现不合格,必须分析原因,采取措施。
选项B,的数据分布均已出现超出质量标准上下限的上下界限,这些数据说明生产过程存在质量不合格,需要分析原因,采取措施进行纠偏。
选项C,生产过程的质量正常、稳定和受控,还必须在公差标准上、下界限范围内达到质量合格的要求。只有这样的正常、稳定和受控才是经济合理的受控状态,如C中的图所示。
选项D,质量特性数据分布偏下限,易出现不合格,在管理上必须提高总体能力
59根据《建设工程项目管理规范》,项目管理实施规划的编制过程包括①熟悉相关法规和文件②分析项目具体特点和环境条件③履行报批手续④实施编制活动:⑤了解相关方的要求。正确的程序是()。
A①⑤②③④
B①②⑤④③
C⑤②①④③
D②⑤①③④
【参考答案】C
【考察考点】1Z201062项目管理规划的编制方法
【解析】项目管理实施规划的编制工作程序,编制工作程序如下:
(1)了解相关方的要求。
(2)分析项目具体特点和环境条件。
(3)悉相关的法规和文件。
(4)实施编制活动。
(5)履行报批手续。
60.建设工程项目总承包的基本出发点是借鉴工业生产组织的经验,实现建设生产过程的()
A.组织扁平化
B.组织标准化
C.组织柔性化
D.组织集成化
【参考答案】D
【考察考点】1z201053项目总承包的模式
【解析】建设项目工程总承包的基本出发点是借鉴工业生产组织的经验,实现建设生产过程的组织集成化,以克服由于设计与施工的分离致使投资增加,以及克服由于设计和施工的不协调而影响建设进度等弊病。
61.下列项目策划工作内容中,属于实施阶段管理策划的是()
A项目实施期管理总体方案
B业主方项目管理组织机构
C生产运营期设施管理总体方案
D项目风险管理与工程保险方案
【参考答案】D
【考察考点】12201042项目实施阶段策划的工作内容
【解析】项目实施的管理策划主要工作內容包括
(1)项目实施各阶段项目管理的工作内容。
(2)项目风验管理与工程保险方案
62关于施工方项目管理目标的说法,正确的是()
A分包方的成本目标由施工总承包方确定
B施工总承包方的工期目标和质量目标必须符合合同的要求
C施工总承包方的成本目标由施工企业根据合同确定
D与业主方签订分包合同的工程,其工期目标和质量目标由分包方负责
【参考答案】B
【考察考点】12201023施工方项目管的目标和任务
【解析】A选项,分包方的成本目标是该施工企业内部自行确走的。
B选项,施工总承包方或施工总承包管理方必须按工程合同规定的工期目标和质量目标完成建设任C选项,施工总承包方或施工总承包管理方的成本目标是由施工企业根据其生产和经营的情况自行确定的。
D选项,按国际工程的惯例,当采用指定分包商时,不论指定分包商与施工总承包方,或与施总承包管理方,或与业主方签订合同,由于指定分包商合同在签约前必须得到施工总承包方或施工总承包管理方的认可,因此,施工总承包方或施工总承包管理方应对合同规定的工期目标和质量目标负责
63.在成本核算中,应当对可能发生的损失和费用作出合理预计,以增强抵御风险的能力。这体现了成本核算原则的()
A相关性原则
B谨慎原则
C.一贯性原则
D配比原则
【参考答案】B
【考察考点】1z202041成本核算的原则
【解析】谨慎原则,是指在市场经济条件下,在成本、会计核算中应当对可能发生的损失和费用,作出合理预计,以增强抵御风险的能力。
64.根据合同风险产生的原因分类,属于合同程风险的是()
A非法分包
B偷工减料
C物价上涨
D以次充好
【参考答案】C
【考察考点】1z206041施工合同风险管理
【解析】合同工程风险是指客观原因和彐主观故意导致的。如工程进展过程中发生不利的地质条件变化、工程变更、物价上涨、不可抗等。合同信用风险是指主观故意原因导致的现为合同双方的机会主义行为,如业主拖欠工程款,承包商层层转包、非法分包、偷工减料、以次充好、知假买假等(ABD选项属于合同信用风险)
65.建设工程政府质量监督机构履行质量监督职责时,可以采取的措施是()。
A.发现有影响工程质量的问题时,责令改正
B暂时扣押被检查单位的固定资产
C对被检查单位负责人进行处罚
D.吊销被检查单位的资质证书
【参考答案】A
【考察考点】1z204071政府对工程项目质量监督的职能与权限
【解析】政府建设行政主管部门和其他有关部门履行工程质量监督检查职责时,有权来取下列措施:
(1)要求被检查的单位提供有关工程质量的文件资料。
(2)进入被检查单位的施工现场进行检查
(3)发现有影响工程质量的问题时,责令改正
66.一般情况下,负责特别重大事故调查的人民政府应当自收到事故调查报告之日起()日内作出批复。
A.15
B.30
C.60
D.90
【参考答案】B
【考察考点】1z205030事故处理
【解析】重大事故、较大事故、一般事故,负责事故调查的人民政府应当自收到事故调查报告之日起15日内作出批复特待别重大事故,
30日内作出批复,特殊情况下,批复时间可以适当延长,但延长的时间最长不超过30日。
67工程监理人员在实施监理过程中,发现工程设计不符合工程质量标准或合同约定的质量要求时,应当来取的措施是()
A要求施工单位报告设计单位改正
B报告建设单位要求设计单位改正
C直接与设计单位确认修改工程设计
D要求设计单位改正并报告建设单位
【参考答案】B
【考察考点】1z201113监理的工作方法
【解析】工程监理人员发现工程设计不符合建筑工程质量标准或者合同约走的质量要求的,应当报告建设单位要求设计单位改正。
68下列质量检查内容中,可通过目测法中“照"的手段检查的是()
A.油漆的光滑度
B内墙抹灰的大面是否平直
C混凝土的强度是否符合要求
D管道井内管线、设备安装质量
【参考答案】D
【考察考点】1Z204035施工过程的质量控制
【解析】目测法即凭借感官进行检查,也称观感质量检验,其手段可概括为"看、摸、敲、照"四个字
①看—就是根据质量标准要求进行外观检查例如,清水墙面是否洁净,喷涂的密实庋和颜色是否良好、均匀,工人的操作是否正常,内墙抹灰的大面及口角是否平直,混凝土外观是否符合要求等。
②摸——就是通过触摸手感进行检查、鉴别。例如,油漆的光滑度,浆活是否牢固、不掉粉等。
③散——就是运用敲击工具进行音感检查。例如,对地面工程、装饰工程中的水磨石、面砖、石材饰面等,均应进行敲击检查。
④照—就是通过人工光源或反射光照射,检查难以看到或光线较暗的部位。例如,管道井、吒梯井等内部管线、设备安装质量,装饰吊顶内连接及设备安装质量等
69下列建设工程安全事故中,县级人民政府可以委托事故发生单位组织事故调查组进行调查的是()。
A.2人轻伤总损失1000万元
B1人重伤,直接经济损失200万元
C无伤亡,直接经济损失1000万元以下
D.1人轻伤无其他损失
【参考答案】C
【考察考点】1z205030建设工程生产安全事故应急预案和事故处理
【解析】1)特别重大事故由国务院或者国务院授权有关部门组织事故调查组进行调查。重大事故、较大事故、一般事故分别由事故发生地省级人民政府、设区的市级人民政府、县级人民政府负责调查。省级人民政府、设区的市级人民政府、县级人民政府可以直接组织事故调查组进行调查,也可以授权或者委托有关部门组织事故调查组进行调查。未造成人员伤亡的一般事故,县级人民政府也可以委托事故发生单位组织事故调查组进行调查。
70.根据《建筑工程施工质量验收统一标准》分项工程质量验收的组织者是()。
A项目经理
B项目技术负责人
C总监理工程师
D.专业监理工程师
【参考答案】D
【考察考点】1z204041施工过程的质量验收
【解析】分项工程应由专业监理工程师组织施工单位项目专业技术负责人等进行验收。
71.下列施工现场噪声的控制措施中,属于控制传播途径的有()
A利用多孔材料吸收声能
B设置隔声屏障
C振动源上涂覆阻尼材料
D压缩机风管处设置消声器E操作人员使用耳塞、耳罩
【参考答案】ABC
【考察考点】1z205042施工现场环境保护的要求
【解析】传播途径的控制:
①吸声:利用吸声材料(大多由多孔材料制成或由吸声结构形成的共振结构(金属或木质薄板钻孔制成的空腔体吸收声能,降低噪声
②隔声:应用隔声结构,阻碍噪声向空间传播将接收者与噪声声源分隔。隔声结构包括隔声室、隔声簟、隔声屏障、隔声墙等。
③消声:利用消声器阻止传搔。允许气流通过的消声降噪是防治空气动力性噪声的主要装置。如对空气压缩机、内燃机产生的噪声等。
④减振降噪:对来自振动引起的嗓声,通过降低机械振动减小嗓声,如将阻尼材料涂在振动源上,或改变振动源与其他刚性结构的连接方式等D属于声源控制,E属于接收者的防护。
72某双代号时标网络计划如下图时间单位天),工作总时差正确的有O。
ATFAl=0
B TFA2=1
C.TFA3=2
DTFcl=2
E. TFB3=1
【参考答案】ABCE
【考察考点】总时差的计算
【解析】本题关键线路是A1-B1-B2-C2-C3,A1在关键线路上,总时差为0,A2在关键节点2和5之间,总时差是1天,A3本身自由时差是1天,后续工作总时差是1天,总时差是2天,C1工作在关键节点3、7之间,总时差是1天,B3的紧后是关键工作,总时差是1天,正确答案为ABCE
73关于工作任务分工和管理职能分工的说法,正确的有()
A管理职能是由管理过程的多个环节组成
B管理职能分工表既可用于项目管理,也可用于企业管理。
C在项目实施的全过程中,应视具体情况对任务分工表进行调整
D项目各参与方应编制统一的工作任务分管理职能分工管理职能分工表E编制工作任务分工表前应对项目实施各阶段的具体管理工作进行详细分解
【参考答案】ABCE
【考察考点】1Z201033工作任务分工在项目管理中的应用
【解析】选项A,管理职能分工:管理是由多个环节组成的过程,即:(1)提出同题。(2)筹划。(3)决策。(4)执行。(5)检查选项B,管理职能分工表是用表的形式反映项目管理班子内部项目经理、餐工作部门和各工作岗位对各项工作任务的项目管理职飴分工。管理职能分工表也可用于企业管理。
选项C,在工作任务分工表中应明确各项工作任务由哪个工作部门或个人责,由哪些工作部门(或个人)配合或参与。在项目的进展过程中,应视必要对工作任务分工表进行调整。
选项D,业主方和项目各参与方,如设计单位、施工单位、供货单位和工程管理咨询单位等都有各自的项目管理的任务,上述各方都应该编制各自的项目管理任务分工表。
选项E,为了编制项目管理任务分工表,首先应对项目实施各阶段的费用投资或成本控制、进度控制、质量控制、合同管理、信息管理和组织与协调等管理任务进行详细分解。
74项目质量控制体系的运行环境包括()。
A.项目的合同结构
B质量管理的人员配置
C质量管理的政府监督制度
D质量管理的物质资源配置E质量管理的组织制度
【参考答案】ABDE
【考察考点】1z204022项目质量控制体系的建立和运行
【解析】运行环境:1)项目的合同结构;2)质量管理的资源配置(质量管理的资源配置,包括专职的工程技术人员和质量管理人员的配置;实施技术管理和质量管理所必需的设备、设施、器具、软件等物质资源的配置。人员和资源的合理配置是质量控制体系得以运行的基础条件)3)质量管理的组织制度
75根据《建筑施工组织设计规范》,施工方案的主要内容包括0。
A.工程概况
B施工方法及工艺要求
C施工部署
D施工现场平面布置
E施工准备与资源配置计划
【参考答案】ABE
【考察考点】1z201071施工组织设计的内容
【解析】施工方案的主要内容如下
(1)工程概况。
(2)施工安排。
(3)施工进度计划。
(4)施工准备与资源配置计划。
(5)施工方法及工艺要求。
76关于安全技术交底要求的说法,正确的有( )
A必须采用新的安全技术措施
B必须实行逐级安全技术交底制度
C定期向多工种交叉施工作业队伍书面交底
D必须采用两阶段技术交底
E保留书面安全技术交底签字记录
【参考答案】BCE
【考察考点】12205023施工安全技术措施和安全技术交底
【解析】安全技术交底的要求:
(1)项目经理部必须实行逐级安全技术交底制度,纵向延伸到班组全体作业人员。
(2)技术交底必须具体、明确,针对性强。
(3)技术交底的内容应针对分部分项工程施工中给作业人员带来的潜在危险因素和存在问题
(4)应优先采用新的安全技术措施。选项A错误
(5)对于涉及四新"项目或技术含量高、技术难度大的单项技术设计,必须经过两阶段技术交底,即初步设计技术交底和实施件施工图技术设计交底。选项D错误
(6)应将工程概况、施工方法、施工程序、安技术措施等向工长、班组长进行详细交底。
(7)定期向由两个以上作业队和多工种进行交叉施工的作业队伍进行书面交底。
(8)保持书面安全技术交底签字记录。
77钢筋混凝土构件和允许出现裂缝的预应力混凝土构件进场质量验收时,应进行的检验项目包括()
A承载力
B材料性能
C挠度
D裂缝宽度
E外观质量
【参考答案】ACD
【考察考点】1z204041施工过程的质量验收
【解析】钢筋混凝土构件和允许出现裂的预应力混凝土构件应进行承载力、挠度和裂缝宽度检验;不允许出现裂缝的预应力混凝土构件应进行承载力、挠度和抗裂检验。
78在项目的实施阶段,项目总进度应包括()进度
A.设计前准备阶段的工作
B设计工作
C项目建议书的编制工作
D招标工作
E项目动用后的保修工作
【参考答案】AB,D
【考察考点】1z203021项目总进度目标论证的工作内容
【解析】在项目的实施阶段,项目总进度应包括:
(1)设计前准备阶段的工作进度。
(2)设计工作进度。
(3)招标工作进度。
(4)施工前准备工作进度。
(5)工程施工和设备安装进度。
(6)工程物资采购工作进度。
(7)项目动用前的准备工作进度等。
79关于施工成本偏差分析表达方法的说法,正确的有()。
A横道图法形象、直观,一目了然
B表格法反映的信息量大
C横道图法是最常用的一种方法
D表格法具有灵活、适用性强的优点
E曲线法能够直接用于定量分析
【参考答案】ABD
【考察考点】12202032成本控制的方法,P94-95
【解析】横道图法具有形象、直观、一目了然等优点,但这种方法反映的信息量少,一般在项目的较高管理层应用,选项A正确。
表格法是进行偏差分析最常用的一种方法,选项C错误。
用表格法进行偏差分析具有如下优点:(1)灵活、适用性强。(2)信息量大。(3)表格处理可借助于计算机,从而节约大量数据处理所需的人力,并大大提高谏度。选项B、D正确选项E,曲线法不能够直接用于定量分析。
80项目风险评估工作包括()
A.确定各种风险的风险等级
B分析各种风险的损失量
C确定风险因素
D.确定应对各种风险的对策
E分析各种风险因素的发生概率
【参考答案】ABE
【考察考点】12201102项目风险管理的王作流程
【解析】项目风险评估包括以下工作:(1)利用已有数据资料(主要是类似项目有关风险的历史资料和相关专业方法分析各种风险因素发生的概率
(2)分析各种风险的损失量,包括可能发生的工期损失、费用损失,以及对工程的质量、功能和使用效果等方面的影响。
(3)根据各种风险发生的概率和损失量,确定各种风险的风险量和风险等级。
81某单代号搭接网络计划如下图时间单位天),其时间参数正确的有()。
A TFc=1
B FFB=2
C. LSD=8
D.LSE=5
E LFc=S
【参考答案】ACDE
【考察考点】1Z203032工程网络计划的编制方法
【解析】解析如下图所示,选项B错误, FFB=0
82下列现场文明施工的管理措施中,属于现场消防、防火管理措施的有()。
A建立门卫值班管理制度
B建立消防管埋制度及消防领导小组
C作业区与生活区必须明显划分
D现场必须有消防平面布置图
E对违反消防条例的有关人员进行严肃处理
【参考答案】BDE
【考察考点】1Z205041施工现场文明施工的要求
【解析】现场消防、防火管理:(1)现场建立消防管理制度,建立消防领导小组,落实消防责任制和责任人员,做到思想重视、措施跟上、管理到位。
(2定期对有关人员进行消防教育,落实消防措施
(3)现场必须有消防平面布置图,临时设施按消防条例有关规定搭设,做到标准规范。
(4)易燃易爆物品堆放间、油漆间、木工间、总配电室等消防防火重点部位要按规定设置灭火器和消防沙箱,并有专人负责,对违反消防条例的有关人员进行严肃处理。
(5)施工现场用明火做到严格技动用明火规定执问行,审批手续齐全。
选项属于治安管理; C选项属于施工现场。
83关于分部分项工程成本分析的说法,正确的有( )
A分部分项工程成本分析的对象为已完分部分项工程
B分部分项工程成本分析是施工项目成本分析的基础
C必须对施工项目的所有分部分项工程进行成本分析
D主要分部分项工程要做到从开工到竣工进行系统的成本分析
E分部分项工程成本分析是定期的中间成本分析
【参考答案】ABD
【考察考点】12202052成本分析的方法
【解析】A选项,分部分项工程成本分析的对象为已完成分部分项工程。
B选项,分部分项工程成本分析是施工项目成本分析的基础。
C选项,由于施工项目包括很多分部分项工程,无法也没有必要对每一个分部分项工程都进行成本分析。
D选项,对于那些主要分部分项工程必须进行成本分析,而且要做到从开工到竣工进行系统的成本分析。
E选项,因为通过主要分部分项工程成本的系析,可以基本上了解项目成本形成的全过程,为竣工成本分析和今后的项目成本管理提供参考资料。
84应当及时修订生产安全事故应急预案的情形有()。
A依据的上位预案中的有关规定发生重大变化
B.编制人员构成发生重大变化
C重要应急资源发生重大变化
D面临的事故风险发生重大变化
E应急演练中发现问题需要修订
【参考答案】ACDE
【解析】有下列情形之一的,应急预案应当及时修订并归档
(1)依据的法律、法规、规章、标准及上位预案中的有关规定发生重大变化的
(2)应急指挥机构及其职责发生调整的
(3)面临的事故风险发生重大变化的
(4)重要应急资源发生重大变化的
(5)预案中的其他重要信息发生变化的
(6)在应急演练和事故应急救援中发现问题需要修订的
(7)编制单位认为应当修订的其他情况。
85下列施工作业质量控制点中,属于“见证点的有( )
A.隐蔽工程
B重要部位施工
C压力容器特种作业
D二次结构砌体施工E.预应力施工工艺
【参考答案】BCDE
【考察考点】1z204032施工质量计划的内容与编制方法
【解析】:凡属"见证点"的施工作业,如重要部位、特种作业、专门工艺等,施工方必须在该项作业开始前,书面通知现场监理机构到位旁站,见证施工作业过程:凡属"待检点"的施工作业,如隐蔽工程等,所以A不属于。
86按施工成本构成要素分类,应计入企业管理费用的有)。
A.固定资产使用费
B管理人员工资
C.工具用具使用费
D.材料采购及保管费
E规费
【参考答案】AB.C
【考察考点】1z202023按成本组成编制成本计划的方法
【解析】
87关于项目施工总承包模式特点的说法,正确的有()
A合同价不明确,不利于业主的投资控制
B业主选择承包方的招标及合同管理工作量小
C与平行发包模式相比,组织协调工作量大
D开工日期不可能太早,建设周期会较长
E工程质量在很大程度上取决于总承包方的管理水平和技术水平
【参考答案】BDE
【解析】选项A错误,施工总承包模式下,在开工前就有较明确的合同价,有利于业主的总投资控制。
选项B正确,业主只需要进行一次招标,与施工总承包单位签约,因此招标及合同管理工作量将会减小。
选项C错误,由于业主只负责对施工总承包单位的管理及组织协调,其组织与协调的工作量比平行发包会大大减少,这对业主有利。
选项D正确,由于一般要等施工图设计全部结束后,业主才进行施工总承包的招标,因此,开工日期不可能太旱,建设周期会较长选项E正确,建设工程项目质量的好坏在很大程度上取决于施工总承包单位的管理水平和技术水平。
88下列建设工程项目施工成本费用中,属于间接成本的有0
A人工费
B管埋人员工资
C办公费
D差旅交通费
E机械费
【参考答案】BCD
【考察考点】成本管理的任务和程序
【解析】间接成本是指准备施工、组织和管理施工生产的全部费用支出,是非直接用于也无法直接计人工程对象,但为进行工程施工所必须发生的费用,包括管理人员工资、办公费、差旅交通费等,教材P70
89关于成本核算方法的说法正确的有()。
A表格核算法简单易懂方便操作
B表格核算法精度不高,实用性较差
C项目财务部门一般采用表格核算法
D.会计核算法对工程项目内各岗位成本的责任核算比较适用
E会计核算法科学严密,覆盖面较大
【参考答案】AE
【考察考点】1z202042成本核算的方法
【解析】选项A、B,表格核算法优点是简便易懂,方便操作,实用性较好;缺点是难以实现较为科学严密的审核制度,精度不高,覆盖面较小选项C,项目财务部门一般采用会计核算法。
选项D,因为表格核算具有操作简单和表格格式自由等特点,因而对工程项目内各岗位成本的责任核算比较实用。
选项E,会计核算法优点是科学严密,人为控制的因素较小而且核算的覆盖面较大。
90关于工程保险的说法,正确的有0。
A工程一切险要求投保人以项目法人的名义投
B国内工程通常由项目法人办理工程一切险
C第三者责任险一般附加在工程一切险中
D承包人设备保险的保险范围包括准备用于永久工程的设备
E国内工程开工前均要集中投保工程一切险
【参考答案】B.CD
【考察考点】1z206042工程保险
【解析】选项A、B,工程一切险此要求投保人办理保险时应以双方名义共同投保。为了保证保险的有效性和连贯性,国内工程通常由项目法人办理保险,国际工程一般要求承包人办理保险。
选项C,第三者责任险的被保险人也应是项目法人和承包人。该险种一般附加在工程一切险中选项D,承包人设备保险:保险的范围包括承包人运抵施工现场的施工机具和准备用于永久工程的材料及设备。我国的工程一切险包括此项保内容。
选项E,如果承包商不愿投保一切险,也可以就承包商的材料、机具设备、临时工程、已完工程等分别进行保险,但应征得业主的同意。
91关于合同分析及其作用的说法正确的有0。
A.合同分析要从合同执行的角度去分析
B合同分析往往由项目经理负责
C合同分析的目的之一是合同任务分解、落实
D分析合同中的漏洞,解释有争议的内容E合同分析同招标文件分析的侧重点相同
【参考答案】ACD
【考察考点】1z206051施工合同分析
【解析】
A选项,合同分析是从合同执行的角度去分析、补充和解释合同的具体内容和要求,将合同目标和合同规定落实到合同实施的具体问题和具体时间上,用以指导具体工作,使合同能符合日常工程管理的需要,使工程按合同要求实施,为合同执行和控制确定依据。
B选项,合同分析往往由企业的合同管理部门或项目中的合同管理人员负责。
C选项,由于以下诸多因素的存在,承包人在签订合同后、履行和实施合同前有必要进行合同分析6)合同中的任务需要分解和落实。
D选项,合同分析的目的和作用体现在以下几个方面:1)分析合同中的漏洞,解释有争议的内容2)分析合同风险,制定风险对策。3)合同任务解、落实王选项,合同分析不同于招标投标过程中对招标文件的分析,其目的和侧重点都不同。
92关于工作最迟完成时间计算的说法,正确的有()。
A单代号搭接网络计划中,等于该工作最早完成时间加上该工作的总时差
B单代号搭接网络计划中,等于各紧后工作最迟开始(或结束)时间减相应时距加该工作持续时间的最小值
C双代号网络计划中,等于各紧后工作最迟开始时间的最小值
D双代号网络计划中等于该工作完成节点的最迟时间
E双代号时标网络计划中,等于该工作实箭头线结束点应对的时间坐标
【参考答案】ABC
93关于施工总承包合同中费用控制条款的说法正确的有0
A发包人签发进度款支付证书,表明发包人已接受了承包人完成的相应工作
B承包人可以使用预付款修建临时工程、组织施工队进场
C发包人在收到预付款催告通知后7天内仍未支付的,承包人有权暂停施工
D发包人应在进度款支付证书签发后28天内完成支付E发包人在工程款中逐期扣回预付款后,预付款担保额度应相应减少
【参考答案】CE
【考察考点】12206021施工承包含同的内容
【解析】
选项A,发包人签发进度款支付证书或临时进度款支付证书,不表明发包人己同意、批准或接受了承包人完成的相应部分的工作。
选项B,预付款应当用于材料、工程设备、施工设备的采购及修建临时工程、组织施工队伍进场等选项C,发包人通期支付预付款超过7天的,承包人有权向发包人发出要求预付的催告通知,发包人收到通知后7天内仍未支付的,承包人有权暂停施工。
选项D,除专用合同条款另有约定外,发包人应在进度款支付证书或临时进度款支付证书签发后14天内完成支付选项E,发包人在工程款中逐期扣回预付款后,预付款担保额度应相应减少,但剩余的预付款担保金额不得低于未被扣回的预付款金额。
94建设工程施工招标应当具备的条件有()
A有编制招标文件和组织评标的能力
B招标人已经依法成立
C有相应资金或资金来源已经落实
D初步设计及概算应当履行审批程序的,已经批准
E有招标所需的设计图纸及技术资料
【参考答案】BCDE
【考察考点】1z206011施工招标
【解析】建设工程施工招标应该具备的条件包括以下几项:招标人已经依法成立;初步设计及概算应当履行审批手续的,已经批准;招标范围、招标方式和招标组织形式等应当履行核准手续的,已经核准;有相应资金或资金来源已经落实;有招标所需的设计图纸及技术资料。这些条件和要求,一方面是从法律上保证了项目和项目法人的合法化,另一方面,也从技术和经济上为项目的顺利实施提供了支持和保障。
95对业主而言,成本加酬金合同的优点有()
A.可以通过分段施工缩短工期
B便于对工程计划进行合理安排
C可以减少承包商的对立情绪
D可以利用承包商的施工技术专家,帮助弥补设计中的不足
E通过确定最大保证价格约束工程成本不超过某一限值
【参考答案】ACDE
【考察考点】1z206033成本加酬金合同
【解析】:对业主而言,这种合同形式也有一定优点,如
①可以通过分段施工缩短工期,而不必等待所有施工图完成才开始招标和施工。
②可以减少承包商的对立情绪,承包商对工程变更和不可预见条件的反应会比较积极和快捷。
③可以利用承包商的施工技术专家,帮助改进或弥补设计中的不足。
④业主可以根据自身力量和需要,较深人地介入和控制工程施工和管理。
⑤也可以通过确定最大保证价格约束工程成本不超过某一限值,从而转移一部分风险。教材P298。
96若承包商未按合同要求实施工程,关于业主向承包商索赔的说法,正确的有()。
A.未按合同条件要求,无故不向分包人付款,业主无权进行索赔
B质量不满足要求,业主另找公司完成的,只可向承包商索赔成本
C工程进度太慢,要求承包商赶工时,可索赔业主方工程师的加班费
D合同工期已到而工程仍未完工,可索赔误期损害赔偿费
E未按合同要求办理保险,业主可前去办理并索赔相应的费用
【参考答案】CDE
【考察考点】1z206061索赔依据教材P326
【解析】承包商未按合同要求实施工程,发生下列损害业主权益或违约的情况时,业主可索赔妻用和(或)利润:
(1)工程进度太慢,要求承包商赶工时,可索赔工程师的加班费。C正确。
(2)合同工期已到而工程仍未完工,可索赔误期损害赔偿费。D正确。
(3)质量不满足合同要求,如不按照工程师的指示拆除不合格工程和材料,不进行返工或不按照工程师的指示在缺陷责任期内修复缺陷,则业主可找另一家公司完成此类工作,并向承包商索赔成本及利润。B错误。
(4)质量不满足合同要求,工程被拒绝接收,在承包商自费修复后,业主可索赔重新检验费。
(5)未按合同要求办理保险,业主可前去办理并扣除或索赔相应的裘用。E正确。
(6)由于合同变更或其他原因造成工程施工的性质、范围或进度计划等方面发生变化,承包商末按合同要求去及时办理保险,由此造成的损失或损害可向承包商索赔。
(7)未按合同要求釆取合理措施,造成运输道路桥梁等的破坏。
(8)未按合同条件要求,无故不向分包商付款错误严重违背合同(如工程进度一拖再拖,质量经常不合格等),工程师一再警告而没有明显改进时,业主可没收展约保函。
97下列工程质量事故发生的原因中,属于技术原因的有()。
A.测设备管理不善造成仪器失准
B结构设计方案不正确
C检验检查制度不严密
D监理人员旁站检验不到位
E施工操作人员施工工艺错误
【参考答案】BE
【考察考点】1z204052施工质量事故的预防
【解析】技术原因:指引发质量事故是由于在项目勘察、设计、施工中技术上的失误。例如,地质勘察过于疏略,对水文地质情况判断错误,致使地基基础设计采用不正确的方案;结构设计方案不正确,计算失误,构造设计不符合规范要求;施工管理及实际操作人员的技术素质差,采用了不合适的施工方法或施工工艺等。这些技术上的失误是造成质量事故的常见原因。
A、D、C属于管理原因。
98某双代号网络计划如下图(时间单位天)其关键工作有()

A.工作3-5
B.工作1-4
C工作5-9
D.工作7-10
E工作8-11
【参考答案】AC
【考察考点】12203032工程网络计划的编制方法
【解析】经计算,总工期为15天,其关键线路为:1-3-5-9-10-11,故正确答案为AC。
99下列项目进度控制的措施中,与工程设计技术有关的措施有()。
A.组织工程设计方案的评审与选用
B分析施工组织设计对进度的影响
C寻求设计变更加快施工进度的可能
D重视信息技术在进度控制中的应用
E改变施工机械设计,提高机械效率
【参考答案】ACE
【考察考点】1z203044项目进度控制的技术措施
【解析】项目进度控制的技术措施:
建设工程项目进庋控制的技术措施涉及对实现进度目标有利的设计技术和施工技术的选用。不同的设计理念、设计技术路线、设计方案会对工程进度产生不同的影响,在设计工作的前期,特别是在设计方案评审和选用时,应对设计技术与工程进度的关系作分析比较。在工程进度受阻时,应分析是否存在设计技术的影响因素,为实现进度目标有无设计变更的可能性。施工方案对工程进度有直接的影响,在决策其是否选用时,不仅应分析技术的先进性和经济合理性,还应考虑其对进度的影响。在工程进度受阻时,应分析是香存在施工技术的影响因素,为实现进度目标有无改变施工技术、施工方法和施工机械的可能性。
100对某模板工程进行抽样检查,发现在表面平整度、截面尺寸、平面水平度、垂直度和标高等方面存在质量问题。按照排列图法进行统计分析,上述质量问题累计频率依次为419、79%、89%、98%和100%,需要进行重点管理的A类问题有()
A.平面水平度
B.垂直度
C.标高
D表面平整度
E截面尺寸
【参考答案】DE
【考察考点】1z204063排列图法的应用
【解析】累计频率0-80%定为A类问题,即主要问题,进行重点管理将累计频率在8090%区间的问题定为B类问题,即次要问题,作为次重点管理将其余累计频率在90%-100%区间的问题定为C类问题,即一般问题,按照常规适当加强管理。
猜你喜欢:
3、助力2018安全生产月,这100份安全资料合集值得入手(可下载)
来源:网络
版权属于原作者

加入我们
投稿展示或者分享资料
一起交流一起成长
扫一扫下方二维码,灵感即刻进
官方微信或qq:483972950
官方qq群:343778875 或648915172



