提示点击↑上方"土木工程资源共享"关注加入
点我资料免费下
【重磅福利】
目前, MJS工法桩广泛应用到地基基础处理、基坑围护止水帷幕渗漏与质量问题的处理、地下室结构外墙渗水及应急抢险等工程中,也越来越得到工程界的认可,且发挥着不可估量的作用,本公司所监理的不少工程已经得到了成功的应用,本文就MJS工法桩施工技术及质量控制等方面进行介绍,部分观点不一定准确,供大家参考。
1
MJS工法桩施工技术的原理与特点
1.1 MJS工法桩施工技术的原理
MJS工法桩(Metro Jet System)又称全方位高压喷射工法,最初是为了解决水平旋喷施工过程中的排浆和环境影响问题而开发出来的,目前多用于地基基础处理、基坑围护止水帷幕渗漏与质量问题的处理、地下室结构外墙渗水处理等,由于采用了独特的多孔管和前端强制吸浆装置,实现了孔内强制排浆和地内压力监测,并通过调整强制排浆量来控制地内压力,使深处排泥和地内压力得到合理控制,使地内压力稳定,也就降低了在施工中出现地表变形的可能性,大幅度减少对环境的影响,而地内压力的降低也进一步保证了成桩的直径。
1.2 MJS的工艺特点
1.2.1 可以“全方位”进行高压喷射注浆施工。MJS工法可以进行水平、倾斜、垂直各方向、任意角度的施工,其最大有效加固深度可达100m。
1.2.2 桩径大,桩身质量好。喷射流初始压力达40MPa,流量90~130L/min,使用单喷嘴喷射,每米喷射时间30~40min(平均提升速度2.5~3.3cm/min),喷射流能量大,作用时间长,再加上稳定的同轴0.7MPa高压空气的保护和对地内压力的调整,使得MJS工法成桩直径较大,可达2~2.8m(砂土N<70,粘土C<50)。直接采用水泥浆液进行喷射,其桩身质量较好。
1.2.3 对周边环境影响小,超深施工有保证。传统高压喷射注浆工艺产生的多余泥浆是通过土体与钻杆的间隙,在地面孔口处自然排出。这样的排浆方式往往造成地层内压力偏大,导致周围地层产生较大变形、地表隆起。同时在加固
深处的排泥比较困难,造成钻杆和高压喷射枪四周的压力增大,往往导致喷射效率降低,影响加固效果及可靠性。MJS工法通过地内压力监测和强制排浆的手段,对地内压力进行调控,可以大幅度减少施工对周边环境的扰动,并保证超深施工的效果。
1.2.4 泥浆污染少。MJS工法采用专用排泥管进行排浆,有利于泥浆集中管理,施工场地干净。同时对地内压力的调控,也减少了泥浆“窜”入土壤、水体或是地下管道的现象。
2
MJS桩工艺流程与施工方法
2.1 MJS桩工艺流程
2.2 MJS施工方法
2.2.1 施工准备
2.2.1.1 桩位放样。施工前用全站仪测定MJS桩施工的控制点,埋设标记,经过复测验线合格后,用钢尺和测线实地布设桩位,并用打设木桩做好控制点,保证桩孔中心移位偏差小于50mm。桩中心离开管线300~700mm。
2.2.1.2 探挖沟槽。正式进场施工前,先弄清楚地下管线的种类、分布状况等,在旋喷桩中心向两侧各500mm左右探挖沟槽,沟槽开挖深度一般1m左右,如有地下管线,则应挖至管线以下,根据桩位中心将直径219mm的钢管埋入至管线底面以下500mm,对钢管四周回填密实至地面以下1m。
2.2.1.3 修建排污和灰浆拌制系统。一般MJS工法桩施工过程中将会产生100~130%的返浆量,将废浆液引入沉淀池中,沉淀后的清水根据场地条件可进行无公害排放。沉淀的泥土挖出堆放在集土坑集中外运。沉淀和排污统一纳入全场污水处理系统,对于无场地建立沉淀池的,可采用泥水处理装置,将泥水分离后土方外运及废水直接排放。
灰浆拌制系统主要设置在水泥仓附近,便于作业,主要由灰浆拌制设备、灰浆储存设备、灰浆输送泵设备组成。
2.3 引孔钻机就位
钻机就位后,对桩机进行调平、对中,调整桩机的垂直度,保证钻杆应与桩位一致,偏差应在10mm以内,钻孔垂直度误差小于0.5%;钻孔前应调试泥浆泵,使设备运转正常;校验钻杆长度,并用红油漆在钻塔旁标注深度线,确保孔底标高满足设计深度,引孔深度略比设计深度深100cm以上,即设计喷浆深度20m,引孔深度大于21m,以此类推。
2.4 引孔钻进
钻机施工前,在钻孔机械试运转正常后,开始引孔钻进。钻孔过程中要详细记录好钻杆节数,保证钻孔深度的准确,引孔过程中需加强泥浆护壁,在泥浆中加入适量膨润土,确保引孔结束后孔内无沉渣;为防止MJS旋喷喷浆过程在地质较差的土层中坍塌抱死钻杆,造成拔管困难,在空钻段埋设套管(对地层土质特别差的需埋设至桩底以上2~3m),一般钻杆直径为142mm,故埋设的外套管内径不宜小于219mm(见图2)。
图2
为防止旋喷施工期间出现穿孔,引孔及旋喷喷浆需有一定的间距,间隔3个孔位施工或间隔36小时后施工。
2.5 引孔垂直度的控制
引孔垂直度是控制旋喷桩偏差的关键,引孔必须满足1/200要求,在引孔过程中需确保钻机水平状态及钻杆垂直,引孔采用导向钻头,经常检查钻杆垂直度,当钻杆偏差过大时,上提钻杆至垂直度较好部位开始扫孔,无法扫孔时需回填后重新引孔。
2.6 MJS喷射钻机就位下放钻杆
引孔至大于设计深度1m以上后并埋设套管后,移除引孔钻机,将MJS全方位超高压旋喷钻机就位对中并调整水平度,根据设计孔深计算好下放钻杆的节数,逐节下放钻杆使喷嘴位置至设计标高,下放过程中做好下放钻杆节数记录,并需检查钻杆的密封件是否完好,对密封件有磨损的及时更换。
2.7 MJS喷射
钻杆下至设计标高后(喷嘴部位),开始喷浆,喷浆时采用高压泵及高压空气喷射,为保证桩底端的质量,喷嘴下沉到设计深度时,在原位置旋转60秒以上,待地内压力达到设计值后开启倒吸水及开始旋喷步距提升,图3为试喷。
图3
2.8 旋喷提升
开启高压喷射泵及高压空气后,由下向上旋喷,同时将泥浆倒吸排出。喷射时,先应达到预定的喷射压力后再逐渐提升旋喷管,以防扭断旋喷管,钻杆的旋转和提升应连续进行,不得中断,钻机发生故障,应停止提升钻杆和旋转,以防断桩,并立即检修排除故障,为提高桩底端质量,在桩底部1.0m范围内应适当增加钻杆喷浆旋喷时间。在旋喷提升过程中,可根据不同的土层,调整旋喷参数。
根据有关资料的报道,当在喷射压力40MPa下其在砂质土、粘性土典型土质中的有效直径可参见表1:
表1 MJS桩标准压力桩径对照表
一般当深度超过30m时,其有效直径减少300mm。
2.9 钻机移位
为确保桩顶标高及质量,浆液喷嘴提升到设计桩顶标高以上100mm时停止旋喷,提升钻杆逐节拆除出孔口,清洗钻杆、注浆泵及输送管道,然后将钻机移位至下一孔。
图4MJS大直径超高压旋喷机
图5 高压注浆泵
图6 搅浆系统
为确保桩顶标高及质量,浆液喷嘴提升到设计桩顶标高以上100mm时停止旋喷,提升钻杆逐节拆除出孔口,清洗钻杆、注浆泵及输送管道,然后将钻机移位至下一孔。
MJS从综合角度出发,将硬化材料泥浆的配料直至加压输送、喷射、地层切削、混合、强制排泥、集中泥浆这一系列工序作为监控对象,是一种能进行水平地基加固和垂直360°全方位地基加固的施工工法,对于周边环境及地基扰动影响微小;能实施大深度地基加固及水面下的施工,并且可以选择排泥场所,通过集中排泥与控制地内压力,保证水泥浆在加固范围内扩散,避免对地下水与土体的污染及对周边建筑物的影响。
采用MJS全方位超高压旋喷,应先送高压浆,打开喷浆口后、再送压缩空气;喷射时先应达到预定的喷射压力、喷浆量原位旋转1min后,再逐渐步距提升注浆管,注浆管单节长度1.5m,本工程施工时2节钻杆拆卸1次,注浆管分段提升的搭接长度不得小于50mm;当地内压力达到设计要求时,应立即开启倒吸空气及倒吸水,可促进孔内置换土体的排出,减小对周边环境的影响。
3
施工质量控制措施
3.1 事前控制
由于MJS工法桩施工技术相对较为复杂,比其他注浆方法要相对困难些,故在施工过程中必须严格按照设计要求进行施工,做好相应的技术与安全交底工作,并遵守相应的操作规程,以确保施工质量。
钻机就位后应控制好桩位,一般应与设计位置偏差不大于50mm,垂直偏差度不大于1/200。
正式施工前,就高压水、高压注浆泵及空压机的压力、流量,以及喷射过程注浆管的提升速度、注浆量、终孔条件等参数通过试成桩进行确定,正式施工时可利用集中管理控制台进行自动跟踪与控制。如实做好现场的各项施工记录,包括:钻孔倾斜、钻孔深度、钻孔遇障碍物、坍孔、浆液喷射过程中的工作参数、返浆情况等都要做详细记录,并留下关键的影像资料。同时对施工记录及时整理,发现问题及时汇报处理。
为保证在拆卸钻杆或因故中断时间较长,而不出现断桩现象,重新正常喷射时上下两段桩的搭接长度一般不小于100mm。
施工前对施工机械进行维护保养,尽量减少施工过程中由于设备故障而造成的质量问题。对机械操作人员进行施工前培训,组织其熟悉设备性能、操作要点,施工中设备由专人负责操作。
3.1.1 施工前的检查
在施工前对原材料、机械设备及喷射工艺等进行检查,主要有以下几方面:
3.1.1.1 各种原材料(包括水泥等)的质量合格证及见证试验检测报告,拌和用水应满足相应的规定;
3.1.1.2 浆液配合比是否合适工程实际土质条件;
3.1.1.3 机械设备是否正常,在施工前应对MJS全方位高压旋喷设备、引孔钻机、高压泥浆泵、搅浆后台、水泵等作试机运行,同时确保钻杆(特别是多重钻杆)、钻头及导流器畅通无阻;
3.1.1.4 检查喷射工艺是否适合地质条件,在施工前也应作工艺试喷,试喷在原桩位位置试喷,试喷桩孔数量不得少于2孔,必要时调整喷射工艺参数。
3.1.1.5 施工前还应对地下障碍情况统一排查,以保证钻进及喷射达到设计要求。
3.1.1.6 施工前检查桩位、压力表、流量表的精度和灵敏度。
3.2 事中控制
施工过程中应重点关注:
3.2.1 随时检查钻杆的垂直度、钻机转速、钻进深度、提钻速度及旋转速度等,是否与试成桩报告要求一致;
3.2.2 核查水泥浆液配合比及各种材料、外加剂等的计量,如实记录喷射注浆时喷射的压力、注浆速度及注浆量;
3.2.3 施工记录是否完备,施工记录应在每提升1m或土层变化交界处记录一次压力流量数据,必要时应留下影像资料。
3.3 事后控制
施工完成后应对加固土体进行检查,包括:固结土体的整体性及均匀性;固结土体的有效直径;固结土体的强度、平均直径、桩身中心位置;固结土体的抗渗性等。
3.3.1 质量检验时间、内容
由于水泥土固化需要一定的时间,一般为28天以上,具体应以设计文件要求为准,故对MJS喷射施工质量的检验,一般应在MJS高压喷射注浆结束后龄期达到设计规定时间内实施。
3.3.2 质量检验数量、部位
检验点的数量为施工喷浆孔数的1%~2%,对不足20孔的工程,至少应检验1个点,不合格者应进行补喷。检验点应布置在下列部位:荷载较大的部位、桩中心线上、施工中出现异常情况的部位。
3.3.3 检验方法
旋喷桩的检验主要是力学性能检验,一般测定水泥土的抗压强度指标,采用钻孔取芯方法取得试样,将其做成标准试件,符合要求后进行室内物理力学性能检测,以检查水泥土体的均匀程度及其力学性能。
4
MJS施工安全、文明措施
4.1 临时用电
由于MJS施工中涉及的电器设备较多,应按照规范的规定编制出有针对性、指导性及可操作性的临时用电专项施工方案,施工过程务必要注意用电的安全,尤其是要注意实际与方案的对应性,各种用电设备应保证其接地良好,配备作业电工持证上岗,以防止触电事故的发生。
4.2 防止机械伤人、物体打击
施工人员上岗前必须按照规定做好相应的培训与交底工作,制定出相应的操作规程并执行之,正确操作使用各种机械设备。维修人员应持证上岗,故障的施工设备必须停机维修,并悬挂警示牌,当遇到需要高空作业时,必须按照规定使用劳保用品与安全措施。
4.3 防止气压、液压等管路破损伤人
由于MJS施工中涉及到高压的空气、水及水泥浆等,而输送这些物料的高压泵、管道等需要做好维保工作。故应养成每次开始施工前及施工过程中加强对这些设备的日常维护与检查工作,以确保安全施工。
4.4 文明施工措施
根据MJS工法施工的特点,施工过程中将会出现大量的废浆、废土、废水等,还不可避免出现土方裸露、水泥飞扬等,必须要加强施工场地的“三废”管理工作,平面布置时应通盘考虑,固定临时排浆池、废土堆场,设置冲洗池、沉淀池、雾炮等设施,安排专人进行保洁管理,以保持现场的整洁。
5
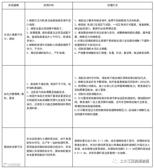
MJS桩施工过程中的质量通病与处理方法
6
结语
通过工程实践的检验,MJS工法桩比其他同类型的工法桩的优点十分明显,可以结合插入H型钢、加入外加剂等材料,使其形成复合止水帷幕、高性能止水效果等,加之对土质的广泛的适应性与环保型,随着国家、地方进一步加大对地下空间开发的投入,各种施工技术与MJS工法桩的配套技术将日趋成熟,只要施工中各个环节加强控制。其施工质量与安全将得到充分的保障,尤其是软土地基方面的一些土木工程的处理方面,相信将更具有广阔的前景。

12、检验批的划分、容量及抽样总结!附76个常用检验批验收表!
猜你喜欢:
3、助力2018安全生产月,这100份安全资料合集值得入手(可下载)
来源:襄阳综合广播(记者:王春霞)、安全茂、健康安全环保小助手、安全艺人等

加入我们
投稿展示或者分享资料
一起交流一起成长
扫一扫下方二维码,灵感即刻进
官方微信或qq:483972950
官方qq群:343778875 或648915172



