大数跨境
0
0

【工地资讯】重磅 | 刚刚住建部发布《建筑工人简易劳动合同(示范文本)》(征求意见稿)

【工地资讯】重磅 | 刚刚住建部发布《建筑工人简易劳动合同(示范文本)》(征求意见稿) AI土木通
2021-04-09
2
导读:专注为工程人共享建筑业精品资料 欢迎关注下载更多资源工作技能提升I软件及使用教程I注册类考试课件I图集规范下载资料有任何疑问,欢迎添加小tomu微信号:TomuArc咨询交流。

提示:点击上方"土木工程资源共享"关注加入 

点我资料免费下【重磅福利
----------------以下是正文-----------------

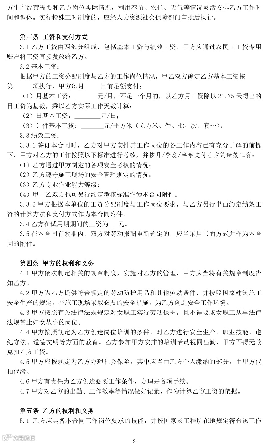
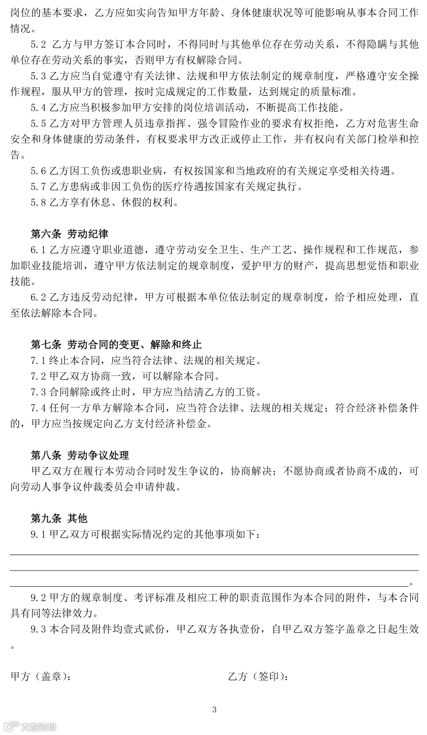
为保障建筑工人合法权益,规范劳动合同行为,结合建筑业实际,刚刚住建部官网发布《建筑工人简易劳动合同(示范文本)》(征求意见稿)文末附电子版文本获取方式。

住房和城乡建设部办公厅关于征求《建筑工人简易劳动合同(示范文本)》(征求意见稿)意见的函

建办市函〔2021〕147号

各省、自治区住房和城乡建设厅,直辖市住房和城乡建设(管)委,新疆生产建设兵团住房和城乡建设局,有关行业协会:

为贯彻落实《保障农民工工资支付条例》(国务院令第724号)、《国务院办公厅关于全面治理拖欠农民工工资问题的意见》(国办发〔2016〕1号)和《住房和城乡建设部等部门关于加快培育新时代建筑产业工人队伍的指导意见》(建市〔2020〕105号)精神,保障建筑工人合法权益,规范劳动合同行为,结合建筑业实际,我部组织起草了《建筑工人简易劳动合同(示范文本)》(征求意见稿),现送你们征求意见,请于2021年4月20日前将修改意见函告我部建筑市场监管司。

联系人及电话:米凯,010-58933327。

附件:《建筑工人简易劳动合同(示范文本)》(征求意见稿)

住房和城乡建设部办公厅
2021年4月6日

(此件主动公开)

电子版(合同文本)获取方式请阅读原文即可下载

您的转发是对我们最大的支持

猜你喜欢:

1、工程葵花辞典(微信版),工程人100%需要,人手必备!

2、土木工程资源共享,一个土建类职业快速提升的平台!

3、助力2018安全生产月,这100份安全资料合集值得入手(可下载)

4、【公路工程】公路工程施工作业标准化,有这一套就够了!

5、【安全月】你可能急需的32套安全高清挂图

6、施工技术小动画视频134个,有需要的可以来下!skr!

7、做好安全技术交底,用这个靠谱!想看哪个工种点哪个,so easy!

8、史上最全质量通病防治措施攻略大全,你的工程一定需要!

来源:中华人民共和国住房和城乡建设部
版权属于原作者



加入我们

投稿展示或者分享资料

一起交流一起成长

扫一扫下方二维码,灵感即刻进

官方微信或qq:483972950  

官方qq群:343778875 或648915172

点击阅读原文有惊喜,喜欢就点这里
【声明】内容源于网络
0
0
AI土木通
作为深耕土木行业10年的权威资源平台,构建了覆盖建筑工程、道路桥梁、水利工程等领域规范图集与资料的共享​,以​“让每个土木人都能零门槛驾驭AI”​为使命,开启智能建造新纪元!
内容 5703
粉丝 0
AI土木通 作为深耕土木行业10年的权威资源平台,构建了覆盖建筑工程、道路桥梁、水利工程等领域规范图集与资料的共享​,以​“让每个土木人都能零门槛驾驭AI”​为使命,开启智能建造新纪元!
总阅读7.3k
粉丝0
内容5.7k