近期,淄博市政府批复了《山东欣欣园置业有限公司药玻管制系列瓶建设项目施工工地“9·13”较大坍塌事故调查报告》。因无施工方案,违规搭设连廊模板支撑脚手架,造成正在进行浇筑混凝土的连廊架体坍塌,致4死2伤。
1、实际项目负责人和总监2人被逮捕,施工队队长和施工管理员2人被移送司法机关追究刑责。其中施工单位项目负责人仅仅挂名,现场实际项目负责人无证上岗履职,最终被批准逮捕。
2、12名公职人员被追责。
3、施工单位和监理单位均被处以70万元罚款。
2020年9月13日18时4分,位于淄博市沂源经济开发区的山东欣欣园置业有限公司承建的药玻公司管制系列瓶建设项目施工工地发生一起坍塌事故,造成4人死亡、2人受伤,直接经济损失579万元。
施工人员在无施工方案的情况下,使用不合格的脚手架钢管和扣件,违反标准规范搭设连廊模板支撑脚手架,脚手架在连廊浇筑混凝土的过程中失稳破坏,导致整个连廊坍塌。
经测算,梁底立杆轴向力设计值为19.28kN。工人在对支撑架体原预留门洞处三排立杆进行封堵搭设作业中,按标准规范上下立杆的连接应采用对接方式,实际采用了上段立杆与下段立杆错开,用直角扣件分别固定在水平杆上的搭设方式,导致直角扣件直接承担立柱轴向力,超出直角扣件极限承载力(经现场取样试验检测:直角扣件承担10kN竖向荷载时出现裂纹破坏),导致立杆失稳破坏,造成正在进行浇筑混凝土的连廊架体坍塌。
1、施工单位安全生产主体责任不落实
在无正式施工图纸的情况下组织事故连廊施工;
项目负责人仅仅挂名,不参与工程现场实际管理,现场实际项目负责人无证上岗履职;
对于“危大工程”,没有按规定制定专项施工方案、组织专家论证、进行针对性的现场施工管理;
施工人员没有经过安全教育培训上岗作业,施工前没有接受技术交底,脚手架搭设违反施工标准规范;
施工现场脚手架钢管、扣件等施工机具、配件管理混乱,部分钢管、扣件质量不合格,存在较大事故隐患。
2、监理单位履职不到位
......
1、已被司法机关采取措施人员(2人)
刘某利,管制系列瓶项目施工单位实际项目负责人。2020年9月15日,沂源县公安局依法刑事拘留;9月29日,经沂源县人民检察院批准逮捕。
刘某强,管制系列瓶项目监理单位项目总监。2020年9月15日,沂源县公安局依法刑事拘留;9月29日,经沂源县人民检察院批准逮捕。
2、建议移送司法机关追究刑事责任的人员(2人)
杜某彬,施工单位下属施工队队长。在无施工方案、专家论证的 情况下违法违规组织事故连廊施工,对事故的发生负有直接责任,涉嫌构成重大责任事故罪,建议移交司法机关依法调查处理。
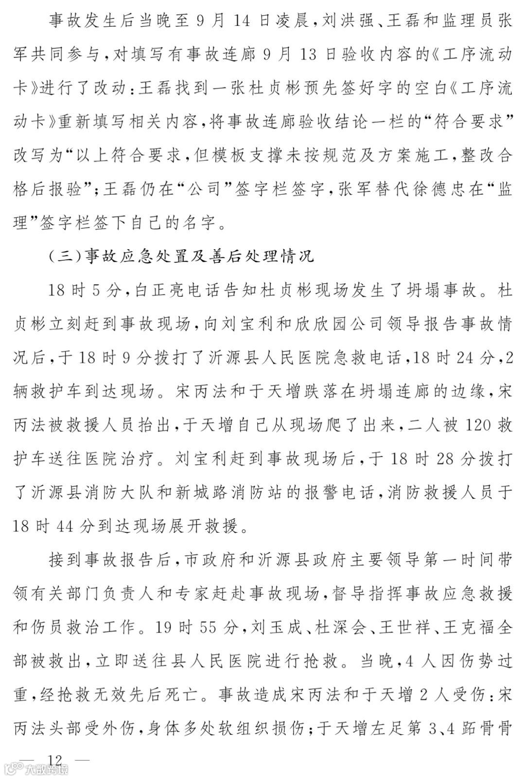
王某,施工单位现场施工管理员。组织事故连廊违法违规施工,对连廊模板支撑架体施工质量管理不到位,事故发生后伪造相关施工文件,对事故的发生负有直接责任,涉嫌构成重大责任事故罪,建议移交司法机关依法调查处理。
1、施工单位有关人员
贾某政,中共党员,施工单位主要负责人。对事故发生负有管理责任,建议给予其党内警告处分。
2、沂源县住房和城乡建设局有关人员
江某伟,中共党员,沂源县住房和城乡建设局党组成员、县建筑工程服务中心主任,对事故发生负有监管责任。建议对其政务警告。
宋某华,中共党员,沂源县住房和城乡建设局质量安全促进中心主任,对事故发生负有监管责任。建议对其政务警告。
秦某君,中共党员,沂源县住房和城乡建设局党组成员、县房地产综合开发服务中心主任、高级工程师,对事故发生负有主要领导责任。建议对其进行批评教育,责其作出书面检查。
孙某成,中共党员,沂源县住房和城乡建设局党组书记、局长、 四级调研员,主持县住建局全面工作,对事故发生负有重要领导责任.建议对其进行批评教育,责其作出书面检查。
3、沂源县自然资源局有关人员
陈某,中共党员,沂源县自然资源局国土空间规划和用途管制科科长,对事故发生负有监管责任。建议对其政务警告。
王某玲,中共党员,沂源县自然资源局党组成员、副局长,对事故发生负有主要领导责任。建议对其批评教育,责其作出书面检查。
刘某,中共党员,沂源县自然资源局党组书记、局长,对事故发生负有重要领导责任。建议对其进行批评教育,责其作出书面检查。
4、沂源经济开发区有关人员
郑某,中共党员,沂源经济开发区建设局局长,对事故发生负有监管责任。建议 对其政务警告。
王某学,中共党员,沂源经济开发区副主任,对事故发生负有主要领导责任。建议对其进行批评教育,责其作出书面检查。
王某玉,中共党员,沂源县政府党组成员、沂源经济开发区副书记、主任。对事故发生负有重要领导责任。建议对其进行批评教育,责其作出书面检查。
5、沂源县政府有关人员
郑某,中共党员,沂源县政府党组成员、副县长,对事故发生负有领导责任。建议对其批评教育。
建议由市应急局依据«中华人民共和国安全生产法»有关规 定,对下列单位和人员进行行政处罚:
1、施工单位,依据«中华人民共和国安全 生产法»第一百零九条之规定处以70万元罚款。
贾某政,施工单位主要负责人,依据«中华人民共和国安全生 产法»第九十二条之规定处以个人2019年度年收入40%的罚款。
2、监理单位,依据«中华人民共和国安全 生产法»第一百零九条之规定处以70万元罚款。
李某,监理单位主要负责人,依据«中华人民共和国安全生 产法»第九十二条之规定处以个人2019年度年收入40%的罚款。
什么是连廊?所谓连廊,是复杂高层建筑结构体系的一种,它一般指两幢或几幢高层建筑之间由架空连接体相互连接,以满足建筑造型及使用功能的要求。连接体即连廊。其跨度有几米长,也有几十米长。
连廊坍塌的原因主要为承载力不足、荷载过大,因连廊架空且跨度长,一旦坍塌,容易导致多人死伤。
2021年1月11日8时许,位于浙江省湖州市德清县康乾街道环城北路837号的纳奇科化妆品有限公司厂房连廊发生局部坍塌,导致25名员工坠落。截至12日,事故造成1人死亡、14人受伤(其中3人伤势较重)。经初步调查,事发位置为纳奇科化妆品有限公司1#、2#厂房南侧连廊处,廊高约8米。事发时,连廊上的滚轮输送带货物滞留较多,且员工集中在连廊上开早会,连廊瞬间局部坍塌致人坠落伤亡。
2020年11月27日上午10点左右,位于安徽省宿州市立医院新区,门急诊楼和儿童病房楼两栋楼之间的连廊在装饰施工时发生局部脱落造成坍塌,现场碎砖块、钢架掉落一片狼藉。
经初步调查,连廊局部倾斜脱落,系建筑材料(黄沙、水泥等)集中堆放、荷载过大所致。

安全无小事,责任重如山!

淄博市人民政府关于山东欣欣园置业有限公司药玻管制系列瓶建设项目施工工地“9·13”较大坍塌事故调查报告的批复
淄政字〔2021〕15号
沂源县人民政府,市应急局、市公安局、市总工会、市自然资源和规划局、市住房城乡建设局,事故发生单位:
山东欣欣园置业有限公司药玻管制系列瓶建设项目施工工地“9·13”较大坍塌事故调查组报来的《山东欣欣园置业有限公司药玻管制系列瓶建设项目施工工地“9·13”较大坍塌事故调查报告》已经市政府研究,同意提出的事故责任认定、处理建议和防范措施。现批复给你们,请按照法定程序,对事故责任单位和人员依法作出处理,并报市应急局备案。
附件:山东欣欣园置业有限公司药玻管制系列瓶建设项目施工工地“9·13”较大坍塌事故调查报告
淄博市人民政府
2021年2月5日