大数跨境
0
0

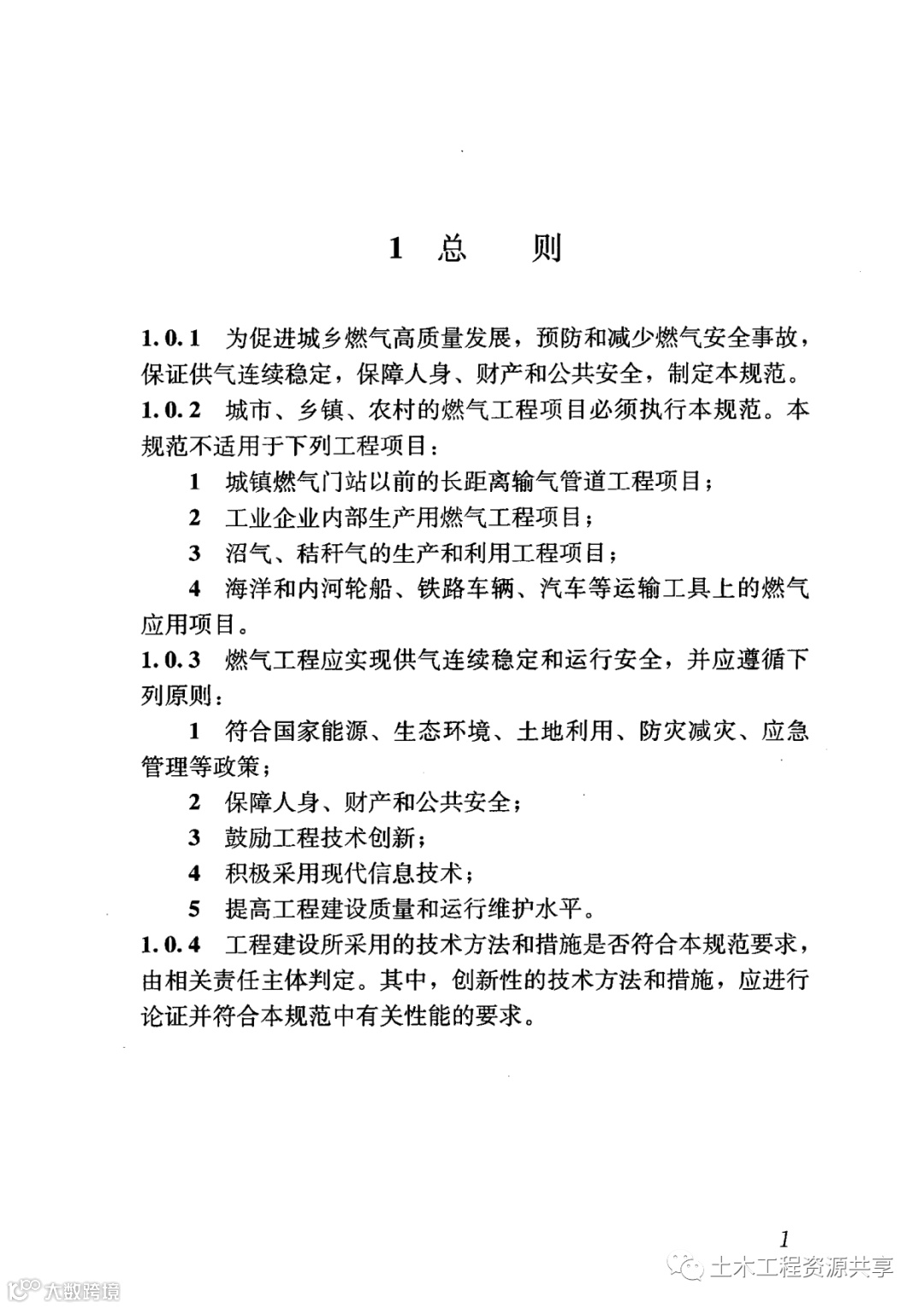
【通用规范】《燃气工程项目规范》(GB55009-2021)

【通用规范】《燃气工程项目规范》(GB55009-2021) AI土木通
2021-11-27
1
导读:专注为工程人共享建筑业精品资料 欢迎关注下载更多资源工作技能提升I软件及使用教程I注册类考试课件I图集规范下载资料有任何疑问,欢迎添加小tomu微信号:TomuArc咨询交流。

提示:点击上方"土木工程资源共享"关注加入 

点我资料免费下【重磅福利
规范说明

废止的现行工程建设标准相关强制性条文


1.《城镇燃气设计规范》GB50028-2006第3.2.1(1)、3.2.2、3.2.3、6.1.6、6.3.1、6.3.2、6.3.36.3.8、6.3.11(2、4)、6.3.13、6.3.15(1、3)、6.4.4
(2)、6.4.11、6.4.12、6.4.13、6.5.3、6.5.4、6.5.5(2、3、4)、6.5.7(5)、6.5.12(2、3、6)、6.5.13、6.5.191、2)、6.5.20、6.5.22、6.6.2(6)、6.6.3、6.6.10(2、5、7)、6.7.1、9.2.4、9.2.5、9.2.10、9.3.2、9.4.2、9.4.13、9.4.16、9.5.5、9.6.3、10.2.1、10.2.7(3)10.2.14(1)、10.2.21(24)、10.2.23、10.2.242.26、10.3.2(2)、10.4.2、10.4.4(4)、10.5.3(1、3、5)、10.5.7、10.6.2、10.6.6、10.6.7、10.7.1、10.7.310.7.6(1)条(款)
2.《压缩天然气供应站设计规范》GB51102-2016第6.2.2、6.2.3条3.《燃气冷热电联供工程技术规范》GB51131-2016第3.0.5、3.0.6、5.1.8条4.《液化石油气供应工程设计规范》GB51142-2015第3.0.13、5.2.3、5.2.4、7.0.5条
5.《家用燃气燃烧器具安装及验收规程》CJ12-2013第3.1.2、3.1.5、4.1.2、4.6.16条
6.《城镇燃气输配工程施工及验收规范》CJJ33-2005第1.0.3、1.0.4、2.2.1、5.4.10、7.2.2、9.1.2(2)、12.1.1条(款)
7.《城镇燃气设施运行、维护和抢修安全技术规程》CJ51-2016
第3.0.2、3.0.9、3.0.11、5.2.5、5.3.10、6.1.4、7.2.5条
8.《聚乙烯燃气管道工程技术标准》CJ63-2018第1.0.3、7.1.7条9.《城镇燃气室内工程施工与质量验收规范》CJJ94-2009第3.2.1、3.2.2、4.2.1、6.3.1、6.4.1、7.2.3、8.1.3、8.2.48.2.5、8.3.2、8.3.3条10.《城镇燃气埋地钢质管道腐蚀控制技术规程》CJ95-2013第3.0.1、5.4.5条11.《燃气冷热电三联供工程技术规程》CJ145-2010第4.3.9、4.3.10、4.3.11、4.5.1、5.1.8、5.1.10条

规范正文

注意事项

特别声明:

本资料来源于网络,由公众号土木工程资源共享收集整理,如需下载,请移步至QQ群或者加小编好友(详见文章末尾)。取之于网络,用之于网络,为土木工行业的发展尽一份力。版权归原作者所有,请读者勿用作商业用途,否者后果自负。

土木工程资源共享一土木莘莘学子学术交流平台,希望广大科研工作者、土木从业者,学者来土木工程资源共享平台进行交流合作!

如果觉得对您有帮助,请收藏转发分享给有需要的人!

您的转发是对我们最大的支持

猜你喜欢:

1、工程葵花辞典(微信版),工程人100%需要,人手必备!

2、土木工程资源共享,一个土建类职业快速提升的平台!

3、助力2018安全生产月,这100份安全资料合集值得入手(可下载)

4、【公路工程】公路工程施工作业标准化,有这一套就够了!

5、【安全月】你可能急需的32套安全高清挂图

6、施工技术小动画视频134个,有需要的可以来下!skr!

7、做好安全技术交底,用这个靠谱!想看哪个工种点哪个,so easy!

8、史上最全质量通病防治措施攻略大全,你的工程一定需要!




加入我们

投稿展示或者分享资料

一起交流一起成长

扫一扫下方二维码,灵感即刻进

官方微信或qq:483972950  

官方qq群:343778875 或648915172

点击阅读原文有惊喜,喜欢就点这里
【声明】内容源于网络
0
0
AI土木通
作为深耕土木行业10年的权威资源平台,构建了覆盖建筑工程、道路桥梁、水利工程等领域规范图集与资料的共享​,以​“让每个土木人都能零门槛驾驭AI”​为使命,开启智能建造新纪元!
内容 5703
粉丝 0
AI土木通 作为深耕土木行业10年的权威资源平台,构建了覆盖建筑工程、道路桥梁、水利工程等领域规范图集与资料的共享​,以​“让每个土木人都能零门槛驾驭AI”​为使命,开启智能建造新纪元!
总阅读13.0k
粉丝0
内容5.7k