大数跨境
0
0

【工地资讯】人社部公布2021年版《国家职业资格目录》!职业资格减少68项!压减49%!

【工地资讯】人社部公布2021年版《国家职业资格目录》!职业资格减少68项!压减49%! AI土木通
2021-12-03
1
导读:专注为工程人共享建筑业精品资料 欢迎关注下载更多资源工作技能提升I软件及使用教程I注册类考试课件I图集规范下载资料有任何疑问,欢迎添加小tomu微信号:TomuArc咨询交流。

提示:点击上方"土木工程资源共享"关注加入 

点我资料免费下【重磅福利




新版《国家职业资格目录》终于公布

日前,人力资源社会保障部公布《国家职业资格目录(2021年版)》。2021年版国家职业资格目录共计72项职业资格。其中,专业技术人员职业资格59项含准入类33项水平评价类26项技能人员职业资格13项





与2017年版相比,《目录》有哪些变化?

本次调整是在2017年公布的《国家职业资格目录》基础上进行优化,职业资格总量比2017年目录减少68项,压减比例达49%。具体调整包括:

  • “出入境检疫处理人员资格”、“乡村兽医资格”和勘察设计注册工程师下的“注册石油天然气工程师”“注册冶金工程师”“注册采矿/矿物工程师”“注册机械工程师”退出目录
  • 新增“精算师”“矿业权评估师”水平评价类职业资格,在医生资格下设置“职业病诊断医师”子项。
  • “注册设备监理师”由准入类调整为水平评价类,更名为“设备监理师”;“专利代理人”更名为“专利代理师”;“土地登记代理专业人员职业资格更名为“不动产登记代理专业人员职业资格”;“证券期货业从业资格”更名为“证券期货基金业从业资格”等。
其中,“注册城乡规划师”、“注册测绘师”仍在目录。此前公示将注册城乡规划师调整为水平评价类、注册测绘师调出目录。

人社部有关司局负责同志就相关问题回答了记者提问,明确:

  • 目录之外一律不得许可和认定职业资格,目录之内除准入类职业资格外一律不得与就业创业挂钩

  • 行业协会、学会等社会组织根据市场需要,按照职业标准自行开展能力水平评价活动,不得变相开展职业资格许可和认定,不得借能力水平评价活动设置就业创业门槛。


人力资源社会保障部关于公布《国家职业资格目录(2021年版)》的公告
根据国务院推进简政放权、放管结合、优化服务改革要求,人力资源社会保障部会同国务院有关部门对《国家职业资格目录》进行优化调整,形成了《国家职业资格目录(2021年版)》,经国务院同意,现予以公布。
特此公告。
附件:国家职业资格目录(2021年版).pdf

人力资源社会保障部

2021年11月23日
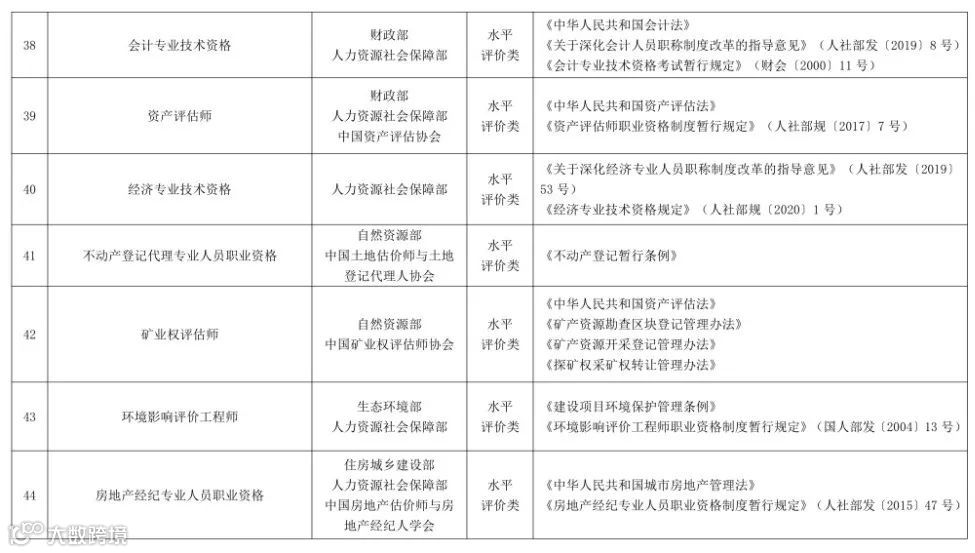
国家职业资格目录(2021年版)


多地明确:招标人不得将《国家职业资格目录》外的证书作为中标条件
山东

《山东省住房和城乡建设厅关于进一步规范房屋建筑和市政工程领域从业人员职业资格应用有关要求的通知》(鲁建建管函〔2020〕3号)明确:

1、各级主管部门在招标投标监管施工许可(质量安全报监)办理备案登记等环节,以及在开展质量安全监督、市场检查信用管理等活动中,一律不得将《国家职业资格目录》准入类职业资格事项以外的人员职业资格作为前置条件或监督、检查、评价等内容

2、依法必须招标的房屋建筑和市政工程,招标人一律不得将《国家职业资格目录》准入类职业资格事项以外的人员职业资格作为投标要求、评标依据或中标条件

青岛

青岛市住建局发布《关于进一步规范房屋建筑和市政工程领域从业人员职业资格应用有关要求的通知》,明确:

  • 不得将“八大员”等未列入《国家职业资格目录》的证书作为投标资格、评标依据或中标条件。

  • 已发布招标公告和招标文件尚未开标的项目,违反上述规定的,应立即纠正并澄清

福建

2020年10月福建省住建厅发布《关于住房城乡建设行业从业人员职业教育培训工作有关事项的通知》,明确提出:

未列入《国家职业资格目录》的职业资格证书,各级住房和城乡建设主管部门和有关单位不得进行岗位设定和职业资格许可认定,不得开展考核发证。除法律、法规、规章规定的外,不作为行政许可的前置条件、投标要求、评标依据及合同示范文本内容。


您的转发是对我们最大的支持

猜你喜欢:

1、工程葵花辞典(微信版),工程人100%需要,人手必备!

2、土木工程资源共享,一个土建类职业快速提升的平台!

3、助力2018安全生产月,这100份安全资料合集值得入手(可下载)

4、【公路工程】公路工程施工作业标准化,有这一套就够了!

5、【安全月】你可能急需的32套安全高清挂图

6、施工技术小动画视频134个,有需要的可以来下!skr!

7、做好安全技术交底,用这个靠谱!想看哪个工种点哪个,so easy!

来源:人社部网站、建筑管理



加入我们

投稿展示或者分享资料

一起交流一起成长

扫一扫下方二维码,灵感即刻进

官方微信或qq:483972950  

官方qq群:343778875 或648915172

点击阅读原文有惊喜,喜欢就点这里
【声明】内容源于网络
0
0
AI土木通
作为深耕土木行业10年的权威资源平台,构建了覆盖建筑工程、道路桥梁、水利工程等领域规范图集与资料的共享​,以​“让每个土木人都能零门槛驾驭AI”​为使命,开启智能建造新纪元!
内容 5703
粉丝 0
AI土木通 作为深耕土木行业10年的权威资源平台,构建了覆盖建筑工程、道路桥梁、水利工程等领域规范图集与资料的共享​,以​“让每个土木人都能零门槛驾驭AI”​为使命,开启智能建造新纪元!
总阅读6.4k
粉丝0
内容5.7k