附原文:

关于启用东莞市基坑工程安全监测预警平台的通知
各园区(镇街)住房和城乡建设局、各有关单位(企业):
根据《危险性较大的分部分项工程安全管理规定》(住房城乡建设部令第37号)和《广东省住房和城乡建设厅关于印发房屋市政工程危险性较大的分部分项工程安全管理实施细则的通知》(粤建规范〔2019〕2号)等有关文件要求,为进一步加强全市基坑工程的监测管理,规范基坑安全监测工作,有效防范重大质量安全事故发生,积极推广建筑新技术应用,发挥信息化监测的优势,构建覆盖“主管部门、企业、项目”三级智慧监管服务体系,创新基坑工程监测手段,切实提升我市建设行业技术水平、保障建设工程安全生产,我局组织开发了“东莞市基坑工程安全监测预警平台”(以下简称监测平台)并决定正式启用。现将有关事项通知如下:
一、全面推行监测平台
(一)2021年9月1日开始,全市所有开挖深度超过5米(含5米)的深基坑工程(新开工和已开工未回填)须全部接入监测平台。
(二)对符合条件新开工的深基坑工程监测单位应在土方开挖前完成监测数据初始值采集并上传至监测平台;对已开工未回填的深基坑工程监测单位应在2021年10月1日前完成监测数据并上传至监测平台。
(三)监测平台网址http://39.108.152.117:8080/login,建设各方(建设、设计、监理、施工、第三方监测单位)必须配合使用监测平台,申请使用账号(申请备案要求详见附件1),上传企业相关资料,并将符合条件的深基坑监测项目及时上传监测数据、巡检信息等,实现基坑工程监测数据统一平台管理。
(四)深基坑工程各方责任主体应及时完善监测平台中基坑工程具体信息,及时处理、闭合监测预警数据(详见附件2),维护基坑工程动态信息管理。
(五)已接入监测平台管理的监测数据可作为施工安全监管的依据。各质量安全监督机构应本辖区深基坑工程加强日常管理,督促监测单位及时上传监测数据,跟踪监测预警的闭合处理。
(六)监测平台的操作及监测仪器的要求,详见《平台操作手册》和《接入监测预警平台的仪器设备技术及安全规定》(附件3、4)。
(七)监测平台运维单位为东莞市建筑科学研究所(以下简称“市建科所”),各单位有关平台接入及使用过程中的系统问题由该所提供技术支持和咨询服务。
二、对未按要求使用监测平台的处理办法
(一)对监测单位未按要求接入监测平台的项目,由建设工程质量安全监督机构对该项目签发全面停工通知书,并对监测单位进行不良行为扣分。
(二)监测单位存在下列行为的,由建设工程质量安全监督机构对监测单位发出限期整改通知书并对其进行不良行为扣分处理;情节严重的,由市住房城乡建设局给予行政处罚,并追究当事人责任:
1、监测单位未按照监测方案开展监测的;
2、监测单位未上传相应监测数据及巡检记录至监测平台的。
(三)监理单位存在下列行为的,由建设工程质量安全监督机构对监理单位发出限期整改通知书并对其进行不良行为扣分处理;情节严重的,由市住房城乡建设局给予行政处罚,并追究当事人责任:
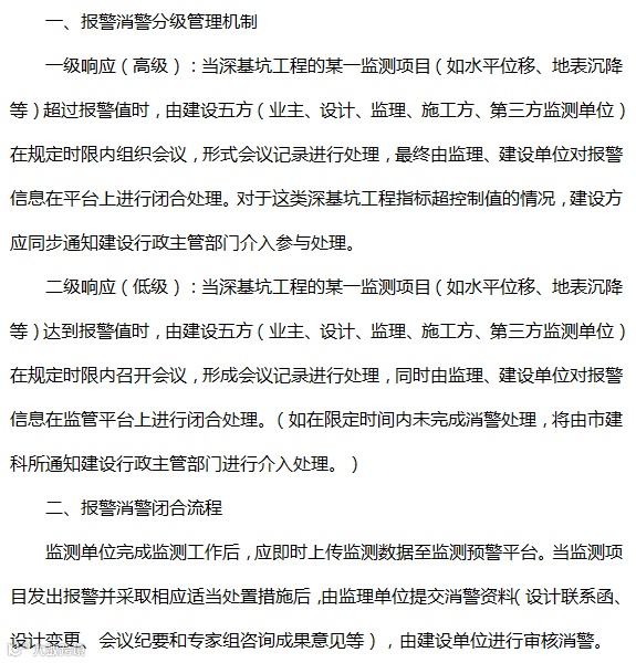
深基坑工程的某一监测项目(如水平位移、地表沉降等)达到或超过报警值时,监理单位未在限定时间内未完成消警处理的。
附件:
1:监测平台账号申请表及备案资料要求.

2:平台报警消警闭合流程及要求.


3:平台操作手册v3.0.

4:接入监测预警平台的仪器设备技术及安全规定.


东莞市住房和城乡建设局
2021年8月24日