大数跨境
0
0

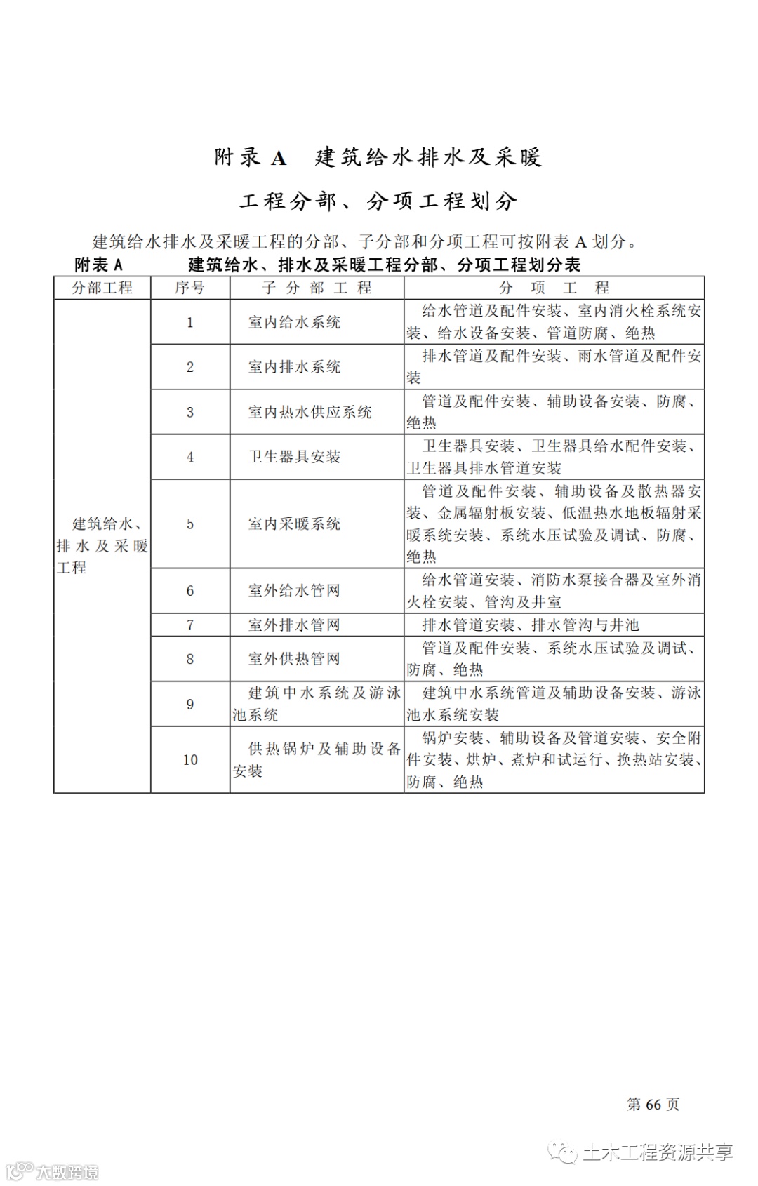
【质量验收】《 建筑给水排水及采暖工程施工质量验收规范》(GB50242-2002)

【质量验收】《 建筑给水排水及采暖工程施工质量验收规范》(GB50242-2002) AI土木通
2021-10-30
2
导读:专注为工程人共享建筑业精品资料 欢迎关注下载更多资源工作技能提升I软件及使用教程I注册类考试课件I图集规范下载资料有任何疑问,欢迎添加小tomu微信号:TomuArc咨询交流。

提示:点击上方"土木工程资源共享"关注加入 

点我资料免费下【重磅福利
修订说明


本规范是根据我部建标【1996】4号文件精神,由辽宁省建设厅为主编部门,沈阳市城乡建设委员会为主编单位,会同有关单位共同对《采暖与卫生工程施工及验收规范》GBJ242-82和《建筑采暖卫生及煤气工程质量检验评定标准》GBJ302-88修订而成的。

在修订过程中,规范编制组开展了专题硏究,进行了比较广泛的调査硏究,总结了多年建筑给水、排水及采暖工程设计、材料、施工的经验,按照“验评分离、强化验收、完善手段、过程控制”的方针,进行全面修改,增加了建筑中水系统及游泳池水系统安装、换热站安装、低温热水地板辐射采暖系统安装以及新材料(如复合管、塑料管、铜管、新型散热器、快装管件等)的质量标准及检验方法,并以多种方式广泛征求了全国有关单位的意见,对主要问题进行了反复修改,于2001年月经审査定稿本规范主要规定了工程质量验收的划分,程序和组织应按照国家标准《建筑工程施工质量验收统一标准》GB50300的规定执行:提出了使用功能的检验和检测内容:列出了各分项工程中主控项目和一般项目的质量检验方法。

本规范将来可能需要进行局部修订,有关局部修订的信息和条文内容将刊登在《工程建设标准化》杂志上


规范正文


注意事项

特别声明:

本资料来源于网络,由公众号土木工程资源共享收集整理,如需下载,请移步至QQ群或者加小编好友(详见文章末尾)。取之于网络,用之于网络,为土木工行业的发展尽一份力。版权归原作者所有,请读者勿用作商业用途,否者后果自负。

土木工程资源共享一土木莘莘学子学术交流平台,希望广大科研工作者、土木从业者,学者来土木工程资源共享平台进行交流合作!


您的转发是对我们最大的支持

猜你喜欢:

1、工程葵花辞典(微信版),工程人100%需要,人手必备!

2、土木工程资源共享,一个土建类职业快速提升的平台!

3、助力2018安全生产月,这100份安全资料合集值得入手(可下载)

4、【公路工程】公路工程施工作业标准化,有这一套就够了!

5、【安全月】你可能急需的32套安全高清挂图

6、施工技术小动画视频134个,有需要的可以来下!skr!

7、做好安全技术交底,用这个靠谱!想看哪个工种点哪个,so easy!

8、史上最全质量通病防治措施攻略大全,你的工程一定需要!




加入我们

投稿展示或者分享资料

一起交流一起成长

扫一扫下方二维码,灵感即刻进

官方微信或qq:483972950  

官方qq群:343778875 或648915172

点击阅读原文有惊喜,喜欢就点这里
【声明】内容源于网络
0
0
AI土木通
作为深耕土木行业10年的权威资源平台,构建了覆盖建筑工程、道路桥梁、水利工程等领域规范图集与资料的共享​,以​“让每个土木人都能零门槛驾驭AI”​为使命,开启智能建造新纪元!
内容 5703
粉丝 0
AI土木通 作为深耕土木行业10年的权威资源平台,构建了覆盖建筑工程、道路桥梁、水利工程等领域规范图集与资料的共享​,以​“让每个土木人都能零门槛驾驭AI”​为使命,开启智能建造新纪元!
总阅读9.5k
粉丝0
内容5.7k