大数跨境
0
0

【工地资讯】刚刚!住建部发布《建筑业企业资质标准》等4项资质标准征求意见稿

【工地资讯】刚刚!住建部发布《建筑业企业资质标准》等4项资质标准征求意见稿 AI土木通
2022-02-25
3
导读:专注为工程人共享建筑业精品资料 欢迎关注下载更多资源工作技能提升I软件及使用教程I注册类考试课件I图集规范下载资料有任何疑问,欢迎添加小tomu微信号:TomuArc咨询交流。

提示:点击上方"土木工程资源共享"关注加入 

点我资料免费下【重磅福利


重要通知!

资质标准征求意见稿出来了

刚刚,住建部发布中华人民共和国住房和城乡建设部关于《建筑业企业资质标准(征求意见稿)》等4项资质标准公开征求意见的通知。部分内容如下:

其他内容请见正文。

附原文:


中华人民共和国住房和城乡建设部

为落实建设工程企业资质管理制度改革要求,我部会同国务院有关部门起草了《建筑业企业资质标准(征求意见稿)》《工程勘察资质标准(征求意见稿)》《工程设计资质标准(征求意见稿)》《工程监理企业资质标准(征求意见稿)》(见附件),现向社会公开征求意见。有关单位或个人可于2022年3月10日前通过以下途径和方式提出反馈意见:

1.电子邮箱:sgc@mohurd.gov.cn。

2.通信地址:北京市海淀区三里河路9号住房和城乡建设部(信封请注明“资质标准征求意见”字样),邮编:100835。

住房和城乡建设部办公厅

2022年2月23日

01
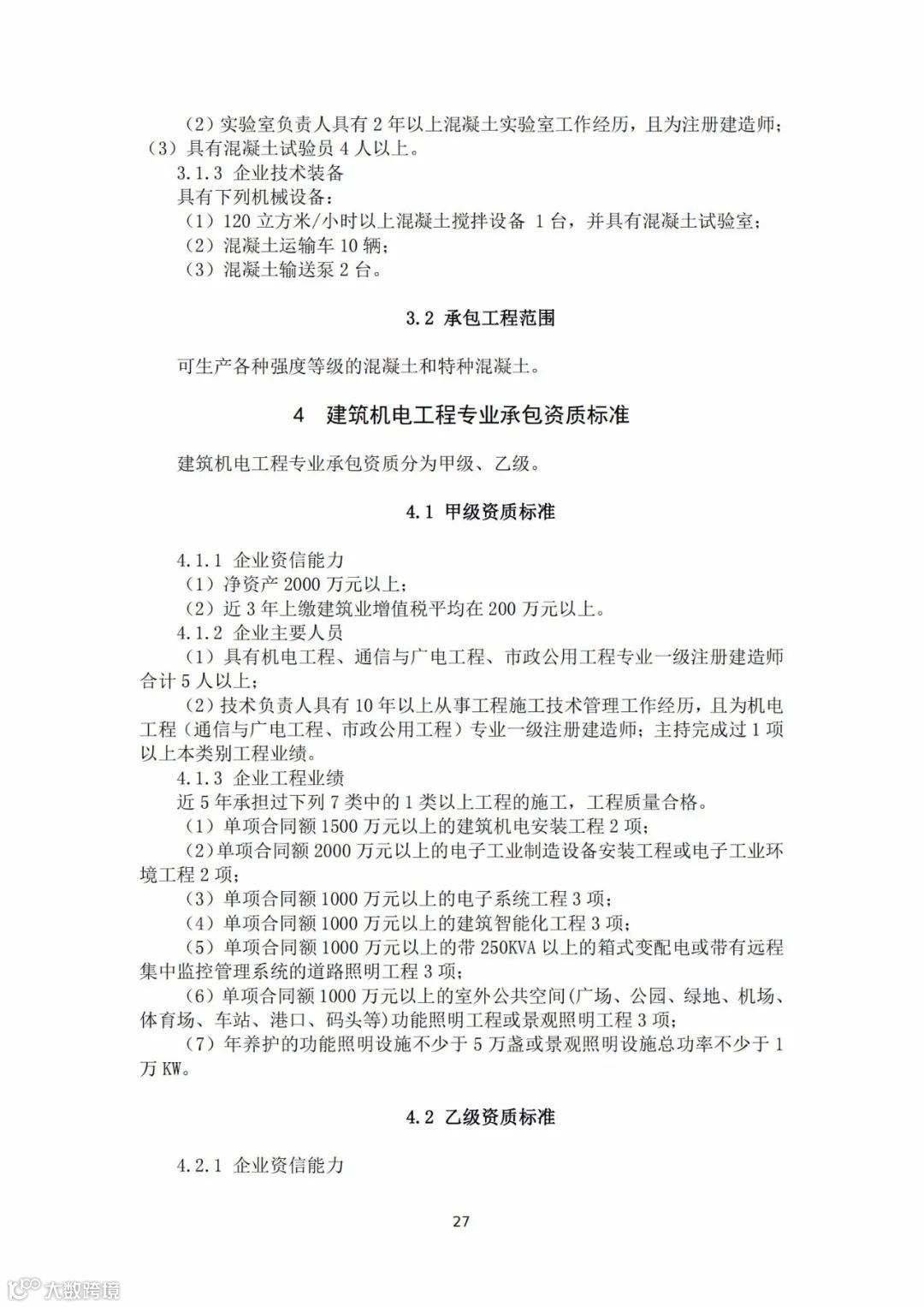
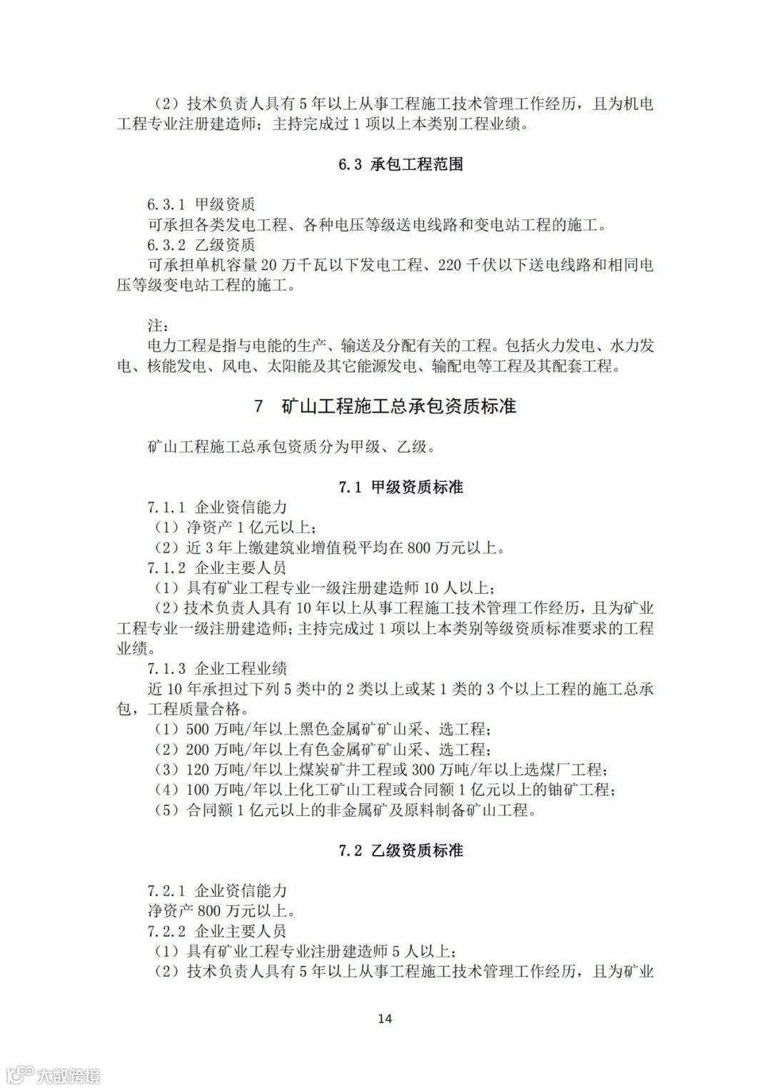
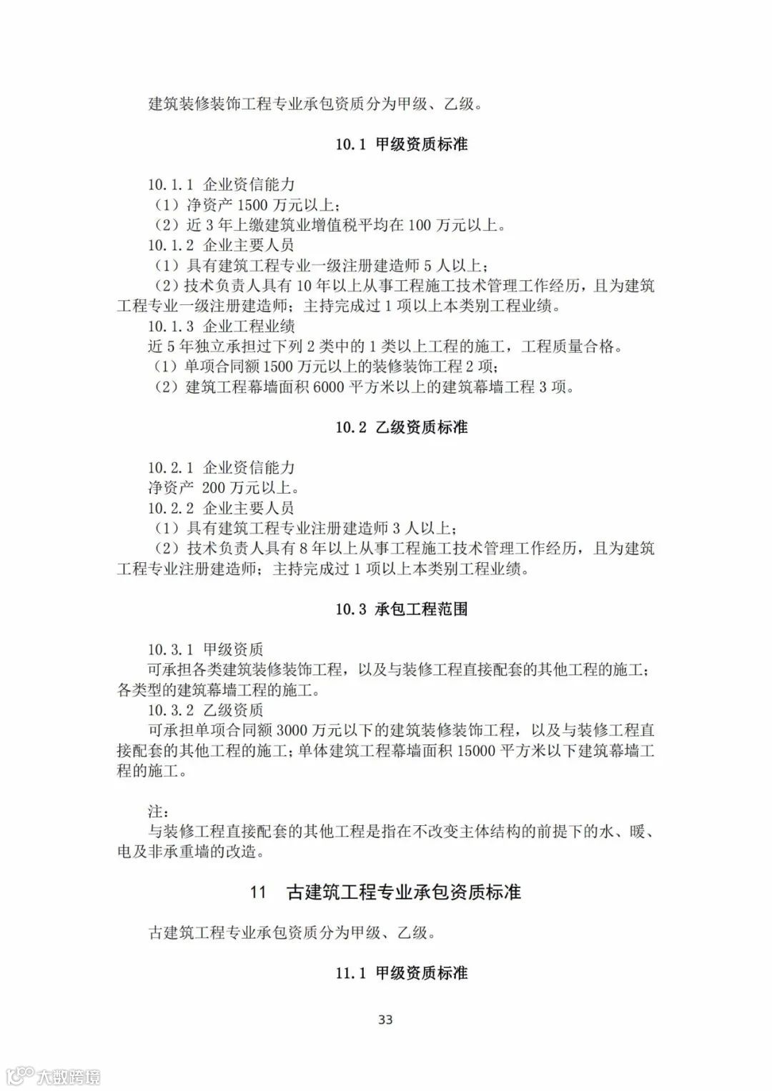
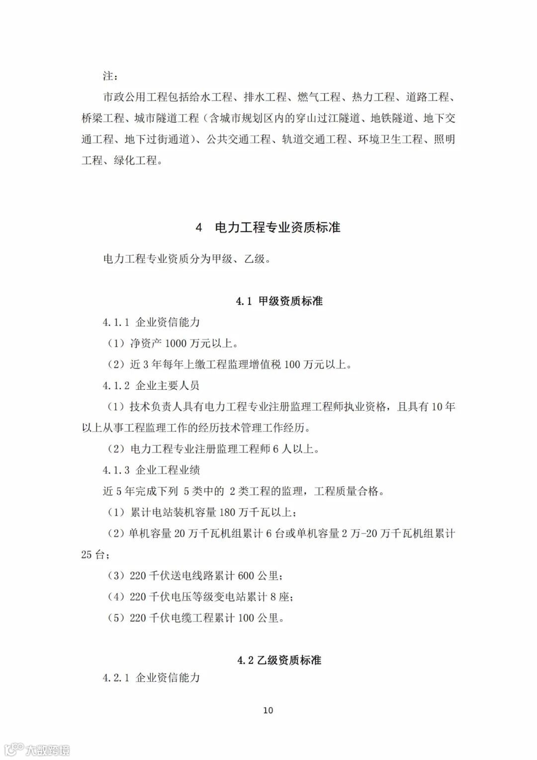
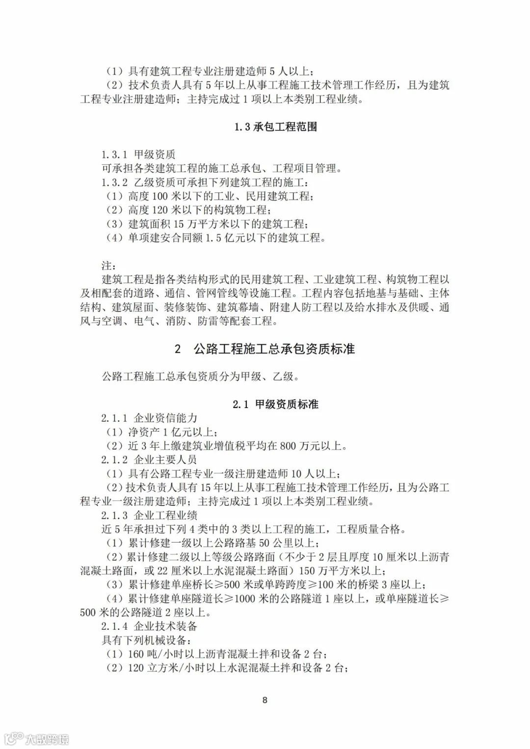
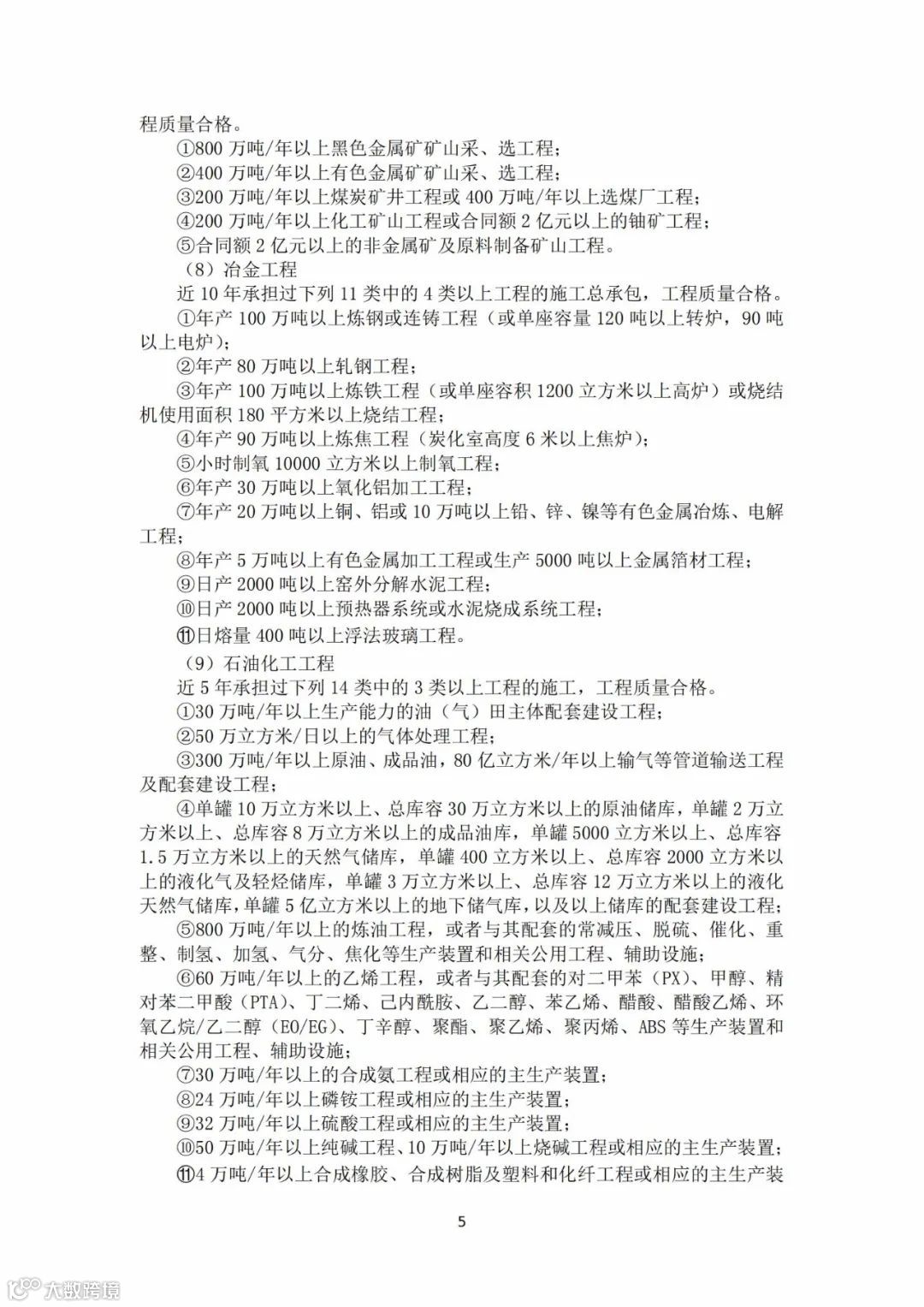
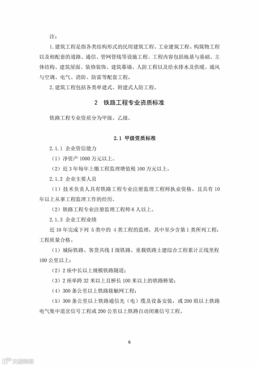
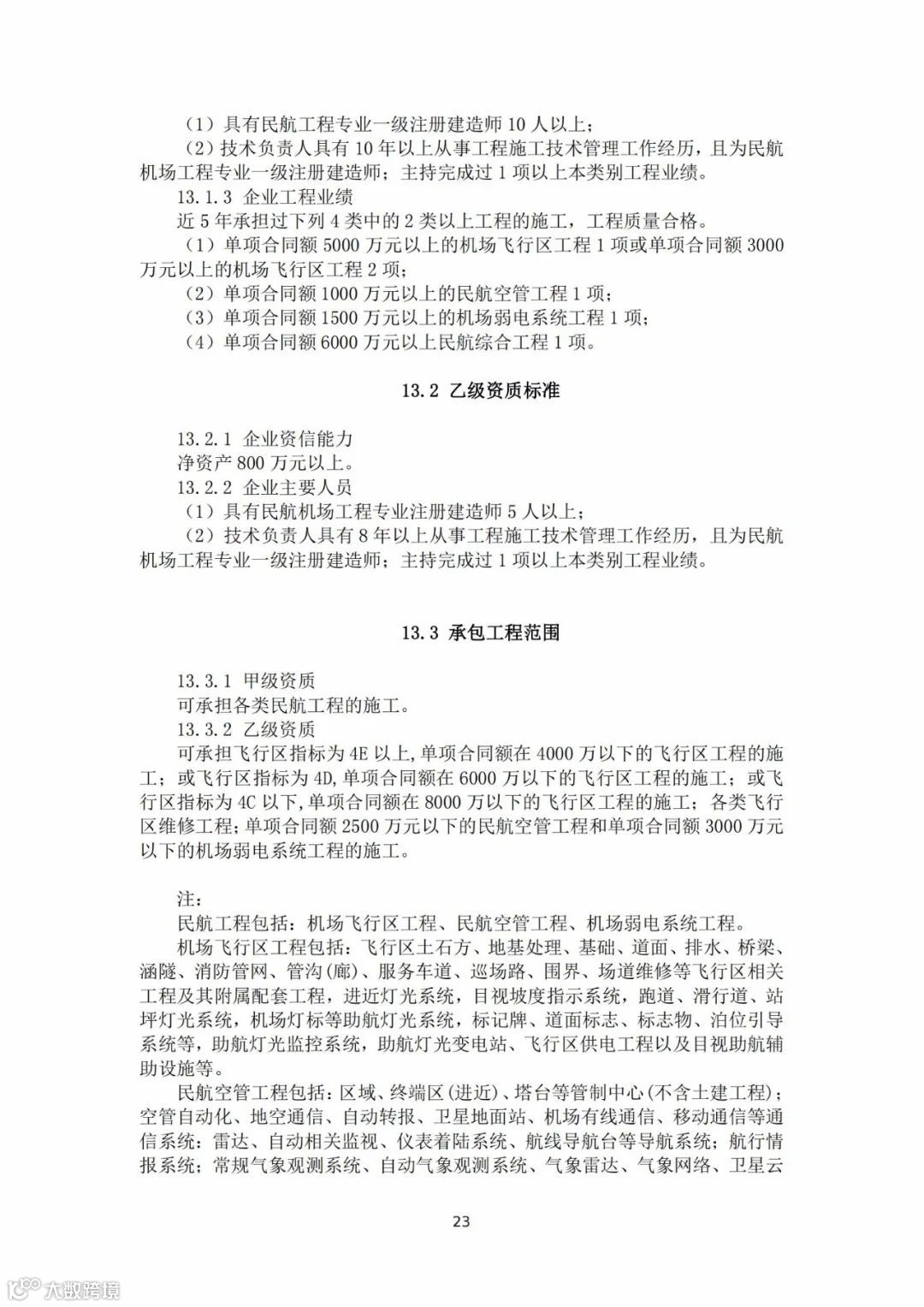
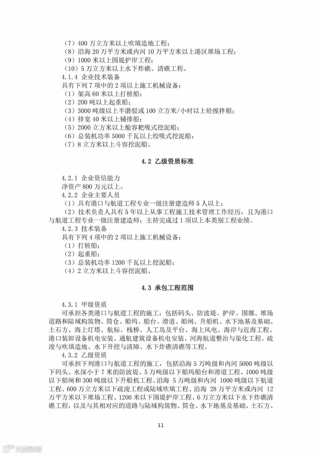
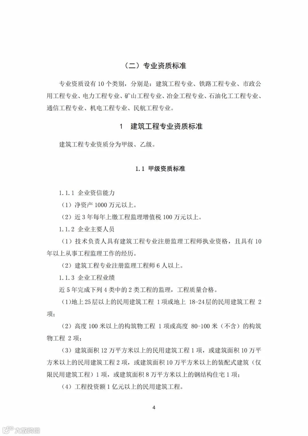
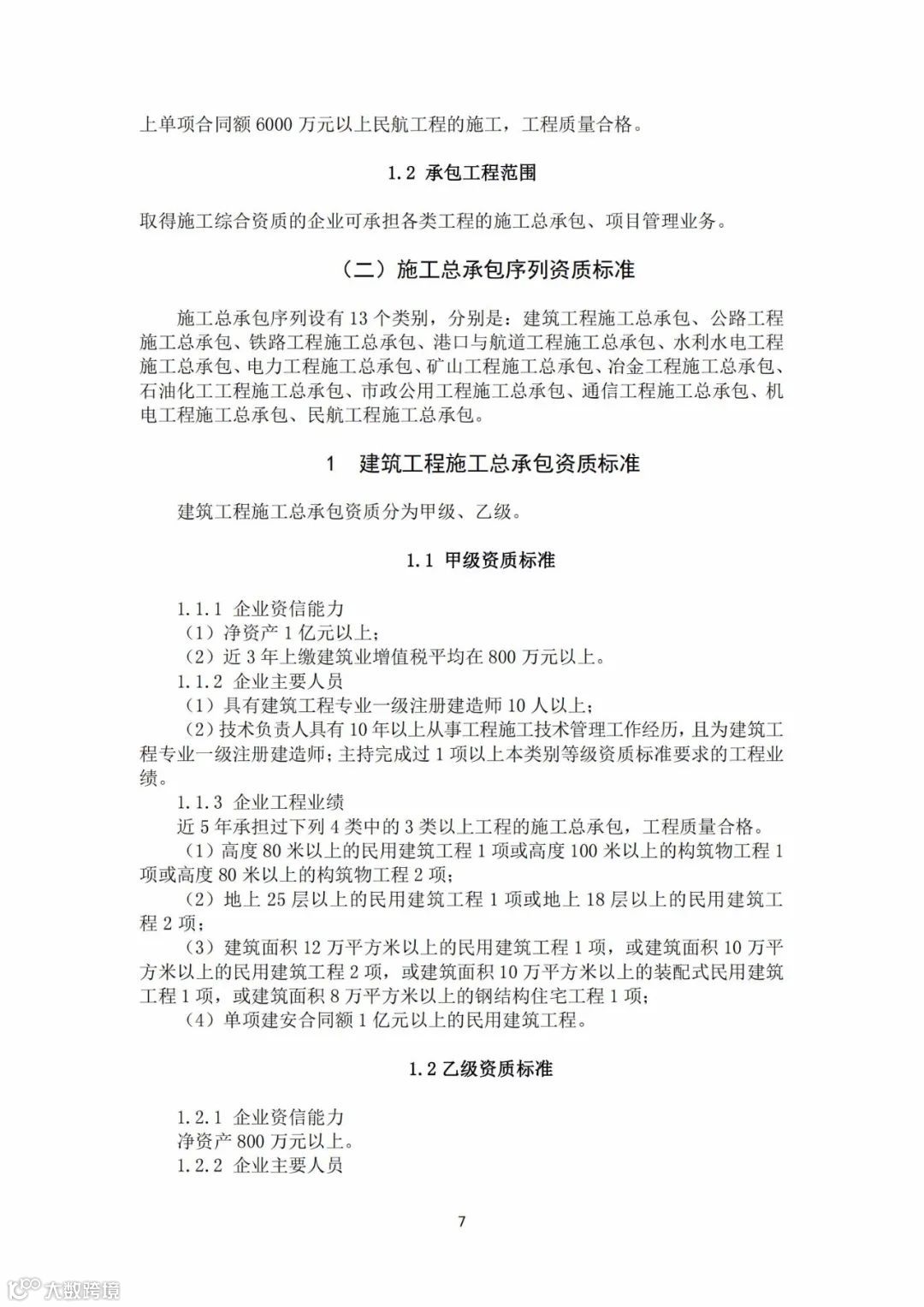
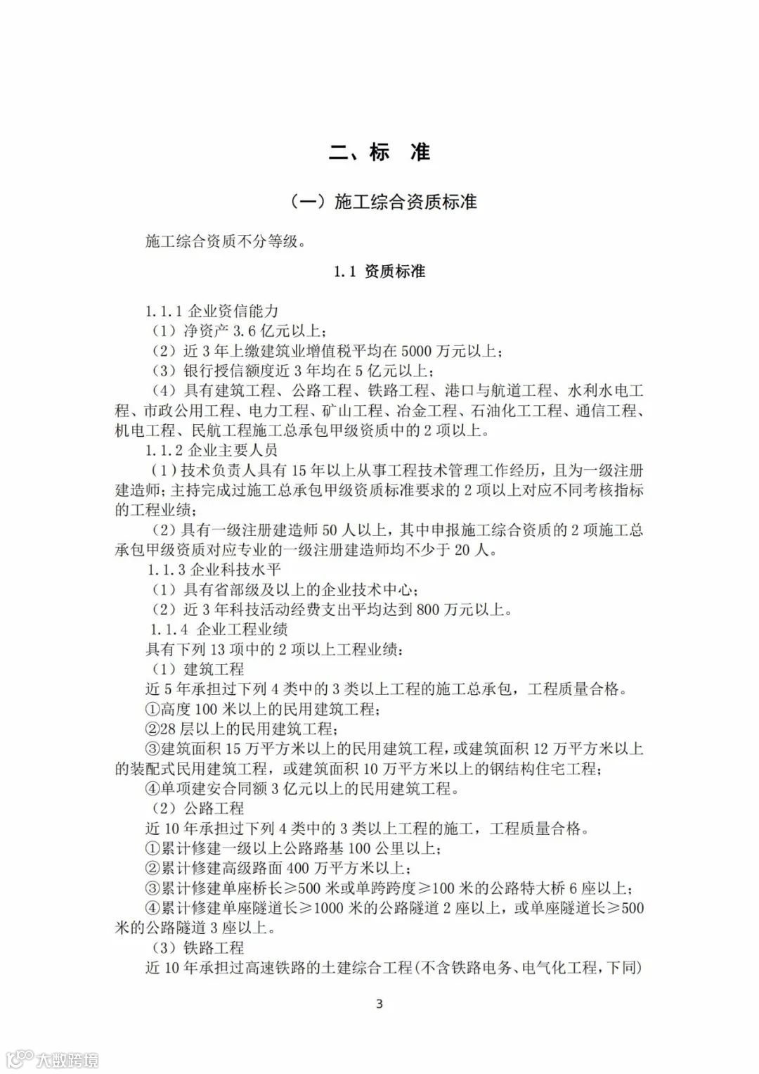
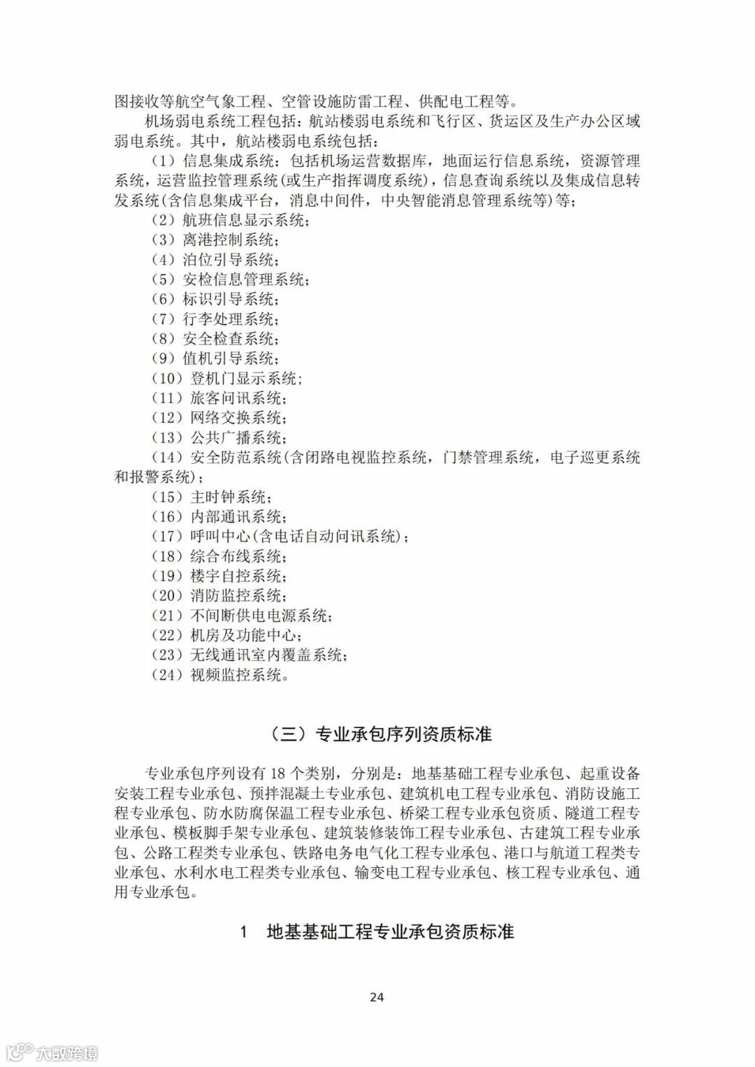
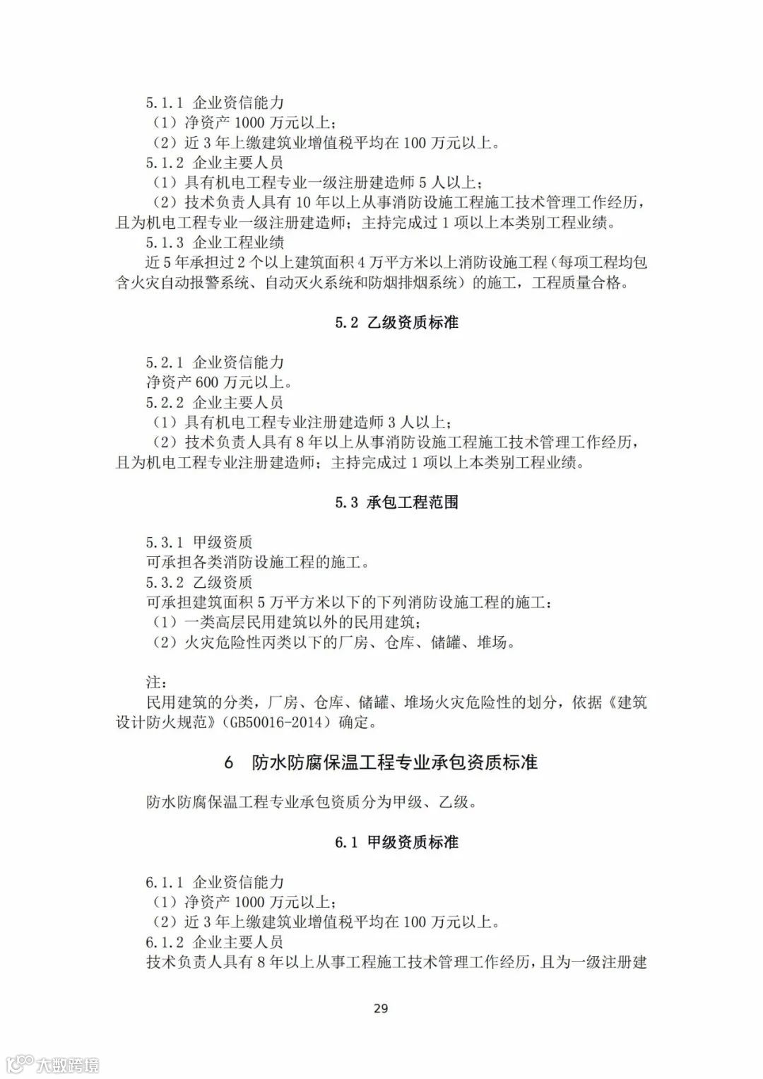
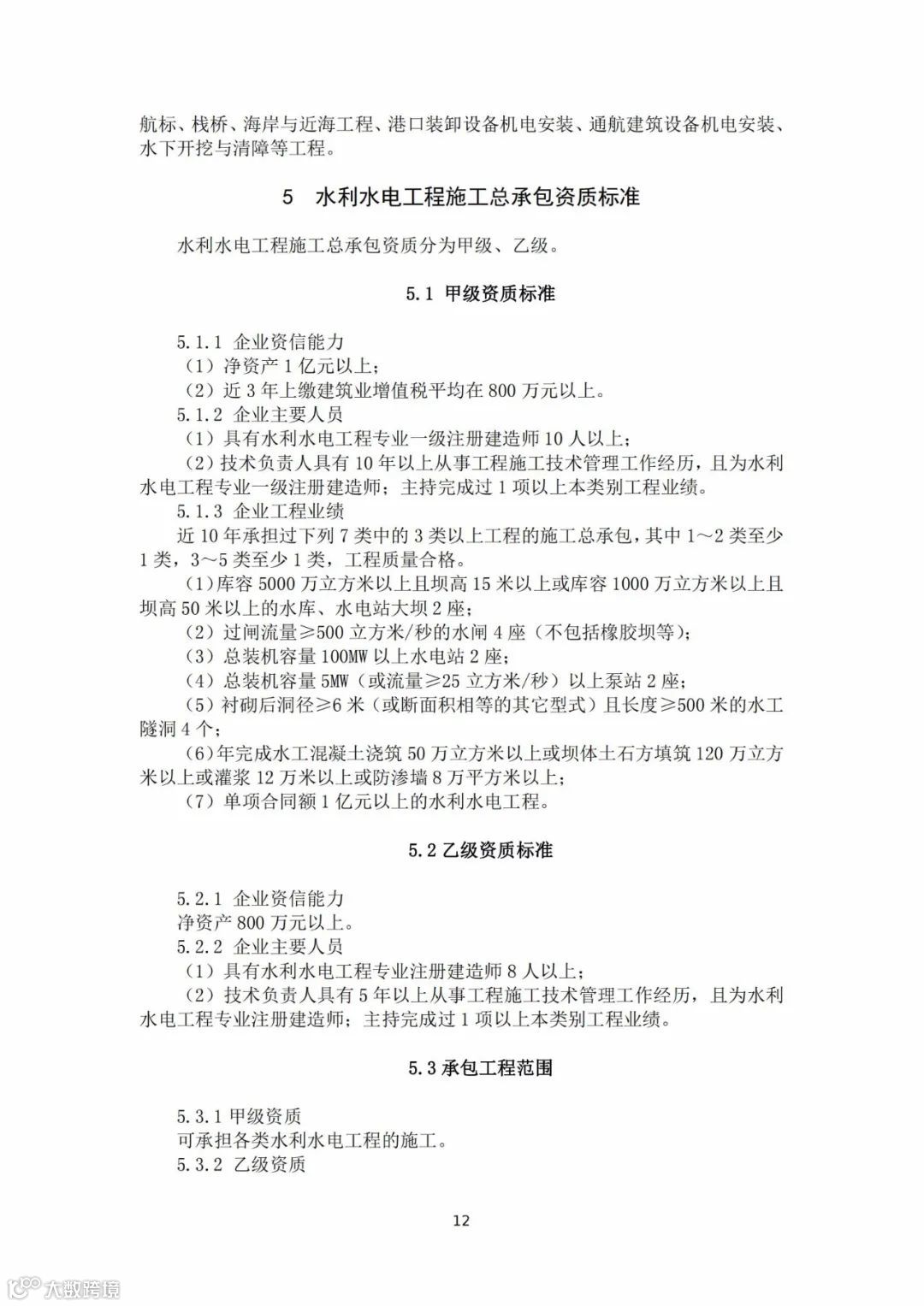
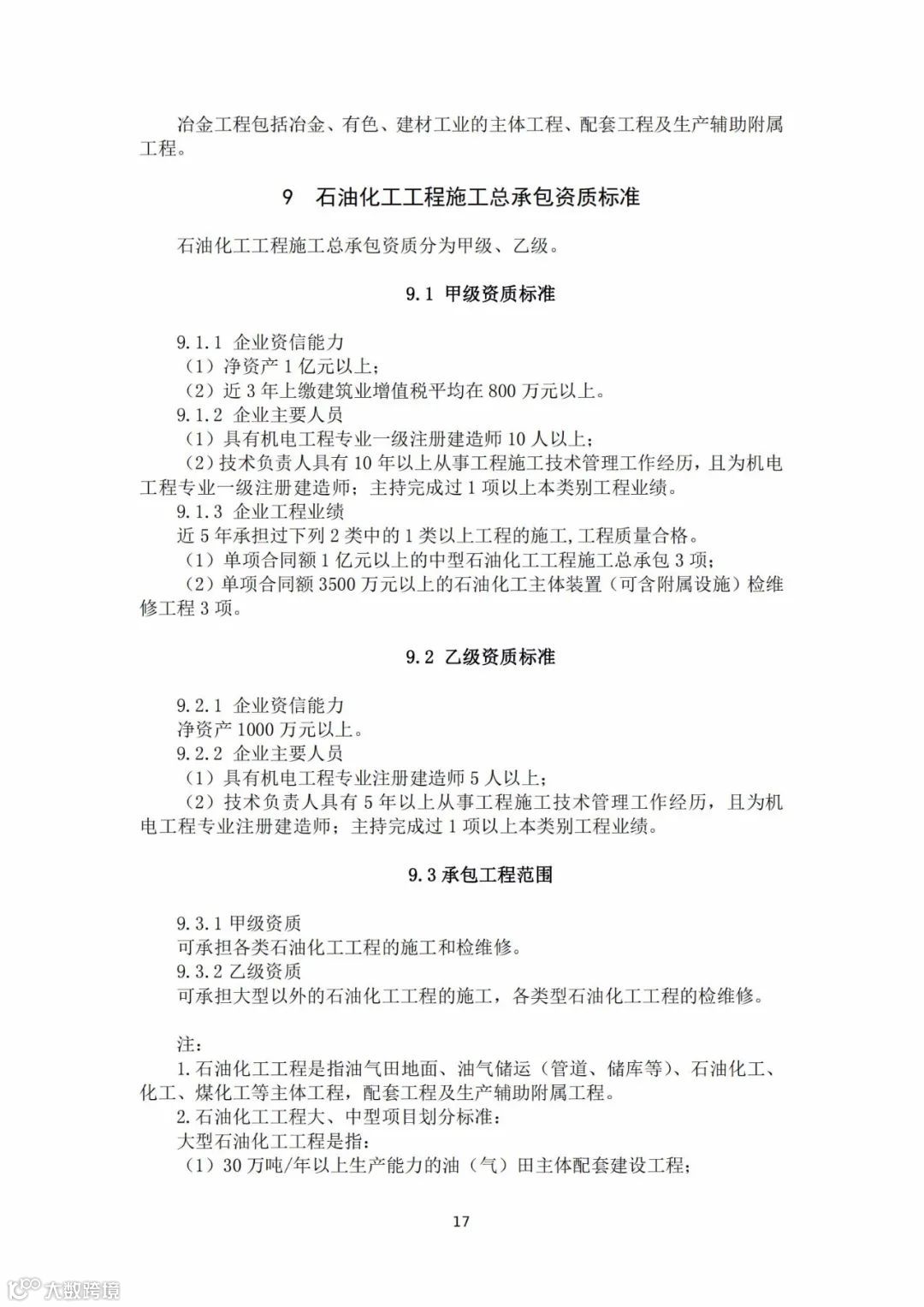
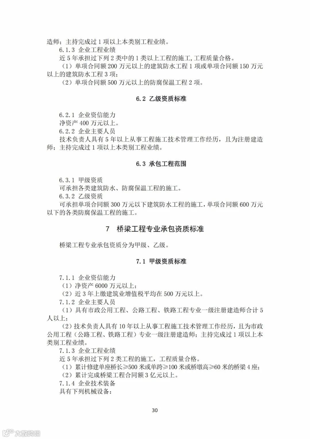
建筑业企业资质标准(征求意见稿)

02
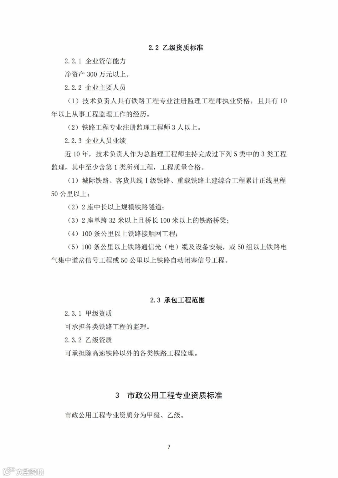
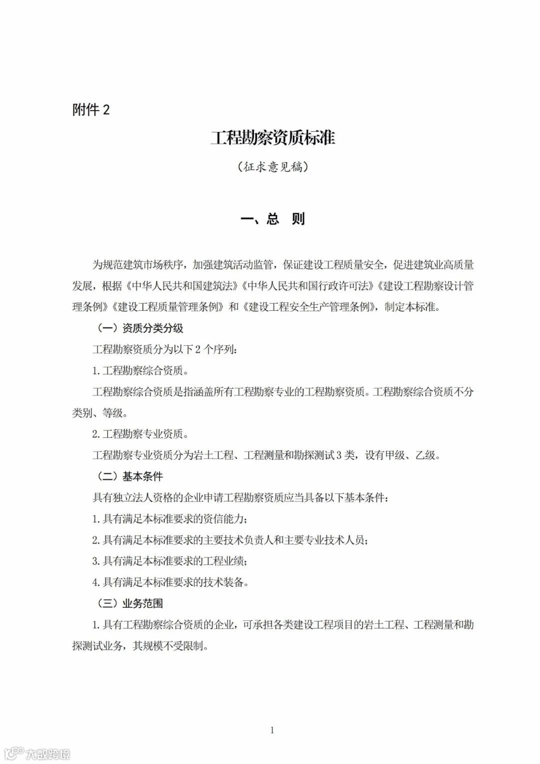
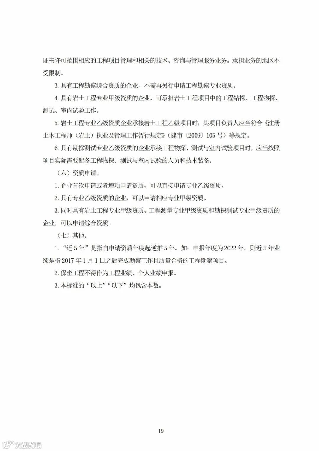
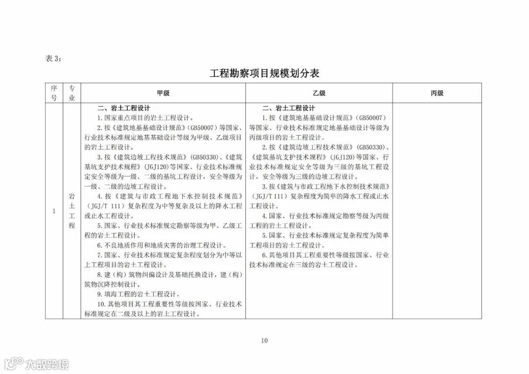
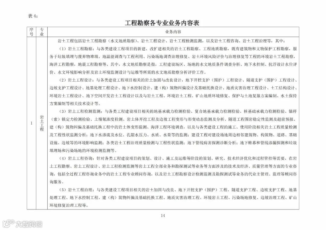
工程勘察资质标准(征求意见稿)

03
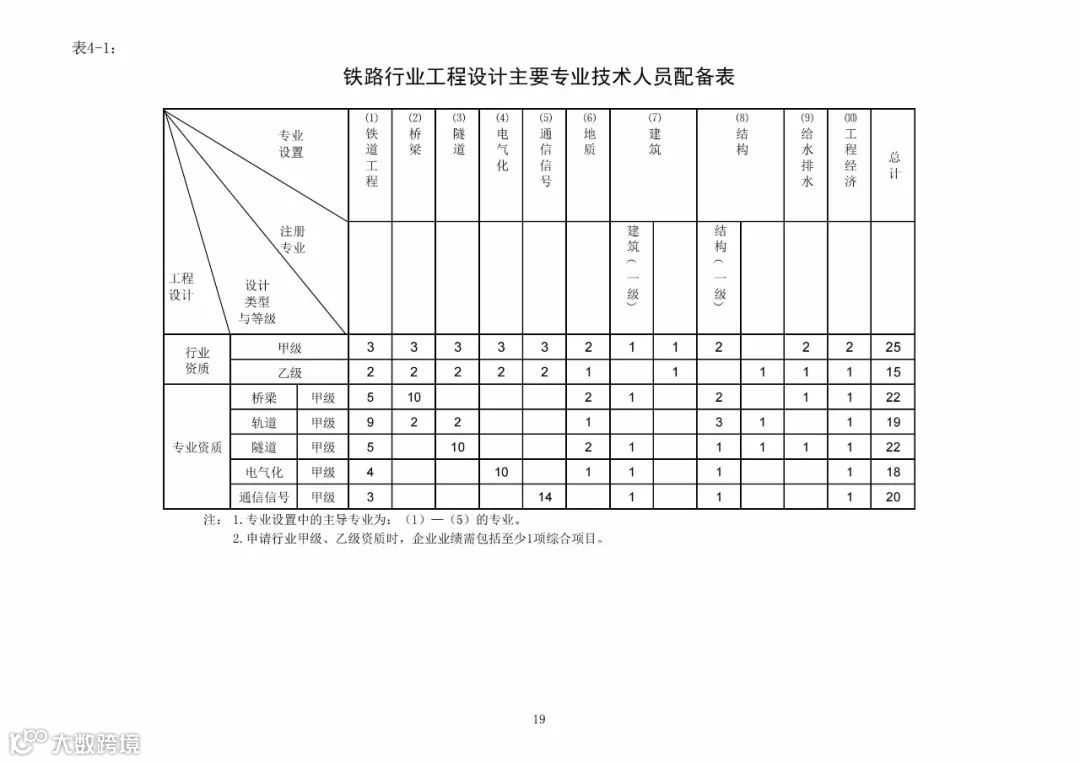
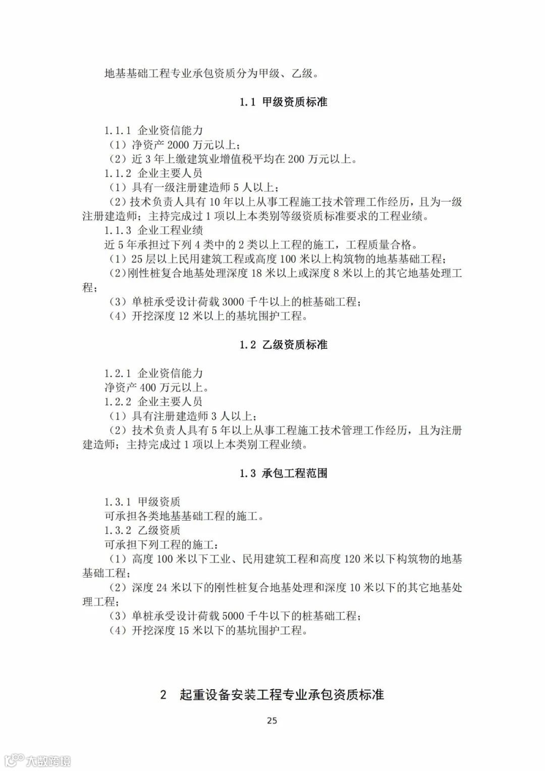
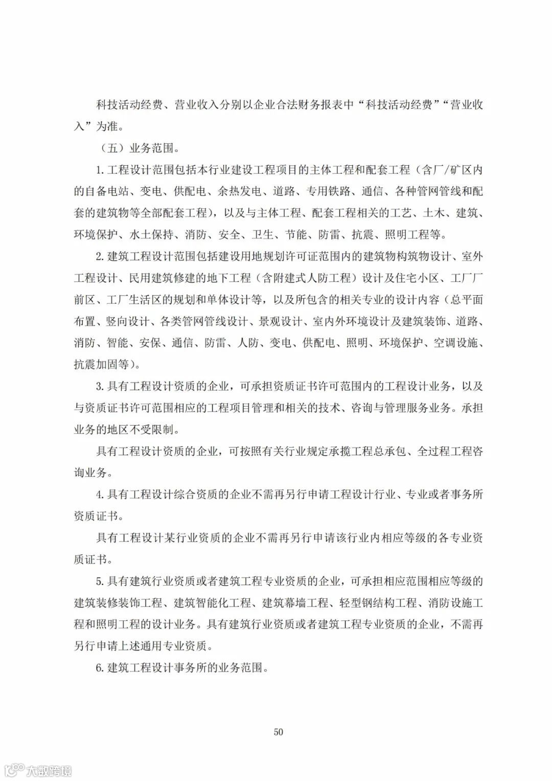
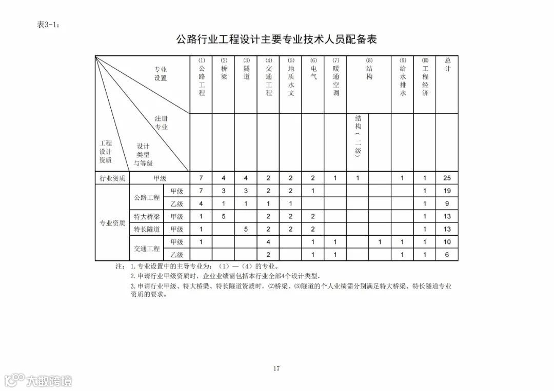
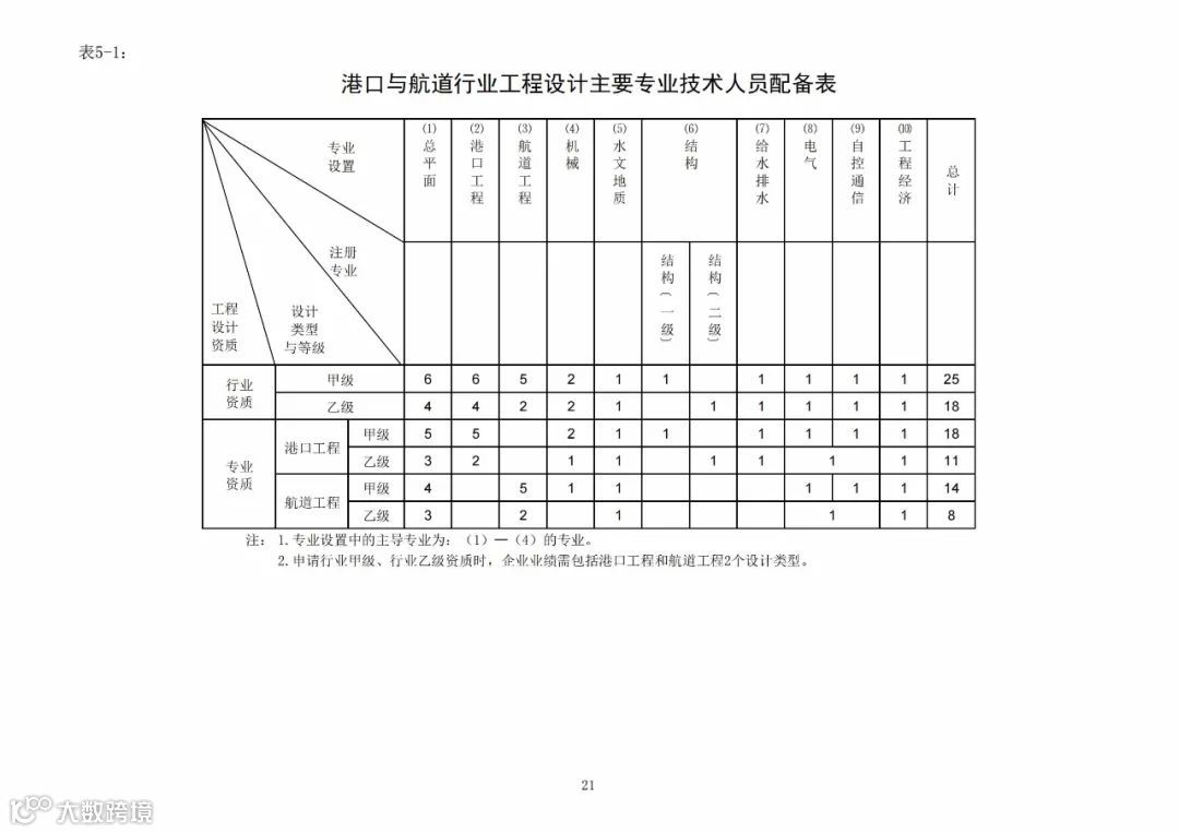
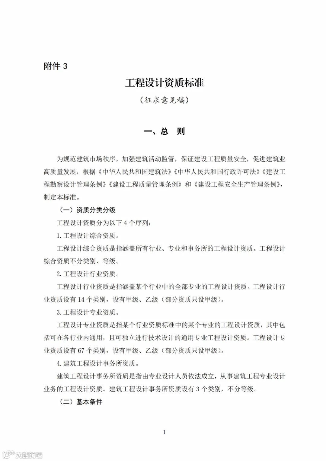
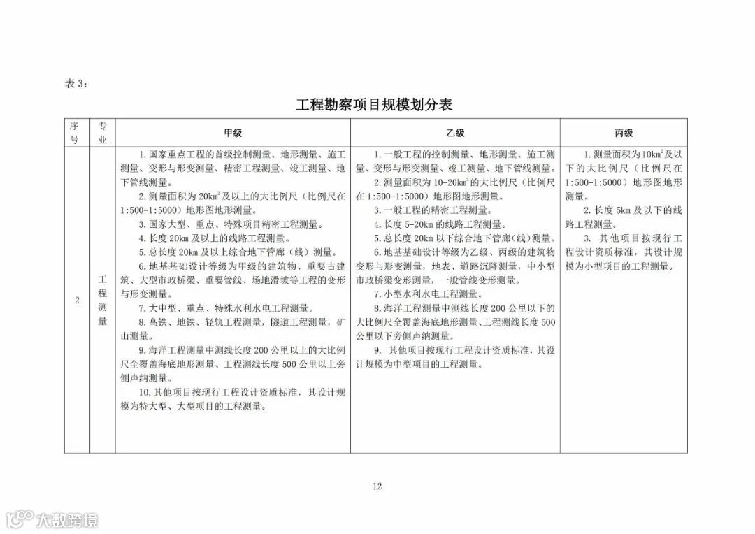
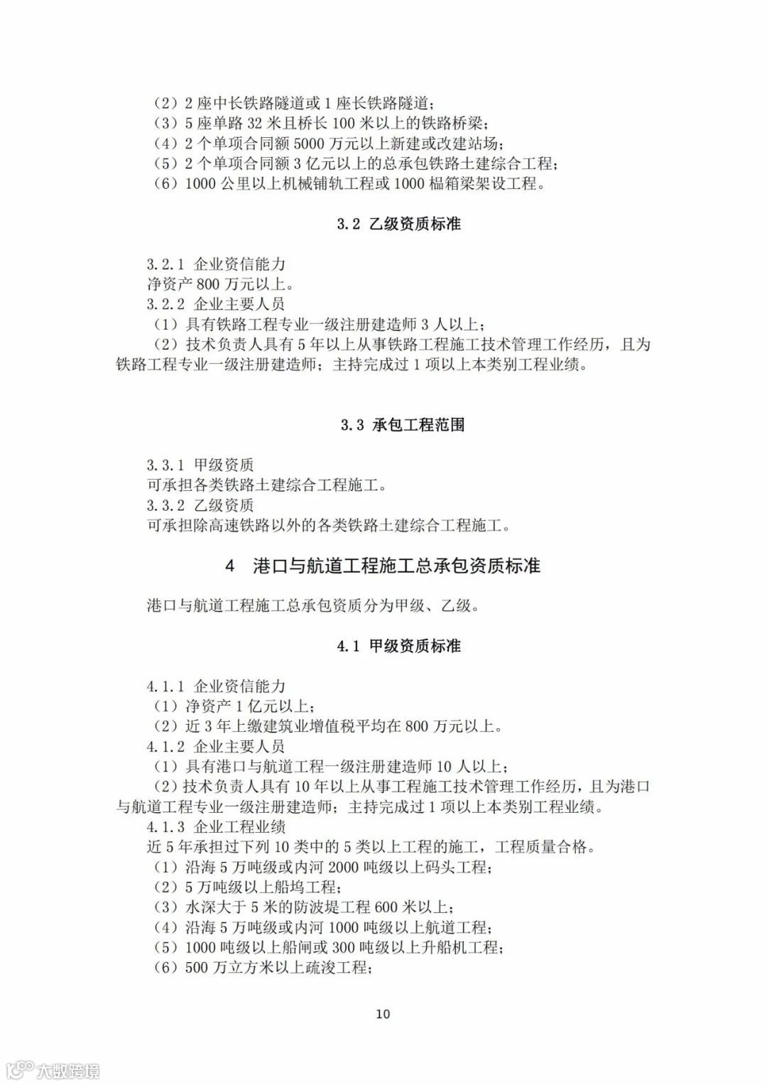
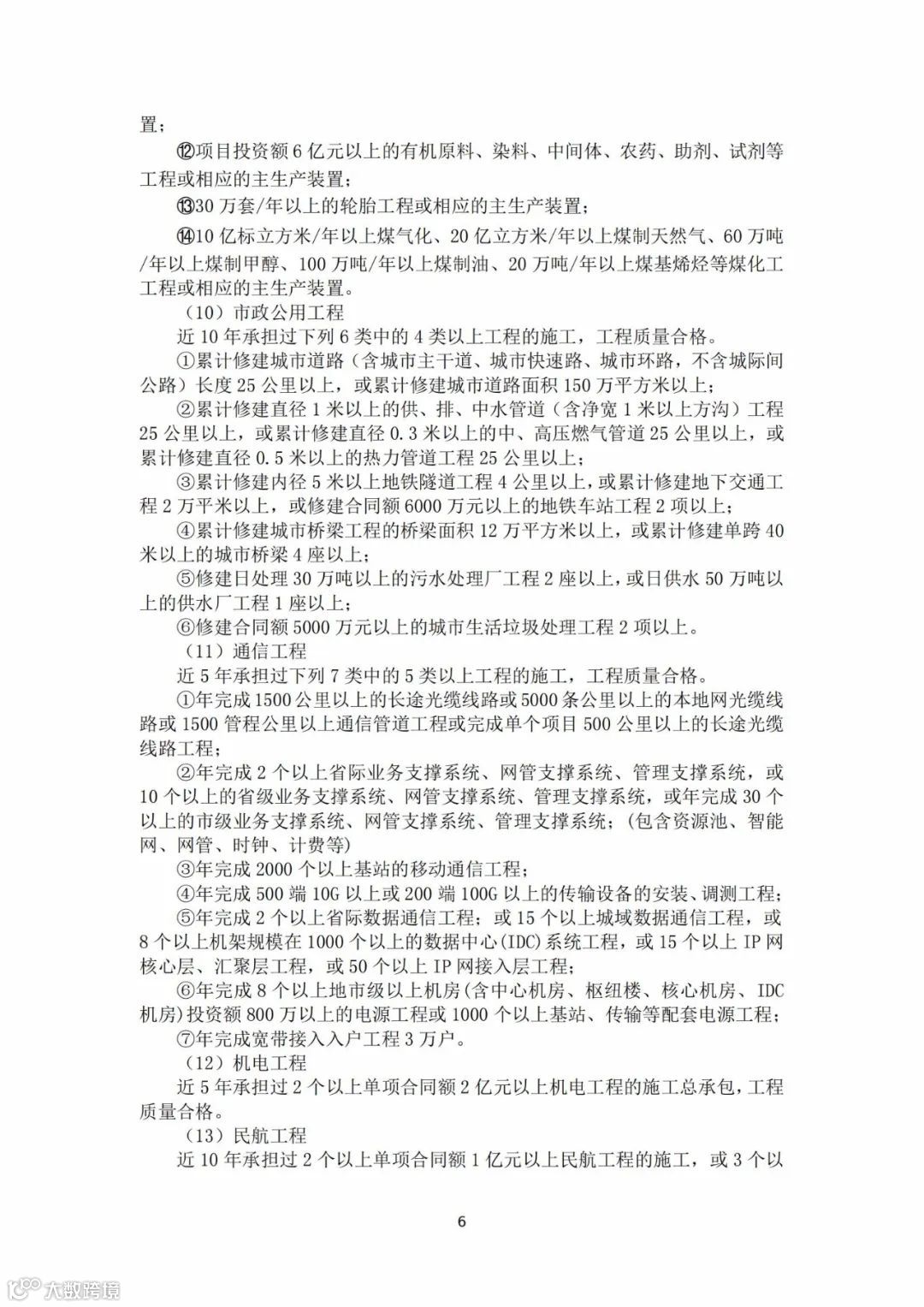
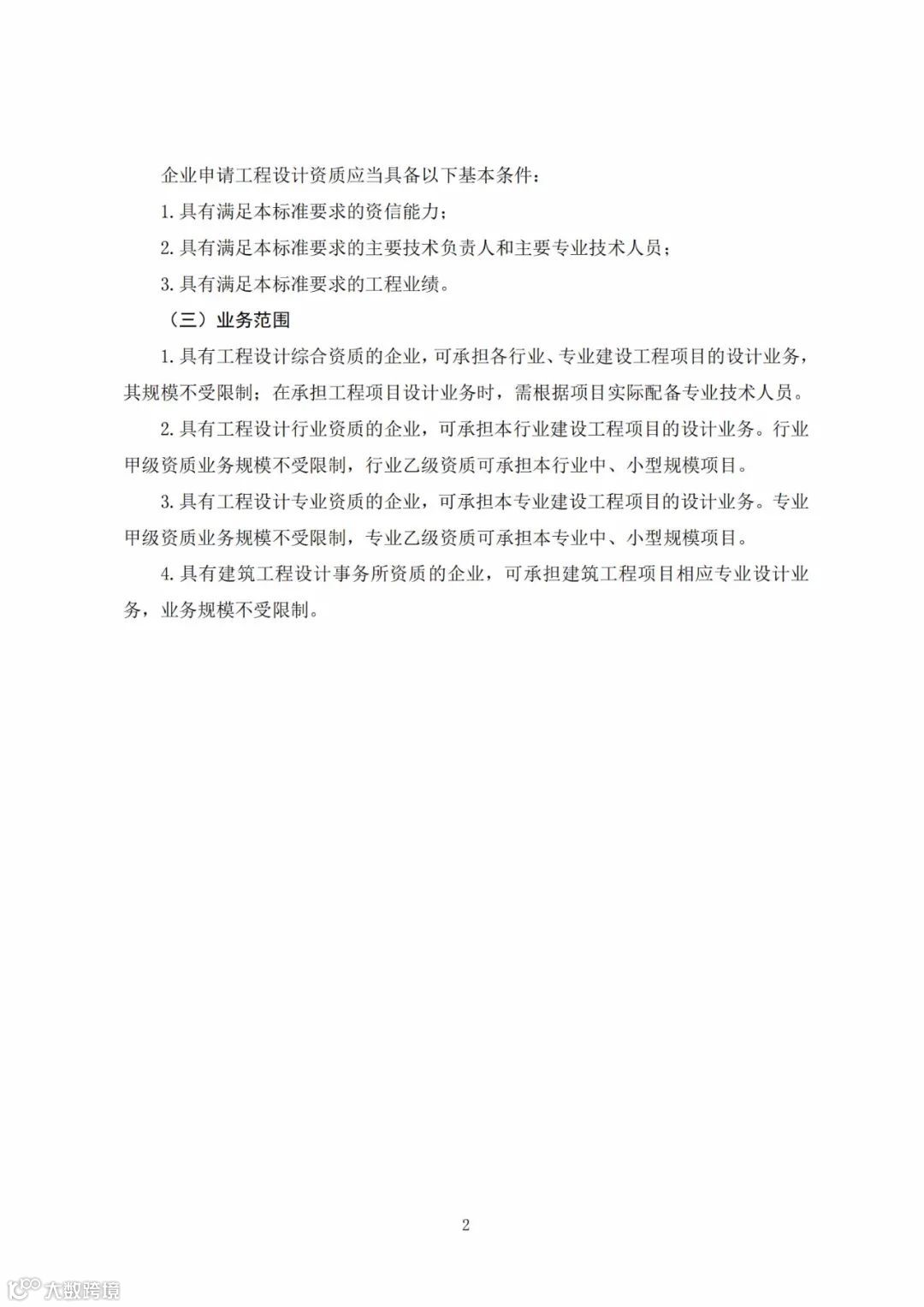
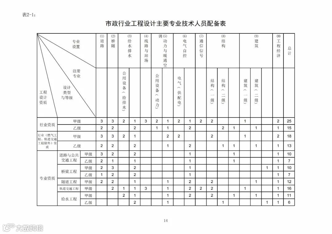
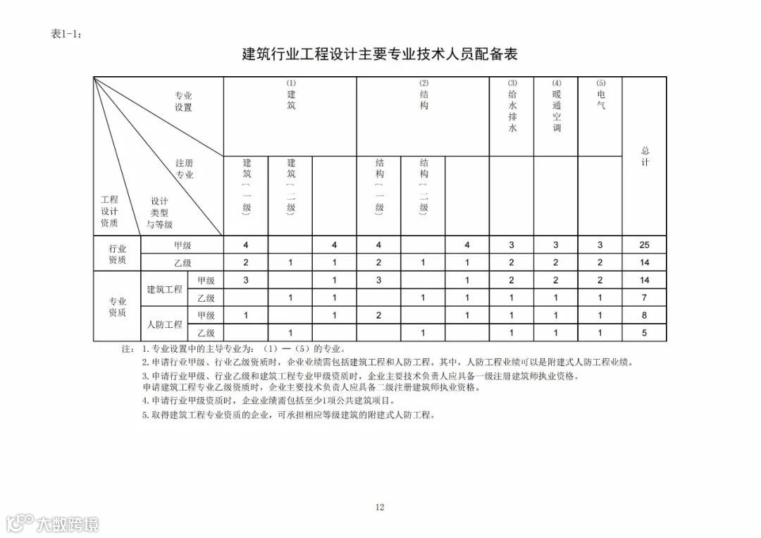
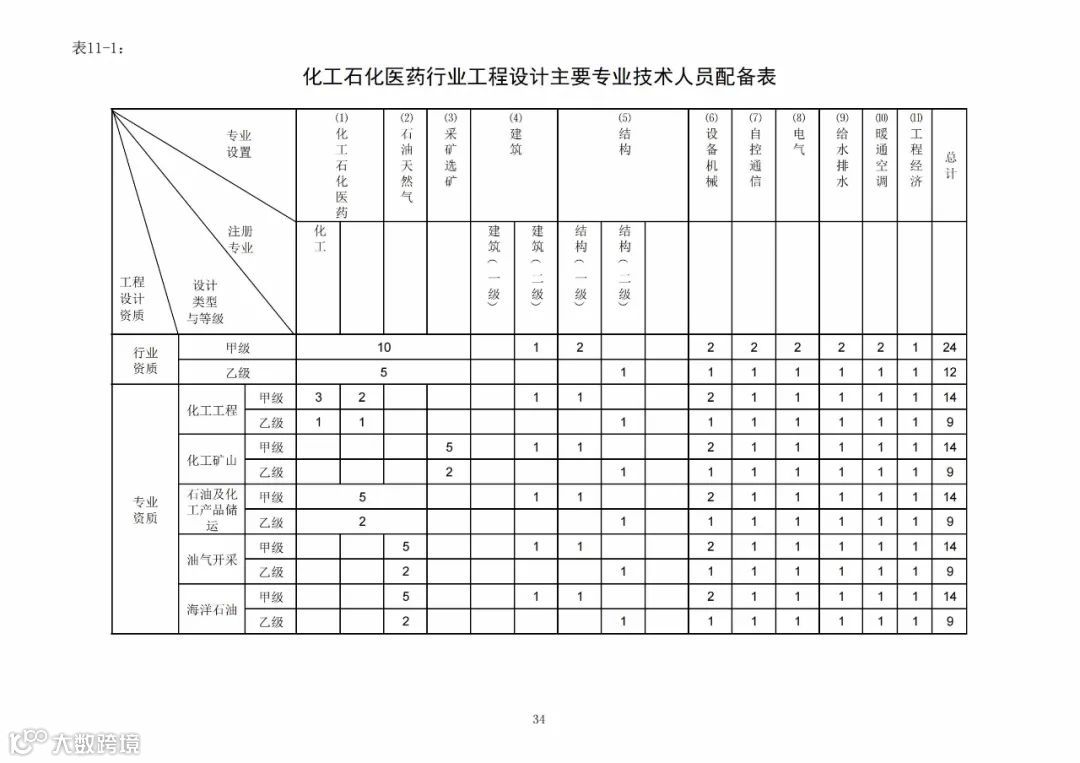
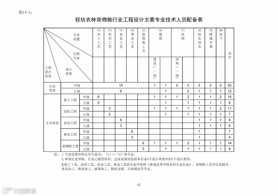
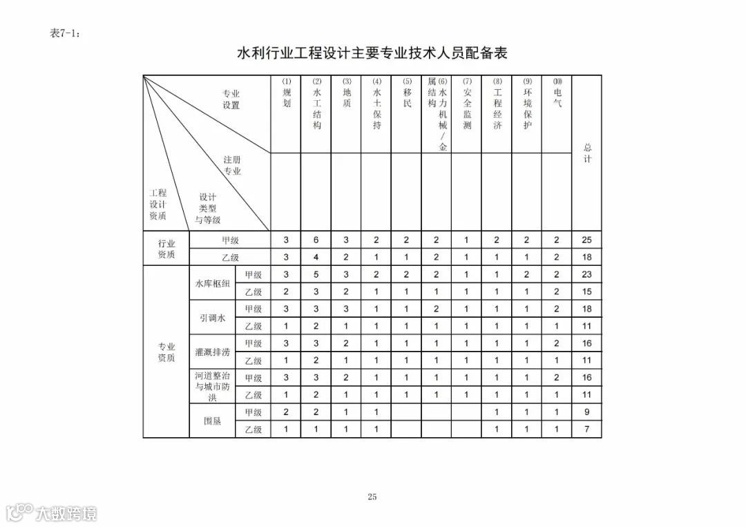
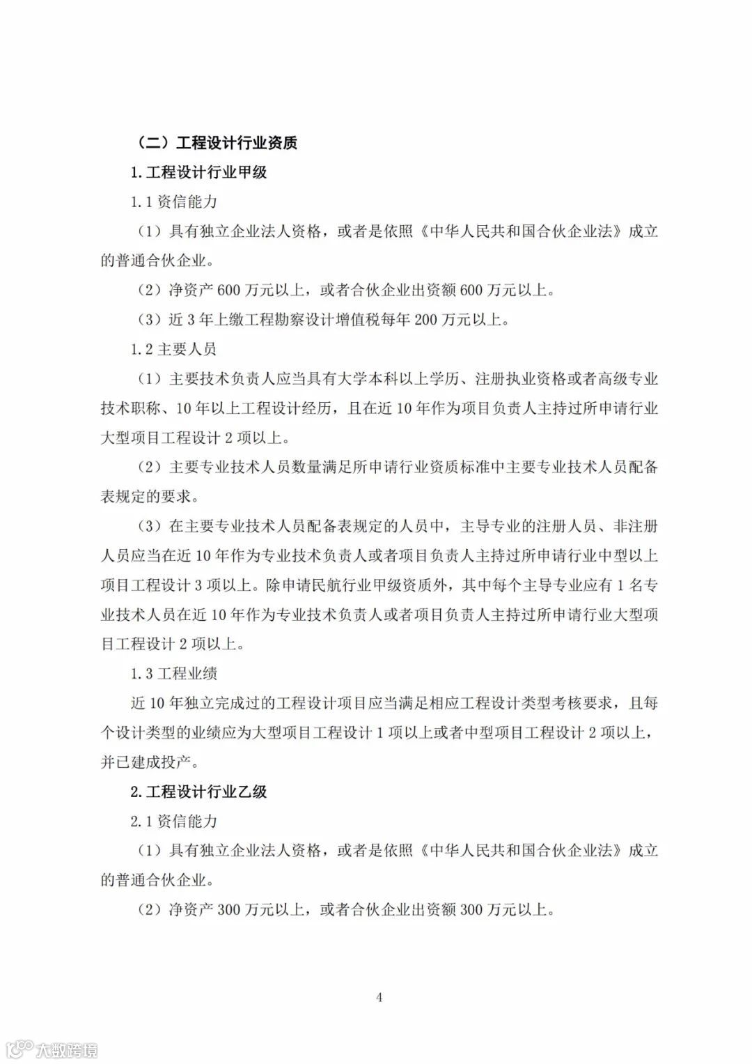
工程设计资质标准(征求意见稿)

04
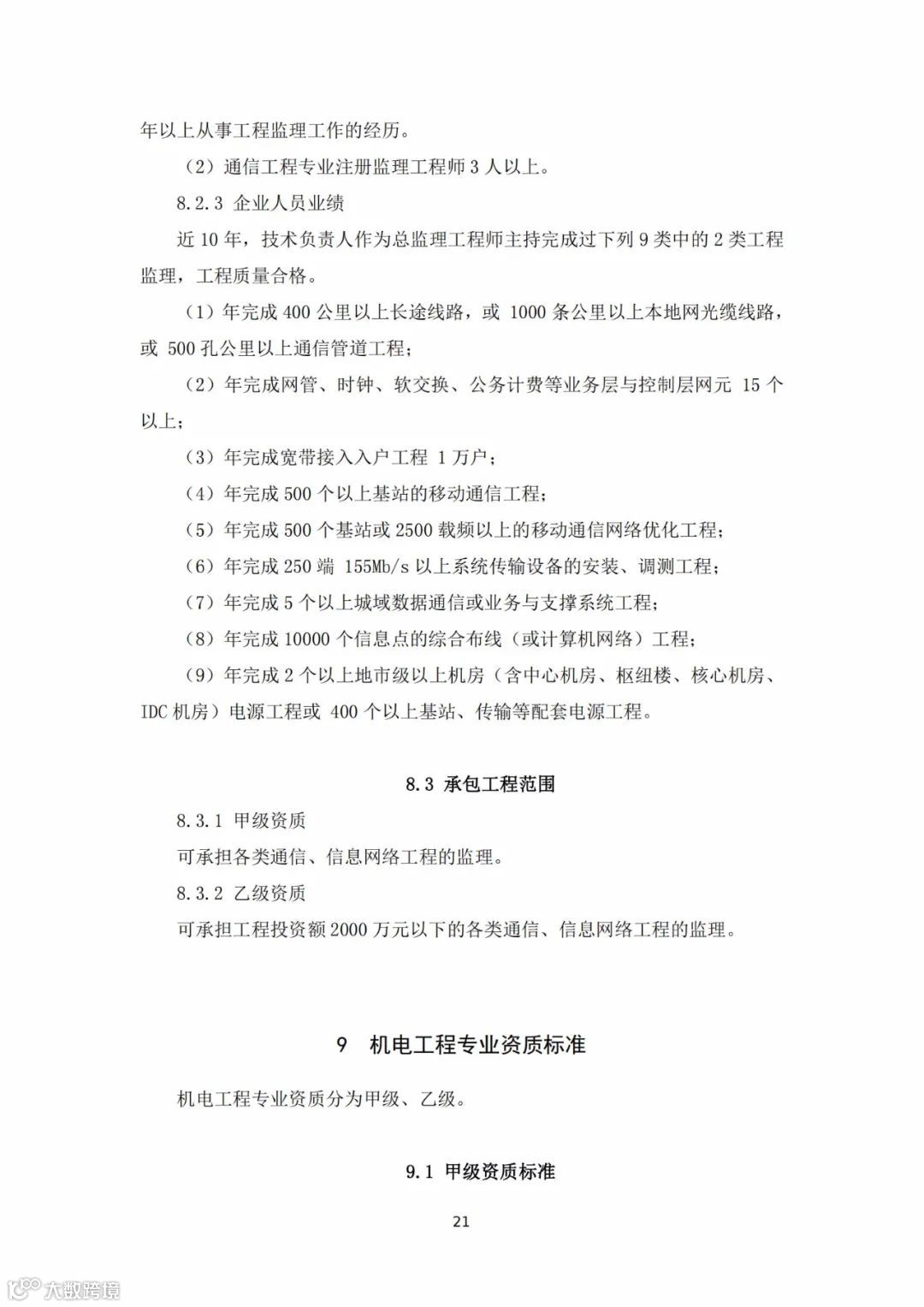
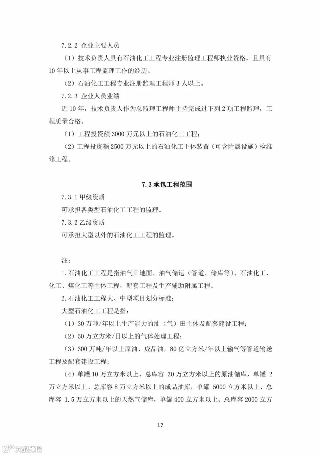
工程监理企业资质标准(征求意见稿)

您的转发是对我们最大的支持

猜你喜欢:

1、工程葵花辞典(微信版),工程人100%需要,人手必备!

2、土木工程资源共享,一个土建类职业快速提升的平台!

3、助力2018安全生产月,这100份安全资料合集值得入手(可下载)

4、【公路工程】公路工程施工作业标准化,有这一套就够了!

5、【安全月】你可能急需的32套安全高清挂图

6、施工技术小动画视频134个,有需要的可以来下!skr!

7、做好安全技术交底,用这个靠谱!想看哪个工种点哪个,so easy!

来源:住建部官网。



加入我们

投稿展示或者分享资料

一起交流一起成长

扫一扫下方二维码,灵感即刻进

官方微信或qq:483972950  

官方qq群:343778875 或648915172

点击阅读原文有惊喜,喜欢就点这里
【声明】内容源于网络
0
0
AI土木通
作为深耕土木行业10年的权威资源平台,构建了覆盖建筑工程、道路桥梁、水利工程等领域规范图集与资料的共享​,以​“让每个土木人都能零门槛驾驭AI”​为使命,开启智能建造新纪元!
内容 5703
粉丝 0
AI土木通 作为深耕土木行业10年的权威资源平台,构建了覆盖建筑工程、道路桥梁、水利工程等领域规范图集与资料的共享​,以​“让每个土木人都能零门槛驾驭AI”​为使命,开启智能建造新纪元!
总阅读6.4k
粉丝0
内容5.7k