提示:点击↑上方"土木工程资源共享"关注加入
【重磅福利】
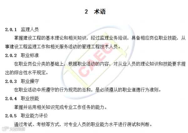
2022年起,多项监理新规施行。取消强制监理范围再扩大!监理注册审查不再考核职称条件、取消公示环节...
近日,中国建设监理协会又发布《关于试行<施工阶段项目管理服务标准>和<监理人员职业标准>的通知》。

中国建设监理协会组织开展了工程监理服务相关标准的课题研究。现将课题研究成果《施工阶段项目管理服务标准》和《监理人员职业标准》印发,试行一年。
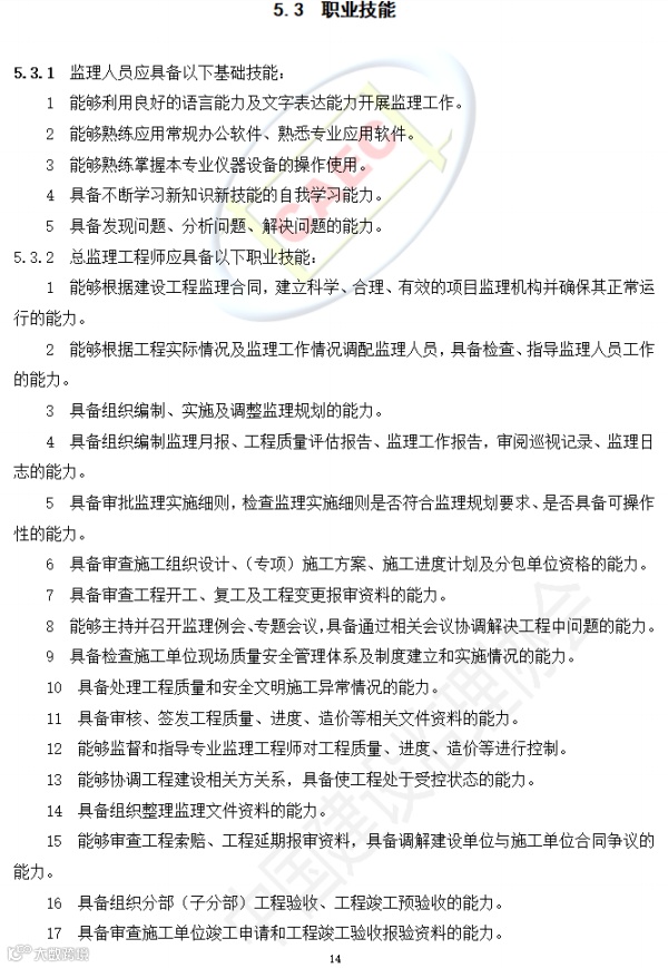
其中,《监理人员职业标准》中提出:总监理工程师、专业监理工程师实行分级管理,监理员不分级。

总监理工程师分3级,各级标准应符合下列规定:
三级总监理工程师:取得国务院建设主管部门颁发的《中华人民共和国注册监理工程师注册执业证书》从事监理工作满2年或参与过1项二级及以上工程项目的监理、继续教育合格、聘用单位考核合格。
二级总监理工程师:担任三级总监理工程师满3年、参与过1项一级或2项二级工程项目的监理、继续教育合格、聘用单位考核合格。
一级总监理工程师:担任二级总监理工程师满3年并取得高级工程师及以上职称;作为总监理工程师主持过1项一级或2项二级工程项目的监理、继续教育合格、聘用单位考核合格。
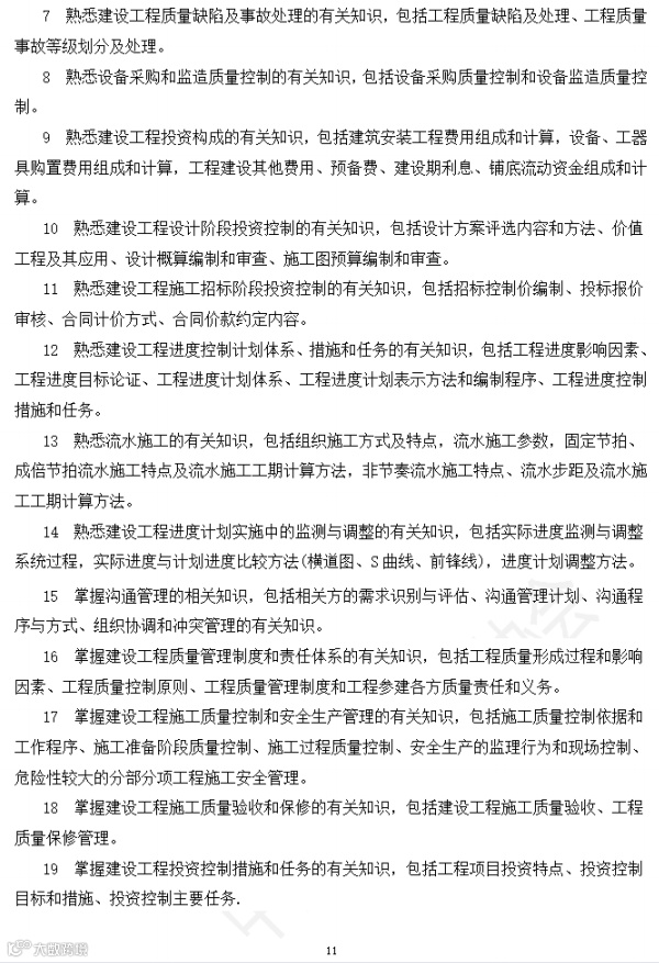
专业监理工程师分3级,各级标准应符合下列规定:
三级专业监理工程师:经过监理业务培训合格;从事监理工作满2年或参与过1项二级工程项目的监理、继续教育合格、聘用单位考核合格。
二级专业监理工程师:担任三级专业监理工程师满3年或从事监理工作满5年、或参与过1项一级或2项二级工程项目的监理、继续教育合格、聘用单位考核合格。
一级专业监理工程师:担任二级专业监理工程师满3年或从事监理工作满8年、继续教育合格、聘用单位考核合格。
工程监理单位可按本标准规定对监理人员进行职业能力评价,并实行分级管理,符合要求后方可聘用。
附:《施工阶段项目管理服务标准》、《监理人员职业标准》:



























滑动查看全文↑





































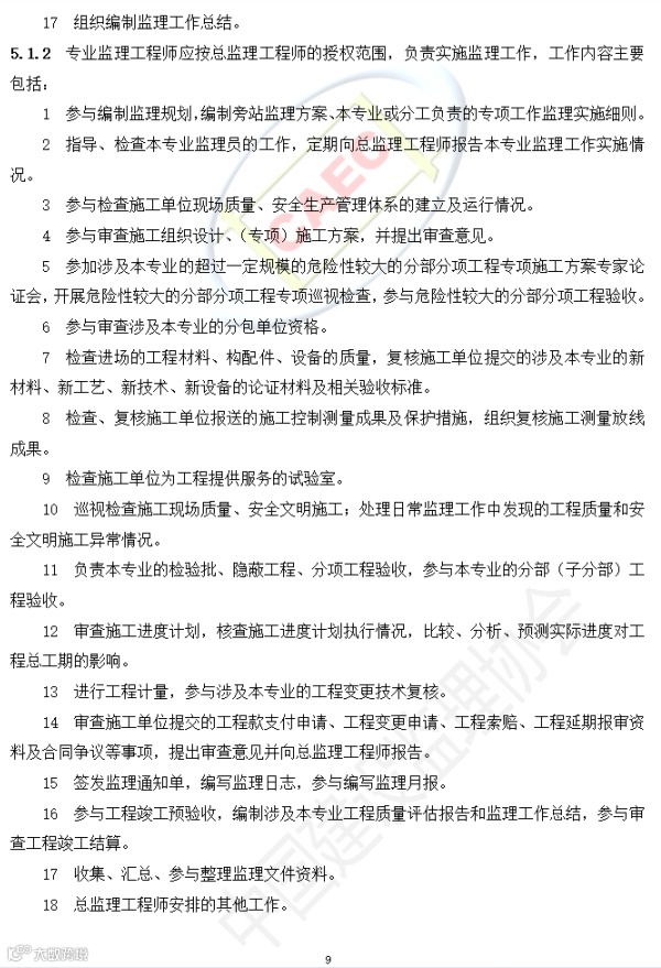
2022年起,多项监理新规施行
住建部官网发布《关于简化监理工程师执业资格注册程序和条件的通知》自2022年1月1日起施行。
进一步简化监理工程师执业资格注册程序和条件。明确:取消公示审核意见环节和相关职称注册条件。申请注册,无需申报本人职称情况。我部在注册审查中不再考核职称条件。
近日,四川省住建厅等6部门印发《加快转变建筑业发展方式推动建筑强省建设工作方案》(全文附于文尾),自印发之日起施行。
从2022年起,新建房屋建筑和市政基础设施项目除国家规定必须实行监理的外,其余可不委托监理。
编者注:目前为止,广东、重庆、东莞、海南、泰州、广州、山西、北京、成都、天津、上海、厦门已发文,部分项目不再强制监理。
山西要求的范围与四川相同,其余省市基本为低风险、小型项目,所以说四川和山西取消强制监理的范围还是很大的。
建设单位可通过配备具有相应执业能力的专业技术管理人员或购买监理巡查服务等方式,对非强制监理工程项目建设实施管理并履行监理相应法定责任和义务。
对于选择具有相应工程监理资质的企业开展全过程工程咨询服务的工程项目,可不再另行委托监理,其监理法定责任和义务由全过程工程咨询服务企业承担。(住房城乡建设厅)
根据《建设工程监理范围和规模标准规定》
第二条 下列建设工程必须实行监理:
(一)国家重点建设工程;
(二)大中型公用事业工程;
(三)成片开发建设的住宅小区工程;
(四)利用外国政府或者国际组织贷款、援助资金的工程;
(五)国家规定必须实行监理的其他工程。
总监需具备本科或以上学历
2022年1月4日,重庆市住建委发布《重庆市进一步优化社会投资小型低风险建设项目改革实施方案》。再次提出总监应具备本科及以上的学历。
(十二)提高质量管控从业人员学历要求。本市施工图审查人员、施工现场质量监督管理人员及总监理工程师除了符合国家规定的最低从业年限要求和从业资格以外,同时应满足建筑学、工程学或建设管理本科及以上的学历要求。
截至目前,佛山、南昌、北京、上海、广州、天津、贺州均提出总监需具备本科或以上学历。
监理改革历程!
目前已落地的调整中,监理人员执业环境的变化可能是相对最大的,也是最多的。以下从执业、资质、行业前景等方面一一展开。
关于执业:
2020年,中国建设监理协会颁布了《项目监理机构人员配置标准》(试行) (房屋建筑工程部分),增加了总监理工程师岗位对一级和二级类注册证的认可。
2.0.6条明确总监理工程师:由工程监理单位法定代表人书面任命,负责履行建设工程监理合同、主持项目监理机构工作的注册监理工程师或符合本标准规定的其他工程技术、经济类注册人员。
这句话和以往表述不同,明确其他工程技术、经济类注册人员也可担任总监理工程师。
在《项目监理机构人员配置标准(试行)》条文说明的第2.03条:

对于有组织管理协调能力经过行业组织的监理业务培训的其他工程技术、经济类一级注册人员,也可担任本专业(注册专业)的二级工程项目总监理工程师;
经过行业组织的监理业务培训的其他工程技术、经济类二级注册人员或具有中级专业技术职称及以上人员,可担任本专业三级工程项目总监理工程师或总监理工程师代表。
增加对一级和二级类注册证的认可,加大了岗位竞争。未来,注册证书的互通性可能会大大增强。
2019年12月,住建部、国家发改委联合印发《房屋建筑和市政基础设施项目工程总承包管理办法》,明确:自2020年3月1日起,注册监理工程师可以担任工程总承包项目经理。


众所周知,工程总承包项目经理不是施工总承包项目经理,而且执业范围相对更宽泛。
工程总承包:
是指从事工程总承包的企业受业主委托,按照合同约定对工程项目的可行性研究、勘察、设计、采购、施工、试运行(竣工验收)等实行全过程或若干阶段的承包。工程总承包企业对承包工程的质量、安全、工期、造价全面负责。
施工总承包:
是指业主将全部施工任务发包给具有施工总承包资质的建筑企业,由施工总承包资质的企业按照合同约定向建设单位负责,承包完成施工任务。
毫无疑问,这是一项利好!
截至目前,重庆、佛山、南昌、北京、上海、广州、天津、贺州均提出总监需具备本科或以上学历。

2018年12月,住房城乡建设部办公厅下发《关于调整工程监理企业甲级资质标准注册人员指标的通知》,
自2019年2月1日起,审查工程监理专业甲级资质(含升级、延续、变更)申请时,对注册类人员指标,按相应专业乙级资质标准要求核定。
此前,《工程监理企业资质标准》对“专业资质标准”注册类人员要求如下:
1、甲级
注册监理工程师、注册造价工程师、一级注册建造师、一级注册建筑师、一级注册结构工程师或者其它勘察设计注册工程师合计不少于25人次;
其中,相应专业注册监理工程师人数,不得少于《专业资质注册监理工程师人数配备表》(附表1)中要求配备的人数,注册造价工程师不少于2人。
2、乙级
注册监理工程师、注册造价工程师、一级注册建造师、一级注册建筑师、一级注册结构工程师或者其它勘察设计注册工程师合计不少于15人次。
其中,相应专业注册监理工程师人数,不得少于《专业资质注册监理工程师人数配备表》(附表1)中要求配备的人数,注册造价工程师不少于1人。
虽然减少了注册类人员数量要求,但是大大加强了现场履职检查。
2021年12月3日,人力资源和社会保障部发布《关于部分准入类职业资格考试工作年限调整方案公示》,明确了一级建造师、一级造价工程师、二级造价工程师、监理工程师、中级注册安全工程师等14项准入类职业资格考试的降低调整方案。
调整后报考条件
(一)具有各工程大类专业大学专科学历(或高等职业教育),从事工程施工、监理、设计等业务工作满4年。
(二)具有工学、管理科学与工程类专业大学本科学历或学位,从事工程施工、监理、设计等业务工作满3年。
(三)具有工学、管理科学与工程一级学科硕士学位或专业学位,从事工程施工、监理、设计等业务工作满2年。
(四)具有工学、管理科学与工程一级学科博士学位。
经批准同意开展试点的地区,申请参加监理工程师职业资格考试的,应当具有大学本科及以上学历或学位。
此前,自2020年起,报考监理工程师取消“中级职称”要求。
具备下列条件之一者,可以申请参加考试:
(一)具有各工程大类专业大学专科学历(或高等职业教育),从事工程施工、监理、设计等业务工作满6年;
(二)具有工学、管理科学与工程类专业大学本科学历或学位,从事工程施工、监理、设计等业务工作满4年;
(三)具有工学、管理科学与工程一级学科硕士学位或专业学位,从事工程施工、监理、设计等业务工作满2年;
(四)具有工学、管理科学与工程一级学科博士学位。
经批准同意开展试点的地区,申请参加监理工程师职业资格考试的,应当具有大学本科及以上学历或学位。
之前的报考要求:
具有工程技术或工程经济专业大专以上(含大专)学历,并符合下列条件之一者,可申请参加监理工程师执业资格考试。
具有按照国家有关规定评聘的工程技术或工程经济专业中级专业技术职务,并任职满三年。
具有按照国家有关规定评聘的工程技术或工程经济专业高级专业技术职务。
关于考试有以下调整:
考试成绩实行4年为一个周期的滚动管理办法,在连续的4个考试年度内通过全部考试科目,方可取得监理工程师职业资格证书。
考试全国统一大纲、统一命题、统一组织。
专业科目分为土木建筑工程、交通运输工程、水利工程3个专业类别。
增项:已取得一种专业的人员,报名参加其它专业科目考试的,可免考基础科目。
考试分4个半天进行。
考试科目:

关于前景:
2018年,住建部关于修改《建筑工程施工许可管理办法》的决定,将《办法》中唯一涉及“监理”的内容--第四条第一款第七项“按照规定应当委托监理的工程已委托监理”删去。
此后,多个省份、地市针对中小工程项目建设,明确不再强制监理。
截至目前,广东、重庆、东莞、海南、泰州、广州、山西、北京、成都、天津、上海、厦门均已发文。
1、建设单位自管、委托咨询:
上海:建设单位可以自主决策选择监理或全过程工程咨询服务等其它管理模式。鼓励有条件的建设单位实行自管模式。
广州:建设单位可通过聘请具有建筑学、工程学或者建设工程管理类专业大学本科及以上学历的专业技术人员担任内部工程师,履行监理职责。
......
2017年,《国务院办公厅关于促进建筑业持续健康发展的意见》(国办发〔2017〕19号)指出,要培育全过程工程咨询,“鼓励投资咨询、勘察、设计、监理、招标代理、造价等企业采取联合经营、并购重组等方式发展全过程工程咨询。”
2018年,河北省住建厅下发《推动工程监理企业转型升级创新发展的指导意见》的通知:
大力发展以市场需求为导向、满足委托方多样化需求的全过程工程咨询,是监理企业转型升级的重要方向。
鼓励工程监理企业在立足施工阶段监理的基础上,向“上下游”拓展服务领域,提供项目咨询、招标代理、造价咨询、项目管理、现场监督等多元化的“菜单式”咨询服务。
对于选择具有相应工程监理资质的企业开展全过程工程咨询服务的工程,可不再另行委托监理。
2、以“保险”代替监理
北京:对可不聘用工程监理项目,建设单位不具备管理能力时,可通过购买工程质量潜在缺陷保险、由保险公司委托风险管理机构的方式对工程建设实施管理。
雄安:2019年《雄安新区工程建设项目招标投标管理办法(试行)》第四十四条提出,结合BIM、CIM等技术应用,逐步推行工程质量保险制度代替工程监理制度。
......
6月1日,住建部发布了《关于征求政府购买监理巡查服务试点方案(征求意见稿)意见的函》。
1、探索工程监理服务转型,试点地区通过开展政府购买监理巡查服务试点,培育一批具备巡查服务能力的工程监理企业。
2、监理巡查服务:是以工程重大风险控制为主线,采用飞检、巡检等工作方式,对建设项目重要部位、关键风险点进行监测检测和判定,并提出处置建议。主要服务内容包括:市场主体合法、合约有效性识别;危大工程(危险性较大的分部分项工程)巡查;特种设备、关键部位监测、检测;项目交竣工验收建议等。
您的转发是对我们最大的支持
猜你喜欢:
3、助力2018安全生产月,这100份安全资料合集值得入手(可下载)

加入我们
投稿展示或者分享资料
一起交流一起成长
扫一扫下方二维码,灵感即刻进
官方微信或qq:483972950
官方qq群:343778875 或648915172



