提示点击↑上方"土木工程资源共享"关注加入
点我资料免费下
【重磅福利】
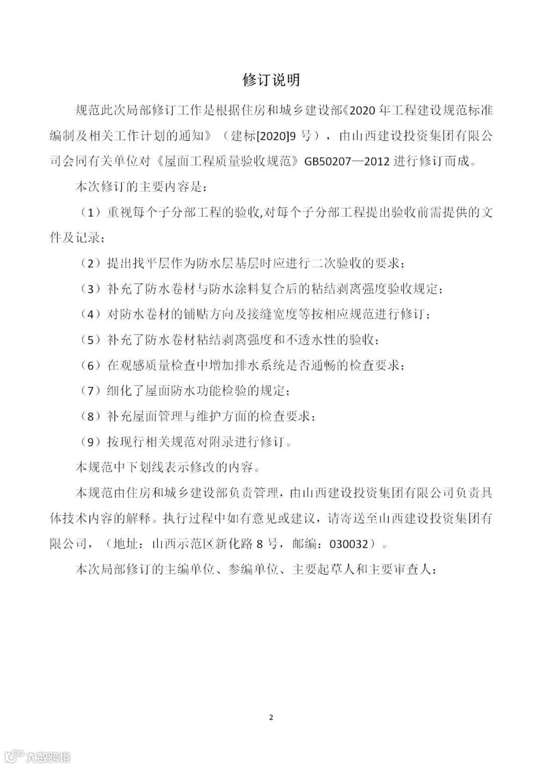
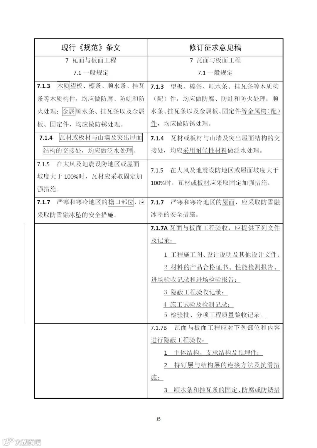
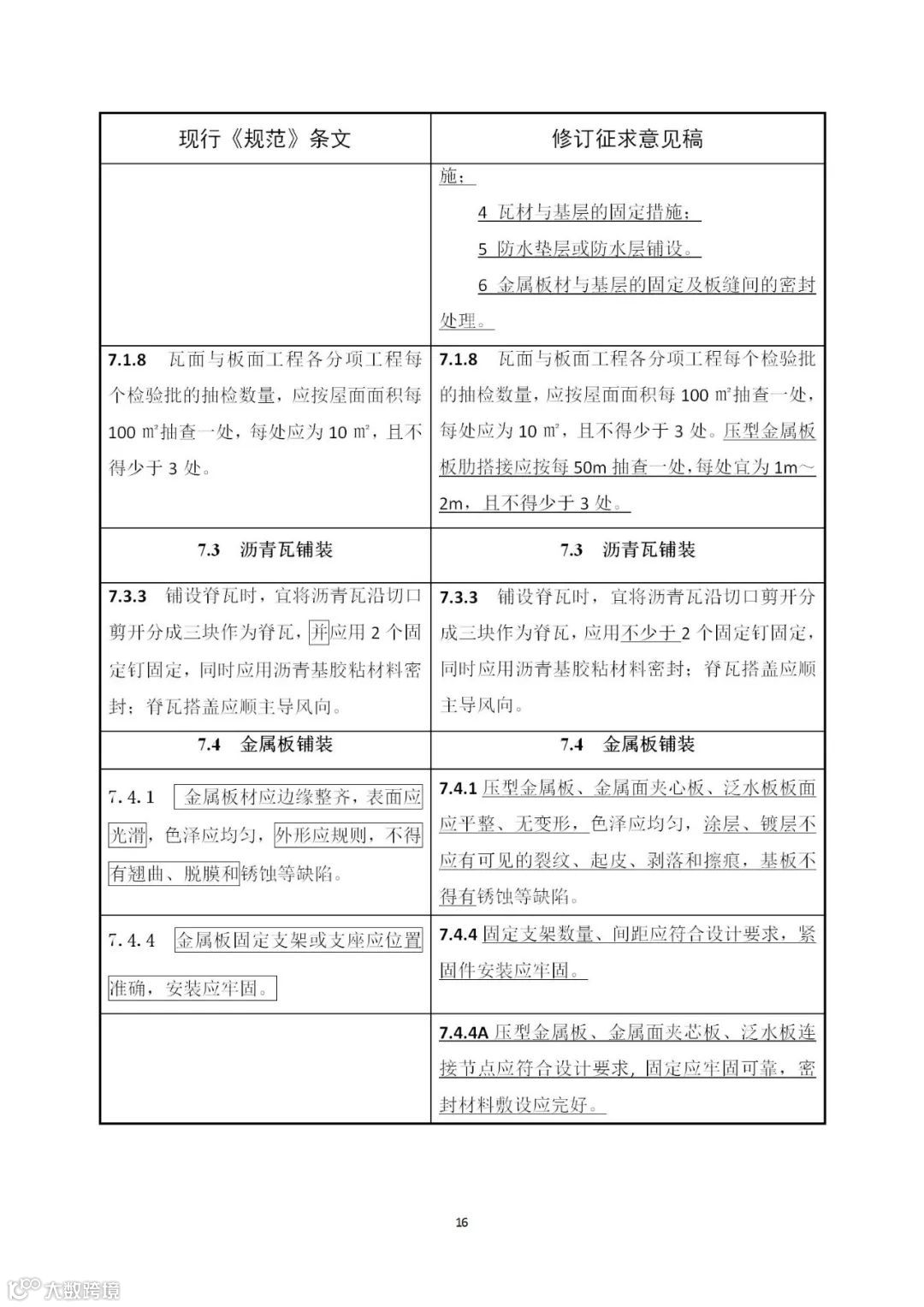
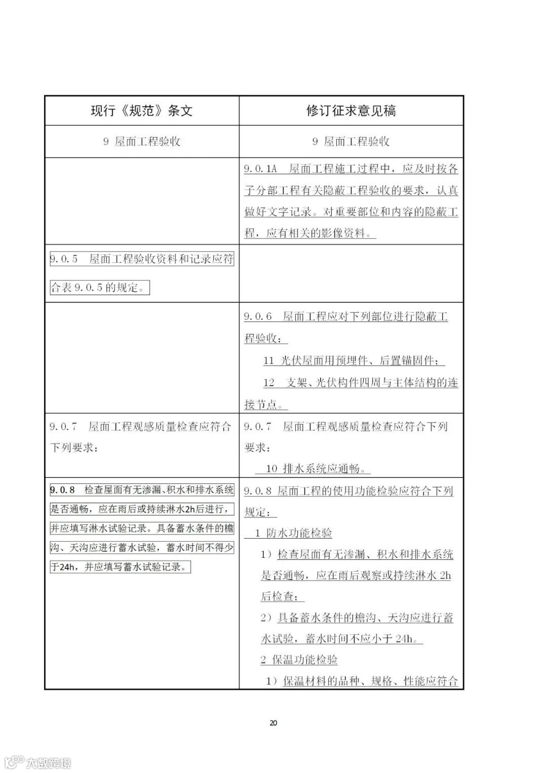
近期,住建部官网发布《屋面工程质量验收规范》(局部修订条文征求意见稿),对《屋面工程质量验收规范》GB50207—2012进行修订。
本次修订的主要内容是:
原文如下

根据住房和城乡建设部《2020年工程建设规范标准编制及相关工作计划的通知》(建标〔2020〕9号),我部组织山西建设投资集团有限公司等单位修订了国家标准《屋面工程质量验收规范》(见附件),现向社会公开征求意见。有关单位和公众可通过以下途径和方式提出反馈意见:
1.电子邮箱:gb50345@sxcig.com。
2.通信地址:山西示范区新化路8号山西建设投资集团有限公司;邮政编码:030032。
意见反馈截止时间为2022年3月18日。
附件:《屋面工程质量验收规范》(局部修订条文征求意见稿)
住房和城乡建设部办公厅
2022年2月17日






























12、检验批的划分、容量及抽样总结!附76个常用检验批验收表!
猜你喜欢:
3、助力2018安全生产月,这100份安全资料合集值得入手(可下载)
源自 | 住建部官网

加入我们
投稿展示或者分享资料
一起交流一起成长
扫一扫下方二维码,灵感即刻进
官方微信或qq:483972950
官方qq群:343778875 或648915172



