
终于来了!人社部正式发布《人力资源社会保障部关于降低或取消部分准入类职业资格考试工作年限要求有关事项的通知》,自2022年起实施。
2022年起,一级建造师、监理工程师、造价工程师等报考条件将正式大变!比如监理工程师现有的报考条件是工程类大专学历要求工作满6年,调整后工作满4年就可以了。
具体改动请看以下内容:
(一)取得工程类或工程经济类大学专科学历,工作满6年,其中从事建设工程项目施工管理工作满4年。
(二)取得工程类或工程经济类大学本科学历,工作满4年,其中从事建设工程项目施工管理工作满3年。
(三)取得工程类或工程经济类双学士学位或研究生班毕业,工作满3年,其中从事建设工程项目施工管理工作满2年。
(四)取得工程类或工程经济类硕士学位,工作满2年,其中从事建设工程项目施工管理工作满1年。
(五)取得工程类或工程经济类博士学位,从事建设工程项目施工管理工作满1年。
(一)取得工程类或工程经济类专业大学专科学历,从事建设程项目施工管理工作满4年。
(二)取得工学门类、管理科学与工程类专业大学本科学历,从事建设工程项目施工管理工作满3年。
(三)取得工学门类、管理科学与工程类专业硕士学位,从事建设工程项目施工管理工作满2年。
(四)取得工学门类、管理科学与工程类专业博士学位,从事建设工程项目施工管理工作满1年。
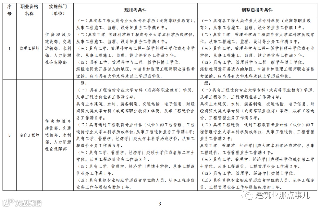
(一)具有工程造价专业大学专科(或高等职业教育)学历,从事工程造价业务工作满5年;
取得土木建筑、水利、装备制造、交通运输、电子信息、财经商贸大类大学专科(或高等职业教育)学历,从事工程造价业务工作满6年。
(二)具有通过工程教育专业评估(认证)的工程管理、工程造价专业大学本科学历或学位,从事工程造价业务工作满4年;具有工学类、管理学类、经济学门类大学本科学历或学位,从事工程造价业务工作满5年。
(三)具有工学、管理学、经济学门类硕士学位或者第二学士学位,从事工程造价业务工作满3年。
(四)具有工学、管理学、经济学门类博士学位,从事工程造价业务工作满1年。
(五)具有其他专业相应学历或者学位的人员,从事工程造价业务工作年限相应增加1年。
(一)具有工程造价专业大学专科(或高等职业教育)学历,从事工程造价、工程管理业务工作满4年;
具有土木建筑、水利、装备制造、交通运输、电子信息、财经商贸大类大学专科(或高等职业教育)学历,从事工程造价、工程管理业务工作满5年。
(二)具有工程造价、通过工程教育专业评估(认证)的工程管理专业大学本科学历或学位,从事工程造价、工程管理业务工作满3年;
具有工学、管理学、经济学门类大学本科学历或学位,从事工程造价、工程管理业务工作满4年。
(三)具有工学、管理学、经济学门类硕士学位或者第二学士学位,从事工程造价、工程管理业务工作满2年。
(四)具有工学、管理学、经济学门类博士学位。
(五)具有其他专业相应学历或者学位的人员,从事工程造价、工程管理业务工作年限相应增加1年。
(一)具有工程造价专业大学专科(或高等职业教育)学历,从事工程造价业务工作满2年;
取得土木建筑、水利、装备制造、交通运输、电子信息、财经商贸大类大学专科(或高等职业教育)学历,从事工程造价业务工作满3年。
(二)具有工程管理、工程造价专业大学本科及以上学历或学位,从事工程造价业务工作满1年;取得工学、管理学、经济学门类大学本科及以上学历或学位,从事工程造价业务工作满2年。
(三)具有其他专业相应学历或学位的人员,从事工程造价业务工作年限相应增加1年。
(一)具有工程造价专业大学专科(或高等职业教育)学历,从事工程造价、工程管理业务工作满1年;
具有土木建筑、水利、装备制造、交通运输、电子信息、财经商贸大类大学专科(或高等职业教育)学历,从事工程造价、工程管理业务工作满2年。
(二)具有工程造价专业大学本科及以上学历或学位;具有工学、管理学、经济学门类大学本科及以上学历或学位,从事工程造价、工程管理业务工作满1年。
(三)具有其他专业相应学历或学位的人员,从事工程造价、工程管理业务工作年限相应增加1年。

其他注册证书情况以下原文:


人力资源社会保障部关于降低或取消部分准入类职业资格考试工作年限要求有关事项的通知
各省、自治区、直辖市人民政府,国务院各部委、各直属机构:
根据国务院推进简政放权、放管结合、优化服务的改革部署,为贯彻落实《政府工作报告》要求,进一步推动降低就业创业门槛,经国务院同意,降低或取消《国家职业资格目录(2021年版)》中13项准入类职业资格考试工作年限要求。现就有关事项通知如下。
一、《部分准入类职业资格考试工作年限要求调整方案》(见附件)自2022年起实施。除调整考试工作年限要求外,13项准入类职业资格的其他考试报名条件不变。
二、各有关部门要按照本通知要求,抓紧修订相关部门规章,及时调整考试办法,做好政策宣传和舆论引导,让广大专业技术人员充分了解政策,确保政策落地落实。
三、各地区、各有关部门要积极推行考试报名证明事项告知承诺制,依托全国一体化政务服务平台、国家数据共享交换平台,通过政府部门内部核查等方式对报考人员填报的信息进行核验,压减报考人员需提交的书面材料,进一步优化考试报名服务,减轻专业技术人员负担。
四、考试工作年限要求调整后,专业技术人员取得的职业资格可继续按照有关规定与相应系列和层级的职称对应,并可作为申报高一级职称的条件。
五、各地区、各有关部门要加强职业资格领域事前事中事后全链条全领域监管,严格制定考试大纲,认真履行命审题职责,在考试中加强对实际工作能力的考察力度,严厉打击考试违纪行为,强化对取得职业资格人员的专业能力评估和继续教育,确保政策落地后职业资格水平不降低。
附件:部分准入类职业资格考试工作年限要求调整方案
人力资源社会保障部
2022年2月21日








