提示点击↑上方"土木工程资源共享"关注加入
点我资料免费下
【重磅福利】

近日,有网友在甘肃省人社厅咨询:一级建造师考试,第一年通过公共课但实物未通过,第二年报考可以换专业吗,已通过成绩是否继续有效
甘肃省人社厅对此回复:一级建造师资格考试成绩实行2年为一个周期的滚动管理办法。考生在连续的2个考试年度内通过全部考试科目,方可取得一级建造师资格证书。在一个考试周期内通过的的公共科目有效成绩,更换专业后正常保留成绩。
扩展阅读
2022年2月21日,人力资源和社会保障部正式发布《关于降低或取消部分准入类职业资格考试工作年限要求有关事项的通知》:
1、《部分准入类职业资格考试工作年限要求调整方案》(见附件)自2022年起实施。除调整考试工作年限要求外,13项准入类职业资格的其他考试报名条件不变。
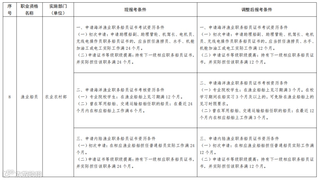
包括:注册城乡规划师;注册测绘师;注册核安全工程师;监理工程师;造价工程师;建造师(一级);注册验船师;渔业船员;注册安全工程师(中级);拍卖师;注册计量师(一级);特种设备检验、检测人员资格;执业药师。
2、考试工作年限要求调整后,专业技术人员取得的职业资格可继续按照有关规定与相应系列和层级的职称对应,并可作为申报高一级职称的条件。
重点看下一建、监理、一造和二造:
变化:取消了毕业后的总工作年限要求,除了硕士学历外,其他学历从事工程类工作年限不变,总体还是降低了要求的。

变化:所有学历的工作年限都减少了1年。

附原文:

人力资源社会保障部关于降低或取消部分准入类职业资格考试工作年限要求有关事项的通知
各省、自治区、直辖市人民政府,国务院各部委、各直属机构:
根据国务院推进简政放权、放管结合、优化服务的改革部署,为贯彻落实《政府工作报告》要求,进一步推动降低就业创业门槛,经国务院同意,降低或取消《国家职业资格目录(2021年版)》中13项准入类职业资格考试工作年限要求。现就有关事项通知如下。
一、《部分准入类职业资格考试工作年限要求调整方案》(见附件)自2022年起实施。除调整考试工作年限要求外,13项准入类职业资格的其他考试报名条件不变。
二、各有关部门要按照本通知要求,抓紧修订相关部门规章,及时调整考试办法,做好政策宣传和舆论引导,让广大专业技术人员充分了解政策,确保政策落地落实。
三、各地区、各有关部门要积极推行考试报名证明事项告知承诺制,依托全国一体化政务服务平台、国家数据共享交换平台,通过政府部门内部核查等方式对报考人员填报的信息进行核验,压减报考人员需提交的书面材料,进一步优化考试报名服务,减轻专业技术人员负担。
四、考试工作年限要求调整后,专业技术人员取得的职业资格可继续按照有关规定与相应系列和层级的职称对应,并可作为申报高一级职称的条件。
五、各地区、各有关部门要加强职业资格领域事前事中事后全链条全领域监管,严格制定考试大纲,认真履行命审题职责,在考试中加强对实际工作能力的考察力度,严厉打击考试违纪行为,强化对取得职业资格人员的专业能力评估和继续教育,确保政策落地后职业资格水平不降低。
附件:部分准入类职业资格考试工作年限要求调整方案
人力资源社会保障部
2022年2月21日









12、检验批的划分、容量及抽样总结!附76个常用检验批验收表!
猜你喜欢:
3、助力2018安全生产月,这100份安全资料合集值得入手(可下载)
来源:人社部官网、甘肃省人社厅。
加入我们
投稿展示或者分享资料
一起交流一起成长
扫一扫下方二维码,灵感即刻进
官方微信或qq:483972950
官方qq群:343778875 或648915172



