大数跨境
0
0

【工地资讯】重磅!住建部印发“十四五”建筑业发展规划!看看建筑业往哪走?

【工地资讯】重磅!住建部印发“十四五”建筑业发展规划!看看建筑业往哪走? AI土木通
2022-01-25
1
导读:专注为工程人共享建筑业精品资料 欢迎关注下载更多资源工作技能提升I软件及使用教程I注册类考试课件I图集规范下载资料有任何疑问,欢迎添加小tomu微信号:TomuArc咨询交流。

提示:点击上方"土木工程资源共享"关注加入 

点我资料免费下【重磅福利
住建部印发“十四五”建筑业发展规划,提出建筑业应从追求高速增长转向追求高质量发展,从“量”的扩张转向“质”的提升, 走出一条内涵集约式发展新路。规划还提出七大主要任务。

发展目标

(一)2035 年远景目标。
以建设世界建造强国为目标,着力构建市场机制有效、 质量安全可控、标准支撑有力、市场主体有活力的现代化建 筑业发展体系。到 2035 年,建筑业发展质量和效益大幅提升,建筑工业化全面实现,建筑品质显著提升,企业创新能 力大幅提高,高素质人才队伍全面建立,产业整体优势明显增强,“中国建造”核心竞争力世界领先,迈入智能建造世界强国行列,全面服务社会主义现代化强国建设。
(二)“十四五”时期发展目标。
对标 2035 年远景目标,初步形成建筑业高质量发展体 系框架,建筑市场运行机制更加完善,营商环境和产业结构 不断优化,建筑市场秩序明显改善,工程质量安全保障体系 基本健全,建筑工业化、数字化、智能化水平大幅提升,建 造方式绿色转型成效显著,加速建筑业由大向强转变,为形成强大国内市场、构建新发展格局提供有力支撑。
——国民经济支柱产业地位更加稳固。高质量完成全社 会固定资产投资建设任务,全国建筑业总产值年均增长率保 持在合理区间,建筑业增加值占国内生产总值的比重保持在 6%左右。新一代信息技术与建筑业实现深度融合,催生一批 新产品新业态新模式,壮大经济发展新引擎。
——产业链现代化水平明显提高智能建造与新型建筑 4工业化协同发展的政策体系和产业体系基本建立,装配式建 筑占新建建筑的比例达到 30%以上,打造一批建筑产业互联 网平台,形成一批建筑机器人标志性产品,培育一批智能建 造和装配式建筑产业基地。 
——绿色低碳生产方式初步形成。绿色建造政策、技术、 实施体系初步建立,绿色建造方式加快推行,工程建设集约 化水平不断提高,新建建筑施工现场建筑垃圾排放量控制在 每万平方米 300 吨以下,建筑废弃物处理和再利用的市场机 制初步形成,建设一批绿色建造示范工程。 
——建筑市场体系更加完善。建筑法修订加快推进,法律法规体系更加完善。企业资质管理制度进一步完善,个人 执业资格管理进一步强化,工程担保和信用管理制度不断健 全,工程造价市场化机制初步形成。工程建设组织模式持续 优化,工程总承包和全过程工程咨询广泛推行。符合建筑业 特点的用工方式基本建立,建筑工人实现公司化、专业化管理,中级工以上建筑工人达 1000 万人以上。
——工程质量安全水平稳步提升。建筑品质和使用功能 不断提高,建筑施工安全生产形势持续稳定向好,重特大安 全生产事故得到有效遏制。建设工程消防设计审查和验收平 稳有序开展。城市轨道交通工程智慧化建设初具成效。工程 抗震防灾能力稳步提升。质量安全技术创新和应用水平不断提高。 

主要任务

 (一)加快智能建造与新型建筑工业化协同发展

 1.完善智能建造政策和产业体系.

2.夯实标准化和数字化基础

3.推广数字化协同设计

4.大力发展装配式建筑

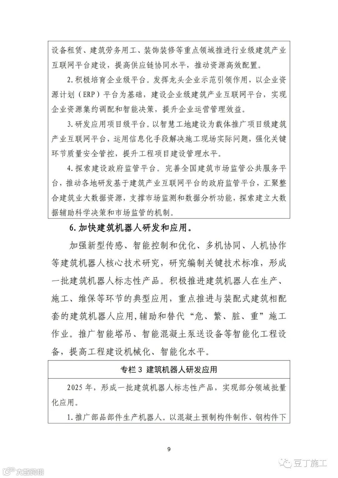
5.打造建筑产业互联网平台

6.加快建筑机器人研发和应用

7.推广绿色建造方式

(二)健全建筑市场运行机制

1.加强建筑市场信用体系建设

2.深化招标投标制度改革

3.完善企业资质管理制度

4.强化个人执业资格管理

5.推行工程担保制度

6.完善工程监理制度

7.深化工程造价改革

(三)完善工程建设组织模式

1.推广工程总承包模式

2.发展全过程工程咨询服务

3.推行建筑师负责制

(四)培育建筑产业工人队伍

1.改革建筑劳务用工制度

2.加强建筑工人实名制管理

3.保障建筑工人合法权益

 (五)完善工程质量安全保障体系

1.提升工程建设标准水平

2.落实工程质量安全责任

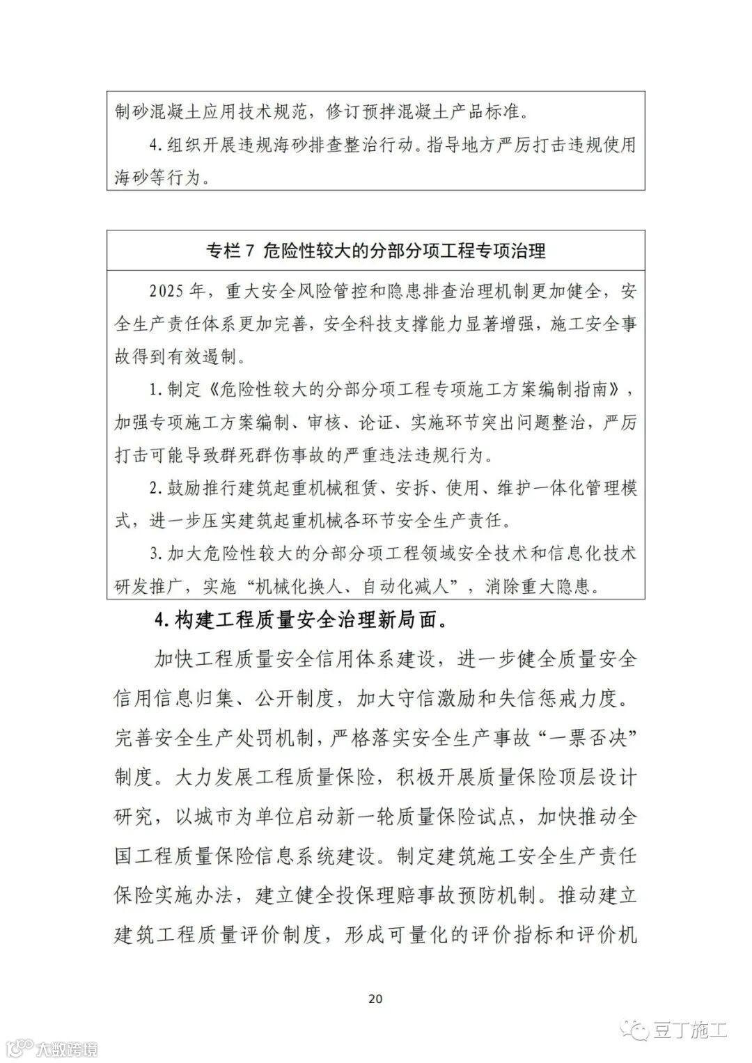
3.全面提高工程质量安全监管水平

4.构建工程质量安全治理新局面

5.强化勘察设计质量管理

6.优化工程竣工验收制度

7.推进工程质量安全管理标准化和信息化

(六)稳步提升工程抗震防灾能力

1.健全工程抗震防灾制度和标准体系

2.严格建设工程抗震设防监管

3.推动工程抗震防灾产业和技术发展

4.提升抗震防灾管理水平和工程抗震能力

(七)加快建筑业“走出去”步伐

1.推进工程建设标准国际化

2.提高企业对外承包能力

3.加强国际交流与合作


附原文


各省、自治区住房和城乡建设厅,直辖市住房和城乡建设(管)委,北京市规划和自然资源委,新疆生产建设兵团住房和城乡建设局,国务院有关部门建设司(局):

  为指导和促进“十四五”时期建筑业高质量发展,根据《中华人民共和国国民经济和社会发展第十四个五年规划和2035年远景目标纲要》,我部组织编制了《“十四五”建筑业发展规划》。现印发给你们,请结合实际认真贯彻落实。

住房和城乡建设部
2022年1月19日


您的转发是对我们最大的支持

猜你喜欢:

1、工程葵花辞典(微信版),工程人100%需要,人手必备!

2、土木工程资源共享,一个土建类职业快速提升的平台!

3、助力2018安全生产月,这100份安全资料合集值得入手(可下载)

4、【公路工程】公路工程施工作业标准化,有这一套就够了!

5、【安全月】你可能急需的32套安全高清挂图

6、施工技术小动画视频134个,有需要的可以来下!skr!

7、做好安全技术交底,用这个靠谱!想看哪个工种点哪个,so easy!

源自 | 住建部官网
整理 | 豆丁施工



加入我们

投稿展示或者分享资料

一起交流一起成长

扫一扫下方二维码,灵感即刻进

官方微信或qq:483972950  

官方qq群:343778875 或648915172

点击阅读原文有惊喜,喜欢就点这里
【声明】内容源于网络
0
0
AI土木通
作为深耕土木行业10年的权威资源平台,构建了覆盖建筑工程、道路桥梁、水利工程等领域规范图集与资料的共享​,以​“让每个土木人都能零门槛驾驭AI”​为使命,开启智能建造新纪元!
内容 5703
粉丝 0
AI土木通 作为深耕土木行业10年的权威资源平台,构建了覆盖建筑工程、道路桥梁、水利工程等领域规范图集与资料的共享​,以​“让每个土木人都能零门槛驾驭AI”​为使命,开启智能建造新纪元!
总阅读8.5k
粉丝0
内容5.7k