提示点击↑上方"土木工程资源共享"关注加入
点我资料免费下
【重磅福利】
继重庆之后,南宁也发文了。
5月16日,南宁市住建局印发《南宁市房屋建筑和市政基础设施工程竣工联合验收工作方案(3.0版)》。
南宁市行政区域范围内,由建设行政主管部门或行政审批部门核发施工许可证的新建、改建、扩建的房屋建筑和市政基础设施工程(城市轨道交通工程、装饰装修工程、老旧小区改造工程、管廊、涉密工程除外),适用本方案。
(一)依申请,项目可整体组织联合验收。为了尽早投入使用,也可依申请分期或按单位工程组织联合验收。
(二)依申请,人防工程(单建式或附建式)可单独组织联合验收。
(一)不含人防工程类:纳入联合验收的事项为规划条件核实、建设工程消防验收或备案、建设工程城建档案验收。
(二)含人防工程类(单建式或附建式):纳入联合验收的事项为规划条件核实、建设工程消防验收或备案、建设工程城建档案验收、人防工程竣工验收备案。
延伸阅读
早在今年年初,重庆就发文明确了所有房屋市政工程均实行竣工联合验收,取消竣工验收备案。
2022年1月,重庆市住建委发布关于印发《重庆市房屋建筑和市政基础设施工程竣工联合验收管理办法》的通知,本办法自发布之日起施行。重点如下:
第十九条 实行联合验收的项目,取消竣工验收备案,并以竣工联合验收意见书取代竣工验收备案证。
第七条 进一步简化验收事项、优化验收流程,社会投资小型低风险建设项目实行简易验收,仅保留建设工程竣工规划核实。
第十八条 能效测评不再纳入竣工联合验收,在建设单位组织的竣工验收前完成即可。


2022年3月11日,奉节县集美江畔项目23号楼作为一个独立的单位工程申报竣工联合验收,验收事项为消防验收备案、竣工规划核实、档案专项验收。
而山东则明确:取消“房地产开发项目竣工综合验收备案”事项。

2021年10月20日,山东省工程建设项目审批制度改革专项小组办公室印发《关于公布山东省工程建设项目主要审批服务事项清单(2021年版)的通知》 。
《通知》 明确40项法定审批服务事项,8项合并法定审批服务事项,7项转变管理方式审批服务事项,依法取消1项。“房地产开发项目竣工综合验收备案”作为依法取消项,于2021年底前依法取消。

此后济南也再次发文

附原文:

各有关单位:
为全面贯彻落实《国务院办公厅关于全面开展工程建设项目审批制度改革的实施意见》(国办发〔2019〕11号)、《优化营商环境条例》(国务院令第722号)、《国务院关于开展营商环境创新试点工作的意见》(国发〔2021〕24号)相关要求,进一步推进工程建设项目审批制度改革,切实提升企业办理竣工验收的便利度,根据南宁市验收项目实际运行情况,制定《南宁市房屋建筑和市政基础设施工程竣工联合验收工作方案(3.0版)》,现予印发,请认真贯彻执行。
在执行过程中,如有未尽之处,请与市住建局市政质安科联系,联系电话:0771-4977556、0771-5578360。
附件:1.南宁市房屋建筑和市政基础设施工程竣工联合验收工作方案(3.0版)
2.南宁市房屋建筑和市政基础设施工程竣工联合验收办事指南(3.0版)
3.建设工程竣工联合验收申请表(一张表单3.0版)
4.房屋建筑工程和市政基础设施工程竣工联合验收意见书
南宁市住房和城乡建设局
2022年5月10日
公开方式:主动公开
南宁市住房和城乡建设局办公室
2022年5月16日印发
附件1
为全面贯彻落实《国务院办公厅关于全面开展工程建设项目审批制度改革的实施意见》(国办发〔2019〕11号)、《优化营商环境条例》(国务院令第722号)、《国务院关于开展营商环境创新试点工作的意见》(国发〔2021〕24号)相关要求,进一步推进工程建设项目审批制度改革,切实提升企业办理竣工验收的便利度,根据我市验收项目实际运行情况,优化我市房屋建筑和市政基础设施工程竣工联合验收工作方案。
一、工作原则
竣工联合验收(以下简称联合验收)工作的原则为“并联申报,一口受理,各司其职,联合验收,限时办理”,申请人通过南宁市工程建设项目审批一站式服务窗口或南宁市工程建设项目审批系统(以下简称为审批系统)提交多个验收事项并联办理申请,由住建部门牵头依申请一口受理,并协调住建、自然资源、人防、城建档案等部门依职责同步联合开展验收并限时出具审批结果。除了必要的现场验收,联合验收工作的主要流程将通过审批系统流转完成。
二、适用范围
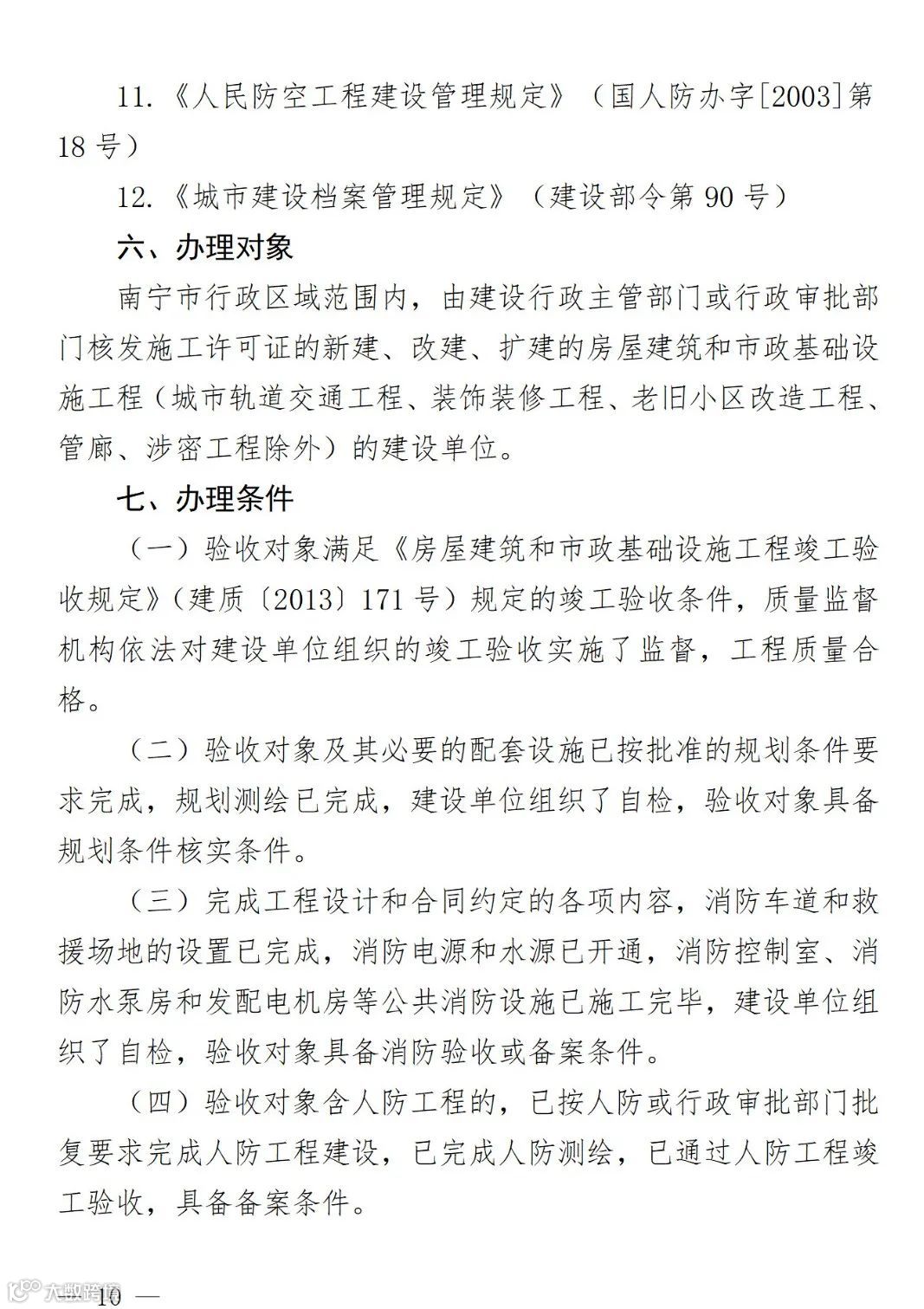
南宁市行政区域范围内,由建设行政主管部门或行政审批部门核发施工许可证的新建、改建、扩建的房屋建筑和市政基础设施工程(城市轨道交通工程、装饰装修工程、老旧小区改造工程、管廊、涉密工程除外),适用本方案。
三、验收对象
(一)依申请,项目可整体组织联合验收。为了尽早投入使用,也可依申请分期或按单位工程组织联合验收。
(二)依申请,人防工程(单建式或附建式)可单独组织联合验收。
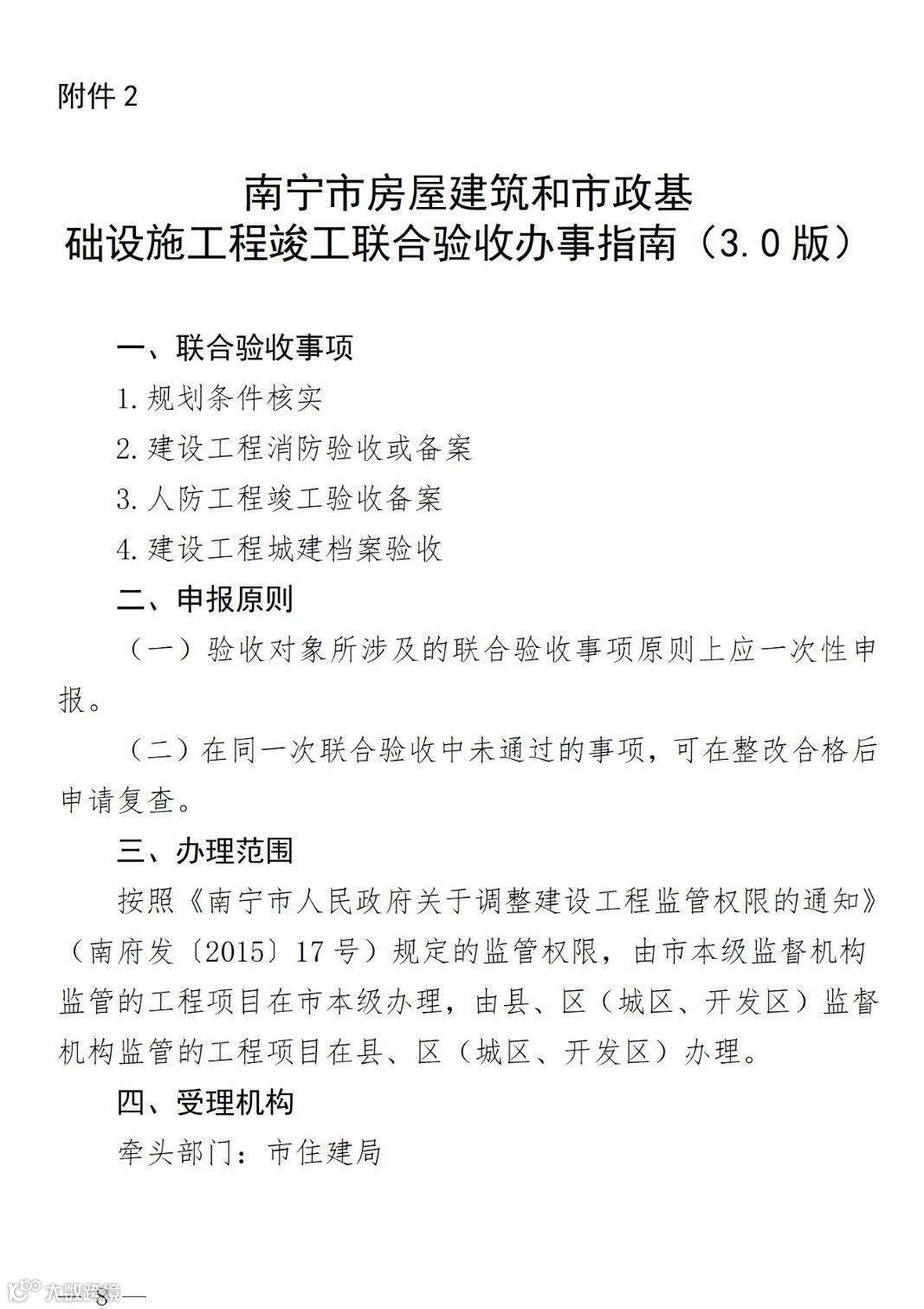
四、验收事项
根据项目工程的类别,科学合理确定纳入联合验收的事项。实行联合验收的项目,取消建设工程竣工验收备案事项。
(一)不含人防工程类:纳入联合验收的事项为规划条件核实、建设工程消防验收或备案、建设工程城建档案验收。
(二)含人防工程类(单建式或附建式):纳入联合验收的事项为规划条件核实、建设工程消防验收或备案、建设工程城建档案验收、人防工程竣工验收备案。
五、申报原则
(一)验收对象所涉及的联合验收事项原则上应一次性申报。
(二)在同一次联合验收中未通过的事项,可在整改合格后申请复查。
六、验收条件
(一)验收对象满足《房屋建筑和市政基础设施工程竣工验收规定》(建质〔2013〕171号)规定的竣工验收条件,质量监督机构依法对建设单位组织的竣工验收实施了监督,工程质量合格。
(二)验收对象及其必要的配套设施已按批准的规划条件要求完成,规划测绘已完成,建设单位组织了自检,验收对象具备规划条件核实条件。
(三)完成工程设计和合同约定的各项内容,消防车道和救援场地的设置已完成,消防电源和水源已开通,消防控制室、消防水泵房和发配电机房等公共消防设施已施工完毕,建设单位组织了自检,验收对象具备消防验收或备案条件。
(四)验收对象含人防工程的,已按人防或行政审批部门批复要求完成人防工程建设,已完成人防测绘,已通过人防工程竣工验收,具备备案条件。
(五)验收对象工程档案已经收集齐全,建设单位组织了自检,已出具通过联合验收后三个月内将档案移交城建档案部门的承诺书。
(六)当分期验收或按单位工程验收时,验收区域与在建区域之间已经设立安全、可靠、美观的临时安全物理隔离,具有安全独立的使用空间。
七、职责分工
(一)牵头部门
1.按照管理权限,市、县(城区、开发区)两级住建部门分别牵头协调所监督工程的联合验收工作。
2.制定联合验收办事指南、流程图。
3.督促参与联合验收的部门在规定时限内出具办理结果,出具联合验收意见书。
(二)专项验收主管部门
住建部门(负责建设工程消防验收或备案)、自然资源部门(负责规划条件核实)、人防部门(负责人防工程竣工验收备案)、城建档案部门(负责建设工程城建档案验收)等各专项验收主管部门,主要职责包括:
1.按职能分工及权限负责相应的专项验收工作,明确各专项验收的受理条件、办理材料、办理流程、法律法规依据等,制定各专项验收的办事指南并报联合验收牵头部门。
2.按职能分工及权限在规定时限内出具受理意见,开展专项验收工作,并按规定时限出具专项验收结果文书。
3.专项验收权限已委托或下放各县、城区、开发区实施的,市级相关行业主管部门负责协调、督促、指导各县、城区、开发区有关部门按要求开展联合验收工作。
(三)审批系统搭建单位
审批系统搭建单位应根据需要,及时完善或增加审批系统功能,实现审批系统与各专项系统互联互通,为推进无纸化审批提供技术支撑,开展系统使用培训,做好审批系统日常使用维护,不断提高群众及各专项验收主管部门使用系统的便利度。
八、验收程序
(一)网上申请
建设单位根据验收对象所涉及的验收事项在审批系统中勾选对应验收事项,提交办理申请,牵头部门统一接件后通过审批系统分送到各专项验收主管部门。
(二)一口受理
自收件之日起,各专项验收主管部门2个工作日内在审批系统反馈受理意见。牵头部门汇总各专项验收主管部门受理意见,自收件之日起3个工作日内作出是否受理的决定。申请材料符合要求的,予以受理;申请材料不符合要求的,一次性告知存在问题,并要求建设单位于5个工作日内补正,补正材料符合要求的,予以受理;逾期未补正材料的,不予受理。
(三)开展验收
各专项验收主管部门应在受理后4个工作日内完成现场验收工作。根据验收情况,各专项验收主管部门应一次性告知建设单位需要整改的问题和补正的材料,建设单位应按各主管部门的要求限期完成整改及补正材料。
(四)审批结果
从验收申请受理之日算起,各专项验收主管部门应在7个工作日内出具相应的审批结果文书。整改或材料补正的时间不计入审批用时。
1.通过验收的事项出具审批通过文件,未通过验收的事项将存在问题一次性告知申请人。各联合验收事项实行超时默许制,逾期未出具审批结果文书的,审批系统将默认审批通过。
2.全部事项通过即为联合验收通过,牵头部门在受理后8个工作日内出具联合验收意见书。
3.联合验收办结后,审批系统统一出具办结通知,联合验收流程结束。
九、信用监管
建设工程档案验收实行移交承诺制,建设单位应在通过联合验收后3个月内将工程档案移交城建档案部门,逾期未移交的,将按有关规定对建设单位实施信用监管。
十、其他事项
(一)联合验收组织工作由建设单位负责,参建各方应积极做好配合工作。
(二)在开展验收时,建设单位应将规划审批的建筑设计图纸、竣工图及工程档案资料存放项目现场,各专项验收主管部门应按规划审批的建筑设计图纸、竣工图及统一的验收标准开展验收工作。
(三)实行联合验收的项目,通过联合验收后,牵头部门出具联合验收意见书,不再单独办理建设工程竣工验收备案。联合验收意见书与《房屋建筑和市政基础设施工程竣工验收备案表》具有同等效力。
(四)通过联合验收后,验收结果将通过审批系统实现数据共享。
(五)除联合验收事项外,项目工程所涉及的其他验收事项及水电气通信等市政配套设施接入应在交付前全部完成。
(六)联合验收办事指南将根据实际情况随时更新,以住建部门在窗口或审批系统公布为准。
(七)2022年5月30后首次申报验收的项目或单位工程按本方案施行。
电子版附件:南住建〔2022〕324号 附件














12、检验批的划分、容量及抽样总结!附76个常用检验批验收表!
猜你喜欢:
3、助力2018安全生产月,这100份安全资料合集值得入手(可下载)
来源:南宁市住建局、重庆市住建委、山东省住建厅等,整理:度川管理研究部。
加入我们
投稿展示或者分享资料
一起交流一起成长
扫一扫下方二维码,灵感即刻进
官方微信或qq:483972950
官方qq群:343778875 或648915172



