提示点击↑上方"土木工程资源共享"关注加入
点我资料免费下
【重磅福利】-
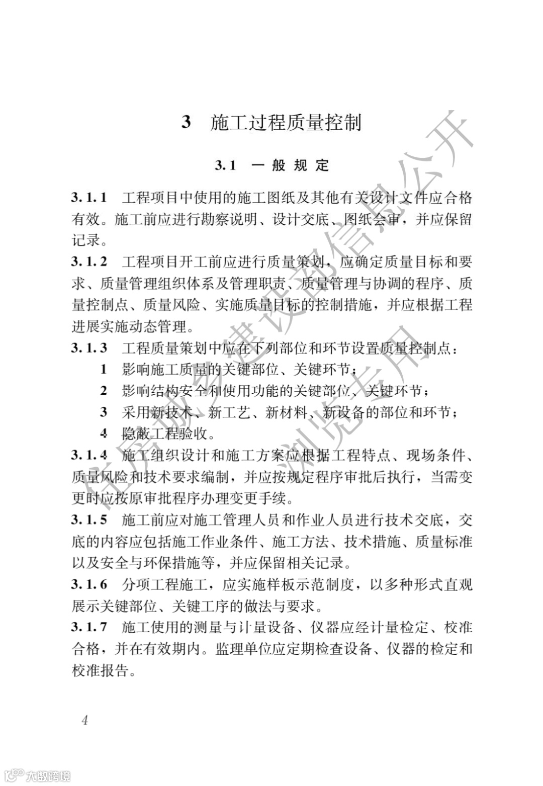
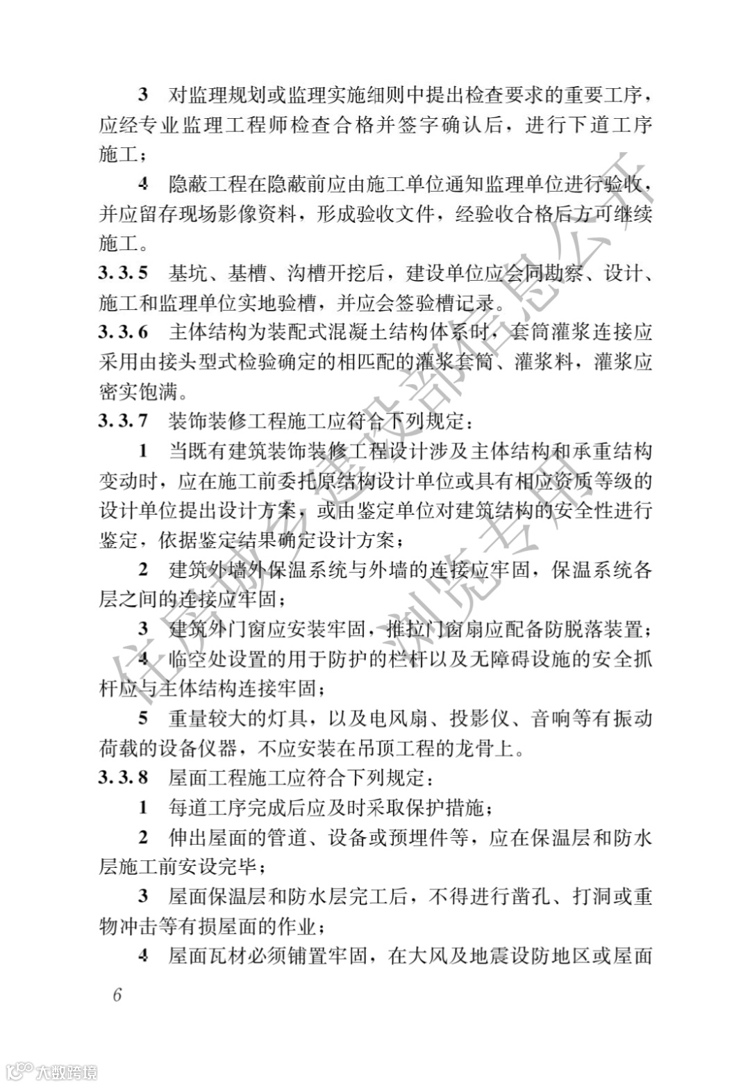
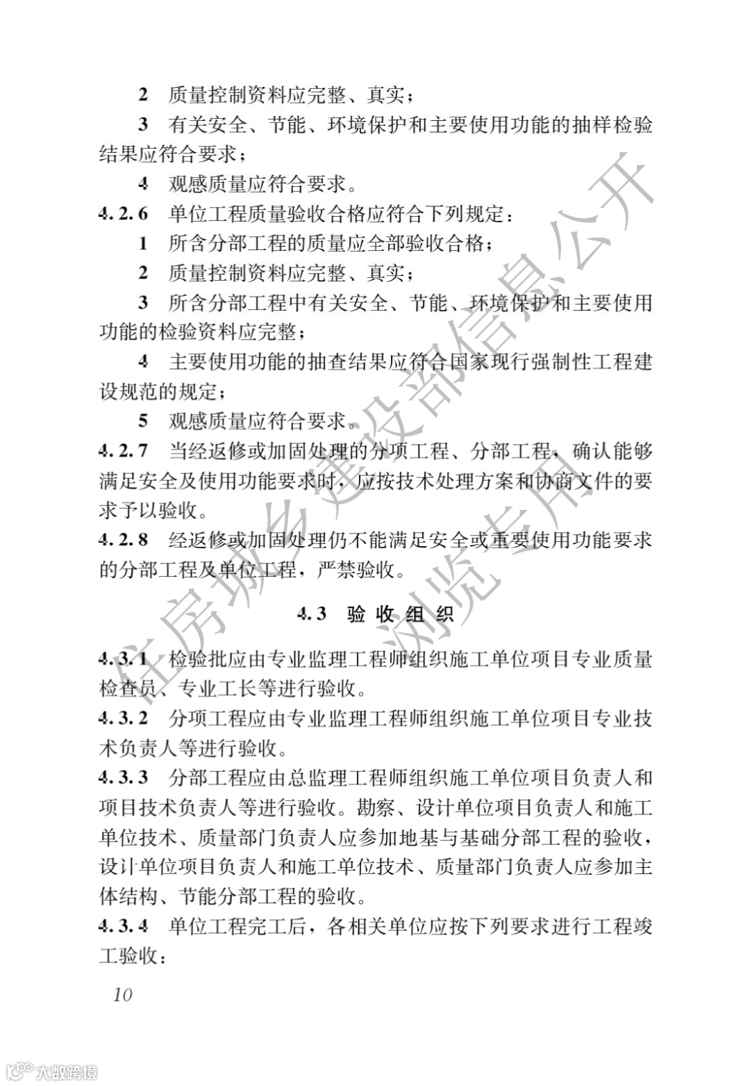
近日住房和城乡建设部公布了全文强制性国家标准《建筑与市政工程施工质量控制通用规范》GB 55032-2022,自2023年3月1日起实施。
其中第3.4.1条规定:建设单位应委托具备相应资质的第三方检测机构进行工程质量检测,检测项目和数量应符合抽样检验要求。非建设单位委托的检测机构出具的检测报告不得作为工程质量验收依据。

文件全文:
现批准《建筑与市政工程施工质量控制通用规范》为国家标准,编号为GB 55032-2022,自2023年3月1日起实施。本规范为强制性工程建设规范,全部条文必须严格执行。现行工程建设标准中有关规定与本规范不一致的,以本规范的规定为准。同时废止下列工程建设标准相关强制性条文:
一、《建筑装饰装修工程质量验收标准》GB 50210-2018第3.1.4、6.1.11、6.1.12、7.1.12、11.1.12条。
二、《建筑工程施工质量验收统一标准》GB 50300-2013第5.0.8、6.0.6条。
三、《房屋建筑和市政基础设施工程质量检测技术管理规范》GB 50618-2011第3.0.3、3.0.4、3.0.10、3.0.13、4.1.1、4.2.1、4.4.10、5.4.1条。
四、《建筑工程检测试验技术管理规范》JGJ 190-2010第3.0.4、3.0.6、3.0.8、5.4.1、5.4.2、5.7.4条。
本规范在住房和城乡建设部门户网站(www.mohurd.gov.cn)公开,并由住房和城乡建设部标准定额研究所组织中国建筑出版传媒有限公司出版发行。
住房和城乡建设部
2022年7月15日
标准全文下载:建筑与市政工程施工质量控制通用规范.pdf
全文在线阅读↓




































12、检验批的划分、容量及抽样总结!附76个常用检验批验收表!
15、资料员、施工员、技术员请注意!三分钟搞懂施工技术资料编制重难;
17、建筑工程现行常用施工质量验收规范汇总-每一位建筑工程从业者的必备工具!
猜你喜欢:
3、助力2018安全生产月,这100份安全资料合集值得入手(可下载)

加入我们
投稿展示或者分享资料
一起交流一起成长
扫一扫下方二维码,灵感即刻进
官方微信或qq:483972950
官方qq群:343778875 或648915172



