提示点击↑上方"土木工程资源共享"关注加入
点我资料免费下
【重磅福利】
9月6日,东莞发布《2022年东莞市创新人才综合补贴、能力提升培养资助和见习补贴申报公告》。
受理时间:2022年9月6日——2022年10月21日。
已具备中级以上职称(或专业技术人员职业资格)的可申请相应补贴。
本办法所称的“专业技术人员职业资格”,仅限按国家有关规定可聘任为相应专业技术职务或可对应相应层级职称的职业资格。
根据东莞市人社局发布的《专业技术人员职业资格与职称对应关系一览表》可知:
对应中级职称的有:一级建造师、一级造价工程师、监理工程师等,也就是说取得这些资格证书并满足相应条件的,每人最高补贴6万元。
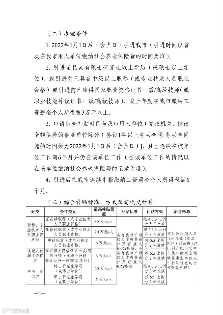
正高级职称(或专业技术人员职业资格)最高补贴30万/人
副高级职称(或专业技术人员职业资格)最高补贴20万/人
中级职称(或专业技术人员职业资格)最高补贴6万/人

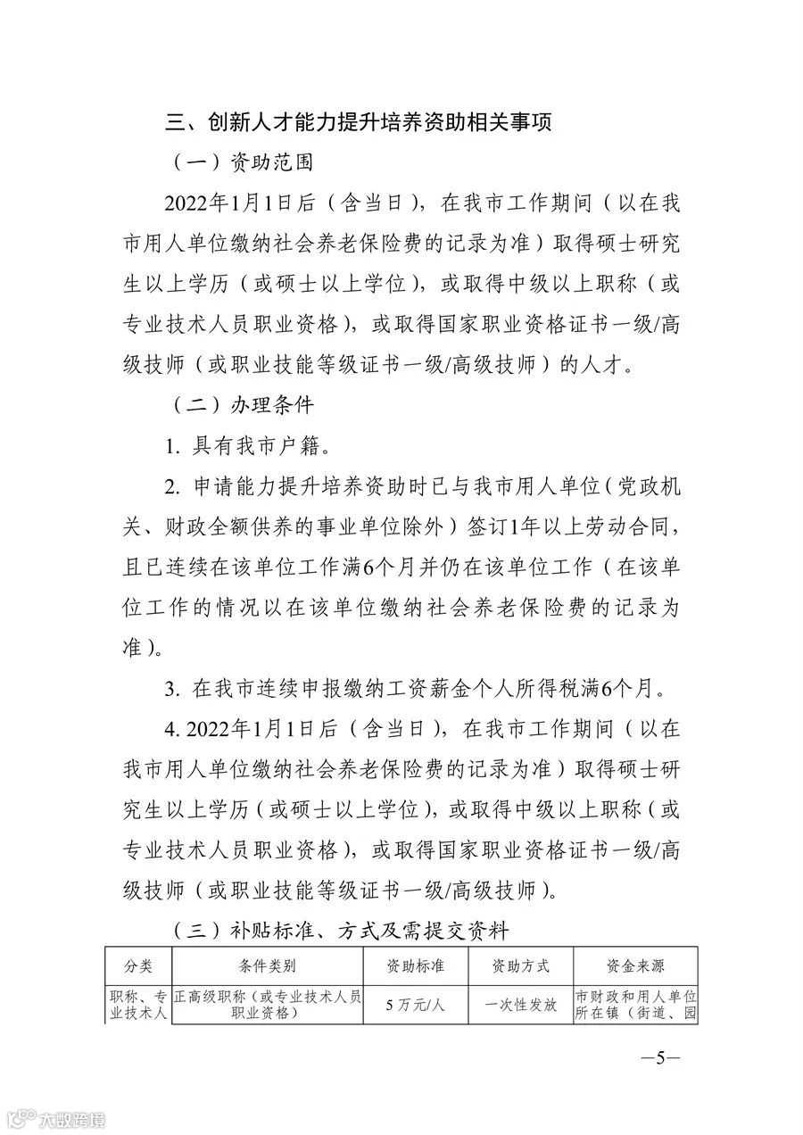
正高级职称(或专业技术人员职业资格)最高补贴5万/人
副高级职称(或专业技术人员职业资格)最高补贴4万/人
中级职称(或专业技术人员职业资格)最高补贴2万/人

附原文:











《东莞市创新人才引进培养暂行办法》:

12、检验批的划分、容量及抽样总结!附76个常用检验批验收表!
15、资料员、施工员、技术员请注意!三分钟搞懂施工技术资料编制重难;
17、建筑工程现行常用施工质量验收规范汇总-每一位建筑工程从业者的必备工具!
猜你喜欢:
3、助力2018安全生产月,这100份安全资料合集值得入手(可下载)
来源:东莞市人社局,版权归原作者及原出处所有
加入我们
投稿展示或者分享资料
一起交流一起成长
扫一扫下方二维码,灵感即刻进
官方微信或qq:483972950
官方qq群:343778875 或648915172



