提示点击↑上方"土木工程资源共享"关注加入
点我资料免费下
【重磅福利】
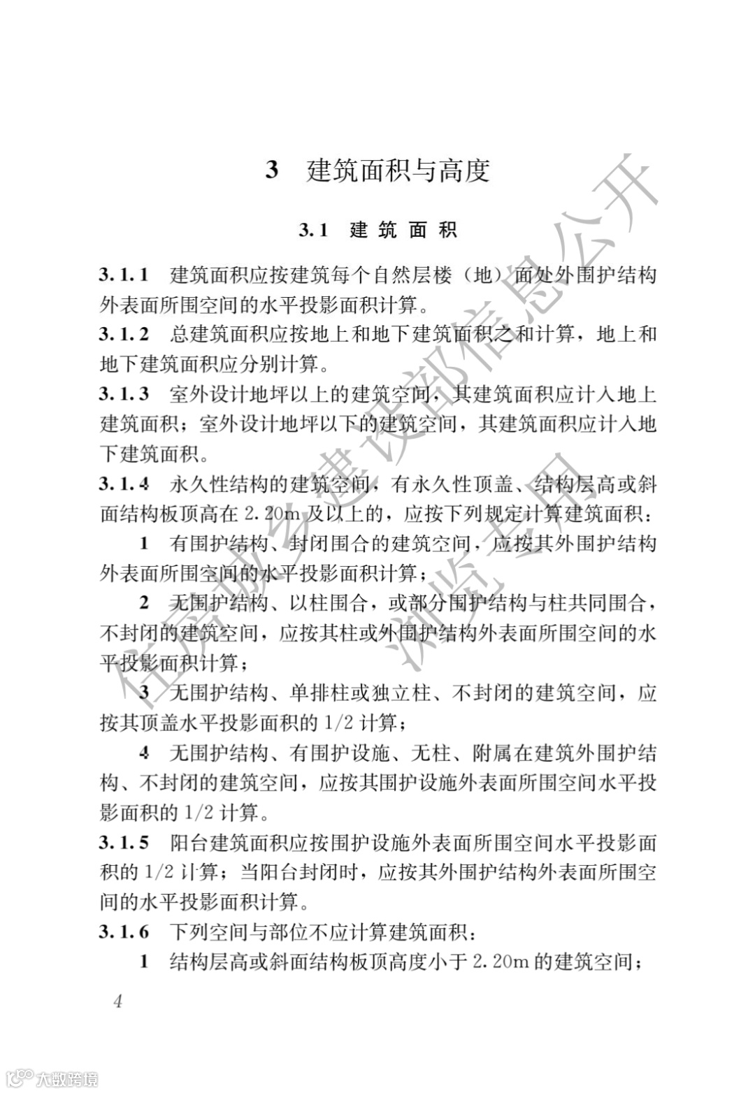
全文强条的国家标准GB55031-2022《民用建筑通用规范》(文末附全文),3月1日起就要实施了!本规范可谓是最高地位,现行工程建设标准中有关规定与本规范不一致的,以本规范的规定为准。本规范对于建筑面积的影响非常大,依据新规,3月1日起,外墙及幕墙面层计入建筑面积!
旧规GB/T50353-2013《建筑工程建筑面积计算规范》3.0.27条文节选:
下列项目不应计算建筑面积:
……
6 勒脚、附墙柱、垛、台阶、墙面抹灰、装饰面、镶贴块料面层、装饰性幕墙,主体结构外的空调室外机搁板(箱)、构件、配件,挑出宽度在2.10m以下的无柱雨篷和顶盖高度达到或超过两个楼层的无柱雨篷。
……
3月1日起,新规实施,建筑面积计算规则大变!
新规GB55031-2022《民用建筑通用规范》3.1.1条文:
建筑面积应按建筑每个自然层楼(地)面处外围护结构外表面所围空间的水平投影面积计算。
新规GB55031-2022《民用建筑通用规范》3.1.1条文说明:
“每个自然层”为非单层建筑时,建筑面积应为建筑各自然层面积的总和;
“楼(地)面处”是指楼(地)面的设计完成面,对于没有结构楼板的地面,应为混凝土垫层顶面;
“外围护结构”是指外墙,包括作为外围护结构的玻璃幕墙、金属幕墙、石材幕墙、人造板材幕墙等;
“外表面”是指外围护结构的设计完成面,建筑外围护结构一般由墙体、保温层、饰面层组成,设计完成面即装饰面层外边线;当幕墙作为外围护结构时,“外表面”为幕墙面板外边线(见图1)。


现批准《民用建筑通用规范》为国家标准,编号为GB 55031-2022,自2023年3月1日起实施。本规范为强制性工程建设规范,全部条文必须严格执行。现行工程建设标准中有关规定与本规范不一致的,以本规范的规定为准。同时废止下列现行工程建设标准相关强制性条文:
一、《民用建筑设计统一标准》GB 50352-2019第4.3.1、6.7.4、6.8.6、6.8.9条。
二、《车库建筑设计规范》JGJ 100-2015第3.1.7、4.2.8条。
三、《饮食建筑设计标准》JGJ 64-2017第3.0.2、4.3.3条。
四、《建筑玻璃应用技术规程》JGJ 113-2015第8.2.2、9.1.2条。
五、《玻璃幕墙工程技术规范》JGJ 102-2003第3.1.4、3.1.5、3.6.2、4.4.4、5.1.6、5.5.1、5.6.2、6.2.1、6.3.1、7.1.6、7.3.1、7.4.1、8.1.2、8.1.3、9.1.4、10.7.4条。
六、《人造板材幕墙工程技术规范》JGJ 336-2016第5.5.1条。
七、《铝合金门窗工程技术规范》JGJ 214-2010第3.1.2、4.12.1、4.12.2、4.12.4条。
八、《塑料门窗工程技术规程》JGJ 103-2008第3.1.2、6.2.8、6.2.19、6.2.23、7.1.2条。
九、《公共建筑吊顶工程技术规程》JGJ 345-2014第4.1.7、4.1.8条。
本规范在住房和城乡建设部门户网站(www.mohurd.gov.cn)公开,并由住房和城乡建设部标准定额研究所组织中国建筑出版传媒有限公司出版发行。
住房和城乡建设部
2022年7月15日
























12、检验批的划分、容量及抽样总结!附76个常用检验批验收表!
15、资料员、施工员、技术员请注意!三分钟搞懂施工技术资料编制重难;
17、建筑工程现行常用施工质量验收规范汇总-每一位建筑工程从业者的必备工具!
猜你喜欢:
3、助力2018安全生产月,这100份安全资料合集值得入手(可下载)

加入我们
投稿展示或者分享资料
一起交流一起成长
扫一扫下方二维码,灵感即刻进
官方微信或qq:483972950
官方qq群:343778875 或648915172



