搜索
首页
大数快讯
大数活动
服务超市
文章专题
出海平台
流量密码
出海蓝图
产业赛道
物流仓储
跨境支付
选品策略
实操手册
报告
跨企查
百科
导航
知识体系
工具箱
更多
找货源
跨境招聘
DeepSeek
首页
>
企业级数字化运营平台建设方案研究
>
0
0
企业级数字化运营平台建设方案研究
求数科技
2025-09-25
2
导读:本报告版权属于北京金融科技产业联盟“十四五”规划赋予 金融机构数字化转型新使命,在服务中国式现代化进程中展现新
本报告版权属于北京金融科技产业联盟
“十四五”规划赋予 金融机构数字化转型新使命,在服务中国式现代化进程中展现新 担当。在金融数字化迈入高质量发展新时期的背景下,人民银行、 国家金融监督管理总局等金融管理部门密集出台政策文件,为金 融机构数字化转型指明了方向,强调着力提升数字化营销能力和 构建数字化运营服务体系。
2021 年 12 月,人民银行发布《金融科技发展规划(2022— 2025 年)》,强调要激活数字化经营新动能,夯实一体化运营 中台,提升数字化、智能化营销能力,在获客、活客、留客方面 提出具体要求。
2022 年 1 月,国家金融监督管理总局发布《关于银行业保 险业数字化转型的指导意见》,强调要建设数字化运营服务体系, 建立线上运营管理机制,加大数据分析、互联网运营等专业化资 源配置,提升服务内容运营、市场活动运营和产品运营水平。
当前外部宏观环境的变化给传统银行经营模式带来了新一 轮挑战:
一是网点效能持续下降。伴随客户习惯的改变,到店客 户不断减少,近年来统计数据表明,各大银行网点数量持续减少, 服务对象范围日渐萎缩,柜面交易量急速降低。
二是拉新和促活 面临巨大的挑战。随着人口红利期结束,流量时代已近乎终结, 从日常经营情况来看,经常参加活动的用户本就是活跃用户,如 何拉新、促活、留存成为传统银行下一阶段突破的关键。
三是转 化困难。早期银行业专注于将线下功能搬迁到线上,更多出于管 理效率提升和风险保障的考量,较少考虑用户体验,用户停留时 间短,且银行场景有限,产品和渠道数据也没有打通,银行难以 全面洞察用户需求,用户划分不够精准。
作为普惠金融践行者,银行担负着重要的社会责任。为积极 贯彻国务院工作部署,落实监管机构工作要求,数字化转型建设 正是各家银行正在寻求的突破口。 秉承“以用户为中心”的思想,建设企业级数字运营平台, 以技术和数据双轮驱动,高效整合客户、渠道、产品、活动、内 容运营等资源,建立联动协同运营机制,助力银行业落地各项国 家战略,打造了高质量的金融服务供给,努力满足人民群众美好 生活需要,推进银行-客户服务模式由“坐商”到数智“行商” 的转型,是深化数字化转型并取得关键性变革的支点和精髓,是 传统银行未来的发展方向,数字运营建设意义。
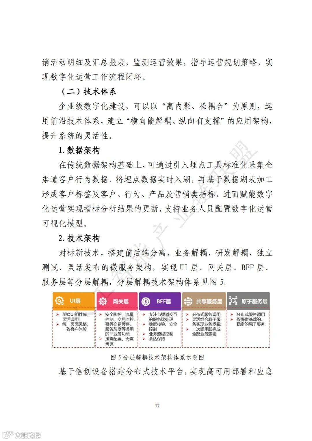
数字运营是一项非常复杂的系统性工作,需要做好理论指导、 业务模式、技术体系、组织保障等多方面的建设。构建完整的企
业级数字化运营平台,一方面,需综合衡量成本,决策对用户有 价值的运营活动和执行策略,并通过对反馈数据的分析反哺策略, 形成完整闭环的数字化运营流程;另一方面,需具备客群、权益、 活动、内容、触达、中枢调控、运营监测等综合的运营能力。
免费下载PDF文件,请点击以下小程序,搜索:数字化运营
【声明】内容源于网络
0
0
求数科技
科技、人工智能、网络安全、科学、工业软件信息资讯
内容
662
粉丝
0
关注
在线咨询
求数科技
科技、人工智能、网络安全、科学、工业软件信息资讯
总阅读
480
粉丝
0
内容
662
在线咨询
关注