搜索
首页
大数快讯
大数活动
服务超市
文章专题
出海平台
流量密码
出海蓝图
产业赛道
物流仓储
跨境支付
选品策略
实操手册
报告
跨企查
百科
导航
知识体系
工具箱
更多
找货源
跨境招聘
DeepSeek
首页
>
中国碳排放权 交易体系: 过去、现状和展望
>
0
0
中国碳排放权 交易体系: 过去、现状和展望
求数科技
2025-08-22
2
导读:中国的碳排放权交易体系是利用市场机制积极应对气候变化、加快全社 会低碳转型的重要市场工具。
中国的碳排放权交易体系是利用市场机制积极应对气候变化、加快全社 会低碳转型的重要市场工具。中国自
2010
年开始建设试点探索碳排放 权交易体系,并在
2021
年正式启动全国碳排放权交易市场。经过
4
年运 行,中国全国碳排放权交易市场共覆盖电力、钢铁、水泥、铝冶炼四个行 业约
3600
家企业。
覆盖的温室气体排放量约为
80
亿吨,是全球覆盖温室 气体排放最多的碳市场。作为新兴经济体中最早开始探索碳排放权交易 体系的国家,中国碳排放权交易市场的经验对其他发展中国家也有重要 的示范作用。
本报告全面梳理了中国碳排放权交易体系的历史沿革、现行政策、市场 运行成效、及未来展望。
报告第一部分回顾了中国气候行动的政策背 景,并系统介绍了中国碳排放权交易市场的发展历程,包括地方试点的 探索、全国碳排放权交易市场的启动及其行业扩围进程。
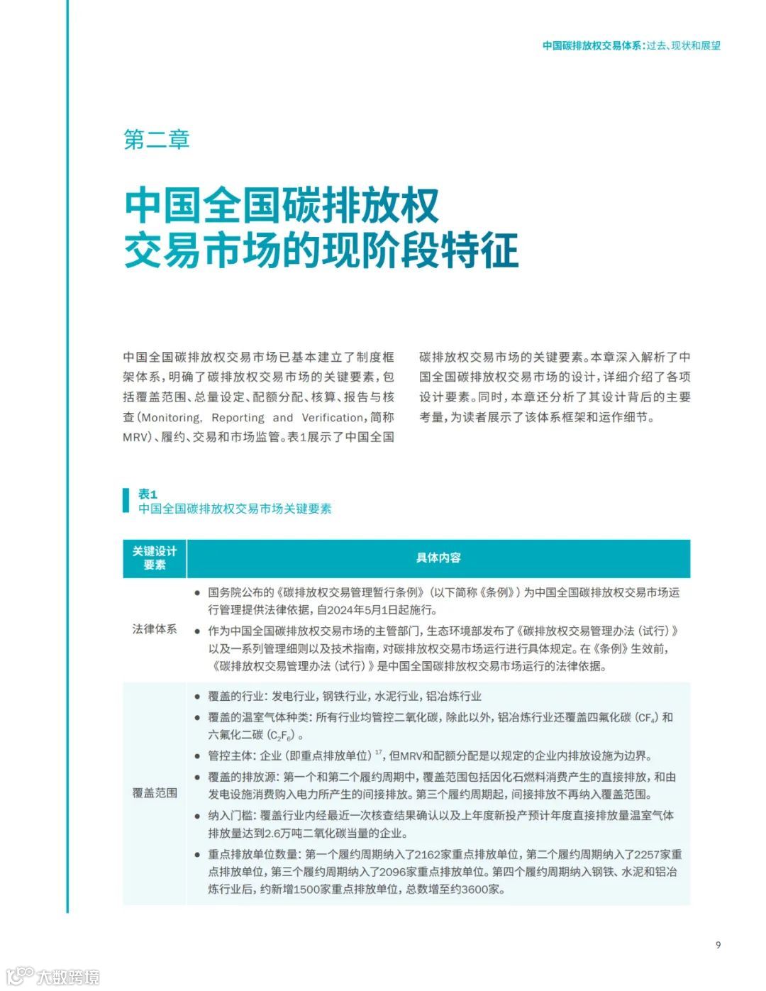
在第二部分, 报告详尽阐述了中国全国碳排放权交易市场的制度设计及政策设计逻 辑,包括基于强度的总量设定、配额分配机制、监测报告与核查(
MRV
) 体系、交易规则、履约管理及抵销机制等。
第三部分回顾了地方碳排放 权交易市场的建设以及其主要的经验。第四部分结合国际经验和国内 的低碳政策方向,为中国全国碳排放权交易市场的持续完善提出中长 期工作建议。报告旨在为政策制定者、行业参与者及学术界提供系统 的分析与决策参考。
中国根据自身实际灵活设计碳市场机制并持续探索 创新,为其他国家地区的碳市场发展提供了实践经验。作为全球覆盖体量最大的碳排放权交易市场, 中国全国碳排放权交易市场的持续完善,将为全球 应对气候变化提供重要贡献。
自
2021
年启动上线交易以来,中国全国碳排放权交 易市场取得了显著进展。通过出台中国首部应对气 候变化领域的专项法规,进一步夯实了中国全国碳 排放权交易市场发展的法制基础。随着中国全国碳 排放权交易市场扩大覆盖范围至工业行业,这不仅 有助于推动重点行业低碳转型,进一步提升中国全 国碳排放权交易市场的有效性,也有力提振了全球 对于利用碳市场应对气候变化的信心。
中国全国碳排放权交易市场在配额管理和加强数据 质量两个方面为全球碳市场机制提供了新的实践经 验。考虑到中国碳排放总量尚未达峰,中国全国碳排 放权交易市场中创新采用基于碳排放强度控制目标 进行配额分配,既能兼顾经济社会发展,也为碳排放 控制提供持续激励。此外,中国全国碳排放权交易市 场还对重点排放单位的碳排放关键数据进行月度存 证,并开展“国家—省—市”三级联审工作机制,实现了对重点排放单位碳排放数据的常态化监管,有助 于保障碳排放数据质量。
免费阅读全文及下载请微信搜索“求数科技团”小程序,进入点击 右上角方案,搜索:碳排
【声明】内容源于网络
0
0
求数科技
科技、人工智能、网络安全、科学、工业软件信息资讯
内容
662
粉丝
0
关注
在线咨询
求数科技
科技、人工智能、网络安全、科学、工业软件信息资讯
总阅读
434
粉丝
0
内容
662
在线咨询
关注